Постпроцессоры SolidCAM2023 для MACH3 LinuxCNC.
-
1240
- Мастер
- Сообщения: 972
- Зарегистрирован: 25 янв 2013, 17:11
- Репутация: 278
- Откуда: Украина, Харьков.
- Контактная информация:
Re: 4x-3x постпроцессоры SolidCAM2019 для MACH3.
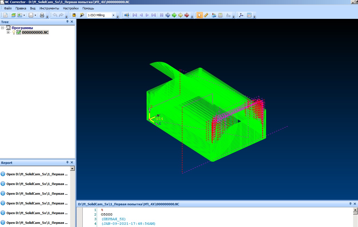
первую ошибку нашел
изменение на рисунке solidcam выполнил расчет
но проблема осталась: неправильно ориентированы оси
(ось А повернута на 90град) ниже показано, как должно быть пока не понял, что редактировать?
изменение на рисунке solidcam выполнил расчет
но проблема осталась: неправильно ориентированы оси
(ось А повернута на 90град) ниже показано, как должно быть пока не понял, что редактировать?
-
Andrey-Yurov
- Опытный
- Сообщения: 103
- Зарегистрирован: 03 дек 2019, 08:31
- Репутация: 46
- Настоящее имя: Андрей Юров
- Откуда: г. Воронеж
- Контактная информация:
Re: 4x-3x постпроцессоры SolidCAM2019 для MACH3.
Я не могу ответить на ваш вопрос, так как это уже построение траекторий, это уже, как вы сами задали, так он и нарисовал. Это вопрос уже в тему про солид кам.
А вообще, Нужно на курсы по солид кам идти.
Я вот ни как денег не соберу... а очень хочется. Потому что пальцем в небо и самообучением сложно заниматься.
А вообще, Нужно на курсы по солид кам идти.
Я вот ни как денег не соберу... а очень хочется. Потому что пальцем в небо и самообучением сложно заниматься.
Спасибо. С уважением, Андрей.
https://www.youtube.com/channel/UCNxQjy ... subscriber
https://www.youtube.com/channel/UCNxQjy ... subscriber
-
1240
- Мастер
- Сообщения: 972
- Зарегистрирован: 25 янв 2013, 17:11
- Репутация: 278
- Откуда: Украина, Харьков.
- Контактная информация:
Re: 4x-3x постпроцессоры SolidCAM2019 для MACH3.
Наверно из-за обрезки рисунка потерялся смысл вопроса
так УП выглядят в SolidCam а так они выглядят по факту
(на станке или во внешнем симуляторе)
идет разворот подпрограммы для поворотной оси
относительно стола станка
так УП выглядят в SolidCam а так они выглядят по факту
(на станке или во внешнем симуляторе)
идет разворот подпрограммы для поворотной оси
относительно стола станка
-
Andrey-Yurov
- Опытный
- Сообщения: 103
- Зарегистрирован: 03 дек 2019, 08:31
- Репутация: 46
- Настоящее имя: Андрей Юров
- Откуда: г. Воронеж
- Контактная информация:
Re: 4x-3x постпроцессоры SolidCAM2019 для MACH3.
Ну, значит он не походит для вашего случая.
В вашем случае, нужно углубляться в механику вашего станка и изменять параметры постпроцессора, либо, скорее всего брать за основу 5х постпроцессор и его дорабатывать под ваш станок.
Я не делаю постпроцессоры на заказ. Просто сделал для себя и поделился. На это нужно много времени и желательно проверять на самом станке, так как симулятор может быть не верно настроен.
В вашем случае, нужно углубляться в механику вашего станка и изменять параметры постпроцессора, либо, скорее всего брать за основу 5х постпроцессор и его дорабатывать под ваш станок.
Я не делаю постпроцессоры на заказ. Просто сделал для себя и поделился. На это нужно много времени и желательно проверять на самом станке, так как симулятор может быть не верно настроен.
Спасибо. С уважением, Андрей.
https://www.youtube.com/channel/UCNxQjy ... subscriber
https://www.youtube.com/channel/UCNxQjy ... subscriber
-
1240
- Мастер
- Сообщения: 972
- Зарегистрирован: 25 янв 2013, 17:11
- Репутация: 278
- Откуда: Украина, Харьков.
- Контактная информация:
Re: 4x-3x постпроцессоры SolidCAM2019 для MACH3.
схема моего станка
наверно, нужно оси выставить в правильной последовательности.
какая она?
как я понимаю нужно отредактировать схему станка в пост процессоре
может кто подскажет, как это сделать? =============================================================
похоже мне нужна как основа схема как на рисунке ниже
но если брать за основу этот станок, я получаю УП в вообще неправильном формате.
и лишние оси
какая она?
как я понимаю нужно отредактировать схему станка в пост процессоре
может кто подскажет, как это сделать? =============================================================
похоже мне нужна как основа схема как на рисунке ниже
но если брать за основу этот станок, я получаю УП в вообще неправильном формате.
и лишние оси
-
Andrey-Yurov
- Опытный
- Сообщения: 103
- Зарегистрирован: 03 дек 2019, 08:31
- Репутация: 46
- Настоящее имя: Андрей Юров
- Откуда: г. Воронеж
- Контактная информация:
Re: 4x-3x постпроцессоры SolidCAM2019 для MACH3.
1240 писал(а): ↑09 янв 2021, 22:44 схема моего станка
Схема станка.jpg
наверно, нужно оси выставить в правильной последовательности.
какая она?
как я понимаю нужно отредактировать схему станка в пост процессоре
может кто подскажет, как это сделать?
настройка осей.jpg
=============================================================
похоже мне нужна как основа схема как на рисунке ниже
настройка осей-1.jpg
но если брать за основу этот станок, я получаю УП в вообще неправильном формате.
и лишние оси
Попробуйте вот этот код.
- Вложения
-
- 4X_MC_faces4.NC.txt
- (5.49 КБ) 383 скачивания
Спасибо. С уважением, Андрей.
https://www.youtube.com/channel/UCNxQjy ... subscriber
https://www.youtube.com/channel/UCNxQjy ... subscriber
-
Andrey-Yurov
- Опытный
- Сообщения: 103
- Зарегистрирован: 03 дек 2019, 08:31
- Репутация: 46
- Настоящее имя: Андрей Юров
- Откуда: г. Воронеж
- Контактная информация:
Re: 4x-3x постпроцессоры SolidCAM2019 для MACH3.
И вот это еще.
Спасибо. С уважением, Андрей.
https://www.youtube.com/channel/UCNxQjy ... subscriber
https://www.youtube.com/channel/UCNxQjy ... subscriber
-
Andrey-Yurov
- Опытный
- Сообщения: 103
- Зарегистрирован: 03 дек 2019, 08:31
- Репутация: 46
- Настоящее имя: Андрей Юров
- Откуда: г. Воронеж
- Контактная информация:
Re: 4x-3x постпроцессоры SolidCAM2019 для MACH3.
Попробуйте еще вот это и желательно на станке.
Я смотрел по коду, должно все быть нормально.
Я смотрел по коду, должно все быть нормально.
Спасибо. С уважением, Андрей.
https://www.youtube.com/channel/UCNxQjy ... subscriber
https://www.youtube.com/channel/UCNxQjy ... subscriber
-
1240
- Мастер
- Сообщения: 972
- Зарегистрирован: 25 янв 2013, 17:11
- Репутация: 278
- Откуда: Украина, Харьков.
- Контактная информация:
Re: 4x-3x постпроцессоры SolidCAM2019 для MACH3.
Спасибо!
Визуализация (расположение осей) на всех примерах правильная. Чуть позже попробую написать УП у себя
Визуализация (расположение осей) на всех примерах правильная. Чуть позже попробую написать УП у себя
-
1240
- Мастер
- Сообщения: 972
- Зарегистрирован: 25 янв 2013, 17:11
- Репутация: 278
- Откуда: Украина, Харьков.
- Контактная информация:
Re: 4x-3x постпроцессоры SolidCAM2019 для MACH3.
При выборе нового постпроцессора многоосевая обработка не активная
Постпроцессоры, которые писались до этого, были написаны в другой оболочке (версии ПО)?
я использую SolidCam 2017
до этого я мог открыть *.vmid
сейчас нет
наверно Вы полностью перешли на SolidCam 2019
я использую SolidCam 2017
до этого я мог открыть *.vmid
сейчас нет
наверно Вы полностью перешли на SolidCam 2019
-
Andrey-Yurov
- Опытный
- Сообщения: 103
- Зарегистрирован: 03 дек 2019, 08:31
- Репутация: 46
- Настоящее имя: Андрей Юров
- Откуда: г. Воронеж
- Контактная информация:
Re: 4x-3x постпроцессоры SolidCAM2019 для MACH3.
Да, у меня 2019 кам и 2020 солид. Но он у меня и раньше был, я у себя ничего не менял.
Кстати, попробуйте на старом постпроцессоре сделайте. Я заметил а предидущих ваших визуализаций, расположение очей не верное, Y должен быть расположен вдоль оси, а у вас там Х. Не важно, на оси или смещён а сторону, но должен быть параллельно оси радиуса.
Кстати, попробуйте на старом постпроцессоре сделайте. Я заметил а предидущих ваших визуализаций, расположение очей не верное, Y должен быть расположен вдоль оси, а у вас там Х. Не важно, на оси или смещён а сторону, но должен быть параллельно оси радиуса.
Спасибо. С уважением, Андрей.
https://www.youtube.com/channel/UCNxQjy ... subscriber
https://www.youtube.com/channel/UCNxQjy ... subscriber
-
1240
- Мастер
- Сообщения: 972
- Зарегистрирован: 25 янв 2013, 17:11
- Репутация: 278
- Откуда: Украина, Харьков.
- Контактная информация:
Re: 4x-3x постпроцессоры SolidCAM2019 для MACH3.
если я делаю новый проект и сразу выбираю 4y_axes, то многоосевая обработка не доступна.
если беру старый проект и меняю постпроцессор
появляется сообщение и солидкам зависает
ps
пока скачиваю SC2019
Он, кстати, работает с SW2017?
ps2
cмог открыть *.vmid ( почему не смог первый раз не понятно (ошибку при открытии не запомнил))
а почему сначала ось У идет?
я думал Х (она ведь все оси на себе двигает)
если беру старый проект и меняю постпроцессор
появляется сообщение и солидкам зависает
ps
пока скачиваю SC2019
Он, кстати, работает с SW2017?
ps2
cмог открыть *.vmid ( почему не смог первый раз не понятно (ошибку при открытии не запомнил))
а почему сначала ось У идет?
я думал Х (она ведь все оси на себе двигает)
-
1240
- Мастер
- Сообщения: 972
- Зарегистрирован: 25 янв 2013, 17:11
- Репутация: 278
- Откуда: Украина, Харьков.
- Контактная информация:
Re: 4x-3x постпроцессоры SolidCAM2019 для MACH3.
не хватало комбинации Spindle - Table
добавил
смог заменить постпроцессор на новый и рассчитать траектории при попытке сохранить УП получил это сообщение (выше)
посмотрел составляющие комбинации Spindle - Table ( составлена автоматически)
как включить ось У в комбинацию Spindle - Table?
добавил
смог заменить постпроцессор на новый и рассчитать траектории при попытке сохранить УП получил это сообщение (выше)
посмотрел составляющие комбинации Spindle - Table ( составлена автоматически)
как включить ось У в комбинацию Spindle - Table?
-
Andrey-Yurov
- Опытный
- Сообщения: 103
- Зарегистрирован: 03 дек 2019, 08:31
- Репутация: 46
- Настоящее имя: Андрей Юров
- Откуда: г. Воронеж
- Контактная информация:
Re: 4x-3x постпроцессоры SolidCAM2019 для MACH3.
Про работу 19 сам в 17 солиде не могу сказать, не знаю...
По схеме станка:
У вас стол не двигается, соответственно портал, это ось у, на нем стоит ось х, на оси х стоить ось z, а уже на ней ось а, и на ней голова (шпиндель).
Вроде правильно все.
Это все как на картинке.
По схеме станка:
У вас стол не двигается, соответственно портал, это ось у, на нем стоит ось х, на оси х стоить ось z, а уже на ней ось а, и на ней голова (шпиндель).
Вроде правильно все.
Это все как на картинке.
Спасибо. С уважением, Андрей.
https://www.youtube.com/channel/UCNxQjy ... subscriber
https://www.youtube.com/channel/UCNxQjy ... subscriber
-
1240
- Мастер
- Сообщения: 972
- Зарегистрирован: 25 янв 2013, 17:11
- Репутация: 278
- Откуда: Украина, Харьков.
- Контактная информация:
Re: 4x-3x постпроцессоры SolidCAM2019 для MACH3.
стол не двигается но двигается портал - это ось Х
на портале каретка - это ось У
на каретке плита (вверх-низ) - это ось Z
на плите поворотная ось А
(Как я думаю, стол должен относится к оси Х)
(ось Х двигается относительно стола)
на портале каретка - это ось У
на каретке плита (вверх-низ) - это ось Z
на плите поворотная ось А
(Как я думаю, стол должен относится к оси Х)
(ось Х двигается относительно стола)
-
Andrey-Yurov
- Опытный
- Сообщения: 103
- Зарегистрирован: 03 дек 2019, 08:31
- Репутация: 46
- Настоящее имя: Андрей Юров
- Откуда: г. Воронеж
- Контактная информация:
Re: 4x-3x постпроцессоры SolidCAM2019 для MACH3.
Портал это у, а каретка на портале, х.
По этому у вас изначально и не получалось.
По этому у вас изначально и не получалось.
Спасибо. С уважением, Андрей.
https://www.youtube.com/channel/UCNxQjy ... subscriber
https://www.youtube.com/channel/UCNxQjy ... subscriber
-
1240
- Мастер
- Сообщения: 972
- Зарегистрирован: 25 янв 2013, 17:11
- Репутация: 278
- Откуда: Украина, Харьков.
- Контактная информация:
Re: 4x-3x постпроцессоры SolidCAM2019 для MACH3.
есть - это мой тупнячёк
==========================
Во первых:
Спасибо!
==========================
1.)
Получилось сгенерировать и сохранить УП в похожем на нужный виде
(с правильным направлением осей) нашел где ограничить угол наклона головы
(что бы шпиндель не бился об стол) Остался непонятным момент:
Как учитывать вылет инструмента?
Или при составлении УП - никак?
Это должна делать ЧПУ (МАЧ3)?
RTCP https://www.youtube.com/watch?v=Fj7xU-QrK50
видео не моё
(там автор указан)
==========================
Во первых:
Спасибо!
==========================
1.)
Получилось сгенерировать и сохранить УП в похожем на нужный виде
(с правильным направлением осей) нашел где ограничить угол наклона головы
(что бы шпиндель не бился об стол) Остался непонятным момент:
Как учитывать вылет инструмента?
Или при составлении УП - никак?
Это должна делать ЧПУ (МАЧ3)?
RTCP https://www.youtube.com/watch?v=Fj7xU-QrK50
видео не моё
(там автор указан)
-
NikolayUa24
- Мастер
- Сообщения: 1407
- Зарегистрирован: 31 июл 2013, 20:05
- Репутация: 256
- Настоящее имя: Николай
- Контактная информация:
Re: 4x-3x постпроцессоры SolidCAM2019 для MACH3.
Это нужно в постпроцессоре прописать Z-Pivot-Lingth на фото показано до кончика фреза, не правильно. До гайки будет правильнее, а фрезу мы компенсируем при каждой смене. На видео автор пользовался PowerMill там прописать Z-Pivot-Lingth нет проблем главное правильно сделать замер.
Понаблюдаю за темой не встречал гнутого фасада SolidCAM.
Страдания ведут человека к совершенству.
-
Andrey-Yurov
- Опытный
- Сообщения: 103
- Зарегистрирован: 03 дек 2019, 08:31
- Репутация: 46
- Настоящее имя: Андрей Юров
- Откуда: г. Воронеж
- Контактная информация:
Re: 4x-3x постпроцессоры SolidCAM2019 для MACH3.
Вы просто попробуйте сделать что то на станке и поймёте, что при написании уп, с ручной сменой инструмента, не нужно ничего учитывать. Скорее всего.)))
А там видно будет, нужно ли в постпроцессоре смещать ось вращения А и самого инструмента или не надо.
А там видно будет, нужно ли в постпроцессоре смещать ось вращения А и самого инструмента или не надо.
Спасибо. С уважением, Андрей.
https://www.youtube.com/channel/UCNxQjy ... subscriber
https://www.youtube.com/channel/UCNxQjy ... subscriber
-
1240
- Мастер
- Сообщения: 972
- Зарегистрирован: 25 янв 2013, 17:11
- Репутация: 278
- Откуда: Украина, Харьков.
- Контактная информация:
Re: 4x-3x постпроцессоры SolidCAM2019 для MACH3.
Если нужно будет подстраивать
то нужно выбрать этот параметр? пс
станок на другом конце города
и там пока выходные
на следующей неделе поеду пробовать
======================================
если правильно всё понимаю
то нужно выбрать этот параметр? пс
станок на другом конце города
и там пока выходные
на следующей неделе поеду пробовать
======================================
если правильно всё понимаю