SolidCAM
- scout
- Опытный
- Сообщения: 114
- Зарегистрирован: 11 янв 2010, 00:52
- Репутация: 11
- Откуда: Протвино
- Контактная информация:
SolidCAM
Так как темы по этому продукту нет, начну пожалуй. Раньше пользовался MasterCAM`ом, а сейчас вот пришлось перейти на SolidCAM. Впринципе не жалею, многое более интуитивно, да и все внутри одной среды (я пользуюсь SolidWorks). И освоился довольно быстро в нем, фактически за пол дня. Но вот есть некоторые ньюансики, которые никак не могу сообразить как сделать...
Пару вопросов:
В MasterCAM можно было выбрать направление обхода контура, попутное или встречное, а здесь как это реализуется? Контур только вручную можно указать, нельзя ли просто на плоскость тыркнуть, а он по ее границе сам контур проведет?
Пару вопросов:
В MasterCAM можно было выбрать направление обхода контура, попутное или встречное, а здесь как это реализуется? Контур только вручную можно указать, нельзя ли просто на плоскость тыркнуть, а он по ее границе сам контур проведет?
-
spike
- Почётный участник

- Сообщения: 358
- Зарегистрирован: 08 фев 2010, 01:03
- Репутация: 5
- Контактная информация:
Re: SolidCAM
Можно, когда ты контур выбираешь просто в нужной последовательности выбирать отрезки. Или еще есть кнопка, вроде эта:scout писал(а):В MasterCAM можно было выбрать направление обхода контура, попутное или встречное, а здесь как это реализуется?
- buyvoll
- Мастер
- Сообщения: 214
- Зарегистрирован: 14 сен 2010, 14:20
- Репутация: 26
- Контактная информация:
Re: SolidCAM
С трёх частов ночи сего дня, я стал счастливым обладателем SolidCAM )bw( , непомерная радость от этого происшествия не знала границ... до начала разбирательства с вдоску-английской версией программы... )bw3(
Кто-нибудь может рассказать последовательность действий дла перевода развёртки листового металла из SolidWorks в G-код? )bc(
Кто-нибудь может рассказать последовательность действий дла перевода развёртки листового металла из SolidWorks в G-код? )bc(
- scout
- Опытный
- Сообщения: 114
- Зарегистрирован: 11 янв 2010, 00:52
- Репутация: 11
- Откуда: Протвино
- Контактная информация:
Re: SolidCAM
Блин, лучше бы тебе русскую версию, конечно...
Не знаю, можт что-то пропущу или не точно скажу, нет под рукой солидкама, попробую рассказать что да как.
Вобщем так, подготовил модель в солидворксе, тыркаешь в меню солидкам, выбираешь там фрезерную (раскроя как такового там вроде как нет) обработку, сохраняешь проект, потом указываешь заготовку, деталь, плоскости безопасности и пр., после этого в меню выбираешь обработку контура, конфигурируешь нужные поля, ну и тыркаешь кнопу "расчитать и сохранить", смотришь визуализацию, правильно ли получилось. Потом отмечаешь галочками операции обработки, которые тебе нужны (если наделал их кучу, а половина из них не нужна), правой кнопкой по ним тыркаешь и выбираешь что-то типа "создать G-код".
Как-то так....
...закралась крамольная мысль сделать мурзилку... )ab(
Не знаю, можт что-то пропущу или не точно скажу, нет под рукой солидкама, попробую рассказать что да как.
Вобщем так, подготовил модель в солидворксе, тыркаешь в меню солидкам, выбираешь там фрезерную (раскроя как такового там вроде как нет) обработку, сохраняешь проект, потом указываешь заготовку, деталь, плоскости безопасности и пр., после этого в меню выбираешь обработку контура, конфигурируешь нужные поля, ну и тыркаешь кнопу "расчитать и сохранить", смотришь визуализацию, правильно ли получилось. Потом отмечаешь галочками операции обработки, которые тебе нужны (если наделал их кучу, а половина из них не нужна), правой кнопкой по ним тыркаешь и выбираешь что-то типа "создать G-код".
Как-то так....
...закралась крамольная мысль сделать мурзилку... )ab(
- buyvoll
- Мастер
- Сообщения: 214
- Зарегистрирован: 14 сен 2010, 14:20
- Репутация: 26
- Контактная информация:
Re: SolidCAM
не то слово.scout писал(а):Блин, лучше бы тебе русскую версию, конечно...
Благодарю )) Буду пытацца разобрацца
Эм... мурзилка -> весёлые картинки -> скриншот штоль )bw3( ну да было бы в тему )ab(...закралась крамольная мысль сделать мурзилку... )ab(
- scout
- Опытный
- Сообщения: 114
- Зарегистрирован: 11 янв 2010, 00:52
- Репутация: 11
- Откуда: Протвино
- Контактная информация:
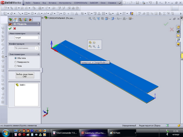
SolidCAM - быстрый старт
Допустим имеется модель развертки (конечно это может быть любая другая модель). Обязательно перед работой с SolidCAM ее нужно сохранить.
Создаем проект SolidCAM, выбираем куда его сохранять: Указываем нулевую точку: Определяем модель заготовки: см. продолжение
Создаем проект SolidCAM, выбираем куда его сохранять: Указываем нулевую точку: Определяем модель заготовки: см. продолжение
Последний раз редактировалось Гость 24 сен 2010, 00:36, всего редактировалось 1 раз.
- scout
- Опытный
- Сообщения: 114
- Зарегистрирован: 11 янв 2010, 00:52
- Репутация: 11
- Откуда: Протвино
- Контактная информация:
SolidCAM - быстрый старт 2
Указываем модель детали. Заготовка и деталь нужны для визуализации. Подготовительные действия закончились, переходим непосредственно к подготовке УП, добавляем переход по контуру:
Указываем геометрию: есть несколько способов указания цепочки геометрии, первый - тупо мышкой протыркать по всем сегментам контура: Второй вариант, полуавтоматический: см. продолжение
Последний раз редактировалось Гость 24 сен 2010, 00:44, всего редактировалось 2 раза.
- scout
- Опытный
- Сообщения: 114
- Зарегистрирован: 11 янв 2010, 00:52
- Репутация: 11
- Откуда: Протвино
- Контактная информация:
Re: SolidCAM
Фуу, запарился... комментарии в процессе напишу...
- buyvoll
- Мастер
- Сообщения: 214
- Зарегистрирован: 14 сен 2010, 14:20
- Репутация: 26
- Контактная информация:
Re: SolidCAM
Вот это правильные весёлые картинки" - полистал, и прям на душе радостно стало )ay(
Спасибо тебе мил человек )az(
Спасибо тебе мил человек )az(
- Yashcher
- Новичок
- Сообщения: 18
- Зарегистрирован: 24 окт 2011, 23:26
- Репутация: 0
- Контактная информация:
Re: SolidCAM
Просто АААГРОМНОЕ СПАСИБО человеку! Всё просто и понятно. Думаю с токарной обработкой разобраться теперь будет проще, ещё раз Спасибо.
_Всё решают мелочи...
http://forum.easyelectronics.ru/viewtop ... =16&t=2097
http://forum.easyelectronics.ru/viewtop ... =16&t=2097
-
aftaev
- Зачётный участник

- Сообщения: 34042
- Зарегистрирован: 04 апр 2010, 19:22
- Репутация: 6194
- Откуда: Казахстан.
- Контактная информация:
Re: SolidCAM
с 5ю осями работет? То что купленные версию работают с 5ю осями нписао вописаипрограммы. Но как првило "демки" работают ток с 3мя осями. Так в этой версии есть 5 осевая обработка?
Дилетанту сложные вещи кажутся очень простыми, и только профессионал понимает насколько сложна самая простая вещь
Кто хочет - ищет возможности, кто не хочет - ищет оправдание.
Найди работу по душе и тебе не придется работать.
Кто хочет - ищет возможности, кто не хочет - ищет оправдание.
Найди работу по душе и тебе не придется работать.
-
_taras_
- Мастер
- Сообщения: 546
- Зарегистрирован: 16 мар 2011, 15:19
- Репутация: 69
- Контактная информация:
Re: SolidCAM
И В догонку пердыдущему вопрошаещему 
Электроэрозионная обработка есть? (мне для пенореза коды получить хочется)
Электроэрозионная обработка есть? (мне для пенореза коды получить хочется)
-
nik1
- Мастер
- Сообщения: 8408
- Зарегистрирован: 02 окт 2012, 07:37
- Репутация: 3629
- Откуда: Красногорск
- Контактная информация:
Re: SolidCAM
Парни, как в солидкаме сделать перемычки?
-
nik1
- Мастер
- Сообщения: 8408
- Зарегистрирован: 02 окт 2012, 07:37
- Репутация: 3629
- Откуда: Красногорск
- Контактная информация:
Re: SolidCAM
http://www.youtube.com/watch?feature=pl ... jJWRQ-1RXI
Может кто может научить в солидкаме работать с 4 осью ?
Желательно с позиционной и непрерывной обработкой
Может кто может научить в солидкаме работать с 4 осью ?
Желательно с позиционной и непрерывной обработкой
-
Piligrym
- Почётный участник

- Сообщения: 180
- Зарегистрирован: 03 дек 2012, 10:05
- Репутация: 22
- Откуда: Московская обл. Можайск
- Контактная информация:
Re: SolidCAM
Не подскажут ли джентельмены как правильно резать отверстие с конусными стенками? Обработка аймашининг только с карманами могет, больше никак нужный таргет задать не получается 
- Алексс
- Почётный участник

- Сообщения: 2210
- Зарегистрирован: 20 июл 2012, 15:49
- Репутация: 266
- Заслуга: IQ32
- Настоящее имя: Алексей
- Откуда: Прага
- Контактная информация:
Re: SolidCAM
Piligrym, ваш случай
https://www.youtube.com/watch?v=bPvFdqK9Uc0
https://www.youtube.com/watch?v=bPvFdqK9Uc0
Каждая собака, бегущая на поводке впереди хозяина, думает, что ведет его за собой.
-
nik1
- Мастер
- Сообщения: 8408
- Зарегистрирован: 02 окт 2012, 07:37
- Репутация: 3629
- Откуда: Красногорск
- Контактная информация:
Re: SolidCAM
Сегодня решил попробовать пильнуть люминьку в стратегии Ай машининг.
Делаю основание для датчика замера фрезы, толщина 9.6мм.
Станок кетайский роутер, фреза 1 заходная 6мм, заглубление 3мм, подача 0.6м /мин, охлаждение воздухом, 15000об
До этого делал обычной стратегией, фреза та же, заглубление 0.8-1мм, подача 0.2-0.25, охлаждение воздух +ВД 40
И вот чудеса, в Аймашининге общая обработка получилась прилично быстрее, поверхности заметно лучше, без всякой смазки.
Станочек меньше дрожал. Пустых прогонов практически не было.
При задании черновой оставлял припуск на чистовую 0.15мм, по дефолту 0.24
И сразу делал чистовую.
Результат вполне приличный, с учётом на чём это делалось.
Делаю основание для датчика замера фрезы, толщина 9.6мм.
Станок кетайский роутер, фреза 1 заходная 6мм, заглубление 3мм, подача 0.6м /мин, охлаждение воздухом, 15000об
До этого делал обычной стратегией, фреза та же, заглубление 0.8-1мм, подача 0.2-0.25, охлаждение воздух +ВД 40
И вот чудеса, в Аймашининге общая обработка получилась прилично быстрее, поверхности заметно лучше, без всякой смазки.
Станочек меньше дрожал. Пустых прогонов практически не было.
При задании черновой оставлял припуск на чистовую 0.15мм, по дефолту 0.24
И сразу делал чистовую.
Результат вполне приличный, с учётом на чём это делалось.
- Алексс
- Почётный участник

- Сообщения: 2210
- Зарегистрирован: 20 июл 2012, 15:49
- Репутация: 266
- Заслуга: IQ32
- Настоящее имя: Алексей
- Откуда: Прага
- Контактная информация:
Re: SolidCAM
заглубление маленькое.
важно правильно задать угол наклона режущей кромки фрезы и в стратегии выбрать высоту, чтобы (не помню как наывается параметр) был около 2 (зеленого цвета)
тогда получается тихо и быстро.
важно правильно задать угол наклона режущей кромки фрезы и в стратегии выбрать высоту, чтобы (не помню как наывается параметр) был около 2 (зеленого цвета)
тогда получается тихо и быстро.
Каждая собака, бегущая на поводке впереди хозяина, думает, что ведет его за собой.
-
nik1
- Мастер
- Сообщения: 8408
- Зарегистрирован: 02 окт 2012, 07:37
- Репутация: 3629
- Откуда: Красногорск
- Контактная информация:
Re: SolidCAM
Как то очково заглубляться больше, это всё же роутер , с полем 600 на 900
Как правильно задать угол наклона режущий кромки? Откуда брать инфу?
Скорость обработки ставлю на 2 , углы резания задаются автоматически.
По высоте не понял. Где ты его подбираешь по цвету?
Я могу выбрать автоматическое заглубление или своё.
Как правильно задать угол наклона режущий кромки? Откуда брать инфу?
Скорость обработки ставлю на 2 , углы резания задаются автоматически.
По высоте не понял. Где ты его подбираешь по цвету?
Я могу выбрать автоматическое заглубление или своё.