SolidCAM

Обсуждение аспектов работы с CAМ программами, подготовка моделей, настройка постпроцессоров, настройка параметров инструментов, обсуждение стратегий обработки, симуляция обработки. Вопросы по G-коду.
Аватара пользователя
scout
Опытный
Сообщения: 114
Зарегистрирован: 11 янв 2010, 00:52
Репутация: 11
Откуда: Протвино
Контактная информация:

SolidCAM

Сообщение scout »

Так как темы по этому продукту нет, начну пожалуй. Раньше пользовался MasterCAM`ом, а сейчас вот пришлось перейти на SolidCAM. Впринципе не жалею, многое более интуитивно, да и все внутри одной среды (я пользуюсь SolidWorks). И освоился довольно быстро в нем, фактически за пол дня. Но вот есть некоторые ньюансики, которые никак не могу сообразить как сделать...
Пару вопросов:
В MasterCAM можно было выбрать направление обхода контура, попутное или встречное, а здесь как это реализуется? Контур только вручную можно указать, нельзя ли просто на плоскость тыркнуть, а он по ее границе сам контур проведет?
spike
Почётный участник
Почётный участник
Сообщения: 358
Зарегистрирован: 08 фев 2010, 01:03
Репутация: 5
Контактная информация:

Re: SolidCAM

Сообщение spike »

scout писал(а):В MasterCAM можно было выбрать направление обхода контура, попутное или встречное, а здесь как это реализуется?
Можно, когда ты контур выбираешь просто в нужной последовательности выбирать отрезки. Или еще есть кнопка, вроде эта:
111.PNG
111.PNG (1.28 КБ) 51207 просмотров
Аватара пользователя
buyvoll
Мастер
Сообщения: 214
Зарегистрирован: 14 сен 2010, 14:20
Репутация: 26
Контактная информация:

Re: SolidCAM

Сообщение buyvoll »

С трёх частов ночи сего дня, я стал счастливым обладателем SolidCAM )bw( , непомерная радость от этого происшествия не знала границ... до начала разбирательства с вдоску-английской версией программы... )bw3(

Кто-нибудь может рассказать последовательность действий дла перевода развёртки листового металла из SolidWorks в G-код? )bc(
Аватара пользователя
scout
Опытный
Сообщения: 114
Зарегистрирован: 11 янв 2010, 00:52
Репутация: 11
Откуда: Протвино
Контактная информация:

Re: SolidCAM

Сообщение scout »

Блин, лучше бы тебе русскую версию, конечно...
Не знаю, можт что-то пропущу или не точно скажу, нет под рукой солидкама, попробую рассказать что да как.
Вобщем так, подготовил модель в солидворксе, тыркаешь в меню солидкам, выбираешь там фрезерную (раскроя как такового там вроде как нет) обработку, сохраняешь проект, потом указываешь заготовку, деталь, плоскости безопасности и пр., после этого в меню выбираешь обработку контура, конфигурируешь нужные поля, ну и тыркаешь кнопу "расчитать и сохранить", смотришь визуализацию, правильно ли получилось. Потом отмечаешь галочками операции обработки, которые тебе нужны (если наделал их кучу, а половина из них не нужна), правой кнопкой по ним тыркаешь и выбираешь что-то типа "создать G-код".
Как-то так....
...закралась крамольная мысль сделать мурзилку... )ab(
Аватара пользователя
buyvoll
Мастер
Сообщения: 214
Зарегистрирован: 14 сен 2010, 14:20
Репутация: 26
Контактная информация:

Re: SolidCAM

Сообщение buyvoll »

scout писал(а):Блин, лучше бы тебе русскую версию, конечно...
не то слово.

Благодарю )) Буду пытацца разобрацца
...закралась крамольная мысль сделать мурзилку... )ab(
Эм... мурзилка -> весёлые картинки -> скриншот штоль )bw3( ну да было бы в тему )ab(
Аватара пользователя
scout
Опытный
Сообщения: 114
Зарегистрирован: 11 янв 2010, 00:52
Репутация: 11
Откуда: Протвино
Контактная информация:

SolidCAM - быстрый старт

Сообщение scout »

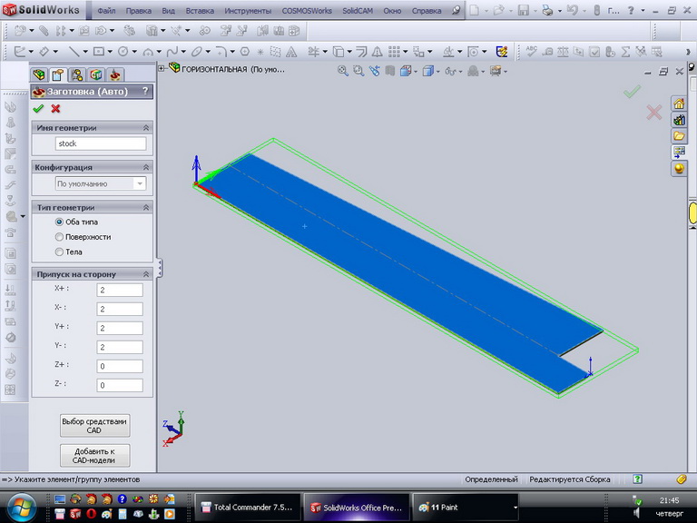
Допустим имеется модель развертки (конечно это может быть любая другая модель). Обязательно перед работой с SolidCAM ее нужно сохранить.
Создаем проект SolidCAM, выбираем куда его сохранять:
1_resize.jpg (51070 просмотров) <a class='original' href='./download/file.php?id=2890&mode=view' target=_blank>Загрузить оригинал (105.99 КБ)</a>
2_resize.jpg (51070 просмотров) <a class='original' href='./download/file.php?id=2891&mode=view' target=_blank>Загрузить оригинал (113.01 КБ)</a>
Указываем нулевую точку:
3_resize.jpg (51070 просмотров) <a class='original' href='./download/file.php?id=2892&mode=view' target=_blank>Загрузить оригинал (102.07 КБ)</a>
4_resize.jpg (51070 просмотров) <a class='original' href='./download/file.php?id=2893&mode=view' target=_blank>Загрузить оригинал (104.63 КБ)</a>
5_resize.jpg (51070 просмотров) <a class='original' href='./download/file.php?id=2894&mode=view' target=_blank>Загрузить оригинал (105.08 КБ)</a>
6_resize.jpg (51070 просмотров) <a class='original' href='./download/file.php?id=2895&mode=view' target=_blank>Загрузить оригинал (103.53 КБ)</a>
7_resize.jpg (51070 просмотров) <a class='original' href='./download/file.php?id=2896&mode=view' target=_blank>Загрузить оригинал (102.42 КБ)</a>
8_resize.jpg (51070 просмотров) <a class='original' href='./download/file.php?id=2897&mode=view' target=_blank>Загрузить оригинал (120.35 КБ)</a>
Определяем модель заготовки:
9_resize.jpg (51070 просмотров) <a class='original' href='./download/file.php?id=2898&mode=view' target=_blank>Загрузить оригинал (103.93 КБ)</a>
10_resize.jpg (51070 просмотров) <a class='original' href='./download/file.php?id=2899&mode=view' target=_blank>Загрузить оригинал (94.09 КБ)</a>
см. продолжение
Последний раз редактировалось Гость 24 сен 2010, 00:36, всего редактировалось 1 раз.
Аватара пользователя
scout
Опытный
Сообщения: 114
Зарегистрирован: 11 янв 2010, 00:52
Репутация: 11
Откуда: Протвино
Контактная информация:

SolidCAM - быстрый старт 2

Сообщение scout »

11_resize.jpg (51070 просмотров) <a class='original' href='./download/file.php?id=2900&mode=view' target=_blank>Загрузить оригинал (104.45 КБ)</a>

Указываем модель детали. Заготовка и деталь нужны для визуализации.
12_resize.jpg (51070 просмотров) <a class='original' href='./download/file.php?id=2901&mode=view' target=_blank>Загрузить оригинал (98.29 КБ)</a>
13_resize.jpg (51070 просмотров) <a class='original' href='./download/file.php?id=2902&mode=view' target=_blank>Загрузить оригинал (96.23 КБ)</a>
Подготовительные действия закончились, переходим непосредственно к подготовке УП, добавляем переход по контуру:
15_resize.jpg (51070 просмотров) <a class='original' href='./download/file.php?id=2904&mode=view' target=_blank>Загрузить оригинал (124.44 КБ)</a>

Указываем геометрию: есть несколько способов указания цепочки геометрии, первый - тупо мышкой протыркать по всем сегментам контура:
16_resize.jpg (51070 просмотров) <a class='original' href='./download/file.php?id=2905&mode=view' target=_blank>Загрузить оригинал (107.95 КБ)</a>
17_resize.jpg (51070 просмотров) <a class='original' href='./download/file.php?id=2906&mode=view' target=_blank>Загрузить оригинал (104.57 КБ)</a>
18_resize.jpg (51070 просмотров) <a class='original' href='./download/file.php?id=2907&mode=view' target=_blank>Загрузить оригинал (98.32 КБ)</a>
Второй вариант, полуавтоматический:
19_resize.jpg (51070 просмотров) <a class='original' href='./download/file.php?id=2908&mode=view' target=_blank>Загрузить оригинал (98.5 КБ)</a>
20_resize.jpg (51070 просмотров) <a class='original' href='./download/file.php?id=2909&mode=view' target=_blank>Загрузить оригинал (98.5 КБ)</a>
см. продолжение
Последний раз редактировалось Гость 24 сен 2010, 00:44, всего редактировалось 2 раза.
Аватара пользователя
scout
Опытный
Сообщения: 114
Зарегистрирован: 11 янв 2010, 00:52
Репутация: 11
Откуда: Протвино
Контактная информация:

Re: SolidCAM

Сообщение scout »

21_resize.jpg (51070 просмотров) <a class='original' href='./download/file.php?id=2910&mode=view' target=_blank>Загрузить оригинал (101.44 КБ)</a>
22_resize.jpg (51070 просмотров) <a class='original' href='./download/file.php?id=2911&mode=view' target=_blank>Загрузить оригинал (104.37 КБ)</a>
23_resize.jpg (51070 просмотров) <a class='original' href='./download/file.php?id=2912&mode=view' target=_blank>Загрузить оригинал (111.04 КБ)</a>
24_resize.jpg (51070 просмотров) <a class='original' href='./download/file.php?id=2913&mode=view' target=_blank>Загрузить оригинал (106.94 КБ)</a>
25_resize.jpg (51070 просмотров) <a class='original' href='./download/file.php?id=2914&mode=view' target=_blank>Загрузить оригинал (101.13 КБ)</a>
26_resize.jpg (51070 просмотров) <a class='original' href='./download/file.php?id=2915&mode=view' target=_blank>Загрузить оригинал (121.83 КБ)</a>
27_resize.jpg (51070 просмотров) <a class='original' href='./download/file.php?id=2916&mode=view' target=_blank>Загрузить оригинал (139.45 КБ)</a>
28_resize.jpg (51070 просмотров) <a class='original' href='./download/file.php?id=2917&mode=view' target=_blank>Загрузить оригинал (108.71 КБ)</a>
29_resize.jpg (51070 просмотров) <a class='original' href='./download/file.php?id=2918&mode=view' target=_blank>Загрузить оригинал (139.03 КБ)</a>
30_resize.jpg (51070 просмотров) <a class='original' href='./download/file.php?id=2919&mode=view' target=_blank>Загрузить оригинал (117.44 КБ)</a>
Аватара пользователя
scout
Опытный
Сообщения: 114
Зарегистрирован: 11 янв 2010, 00:52
Репутация: 11
Откуда: Протвино
Контактная информация:

Re: SolidCAM

Сообщение scout »

31_resize.jpg (51070 просмотров) <a class='original' href='./download/file.php?id=2920&mode=view' target=_blank>Загрузить оригинал (116.11 КБ)</a>
32_resize.jpg (51070 просмотров) <a class='original' href='./download/file.php?id=2921&mode=view' target=_blank>Загрузить оригинал (108.27 КБ)</a>
33_resize.jpg (51070 просмотров) <a class='original' href='./download/file.php?id=2922&mode=view' target=_blank>Загрузить оригинал (103.61 КБ)</a>
34_resize.jpg (51070 просмотров) <a class='original' href='./download/file.php?id=2923&mode=view' target=_blank>Загрузить оригинал (144.43 КБ)</a>
35_resize.jpg (51070 просмотров) <a class='original' href='./download/file.php?id=2924&mode=view' target=_blank>Загрузить оригинал (144.46 КБ)</a>
36_resize.jpg (51070 просмотров) <a class='original' href='./download/file.php?id=2925&mode=view' target=_blank>Загрузить оригинал (100.01 КБ)</a>
37_resize.jpg (51070 просмотров) <a class='original' href='./download/file.php?id=2926&mode=view' target=_blank>Загрузить оригинал (106.44 КБ)</a>
38_resize.jpg (51070 просмотров) <a class='original' href='./download/file.php?id=2927&mode=view' target=_blank>Загрузить оригинал (116.26 КБ)</a>
39_resize.jpg (51070 просмотров) <a class='original' href='./download/file.php?id=2928&mode=view' target=_blank>Загрузить оригинал (99.64 КБ)</a>
40_resize.jpg (51070 просмотров) <a class='original' href='./download/file.php?id=2929&mode=view' target=_blank>Загрузить оригинал (117.9 КБ)</a>
Фуу, запарился... комментарии в процессе напишу...
Аватара пользователя
buyvoll
Мастер
Сообщения: 214
Зарегистрирован: 14 сен 2010, 14:20
Репутация: 26
Контактная информация:

Re: SolidCAM

Сообщение buyvoll »

Вот это правильные весёлые картинки" - полистал, и прям на душе радостно стало )ay(
Спасибо тебе мил человек )az(
Аватара пользователя
Yashcher
Новичок
Сообщения: 18
Зарегистрирован: 24 окт 2011, 23:26
Репутация: 0
Контактная информация:

Re: SolidCAM

Сообщение Yashcher »

Просто АААГРОМНОЕ СПАСИБО человеку! Всё просто и понятно. Думаю с токарной обработкой разобраться теперь будет проще, ещё раз Спасибо.
_Всё решают мелочи...
http://forum.easyelectronics.ru/viewtop ... =16&t=2097
aftaev
Зачётный участник
Зачётный участник
Сообщения: 34042
Зарегистрирован: 04 апр 2010, 19:22
Репутация: 6194
Откуда: Казахстан.
Контактная информация:

Re: SolidCAM

Сообщение aftaev »

с 5ю осями работет? То что купленные версию работают с 5ю осями нписао вописаипрограммы. Но как првило "демки" работают ток с 3мя осями. Так в этой версии есть 5 осевая обработка?
Дилетанту сложные вещи кажутся очень простыми, и только профессионал понимает насколько сложна самая простая вещь
Кто хочет - ищет возможности, кто не хочет - ищет оправдание.
Найди работу по душе и тебе не придется работать.
_taras_
Мастер
Сообщения: 546
Зарегистрирован: 16 мар 2011, 15:19
Репутация: 69
Контактная информация:

Re: SolidCAM

Сообщение _taras_ »

И В догонку пердыдущему вопрошаещему :)
Электроэрозионная обработка есть? (мне для пенореза коды получить хочется)
nik1
Мастер
Сообщения: 8408
Зарегистрирован: 02 окт 2012, 07:37
Репутация: 3629
Откуда: Красногорск
Контактная информация:

Re: SolidCAM

Сообщение nik1 »

Парни, как в солидкаме сделать перемычки?
nik1
Мастер
Сообщения: 8408
Зарегистрирован: 02 окт 2012, 07:37
Репутация: 3629
Откуда: Красногорск
Контактная информация:

Re: SolidCAM

Сообщение nik1 »

http://www.youtube.com/watch?feature=pl ... jJWRQ-1RXI

Может кто может научить в солидкаме работать с 4 осью ?
Желательно с позиционной и непрерывной обработкой ;)
Piligrym
Почётный участник
Почётный участник
Сообщения: 180
Зарегистрирован: 03 дек 2012, 10:05
Репутация: 22
Откуда: Московская обл. Можайск
Контактная информация:

Re: SolidCAM

Сообщение Piligrym »

Не подскажут ли джентельмены как правильно резать отверстие с конусными стенками? Обработка аймашининг только с карманами могет, больше никак нужный таргет задать не получается :cry:
Аватара пользователя
Алексс
Почётный участник
Почётный участник
Сообщения: 2210
Зарегистрирован: 20 июл 2012, 15:49
Репутация: 266
Заслуга: IQ32
Настоящее имя: Алексей
Откуда: Прага
Контактная информация:

Re: SolidCAM

Сообщение Алексс »

Piligrym, ваш случай
https://www.youtube.com/watch?v=bPvFdqK9Uc0
Каждая собака, бегущая на поводке впереди хозяина, думает, что ведет его за собой.
nik1
Мастер
Сообщения: 8408
Зарегистрирован: 02 окт 2012, 07:37
Репутация: 3629
Откуда: Красногорск
Контактная информация:

Re: SolidCAM

Сообщение nik1 »

Сегодня решил попробовать пильнуть люминьку в стратегии Ай машининг.
Делаю основание для датчика замера фрезы, толщина 9.6мм.
Станок кетайский роутер, фреза 1 заходная 6мм, заглубление 3мм, подача 0.6м /мин, охлаждение воздухом, 15000об
До этого делал обычной стратегией, фреза та же, заглубление 0.8-1мм, подача 0.2-0.25, охлаждение воздух +ВД 40
И вот чудеса, в Аймашининге общая обработка получилась прилично быстрее, поверхности заметно лучше, без всякой смазки.
Станочек меньше дрожал. Пустых прогонов практически не было.
При задании черновой оставлял припуск на чистовую 0.15мм, по дефолту 0.24
И сразу делал чистовую.
Результат вполне приличный, с учётом на чём это делалось.
Аватара пользователя
Алексс
Почётный участник
Почётный участник
Сообщения: 2210
Зарегистрирован: 20 июл 2012, 15:49
Репутация: 266
Заслуга: IQ32
Настоящее имя: Алексей
Откуда: Прага
Контактная информация:

Re: SolidCAM

Сообщение Алексс »

заглубление маленькое.
важно правильно задать угол наклона режущей кромки фрезы и в стратегии выбрать высоту, чтобы (не помню как наывается параметр) был около 2 (зеленого цвета)

тогда получается тихо и быстро.
Каждая собака, бегущая на поводке впереди хозяина, думает, что ведет его за собой.
nik1
Мастер
Сообщения: 8408
Зарегистрирован: 02 окт 2012, 07:37
Репутация: 3629
Откуда: Красногорск
Контактная информация:

Re: SolidCAM

Сообщение nik1 »

Как то очково заглубляться больше, это всё же роутер , с полем 600 на 900

Как правильно задать угол наклона режущий кромки? Откуда брать инфу?
Скорость обработки ставлю на 2 , углы резания задаются автоматически.

По высоте не понял. Где ты его подбираешь по цвету?
Я могу выбрать автоматическое заглубление или своё.
Ответить

Вернуться в «CAM пакеты»