Самодельный лазерный гравер 2,5 вт 200х300мм
-
Lenivo
- Кандидат
- Сообщения: 82
- Зарегистрирован: 08 май 2017, 20:26
- Репутация: 16
- Настоящее имя: Александр
- Контактная информация:
Самодельный лазерный гравер 2,5 вт 200х300мм
Модели для пластиковых деталей
Всё печатал на принтер СПринтерМИНИ - Н-бот, 32 бита, рабочая зона 150х150х150 мм, пластик PETG от Бестфиламента -сопло 0,8, слой 0,2 мм, температура 240 градусов.
Моторы:
По Х - 4401S, по Y - 2 штуки- EM-483
Электроника
Шилд под GRBL ARDUINO UNO + самодельный модуль ТТL , так как лазер без такого модуля.
Схема само собранного модуля ТТL
Лазерный блок. Достался мне в обмен в нерабочем состоянии. Ранее не работал совсем. То есть совсем не пользованный. Мне удалось его запустить. Корявая китайская сборка или при доставке повредили. Но запустился. Это не первый модуль , прошедший через мои руки, чуть чуть стал в них разбираться. Это очень древняя модель без встроенного ТТL , но сделана просто замечательно и из качественных комплектующих. Очень хороший объектив -и большая по диаметру стеклянная линза. Длина волны скорее, всего 450нм. Синий лазер.
Примеры изделий (фото):
Пока только пробовал и тестировал.
Вот пробник - вектор и растр одного и того рисунка (прошу простить - картон кончился, поэтому выжигал на картоне с полиграфией - все равно режимы подбирал)
Резка плотного картона 0,5мм
Резка черного АКРИЛА
Вопросы:
Нужна любая информация по данному модулю. Не понимаю есть ли в нем встроенный стабилизатор тока для лазерного диода? Внутри часть схемы залита компаундом, поэтому непонятно. Имеется небольшая печатная плата, но что есть на плате не видно. Видна лишь часть для подсоединения провода питания.
Первый раз собрал по такой кинематике - в принципе работает, но на скоростях не более 3000 мм/мин У (это для этого лазера хватает) , по Х раза в три больше. Но есть вопросы - по идее нужен синхро вал, но СИЛЬНО ли он нужен, ведь и так всё работает на скоростях БОЛЬШИХ, чем нужно для выжигания. Но всё равно сомнения гложут.......
Что пробовал:
Что получилось: Уже работает, но в процессе финишной доводки
Уже работает, но в процессе финишной доводки
Что не получилось:
Ориентировочный бюджет:12-15 т.р. , но я делал из запасов и остатков комплектующих от других проектов
Всё печатал на принтер СПринтерМИНИ - Н-бот, 32 бита, рабочая зона 150х150х150 мм, пластик PETG от Бестфиламента -сопло 0,8, слой 0,2 мм, температура 240 градусов.
Моторы:
По Х - 4401S, по Y - 2 штуки- EM-483
Электроника
Шилд под GRBL ARDUINO UNO + самодельный модуль ТТL , так как лазер без такого модуля.
Схема само собранного модуля ТТL
Лазерный блок. Достался мне в обмен в нерабочем состоянии. Ранее не работал совсем. То есть совсем не пользованный. Мне удалось его запустить. Корявая китайская сборка или при доставке повредили. Но запустился. Это не первый модуль , прошедший через мои руки, чуть чуть стал в них разбираться. Это очень древняя модель без встроенного ТТL , но сделана просто замечательно и из качественных комплектующих. Очень хороший объектив -и большая по диаметру стеклянная линза. Длина волны скорее, всего 450нм. Синий лазер.
Примеры изделий (фото):
Пока только пробовал и тестировал.
Вот пробник - вектор и растр одного и того рисунка (прошу простить - картон кончился, поэтому выжигал на картоне с полиграфией - все равно режимы подбирал)
Резка плотного картона 0,5мм
Резка черного АКРИЛА
Вопросы:
Нужна любая информация по данному модулю. Не понимаю есть ли в нем встроенный стабилизатор тока для лазерного диода? Внутри часть схемы залита компаундом, поэтому непонятно. Имеется небольшая печатная плата, но что есть на плате не видно. Видна лишь часть для подсоединения провода питания.
Первый раз собрал по такой кинематике - в принципе работает, но на скоростях не более 3000 мм/мин У (это для этого лазера хватает) , по Х раза в три больше. Но есть вопросы - по идее нужен синхро вал, но СИЛЬНО ли он нужен, ведь и так всё работает на скоростях БОЛЬШИХ, чем нужно для выжигания. Но всё равно сомнения гложут.......
Что пробовал:
Что получилось: Уже работает, но в процессе финишной доводки
Уже работает, но в процессе финишной доводки
Что не получилось:
Ориентировочный бюджет:12-15 т.р. , но я делал из запасов и остатков комплектующих от других проектов
-
Serg56
- Кандидат
- Сообщения: 40
- Зарегистрирован: 19 фев 2019, 09:27
- Репутация: 3
- Настоящее имя: Сергей
- Контактная информация:
Re: Самодельный лазерный гравер 2,5 вт 200х300мм
Классно! Аккуратно сделано. Модели свои?
-
Lenivo
- Кандидат
- Сообщения: 82
- Зарегистрирован: 08 май 2017, 20:26
- Репутация: 16
- Настоящее имя: Александр
- Контактная информация:
Re: Самодельный лазерный гравер 2,5 вт 200х300мм
Да рисовал сам в солид ворксе.Serg56 писал(а):Классно! Аккуратно сделано. Модели свои?
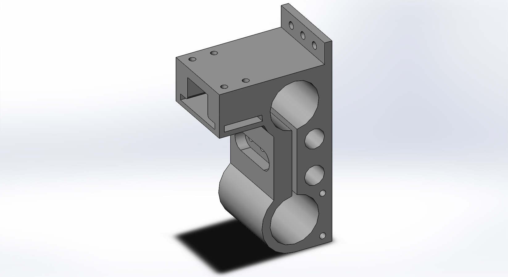
Для рамы использована квадратная алюминиевая труба 30 х 15 мм.
Вот бокс для платы управления и ТТL модуля
Настройки печати для слайсера СИМПЛИ сопло 0,8 мм, слой 0,2, три периметра, температура 240 градусов для пластика PETG от Бестфиламент
-
Lenivo
- Кандидат
- Сообщения: 82
- Зарегистрирован: 08 май 2017, 20:26
- Репутация: 16
- Настоящее имя: Александр
- Контактная информация:
Re: Самодельный лазерный гравер 2,5 вт 200х300мм
Сделал держатели проводов.
И всё собрал.
Добавил специальный модуль DC-DC, понизил напряжение питание вентиляторов, что не верещали.
Для подключения лазерного модуля сделал винтовую колодку
Итоговый вид
Специально сделал фото потрохов японского шагового двигателя EM-483:
И всё собрал.
Добавил специальный модуль DC-DC, понизил напряжение питание вентиляторов, что не верещали.
Для подключения лазерного модуля сделал винтовую колодку
Итоговый вид
Специально сделал фото потрохов японского шагового двигателя EM-483:
-
Lenivo
- Кандидат
- Сообщения: 82
- Зарегистрирован: 08 май 2017, 20:26
- Репутация: 16
- Настоящее имя: Александр
- Контактная информация:
Re: Самодельный лазерный гравер 2,5 вт 200х300мм
Прежде, чем приступить к этому гравёры - основные моменты и настройку программного обеспечения оттестировал на мини гравёре из компьютерного хлама с рабочей зоной 110 мм х 110 мм. С выносным сенсорным экраном MKS TFT24', со специальным фирменным бесплатным программным обеспечением для фрезеров и лазерных граверов.
Экран просто цепляется на разъём Шилда "Rx Tx +5v GND".
Оси сделаны на основе круглых шаговых двигателей от сканеров и струйных принтеров с редукторами на Б.У. пластиковых шестернях от компьютерной техники.
Оси получились разные, так как были разные шестерни в наличии. Для одного редуктора пришлось одну шестерёнку из двух разных составлять.
Лазер стоял 450нм - 2,5 ватта. Но явно в импульсе был мощнее потреблял - 4,2 А 12 вольт. Блок питания на 3,75 А его не тянул - не запускался и всё. По току на диоде с учетом низкого КПД до 8 ватт оптической мощности в импульсе.
На данном шилде векторный режим не работал - процессор не справлялся с 32 разрядным драйверам - постоянно сбоил. Поэтому печатал только в растре.
Вот видео как Гравёр работал.
https://www.youtube.com/watch?v=ismfEGd ... e=youtu.be
И его у меня очень быстро забрали. Народ был в восторге от компактного гравёра с достаточно большой зоной печати и нормальным разрешением.
Экран просто цепляется на разъём Шилда "Rx Tx +5v GND".
Оси сделаны на основе круглых шаговых двигателей от сканеров и струйных принтеров с редукторами на Б.У. пластиковых шестернях от компьютерной техники.
Оси получились разные, так как были разные шестерни в наличии. Для одного редуктора пришлось одну шестерёнку из двух разных составлять.
Лазер стоял 450нм - 2,5 ватта. Но явно в импульсе был мощнее потреблял - 4,2 А 12 вольт. Блок питания на 3,75 А его не тянул - не запускался и всё. По току на диоде с учетом низкого КПД до 8 ватт оптической мощности в импульсе.
На данном шилде векторный режим не работал - процессор не справлялся с 32 разрядным драйверам - постоянно сбоил. Поэтому печатал только в растре.
Вот видео как Гравёр работал.
https://www.youtube.com/watch?v=ismfEGd ... e=youtu.be
И его у меня очень быстро забрали. Народ был в восторге от компактного гравёра с достаточно большой зоной печати и нормальным разрешением.
-
Lenivo
- Кандидат
- Сообщения: 82
- Зарегистрирован: 08 май 2017, 20:26
- Репутация: 16
- Настоящее имя: Александр
- Контактная информация:
Re: Самодельный лазерный гравер 2,5 вт 200х300мм
Вот популярная для тестирования гравёров картинка
Вот так получилось на 30% мощности лазера и скорости 4000 мм/мин. Время выжигания 9 минут. Растровый режим.
А если вычистить сажу от горелого картона (к вопросам о пост обработке выжигаемых картинок(??)), то выглядеть будет так
И небольшое видео работы гравёра. Специально не стал накладывать звук - чтобы была слышна его работа. Причем в зависимости от скоростей и ускорений, а также от моделей драйверов управления двигателями - звук сильно меняется.
https://youtu.be/OuJ_mxsxSu4
Вот так получилось на 30% мощности лазера и скорости 4000 мм/мин. Время выжигания 9 минут. Растровый режим.
А если вычистить сажу от горелого картона (к вопросам о пост обработке выжигаемых картинок(??)), то выглядеть будет так
И небольшое видео работы гравёра. Специально не стал накладывать звук - чтобы была слышна его работа. Причем в зависимости от скоростей и ускорений, а также от моделей драйверов управления двигателями - звук сильно меняется.
https://youtu.be/OuJ_mxsxSu4
-
Lenivo
- Кандидат
- Сообщения: 82
- Зарегистрирован: 08 май 2017, 20:26
- Репутация: 16
- Настоящее имя: Александр
- Контактная информация:
Re: Самодельный лазерный гравер 2,5 вт 200х300мм
Очередной макетик "разогнаться" перед следующим проектом. За вечер.
Свой искровой гравёр переделал под лазерный выжигатель.


Переделал так



Хочу под фрезер - для печатных плат переделать - по фрезерно-лазерной технологии со сверловкой отверстий....
Вот сижу и думаю - на Х есть две рельсы для рабочего хода 150 мм (сами рельсы 200мм) и для есть рельсы для рабочего хода 250 мм (тут рельсы 300 мм), но кареток только по одной штуке на рельсу, то есть на У на стол не поставить, есть валы с подшипниками 12 мм и две трапеции с гайками 300 мм но шаг 8 мм /оборот........... Шпиндель минимальный и лазер минимальный хочется поставить, короче хочется по минимум для плат 150 х 200 мм максимум...... Сейчас стол на одной каретке ездит - для лазера пойдёт, но концы стола не жестко стоят - люфт при таком конструктиве есть заметный в несколько мм...... Так что переделывать всё надо, а для лазера вполне достаточно.
Свой искровой гравёр переделал под лазерный выжигатель.
Переделал так
Хочу под фрезер - для печатных плат переделать - по фрезерно-лазерной технологии со сверловкой отверстий....
Вот сижу и думаю - на Х есть две рельсы для рабочего хода 150 мм (сами рельсы 200мм) и для есть рельсы для рабочего хода 250 мм (тут рельсы 300 мм), но кареток только по одной штуке на рельсу, то есть на У на стол не поставить, есть валы с подшипниками 12 мм и две трапеции с гайками 300 мм но шаг 8 мм /оборот........... Шпиндель минимальный и лазер минимальный хочется поставить, короче хочется по минимум для плат 150 х 200 мм максимум...... Сейчас стол на одной каретке ездит - для лазера пойдёт, но концы стола не жестко стоят - люфт при таком конструктиве есть заметный в несколько мм...... Так что переделывать всё надо, а для лазера вполне достаточно.
-
Lenivo
- Кандидат
- Сообщения: 82
- Зарегистрирован: 08 май 2017, 20:26
- Репутация: 16
- Настоящее имя: Александр
- Контактная информация:
Фрезер 200х150х60 на печатных деталях
Портальный мини фрезер с рабочей зоной 200 мм на 150 мм высота 60 мм, ход каретки по Z 60 мм. Базовое основание 300 мм на 200 мм. Общие габариты ширина 350 мм, длина 350 мм, высота 350 мм. По У 12 мм валы, по X и Z - 8мм. По X, Y - трапеция 8мм шаг 8 мм/об, по Z - шпилька с 8 мм резьбой , шаг 1,25 мм. Рама напечатана на 3D принтере с рабочей зоной 150 на 150 мм пластиком от Бестфиламент PETG.
Шпиндель -Двигатель постоянного тока 550. Спецификация:напряжение питания: от 6 до 24 В;потребялемый ток: 1 А на холостом ходу при 12 В;скорость вращения: 10 тыс.об./мин.;крутящий момент: 4,2 кг/см;диаметр: 38,5 мм;высота: 57 мм;длина вала: 11 мм;диаметр вала: 3,17 мм;отверстия в корпусе: 25 мм, М3;вес: 230 г. От импульсных блоков питания не крутится - либо писчит, либо делает четверть оборота останавливается на 1 секунду и снова на пол оборота и снова останавливается. Поставил DC-DC с преобразователь LM2596 - он с ШИМ, - двигатель стал нормально крутиться от импульсного блока питания и остановить руками не получается. А от трансформаторного блока питания двигатель можно было остановить пальцами. На 24 вольта сильно искрит - и воет... мне как то очень не понравилась его работа. На 12-14 вольт от импульсного блока питания через LM2596 - хорошо работает. У патрона на балу стоит шариковый подшипник, на другом конце меднографитовая втулка. Поставил простую цангу на 3,175 мм - не бъёт.... ER11 на посадку 3.17 у нас в магазинах нет, надо заказывать....
Лазер c TTL-синий , оптическая мощность 200 мвт, потребление 1,5 вт .
Запустил, основное работает, но надо мелочи доделать...
Назначение фрезеровка печатных плат. Засветка лазером фоторезиста.
Запустил







Проверил механику лазером. Пока антилюфт гайки не поставил, но конструкцией предусмотрены и имеются в наличии - к бронзовым основным гайкам напечатаны пластиковые подпружиненные гайки.

[youtube]https://youtu.be/e0VJzawDUwI[/youtube]
Шпиндель -Двигатель постоянного тока 550. Спецификация:напряжение питания: от 6 до 24 В;потребялемый ток: 1 А на холостом ходу при 12 В;скорость вращения: 10 тыс.об./мин.;крутящий момент: 4,2 кг/см;диаметр: 38,5 мм;высота: 57 мм;длина вала: 11 мм;диаметр вала: 3,17 мм;отверстия в корпусе: 25 мм, М3;вес: 230 г. От импульсных блоков питания не крутится - либо писчит, либо делает четверть оборота останавливается на 1 секунду и снова на пол оборота и снова останавливается. Поставил DC-DC с преобразователь LM2596 - он с ШИМ, - двигатель стал нормально крутиться от импульсного блока питания и остановить руками не получается. А от трансформаторного блока питания двигатель можно было остановить пальцами. На 24 вольта сильно искрит - и воет... мне как то очень не понравилась его работа. На 12-14 вольт от импульсного блока питания через LM2596 - хорошо работает. У патрона на балу стоит шариковый подшипник, на другом конце меднографитовая втулка. Поставил простую цангу на 3,175 мм - не бъёт.... ER11 на посадку 3.17 у нас в магазинах нет, надо заказывать....
Лазер c TTL-синий , оптическая мощность 200 мвт, потребление 1,5 вт .
Запустил, основное работает, но надо мелочи доделать...
Назначение фрезеровка печатных плат. Засветка лазером фоторезиста.
Запустил
Проверил механику лазером. Пока антилюфт гайки не поставил, но конструкцией предусмотрены и имеются в наличии - к бронзовым основным гайкам напечатаны пластиковые подпружиненные гайки.
[youtube]https://youtu.be/e0VJzawDUwI[/youtube]
-
svm
- Мастер
- Сообщения: 367
- Зарегистрирован: 23 ноя 2017, 12:56
- Репутация: 75
- Настоящее имя: Владимир Сергеев
- Откуда: Бузулук
- Контактная информация:
Re: Самодельный лазерный гравер 2,5 вт 200х300мм
Использование синхро вала повышает надежность, т.к. исключает перекос оси Х, упрощает и удешевляет конструкцию. Один ШД 17 серии вполне справляется с перемещением оси Х. У меня синхро вал - электрод 5мм.Сделано так: viewtopic.php?p=408784#p408784 модель в скетчапе viewtopic.php?p=408017#p408017Lenivo писал(а): ↑17 апр 2019, 20:03
Первый раз собрал по такой кинематике - в принципе работает, но на скоростях не более 3000 мм/мин У (это для этого лазера хватает) , по Х раза в три больше. Но есть вопросы - по идее нужен синхро вал, но СИЛЬНО ли он нужен, ведь и так всё работает на скоростях БОЛЬШИХ, чем нужно для выжигания. Но всё равно сомнения гложут.......
-
Lenivo
- Кандидат
- Сообщения: 82
- Зарегистрирован: 08 май 2017, 20:26
- Репутация: 16
- Настоящее имя: Александр
- Контактная информация:
Re: Самодельный лазерный гравер 2,5 вт 200х300мм
Фрезерует помаленьку - 1 мм в сек, 0,25 мм по дереву и пластику. При 2 мм в сек фреза уже гулять начинает..... похоже скорости у шпинделя не хватает для этой фрезы - Кукуруза 2 мм.

пробовал разными фрезами по сосне....Кукуруза нормально. А Фреза от дремеля(слева одна буква) горит и как то не очень тянет.

Квадрат и круг на пластике вроде нормально отфрезеровал с точностью 2 десятки....... Но кончик фрезы бъёт.... надо ER11 покупать..или сразу другой шпиндель без щёточный....

[youtube]https://youtu.be/bNmNK3LxCYI[/youtube]
пробовал разными фрезами по сосне....Кукуруза нормально. А Фреза от дремеля(слева одна буква) горит и как то не очень тянет.
Квадрат и круг на пластике вроде нормально отфрезеровал с точностью 2 десятки....... Но кончик фрезы бъёт.... надо ER11 покупать..или сразу другой шпиндель без щёточный....
[youtube]https://youtu.be/bNmNK3LxCYI[/youtube]
-
Lenivo
- Кандидат
- Сообщения: 82
- Зарегистрирован: 08 май 2017, 20:26
- Репутация: 16
- Настоящее имя: Александр
- Контактная информация:
Re: Самодельный лазерный гравер 2,5 вт 200х300мм
Отлаживаю потихоньку


Фрезу для печатных плат до меня пока не доехали, вот на самодельных попробовал из сломанных свёрл.


Фрезу для печатных плат до меня пока не доехали, вот на самодельных попробовал из сломанных свёрл.
-
Lenivo
- Кандидат
- Сообщения: 82
- Зарегистрирован: 08 май 2017, 20:26
- Репутация: 16
- Настоящее имя: Александр
- Контактная информация:
Re: Самодельный лазерный гравер 2,5 вт 200х300мм
Купил ручной гравёр - бормашина китайский WARSLEY - 180 ватт, 37 000 оборотов в минуту.

[youtube]https://youtu.be/m4Jgj9L5JAg[/youtube]
Вот результат

[youtube]https://youtu.be/m4Jgj9L5JAg[/youtube]
Вот результат
-
Lenivo
- Кандидат
- Сообщения: 82
- Зарегистрирован: 08 май 2017, 20:26
- Репутация: 16
- Настоящее имя: Александр
- Контактная информация:
Re: Самодельный лазерный гравер 2,5 вт 200х300мм
Сделал корпус к автономному блоку управления на MKS TFT 24 для самодельного портального фрезера - лазерного выжигателя напечатанного на 3D принтере




Пришли заказанные фрезы для гравёра - точность получилась хорошая для печатных плат. Пробовал на ламинате - так как изводить фольгированный стеклотекстолит на пробы уже жаба задушила. Пока ждал фрезы все обрезки извел..... поэтому пробы на ламинате .


0,4 мм - получается дорожка со стабильной шириной по длине,
а 0,2 мм - нестабильная ширина получается,
Это фрезой для гравёра 3,175 мм - 20 градусов - 0,1 мм на конце фрезы.
Надо с фольгированным текстолитом разобраться, а то как то с ним не очень всё получается..... чего то не допонимаю. Может жесткости в креплении заготовки не хватает, может в оси Z надо чего дорегулировать.....
Пришли заказанные фрезы для гравёра - точность получилась хорошая для печатных плат. Пробовал на ламинате - так как изводить фольгированный стеклотекстолит на пробы уже жаба задушила. Пока ждал фрезы все обрезки извел..... поэтому пробы на ламинате .
0,4 мм - получается дорожка со стабильной шириной по длине,
а 0,2 мм - нестабильная ширина получается,
Это фрезой для гравёра 3,175 мм - 20 градусов - 0,1 мм на конце фрезы.
Надо с фольгированным текстолитом разобраться, а то как то с ним не очень всё получается..... чего то не допонимаю. Может жесткости в креплении заготовки не хватает, может в оси Z надо чего дорегулировать.....
-
djden89
- Новичок
- Сообщения: 3
- Зарегистрирован: 06 ноя 2022, 22:36
- Репутация: 0
- Настоящее имя: смородинов денис владимирович
- Контактная информация:
Re: Самодельный лазерный гравер 2,5 вт 200х300мм
Добрый вечер хочу повторить вашу конструкцию лазерного гравера, но увидел что не хватает двух STL углов В АРХИВЕ для печати на 3d принтере углы зеркальные для (угла двигателя и угла ролика) могли выслать STL на почту garazh89@mail.ru
ПРИОЧЕНЬ БУДУ БЛАГОДАРЕН!!!!
ПРИОЧЕНЬ БУДУ БЛАГОДАРЕН!!!!
-
djden89
- Новичок
- Сообщения: 3
- Зарегистрирован: 06 ноя 2022, 22:36
- Репутация: 0
- Настоящее имя: смородинов денис владимирович
- Контактная информация:
Re: Самодельный лазерный гравер 2,5 вт 200х300мм
Все путем разобрался в проге нажал зеркально и все путем.
-
djden89
- Новичок
- Сообщения: 3
- Зарегистрирован: 06 ноя 2022, 22:36
- Репутация: 0
- Настоящее имя: смородинов денис владимирович
- Контактная информация:
Re: Самодельный лазерный гравер 2,5 вт 200х300мм
Скажите где взять прошиввку для UNO ???