Самодельный лазерный гравер 2,5 вт 200х300мм

Лазерные, плазменные станки, газо- и водорезки, плоттеры.
Lenivo
Кандидат
Сообщения: 82
Зарегистрирован: 08 май 2017, 20:26
Репутация: 16
Настоящее имя: Александр
Контактная информация:

Самодельный лазерный гравер 2,5 вт 200х300мм

Сообщение Lenivo »

026_ Лазерный гравёр 2_5 вт 12 вольт 16 04 2019.JPG (6728 просмотров) <a class='original' href='./download/file.php?id=161261&sid=b97b290787d6c4fd3e71e6adae457a6b&mode=view' target=_blank>Загрузить оригинал (179.97 КБ)</a>
[b]Описание станка, основные характеристики::[/b] Лазерный гравер, на китайском диодном модуле 2,5 ватта. Потребляет 1 а, 12вольт. Очень качественная стеклянная линза. На валах 10 мм, по классической кинематике . [b]Рабочее поле: [/b] реальное поле (пока) 190 мм х 320 мм, но может немного уменьшится в случае прикручивания вентилятора обдува на лазер (уменьшение на 5-10 мм по оси Х) [b]Обрабатываемые материалы: [/b] Гравировка по фанере, режет плотный 0,5 мм картон, черный акрил 3 мм за четыре прохода [/b] [b]Чертежи, фото, видео станка:[/b] [attachment=28]020_ Лазерный гравёр 2_5 вт 12 вольт 16 04 2019.JPG
018_ Лазерный гравёр 2_5 вт 12 вольт 16 04 2019.JPG (6732 просмотра) <a class='original' href='./download/file.php?id=161225&sid=b97b290787d6c4fd3e71e6adae457a6b&mode=view' target=_blank>Загрузить оригинал (101.93 КБ)</a>
022_ Лазерный гравёр 2_5 вт 12 вольт 16 04 2019.JPG (6732 просмотра) <a class='original' href='./download/file.php?id=161226&sid=b97b290787d6c4fd3e71e6adae457a6b&mode=view' target=_blank>Загрузить оригинал (112.47 КБ)</a>
Модели для пластиковых деталей
Laser_graver2030.zip
(277.31 КБ) 317 скачиваний
Karetka_dvig_1.JPG (6732 просмотра) <a class='original' href='./download/file.php?id=161229&sid=b97b290787d6c4fd3e71e6adae457a6b&mode=view' target=_blank>Загрузить оригинал (142.5 КБ)</a>
Karetka_Rolik_1.JPG (6732 просмотра) <a class='original' href='./download/file.php?id=161230&sid=b97b290787d6c4fd3e71e6adae457a6b&mode=view' target=_blank>Загрузить оригинал (138.7 КБ)</a>
Karetka_Laser.JPG (6732 просмотра) <a class='original' href='./download/file.php?id=161231&sid=b97b290787d6c4fd3e71e6adae457a6b&mode=view' target=_blank>Загрузить оригинал (139.08 КБ)</a>
Ugol_dvig_1.JPG (6732 просмотра) <a class='original' href='./download/file.php?id=161232&sid=b97b290787d6c4fd3e71e6adae457a6b&mode=view' target=_blank>Загрузить оригинал (158.31 КБ)</a>
Ugol_rolik_1.JPG (6732 просмотра) <a class='original' href='./download/file.php?id=161233&sid=b97b290787d6c4fd3e71e6adae457a6b&mode=view' target=_blank>Загрузить оригинал (108.81 КБ)</a>
Rolik_1.JPG (6732 просмотра) <a class='original' href='./download/file.php?id=161234&sid=b97b290787d6c4fd3e71e6adae457a6b&mode=view' target=_blank>Загрузить оригинал (85.55 КБ)</a>
012_ Лазерный гравёр 2_5 вт 12 вольт 16 04 2019.JPG (6732 просмотра) <a class='original' href='./download/file.php?id=161235&sid=b97b290787d6c4fd3e71e6adae457a6b&mode=view' target=_blank>Загрузить оригинал (136.7 КБ)</a>
015_ Лазерный гравёр 2_5 вт 12 вольт 16 04 2019.JPG (6732 просмотра) <a class='original' href='./download/file.php?id=161236&sid=b97b290787d6c4fd3e71e6adae457a6b&mode=view' target=_blank>Загрузить оригинал (157.96 КБ)</a>
013_ Лазерный гравёр 2_5 вт 12 вольт 16 04 2019.JPG (6732 просмотра) <a class='original' href='./download/file.php?id=161237&sid=b97b290787d6c4fd3e71e6adae457a6b&mode=view' target=_blank>Загрузить оригинал (102.45 КБ)</a>
014_ Лазерный гравёр 2_5 вт 12 вольт 16 04 2019.JPG (6732 просмотра) <a class='original' href='./download/file.php?id=161238&sid=b97b290787d6c4fd3e71e6adae457a6b&mode=view' target=_blank>Загрузить оригинал (63.9 КБ)</a>
016_ Лазерный гравёр 2_5 вт 12 вольт 16 04 2019.JPG (6732 просмотра) <a class='original' href='./download/file.php?id=161239&sid=b97b290787d6c4fd3e71e6adae457a6b&mode=view' target=_blank>Загрузить оригинал (82.63 КБ)</a>
017_ Лазерный гравёр 2_5 вт 12 вольт 16 04 2019.JPG (6732 просмотра) <a class='original' href='./download/file.php?id=161240&sid=b97b290787d6c4fd3e71e6adae457a6b&mode=view' target=_blank>Загрузить оригинал (80.01 КБ)</a>
Всё печатал на принтер СПринтерМИНИ - Н-бот, 32 бита, рабочая зона 150х150х150 мм, пластик PETG от Бестфиламента -сопло 0,8, слой 0,2 мм, температура 240 градусов.
006_ Лазерный гравёр 2_5 вт 12 вольт 14 04 2019.JPG (6732 просмотра) <a class='original' href='./download/file.php?id=161255&sid=b97b290787d6c4fd3e71e6adae457a6b&mode=view' target=_blank>Загрузить оригинал (77.39 КБ)</a>


Моторы:
По Х - 4401S, по Y - 2 штуки- EM-483
EM-483.JPG (6732 просмотра) <a class='original' href='./download/file.php?id=161257&sid=b97b290787d6c4fd3e71e6adae457a6b&mode=view' target=_blank>Загрузить оригинал (76.43 КБ)</a>


Электроника

Шилд под GRBL ARDUINO UNO + самодельный модуль ТТL , так как лазер без такого модуля.
009_ Лазерный гравёр 2_5 вт 12 вольт 16 04 2019.JPG (6732 просмотра) <a class='original' href='./download/file.php?id=161241&sid=b97b290787d6c4fd3e71e6adae457a6b&mode=view' target=_blank>Загрузить оригинал (282.51 КБ)</a>
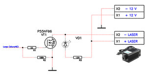
Схема само собранного модуля ТТL
TTL_laser.jpg (6732 просмотра) <a class='original' href='./download/file.php?id=161242&sid=b97b290787d6c4fd3e71e6adae457a6b&mode=view' target=_blank>Загрузить оригинал (52.25 КБ)</a>
Лазерный блок. Достался мне в обмен в нерабочем состоянии. Ранее не работал совсем. То есть совсем не пользованный. Мне удалось его запустить. Корявая китайская сборка или при доставке повредили. Но запустился. Это не первый модуль , прошедший через мои руки, чуть чуть стал в них разбираться. Это очень древняя модель без встроенного ТТL , но сделана просто замечательно и из качественных комплектующих. Очень хороший объектив -и большая по диаметру стеклянная линза. Длина волны скорее, всего 450нм. Синий лазер.
001_ Лазерный блок 450 нм 2_5 вт 12 вольт 14 04 2019.JPG (6732 просмотра) <a class='original' href='./download/file.php?id=161244&sid=b97b290787d6c4fd3e71e6adae457a6b&mode=view' target=_blank>Загрузить оригинал (245.51 КБ)</a>
002_ Лазерный блок 450 нм 2_5 вт 12 вольт 14 04 2019.JPG (6732 просмотра) <a class='original' href='./download/file.php?id=161245&sid=b97b290787d6c4fd3e71e6adae457a6b&mode=view' target=_blank>Загрузить оригинал (195.92 КБ)</a>
003_ Лазерный блок 450 нм 2_5 вт 12 вольт 14 04 2019.JPG (6732 просмотра) <a class='original' href='./download/file.php?id=161246&sid=b97b290787d6c4fd3e71e6adae457a6b&mode=view' target=_blank>Загрузить оригинал (160.91 КБ)</a>




Примеры изделий (фото):

Пока только пробовал и тестировал.
CNC_laser_DVD_18.JPG (6732 просмотра) <a class='original' href='./download/file.php?id=161247&sid=b97b290787d6c4fd3e71e6adae457a6b&mode=view' target=_blank>Загрузить оригинал (136.99 КБ)</a>
CNC_laser_DVD_27.JPG (6732 просмотра) <a class='original' href='./download/file.php?id=161248&sid=b97b290787d6c4fd3e71e6adae457a6b&mode=view' target=_blank>Загрузить оригинал (65.73 КБ)</a>
CNC_laser_DVD_22.JPG (6732 просмотра) <a class='original' href='./download/file.php?id=161249&sid=b97b290787d6c4fd3e71e6adae457a6b&mode=view' target=_blank>Загрузить оригинал (144.92 КБ)</a>
Вот пробник - вектор и растр одного и того рисунка (прошу простить - картон кончился, поэтому выжигал на картоне с полиграфией - все равно режимы подбирал)
026_ Лазерный гравёр 2_5 вт 12 вольт 16 04 2019.JPG (6728 просмотров) <a class='original' href='./download/file.php?id=161261&sid=b97b290787d6c4fd3e71e6adae457a6b&mode=view' target=_blank>Загрузить оригинал (179.97 КБ)</a>


Резка плотного картона 0,5мм
008_ Лазерный гравёр 2_5 вт 12 вольт 16 04 2019.JPG (6732 просмотра) <a class='original' href='./download/file.php?id=161251&sid=b97b290787d6c4fd3e71e6adae457a6b&mode=view' target=_blank>Загрузить оригинал (79.6 КБ)</a>
Резка черного АКРИЛА
023_ Лазерный гравёр 2_5 вт 12 вольт 16 04 2019.JPG (6732 просмотра) <a class='original' href='./download/file.php?id=161253&sid=b97b290787d6c4fd3e71e6adae457a6b&mode=view' target=_blank>Загрузить оригинал (394.81 КБ)</a>



Вопросы:
Нужна любая информация по данному модулю. Не понимаю есть ли в нем встроенный стабилизатор тока для лазерного диода? Внутри часть схемы залита компаундом, поэтому непонятно. Имеется небольшая печатная плата, но что есть на плате не видно. Видна лишь часть для подсоединения провода питания.

Первый раз собрал по такой кинематике - в принципе работает, но на скоростях не более 3000 мм/мин У (это для этого лазера хватает) , по Х раза в три больше. Но есть вопросы - по идее нужен синхро вал, но СИЛЬНО ли он нужен, ведь и так всё работает на скоростях БОЛЬШИХ, чем нужно для выжигания. Но всё равно сомнения гложут.......

Что пробовал:
Что получилось: Уже работает, но в процессе финишной доводки
Уже работает, но в процессе финишной доводки
Что не получилось:
Ориентировочный бюджет:12-15 т.р. , но я делал из запасов и остатков комплектующих от других проектов
Вложения
020_ Лазерный гравёр 2_5 вт 12 вольт 16 04 2019.JPG (6732 просмотра) <a class='original' href='./download/file.php?id=161224&sid=b97b290787d6c4fd3e71e6adae457a6b&mode=view' target=_blank>Загрузить оригинал (135.96 КБ)</a>
Serg56
Кандидат
Сообщения: 40
Зарегистрирован: 19 фев 2019, 09:27
Репутация: 3
Настоящее имя: Сергей
Контактная информация:

Re: Самодельный лазерный гравер 2,5 вт 200х300мм

Сообщение Serg56 »

Классно! Аккуратно сделано. Модели свои?
Lenivo
Кандидат
Сообщения: 82
Зарегистрирован: 08 май 2017, 20:26
Репутация: 16
Настоящее имя: Александр
Контактная информация:

Re: Самодельный лазерный гравер 2,5 вт 200х300мм

Сообщение Lenivo »

Serg56 писал(а):Классно! Аккуратно сделано. Модели свои?
Да рисовал сам в солид ворксе.

Для рамы использована квадратная алюминиевая труба 30 х 15 мм.

Вот бокс для платы управления и ТТL модуля
Laser_graver2030.zip
(277.31 КБ) 290 скачиваний
Korpus_UNO_niz.JPG (6702 просмотра) <a class='original' href='./download/file.php?id=161280&sid=b97b290787d6c4fd3e71e6adae457a6b&mode=view' target=_blank>Загрузить оригинал (156.78 КБ)</a>
Korpus_UNO_verh.JPG (6702 просмотра) <a class='original' href='./download/file.php?id=161281&sid=b97b290787d6c4fd3e71e6adae457a6b&mode=view' target=_blank>Загрузить оригинал (138.85 КБ)</a>
Настройки печати для слайсера СИМПЛИ сопло 0,8 мм, слой 0,2, три периметра, температура 240 градусов для пластика PETG от Бестфиламент
Настройки печати 15 04 2019.JPG (6702 просмотра) <a class='original' href='./download/file.php?id=161282&sid=b97b290787d6c4fd3e71e6adae457a6b&mode=view' target=_blank>Загрузить оригинал (97.19 КБ)</a>
Lenivo
Кандидат
Сообщения: 82
Зарегистрирован: 08 май 2017, 20:26
Репутация: 16
Настоящее имя: Александр
Контактная информация:

Re: Самодельный лазерный гравер 2,5 вт 200х300мм

Сообщение Lenivo »

Сделал держатели проводов.
Wire_arm.zip
(42.89 КБ) 284 скачивания
Derjatel_provod_1.JPG (6637 просмотров) <a class='original' href='./download/file.php?id=161402&sid=b97b290787d6c4fd3e71e6adae457a6b&mode=view' target=_blank>Загрузить оригинал (102.71 КБ)</a>
Derjatel_provod_2.JPG (6637 просмотров) <a class='original' href='./download/file.php?id=161403&sid=b97b290787d6c4fd3e71e6adae457a6b&mode=view' target=_blank>Загрузить оригинал (132.73 КБ)</a>
Derjatel_provod_3.JPG (6637 просмотров) <a class='original' href='./download/file.php?id=161404&sid=b97b290787d6c4fd3e71e6adae457a6b&mode=view' target=_blank>Загрузить оригинал (134.91 КБ)</a>
И всё собрал.
027_ Лазерный гравёр 2_5 вт 12 вольт 19 04 2019.JPG (6637 просмотров) <a class='original' href='./download/file.php?id=161406&sid=b97b290787d6c4fd3e71e6adae457a6b&mode=view' target=_blank>Загрузить оригинал (206.76 КБ)</a>
Добавил специальный модуль DC-DC, понизил напряжение питание вентиляторов, что не верещали.

028_ Лазерный гравёр 2_5 вт 12 вольт 19 04 2019.JPG (6637 просмотров) <a class='original' href='./download/file.php?id=161407&sid=b97b290787d6c4fd3e71e6adae457a6b&mode=view' target=_blank>Загрузить оригинал (154.53 КБ)</a>
028_ Лазерный гравёр 2_5 вт 12 вольт 19 04 2019.JPG (6637 просмотров) <a class='original' href='./download/file.php?id=161407&sid=b97b290787d6c4fd3e71e6adae457a6b&mode=view' target=_blank>Загрузить оригинал (154.53 КБ)</a>
028_ Лазерный гравёр 2_5 вт 12 вольт 20 04 2019.JPG (6637 просмотров) <a class='original' href='./download/file.php?id=161409&sid=b97b290787d6c4fd3e71e6adae457a6b&mode=view' target=_blank>Загрузить оригинал (116.56 КБ)</a>
030_ Лазерный гравёр 2_5 вт 12 вольт 20 04 2019.JPG (6637 просмотров) <a class='original' href='./download/file.php?id=161410&sid=b97b290787d6c4fd3e71e6adae457a6b&mode=view' target=_blank>Загрузить оригинал (113.79 КБ)</a>
Для подключения лазерного модуля сделал винтовую колодку
031_ Лазерный гравёр 2_5 вт 12 вольт 20 04 2019.JPG (6637 просмотров) <a class='original' href='./download/file.php?id=161412&sid=b97b290787d6c4fd3e71e6adae457a6b&mode=view' target=_blank>Загрузить оригинал (139.05 КБ)</a>
Итоговый вид
033_ Лазерный гравёр 2_5 вт 12 вольт 20 04 2019.JPG (6637 просмотров) <a class='original' href='./download/file.php?id=161414&sid=b97b290787d6c4fd3e71e6adae457a6b&mode=view' target=_blank>Загрузить оригинал (127.4 КБ)</a>
Специально сделал фото потрохов японского шагового двигателя EM-483:


шаговый двигатель EM-483.JPG (6637 просмотров) <a class='original' href='./download/file.php?id=161415&sid=b97b290787d6c4fd3e71e6adae457a6b&mode=view' target=_blank>Загрузить оригинал (68.09 КБ)</a>
Lenivo
Кандидат
Сообщения: 82
Зарегистрирован: 08 май 2017, 20:26
Репутация: 16
Настоящее имя: Александр
Контактная информация:

Re: Самодельный лазерный гравер 2,5 вт 200х300мм

Сообщение Lenivo »

Прежде, чем приступить к этому гравёры - основные моменты и настройку программного обеспечения оттестировал на мини гравёре из компьютерного хлама с рабочей зоной 110 мм х 110 мм. С выносным сенсорным экраном MKS TFT24', со специальным фирменным бесплатным программным обеспечением для фрезеров и лазерных граверов.
CNC_laser_DVD_16.JPG (6606 просмотров) <a class='original' href='./download/file.php?id=161452&sid=b97b290787d6c4fd3e71e6adae457a6b&mode=view' target=_blank>Загрузить оригинал (128.8 КБ)</a>
CNC_laser_DVD_15.JPG (6606 просмотров) <a class='original' href='./download/file.php?id=161453&sid=b97b290787d6c4fd3e71e6adae457a6b&mode=view' target=_blank>Загрузить оригинал (171.49 КБ)</a>
CNC_shield_111330_MKS_tft_24_1.JPG (6606 просмотров) <a class='original' href='./download/file.php?id=161447&sid=b97b290787d6c4fd3e71e6adae457a6b&mode=view' target=_blank>Загрузить оригинал (118.52 КБ)</a>
Экран просто цепляется на разъём Шилда "Rx Tx +5v GND".
CNC_shield_111330_MKS_tft_24.JPG (6606 просмотров) <a class='original' href='./download/file.php?id=161448&sid=b97b290787d6c4fd3e71e6adae457a6b&mode=view' target=_blank>Загрузить оригинал (161.57 КБ)</a>
CNC_shield_111330_MKS_tft_24_2.JPG (6606 просмотров) <a class='original' href='./download/file.php?id=161449&sid=b97b290787d6c4fd3e71e6adae457a6b&mode=view' target=_blank>Загрузить оригинал (79.6 КБ)</a>
Оси сделаны на основе круглых шаговых двигателей от сканеров и струйных принтеров с редукторами на Б.У. пластиковых шестернях от компьютерной техники.
OS_reductor_4.JPG (6606 просмотров) <a class='original' href='./download/file.php?id=161450&sid=b97b290787d6c4fd3e71e6adae457a6b&mode=view' target=_blank>Загрузить оригинал (203.04 КБ)</a>
Os_Y3.JPG (6606 просмотров) <a class='original' href='./download/file.php?id=161451&sid=b97b290787d6c4fd3e71e6adae457a6b&mode=view' target=_blank>Загрузить оригинал (136.96 КБ)</a>
Оси получились разные, так как были разные шестерни в наличии. Для одного редуктора пришлось одну шестерёнку из двух разных составлять.

Лазер стоял 450нм - 2,5 ватта. Но явно в импульсе был мощнее потреблял - 4,2 А 12 вольт. Блок питания на 3,75 А его не тянул - не запускался и всё. По току на диоде с учетом низкого КПД до 8 ватт оптической мощности в импульсе.

На данном шилде векторный режим не работал - процессор не справлялся с 32 разрядным драйверам - постоянно сбоил. Поэтому печатал только в растре.

Вот видео как Гравёр работал.

https://www.youtube.com/watch?v=ismfEGd ... e=youtu.be


И его у меня очень быстро забрали. Народ был в восторге от компактного гравёра с достаточно большой зоной печати и нормальным разрешением.
Lenivo
Кандидат
Сообщения: 82
Зарегистрирован: 08 май 2017, 20:26
Репутация: 16
Настоящее имя: Александр
Контактная информация:

Re: Самодельный лазерный гравер 2,5 вт 200х300мм

Сообщение Lenivo »

Вот популярная для тестирования гравёров картинка
Старый с чаем.JPG (6590 просмотров) <a class='original' href='./download/file.php?id=161459&sid=b97b290787d6c4fd3e71e6adae457a6b&mode=view' target=_blank>Загрузить оригинал (72.61 КБ)</a>
Вот так получилось на 30% мощности лазера и скорости 4000 мм/мин. Время выжигания 9 минут. Растровый режим.
037_ Лазерный гравёр 2_5 вт 12 вольт 20 04 2019.JPG (6590 просмотров) <a class='original' href='./download/file.php?id=161460&sid=b97b290787d6c4fd3e71e6adae457a6b&mode=view' target=_blank>Загрузить оригинал (68.85 КБ)</a>
А если вычистить сажу от горелого картона (к вопросам о пост обработке выжигаемых картинок(??)), то выглядеть будет так
038_ Лазерный гравёр 2_5 вт 12 вольт 20 04 2019.JPG (6590 просмотров) <a class='original' href='./download/file.php?id=161461&sid=b97b290787d6c4fd3e71e6adae457a6b&mode=view' target=_blank>Загрузить оригинал (101.01 КБ)</a>
И небольшое видео работы гравёра. Специально не стал накладывать звук - чтобы была слышна его работа. Причем в зависимости от скоростей и ускорений, а также от моделей драйверов управления двигателями - звук сильно меняется.

https://youtu.be/OuJ_mxsxSu4
Serg56
Кандидат
Сообщения: 40
Зарегистрирован: 19 фев 2019, 09:27
Репутация: 3
Настоящее имя: Сергей
Контактная информация:

Re: Самодельный лазерный гравер 2,5 вт 200х300мм

Сообщение Serg56 »

Классно!
Lenivo
Кандидат
Сообщения: 82
Зарегистрирован: 08 май 2017, 20:26
Репутация: 16
Настоящее имя: Александр
Контактная информация:

Re: Самодельный лазерный гравер 2,5 вт 200х300мм

Сообщение Lenivo »

Очередной макетик "разогнаться" перед следующим проектом. За вечер.
Свой искровой гравёр переделал под лазерный выжигатель.
Изображение

Изображение

Переделал так

Изображение

Изображение

Изображение

Хочу под фрезер - для печатных плат переделать - по фрезерно-лазерной технологии со сверловкой отверстий....

Вот сижу и думаю - на Х есть две рельсы для рабочего хода 150 мм (сами рельсы 200мм) и для есть рельсы для рабочего хода 250 мм (тут рельсы 300 мм), но кареток только по одной штуке на рельсу, то есть на У на стол не поставить, есть валы с подшипниками 12 мм и две трапеции с гайками 300 мм но шаг 8 мм /оборот........... Шпиндель минимальный и лазер минимальный хочется поставить, короче хочется по минимум для плат 150 х 200 мм максимум...... Сейчас стол на одной каретке ездит - для лазера пойдёт, но концы стола не жестко стоят - люфт при таком конструктиве есть заметный в несколько мм...... Так что переделывать всё надо, а для лазера вполне достаточно.
Lenivo
Кандидат
Сообщения: 82
Зарегистрирован: 08 май 2017, 20:26
Репутация: 16
Настоящее имя: Александр
Контактная информация:

Фрезер 200х150х60 на печатных деталях

Сообщение Lenivo »

Портальный мини фрезер с рабочей зоной 200 мм на 150 мм высота 60 мм, ход каретки по Z 60 мм. Базовое основание 300 мм на 200 мм. Общие габариты ширина 350 мм, длина 350 мм, высота 350 мм. По У 12 мм валы, по X и Z - 8мм. По X, Y - трапеция 8мм шаг 8 мм/об, по Z - шпилька с 8 мм резьбой , шаг 1,25 мм. Рама напечатана на 3D принтере с рабочей зоной 150 на 150 мм пластиком от Бестфиламент PETG.

Шпиндель -Двигатель постоянного тока 550. Спецификация:напряжение питания: от 6 до 24 В;потребялемый ток: 1 А на холостом ходу при 12 В;скорость вращения: 10 тыс.об./мин.;крутящий момент: 4,2 кг/см;диаметр: 38,5 мм;высота: 57 мм;длина вала: 11 мм;диаметр вала: 3,17 мм;отверстия в корпусе: 25 мм, М3;вес: 230 г. От импульсных блоков питания не крутится - либо писчит, либо делает четверть оборота останавливается на 1 секунду и снова на пол оборота и снова останавливается. Поставил DC-DC с преобразователь LM2596 - он с ШИМ, - двигатель стал нормально крутиться от импульсного блока питания и остановить руками не получается. А от трансформаторного блока питания двигатель можно было остановить пальцами. На 24 вольта сильно искрит - и воет... мне как то очень не понравилась его работа. На 12-14 вольт от импульсного блока питания через LM2596 - хорошо работает. У патрона на балу стоит шариковый подшипник, на другом конце меднографитовая втулка. Поставил простую цангу на 3,175 мм - не бъёт.... ER11 на посадку 3.17 у нас в магазинах нет, надо заказывать....


Лазер c TTL-синий , оптическая мощность 200 мвт, потребление 1,5 вт .

Запустил, основное работает, но надо мелочи доделать...
Назначение фрезеровка печатных плат. Засветка лазером фоторезиста.

Запустил

Изображение

Изображение

Изображение

Изображение

Изображение

Изображение

Изображение

Изображение


Проверил механику лазером. Пока антилюфт гайки не поставил, но конструкцией предусмотрены и имеются в наличии - к бронзовым основным гайкам напечатаны пластиковые подпружиненные гайки.

Изображение



[youtube]https://youtu.be/e0VJzawDUwI[/youtube]
svm
Мастер
Сообщения: 367
Зарегистрирован: 23 ноя 2017, 12:56
Репутация: 75
Настоящее имя: Владимир Сергеев
Откуда: Бузулук
Контактная информация:

Re: Самодельный лазерный гравер 2,5 вт 200х300мм

Сообщение svm »

Lenivo писал(а): 17 апр 2019, 20:03

Первый раз собрал по такой кинематике - в принципе работает, но на скоростях не более 3000 мм/мин У (это для этого лазера хватает) , по Х раза в три больше. Но есть вопросы - по идее нужен синхро вал, но СИЛЬНО ли он нужен, ведь и так всё работает на скоростях БОЛЬШИХ, чем нужно для выжигания. Но всё равно сомнения гложут.......

Использование синхро вала повышает надежность, т.к. исключает перекос оси Х, упрощает и удешевляет конструкцию. Один ШД 17 серии вполне справляется с перемещением оси Х. У меня синхро вал - электрод 5мм.Сделано так: viewtopic.php?p=408784#p408784 модель в скетчапе viewtopic.php?p=408017#p408017
Lenivo
Кандидат
Сообщения: 82
Зарегистрирован: 08 май 2017, 20:26
Репутация: 16
Настоящее имя: Александр
Контактная информация:

Re: Самодельный лазерный гравер 2,5 вт 200х300мм

Сообщение Lenivo »

Фрезерует помаленьку - 1 мм в сек, 0,25 мм по дереву и пластику. При 2 мм в сек фреза уже гулять начинает..... похоже скорости у шпинделя не хватает для этой фрезы - Кукуруза 2 мм.
Изображение

пробовал разными фрезами по сосне....Кукуруза нормально. А Фреза от дремеля(слева одна буква) горит и как то не очень тянет.

Изображение

Квадрат и круг на пластике вроде нормально отфрезеровал с точностью 2 десятки....... Но кончик фрезы бъёт.... надо ER11 покупать..или сразу другой шпиндель без щёточный....

Изображение


[youtube]https://youtu.be/bNmNK3LxCYI[/youtube]
Lenivo
Кандидат
Сообщения: 82
Зарегистрирован: 08 май 2017, 20:26
Репутация: 16
Настоящее имя: Александр
Контактная информация:

Re: Самодельный лазерный гравер 2,5 вт 200х300мм

Сообщение Lenivo »

Отлаживаю потихоньку
Изображение

Изображение

Фрезу для печатных плат до меня пока не доехали, вот на самодельных попробовал из сломанных свёрл.

Изображение

Изображение
Lenivo
Кандидат
Сообщения: 82
Зарегистрирован: 08 май 2017, 20:26
Репутация: 16
Настоящее имя: Александр
Контактная информация:

Re: Самодельный лазерный гравер 2,5 вт 200х300мм

Сообщение Lenivo »

Купил ручной гравёр - бормашина китайский WARSLEY - 180 ватт, 37 000 оборотов в минуту.
Изображение

[youtube]https://youtu.be/m4Jgj9L5JAg[/youtube]

Вот результат
Изображение
Lenivo
Кандидат
Сообщения: 82
Зарегистрирован: 08 май 2017, 20:26
Репутация: 16
Настоящее имя: Александр
Контактная информация:

Re: Самодельный лазерный гравер 2,5 вт 200х300мм

Сообщение Lenivo »

Сделал корпус к автономному блоку управления на MKS TFT 24 для самодельного портального фрезера - лазерного выжигателя напечатанного на 3D принтере

Изображение

Изображение

Изображение

Изображение

Пришли заказанные фрезы для гравёра - точность получилась хорошая для печатных плат. Пробовал на ламинате - так как изводить фольгированный стеклотекстолит на пробы уже жаба задушила. Пока ждал фрезы все обрезки извел..... поэтому пробы на ламинате .

Изображение

Изображение

0,4 мм - получается дорожка со стабильной шириной по длине,
а 0,2 мм - нестабильная ширина получается,
Это фрезой для гравёра 3,175 мм - 20 градусов - 0,1 мм на конце фрезы.

Надо с фольгированным текстолитом разобраться, а то как то с ним не очень всё получается..... чего то не допонимаю. Может жесткости в креплении заготовки не хватает, может в оси Z надо чего дорегулировать.....
djden89
Новичок
Сообщения: 3
Зарегистрирован: 06 ноя 2022, 22:36
Репутация: 0
Настоящее имя: смородинов денис владимирович
Контактная информация:

Re: Самодельный лазерный гравер 2,5 вт 200х300мм

Сообщение djden89 »

Добрый вечер хочу повторить вашу конструкцию лазерного гравера, но увидел что не хватает двух STL углов В АРХИВЕ для печати на 3d принтере углы зеркальные для (угла двигателя и угла ролика) могли выслать STL на почту garazh89@mail.ru

ПРИОЧЕНЬ БУДУ БЛАГОДАРЕН!!!!
djden89
Новичок
Сообщения: 3
Зарегистрирован: 06 ноя 2022, 22:36
Репутация: 0
Настоящее имя: смородинов денис владимирович
Контактная информация:

Re: Самодельный лазерный гравер 2,5 вт 200х300мм

Сообщение djden89 »

Все путем разобрался в проге нажал зеркально и все путем.
djden89
Новичок
Сообщения: 3
Зарегистрирован: 06 ноя 2022, 22:36
Репутация: 0
Настоящее имя: смородинов денис владимирович
Контактная информация:

Re: Самодельный лазерный гравер 2,5 вт 200х300мм

Сообщение djden89 »

Скажите где взять прошиввку для UNO ???
Ответить

Вернуться в «Лазерные, плазменные и другие раскроечные станки»