Генерация G-кода, из текста, рисунка, и файлов PLT, DXF
-
MAX3000
- Опытный
- Сообщения: 107
- Зарегистрирован: 17 дек 2015, 11:12
- Репутация: 18
- Настоящее имя: MaX
- Контактная информация:
Re: Генерация G-кода, из текста, рисунка, и файлов PLT, DXF
Что-то не то по G0 с координатой X:
Тестовый файл:
-
MAX3000
- Опытный
- Сообщения: 107
- Зарегистрирован: 17 дек 2015, 11:12
- Репутация: 18
- Настоящее имя: MaX
- Контактная информация:
Re: Генерация G-кода, из текста, рисунка, и файлов PLT, DXF
v42 сгенерила правильно:
-
Rrickardos
- Новичок
- Сообщения: 6
- Зарегистрирован: 13 фев 2017, 22:52
- Репутация: 1
- Настоящее имя: Андрей
- Контактная информация:
Re: Генерация G-кода, из текста, рисунка, и файлов PLT, DXF
У меня та же хрень ..MAX3000 писал(а):Что-то не то по G0 с координатой X: Тестовый файл:
- selenur
- Почётный участник

- Сообщения: 4605
- Зарегистрирован: 21 авг 2013, 19:44
- Репутация: 1622
- Настоящее имя: Сергей
- Откуда: Новый Уренгой
- Контактная информация:
Re: Генерация G-кода, из текста, рисунка, и файлов PLT, DXF
завтра посмотрю, где ошибся....
Мой сайт: http://selenur.ru
Исходники моих программ: https://github.com/selenur
Instagram https://www.instagram.com/zheigurov/
Исходники моих программ: https://github.com/selenur
Instagram https://www.instagram.com/zheigurov/
- selenur
- Почётный участник

- Сообщения: 4605
- Зарегистрирован: 21 авг 2013, 19:44
- Репутация: 1622
- Настоящее имя: Сергей
- Откуда: Новый Уренгой
- Контактная информация:
Re: Генерация G-кода, из текста, рисунка, и файлов PLT, DXF
Наконец-то удалось сегодня поспать сразу аж 5 часов
Косяк конечно знатный, скобку забыл в одном из выражений, из-за чего и всплыла странная координата. Сегодня чуть позже выложу исправленную.
Косяк конечно знатный, скобку забыл в одном из выражений, из-за чего и всплыла странная координата. Сегодня чуть позже выложу исправленную.
Мой сайт: http://selenur.ru
Исходники моих программ: https://github.com/selenur
Instagram https://www.instagram.com/zheigurov/
Исходники моих программ: https://github.com/selenur
Instagram https://www.instagram.com/zheigurov/
- selenur
- Почётный участник

- Сообщения: 4605
- Зарегистрирован: 21 авг 2013, 19:44
- Репутация: 1622
- Настоящее имя: Сергей
- Откуда: Новый Уренгой
- Контактная информация:
Re: Генерация G-кода, из текста, рисунка, и файлов PLT, DXF
вот новая версия: https://github.com/selenur/ToolsGenGkod ... 44/v44.zip
*) Исправлен косяк с координатой
*) Исправлен алгоритм с потерей последней точки (то что просил MAX3000)
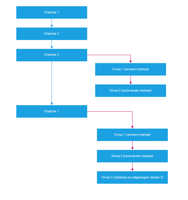
Для нормальной генерации G-кода в профиле нужно будет отбрасывать первую точку, используя [SKIP_FIRST_POINT]
т.к. структура массива данных выглядит следующим образом:
У самой точки есть ряд параметров, которые доступны при генерации G-кода:
На графике данные состоят из последовательности цифр разделенных "точка с запятой":
Левое число это значение яркости которое может иметь значение от 0 до 255, но можно в качестве начального значения использовать не ноль а например 10, тогда если значение яркости будет например 5, то программа будет использовать ближайшую точку, т.е. 10.
Второе число для S,F может иметь любое значение, ограничений в принципе нет.
При обновлении версии, сохраненные настройки слетают, т.к. под каждую версию программы используется отдельный каталог в котором хранятся настройки, в последствии я конечно сделаю что-бы не слетали.
*) Исправлен косяк с координатой
*) Исправлен алгоритм с потерей последней точки (то что просил MAX3000)
Для нормальной генерации G-кода в профиле нужно будет отбрасывать первую точку, используя [SKIP_FIRST_POINT]
Код: Выделить всё
LINES
{
POINTS
{
[SKIP_FIRST_POINT]
"G1 X"[X'#0.##'] "Y"[Y'#0.##'] "S"[bright]
}
}
Второе число для S,F может иметь любое значение, ограничений в принципе нет.
При обновлении версии, сохраненные настройки слетают, т.к. под каждую версию программы используется отдельный каталог в котором хранятся настройки, в последствии я конечно сделаю что-бы не слетали.
Мой сайт: http://selenur.ru
Исходники моих программ: https://github.com/selenur
Instagram https://www.instagram.com/zheigurov/
Исходники моих программ: https://github.com/selenur
Instagram https://www.instagram.com/zheigurov/
- selenur
- Почётный участник

- Сообщения: 4605
- Зарегистрирован: 21 авг 2013, 19:44
- Репутация: 1622
- Настоящее имя: Сергей
- Откуда: Новый Уренгой
- Контактная информация:
Re: Генерация G-кода, из текста, рисунка, и файлов PLT, DXF
Запустил программу на домашнем компьютере, внешний вид конечно жесть....
Нужно будет поработать над внешним видом 
Мой сайт: http://selenur.ru
Исходники моих программ: https://github.com/selenur
Instagram https://www.instagram.com/zheigurov/
Исходники моих программ: https://github.com/selenur
Instagram https://www.instagram.com/zheigurov/
- Predator
- Мастер
- Сообщения: 9583
- Зарегистрирован: 18 июл 2013, 18:26
- Репутация: 2531
- Контактная информация:
Re: Генерация G-кода, из текста, рисунка, и файлов PLT, DXF
selenur, Хочешь приделать поддержку скинов? 
- selenur
- Почётный участник

- Сообщения: 4605
- Зарегистрирован: 21 авг 2013, 19:44
- Репутация: 1622
- Настоящее имя: Сергей
- Откуда: Новый Уренгой
- Контактная информация:
Re: Генерация G-кода, из текста, рисунка, и файлов PLT, DXF
Это у меня в дебиане такое графическое оформлениеPredator писал(а):selenur, Хочешь приделать поддержку скинов?
Не, не хочу, просто появляются пользователи линуксоиды
Мой сайт: http://selenur.ru
Исходники моих программ: https://github.com/selenur
Instagram https://www.instagram.com/zheigurov/
Исходники моих программ: https://github.com/selenur
Instagram https://www.instagram.com/zheigurov/
-
y-u-r
- Кандидат
- Сообщения: 68
- Зарегистрирован: 18 дек 2016, 06:43
- Репутация: 4
- Настоящее имя: Юрий
- Контактная информация:
Re: Генерация G-кода, из текста, рисунка, и файлов PLT, DXF
Приветствую !
Пользовался для гравировки до сих пор 28 версией. Тут обнаружился глюк вдруг пропали "явно" горизонтальные линии на рисунке.
Перемычка в букве А, средняя палка в букве Е , подчеркивание текста наглухо исчезло. Делал фигуру прямоугольник - в нём всё нормально.
Делался рисунок по колхозному в Paint Win7 потом в рисунок JPG .
Преобразовал в 24бит BMP - горизонтальные палки в буквах и подчеркивания появились . Непонятки....
Взял 44-последнюю версию думаю сейчас будет " ОГО-ГО !" - так она наотрез отказалась работать со "скелетизацией" .
Выдает ошибку сразу. Похоже скелетезацию поломали....
Пользовался для гравировки до сих пор 28 версией. Тут обнаружился глюк вдруг пропали "явно" горизонтальные линии на рисунке.
Перемычка в букве А, средняя палка в букве Е , подчеркивание текста наглухо исчезло. Делал фигуру прямоугольник - в нём всё нормально.
Делался рисунок по колхозному в Paint Win7 потом в рисунок JPG .
Преобразовал в 24бит BMP - горизонтальные палки в буквах и подчеркивания появились . Непонятки....
Взял 44-последнюю версию думаю сейчас будет " ОГО-ГО !" - так она наотрез отказалась работать со "скелетизацией" .
Выдает ошибку сразу. Похоже скелетезацию поломали....
- selenur
- Почётный участник

- Сообщения: 4605
- Зарегистрирован: 21 авг 2013, 19:44
- Репутация: 1622
- Настоящее имя: Сергей
- Откуда: Новый Уренгой
- Контактная информация:
Re: Генерация G-кода, из текста, рисунка, и файлов PLT, DXF
Ок! проверюy-u-r писал(а):Приветствую !
Пользовался для гравировки до сих пор 28 версией. Тут обнаружился глюк вдруг пропали "явно" горизонтальные линии на рисунке.
Перемычка в букве А, средняя палка в букве Е , подчеркивание текста наглухо исчезло. Делал фигуру прямоугольник - в нём всё нормально.
Делался рисунок по колхозному в Paint Win7 потом в рисунок JPG .
Преобразовал в 24бит BMP - горизонтальные палки в буквах и подчеркивания появились . Непонятки....
Взял 44-последнюю версию думаю сейчас будет " ОГО-ГО !" - так она наотрез отказалась работать со "скелетизацией" .
Выдает ошибку сразу. Похоже скелетезацию поломали....
Да, действительно, скелетизация не работает в текущей версии ;-(
Сейчас навожу порядок в коде программы, так-что поправлю....
Мой сайт: http://selenur.ru
Исходники моих программ: https://github.com/selenur
Instagram https://www.instagram.com/zheigurov/
Исходники моих программ: https://github.com/selenur
Instagram https://www.instagram.com/zheigurov/
- Rom327
- Почётный участник

- Сообщения: 2989
- Зарегистрирован: 03 апр 2015, 13:23
- Репутация: 437
- Настоящее имя: Роман
- Откуда: Подольск
- Контактная информация:
Re: Генерация G-кода, из текста, рисунка, и файлов PLT, DXF
Всем привет! Всех с наступающим праздником!!!
Продолжаю потихоньку мучить станок. По прежнему пользуюсь версией 2.0.0.10. Привык уже наверное.... и не успеваю следить за новыми версиями, благодаря Сергею!
И так, цель эксперимента исследовать зависимость потери информации картинки от времени прожига точки. Потеря заключается в пропадании "белых пикселей" на картинке.
Картинка была подготовлена в Paint_Net, использован фильтр "эскиз тушью". Изображение загружалось в программу ЧБ.
Под каждой картинкой надпись с параметрами прожига. Материал тот же: добор для дверей, натуральный шпон под лаком. размер полной картинки 70Х50 мм.
Картинки снизу-вверх:
G1 F1000 S1000 G4 P0.05 T0.2 заметен явный пережог до образования угля.
G1 F1000 S1000 G4 P0.04 T0.2 практически тоже самое.
G1 F1000 S1000 G4 P0.025 T0.2 начинают появляться потерянные "пиксели" .
G1 F1000 S1000 G4 P0.02 T0.2 проявились все детали.
На этом и остановился. До этого прожег картинку с параметрами:
G1 F1000 S1000 G4 P0.01 T0.2
и она оказалась серой, не контрастной. Размер картинки 170Х120 мм Так как вторая картинка изначально больше по размеру, при том же размере точки (Т0.2), то и качество получилось соответствующее.
Вывод следующий: для этого материала при этих параметрах, время выдержки на точке должно составлять 0.015-0.025 секунд.
Продолжаю потихоньку мучить станок. По прежнему пользуюсь версией 2.0.0.10. Привык уже наверное.... и не успеваю следить за новыми версиями, благодаря Сергею!
И так, цель эксперимента исследовать зависимость потери информации картинки от времени прожига точки. Потеря заключается в пропадании "белых пикселей" на картинке.
Картинка была подготовлена в Paint_Net, использован фильтр "эскиз тушью". Изображение загружалось в программу ЧБ.
Под каждой картинкой надпись с параметрами прожига. Материал тот же: добор для дверей, натуральный шпон под лаком. размер полной картинки 70Х50 мм.
Картинки снизу-вверх:
G1 F1000 S1000 G4 P0.05 T0.2 заметен явный пережог до образования угля.
G1 F1000 S1000 G4 P0.04 T0.2 практически тоже самое.
G1 F1000 S1000 G4 P0.025 T0.2 начинают появляться потерянные "пиксели" .
G1 F1000 S1000 G4 P0.02 T0.2 проявились все детали.
На этом и остановился. До этого прожег картинку с параметрами:
G1 F1000 S1000 G4 P0.01 T0.2
и она оказалась серой, не контрастной. Размер картинки 170Х120 мм Так как вторая картинка изначально больше по размеру, при том же размере точки (Т0.2), то и качество получилось соответствующее.
Вывод следующий: для этого материала при этих параметрах, время выдержки на точке должно составлять 0.015-0.025 секунд.
Это сугубо мое мнение, могу и ошибаться...
https://vk.com/rom327
GRBL настройки: http://blogandbux.blogspot.com/2018/07/ ... revod.html
G коды: http://3d-stanki.ru/spravochnik/program ... stankov-2/
https://vk.com/rom327
GRBL настройки: http://blogandbux.blogspot.com/2018/07/ ... revod.html
G коды: http://3d-stanki.ru/spravochnik/program ... stankov-2/
- Rom327
- Почётный участник

- Сообщения: 2989
- Зарегистрирован: 03 апр 2015, 13:23
- Репутация: 437
- Настоящее имя: Роман
- Откуда: Подольск
- Контактная информация:
Re: Генерация G-кода, из текста, рисунка, и файлов PLT, DXF
Сергей, приветствую!!!selenur писал(а):y-u-r писал(а):Приветствую !.... Сейчас навожу порядок в коде программы, так-что поправлю....
Искренне пытаюсь следить за выходами релизов, но не всегда получается...
До сих пор сидел на версии 10. Кстати, убедительная просьба выложить на github старые версии, от 10 и выше.
Так вот, сегодня решил скачать и попробовать работать в новой версии. Скачал 44...
Выбрал растр и пошел дальше... Заполнил необходимые поля, выбрал фильтр... перешел на стр10: Картинка в предпросмотре просто супер!
Выбрал профиль. Сформировал программу. Но посмотрев код, ничего не понял и добавил комментарии:
M5
G0
X0 Y0 /на G0 пойти в координаты X0 Y0/
G0 X1.2 Y118.8 /на G0 пойти в координаты X1.2 Y118.8/
G1 F500 /задана рабочая скорость/
M3 S1000 /включить лазер, мощность 100%/
X1.2 Y118.8 /пошел жечь линию от X1.2 Y118.8 до X168.2 Y118.8, у меня такой линии на картинке нет!/
X1.4 Y118.8
X2.8 Y118.8
X3 Y118.8
X3.8 Y118.8
X4 Y118.8
...
X168.2 Y118.8
Выбираю другой профиль: Генерю программу:
G90
S0
M5
G0 F400 /G0 задается в параметрах станка, можно не писать F***/
M3 X1.2 Y118.8 P200 /P200 это выдержка на точке? Тогда где G4 перед P200?/
M5
M3 X1.4 Y118.8 P200
M5
M3 X2.8 Y118.8 P200
M5
M3 X3 Y118.8 P200
M5
M3 X3.8 Y118.8 P200
Что я делаю неправильно? Хочу освоить новые версии, но тут координальные изменения!
Видимо нужен толковый HELP для таких как я...
Это сугубо мое мнение, могу и ошибаться...
https://vk.com/rom327
GRBL настройки: http://blogandbux.blogspot.com/2018/07/ ... revod.html
G коды: http://3d-stanki.ru/spravochnik/program ... stankov-2/
https://vk.com/rom327
GRBL настройки: http://blogandbux.blogspot.com/2018/07/ ... revod.html
G коды: http://3d-stanki.ru/spravochnik/program ... stankov-2/
- Rom327
- Почётный участник

- Сообщения: 2989
- Зарегистрирован: 03 апр 2015, 13:23
- Репутация: 437
- Настоящее имя: Роман
- Откуда: Подольск
- Контактная информация:
Re: Генерация G-кода, из текста, рисунка, и файлов PLT, DXF
Попробовал переделать профили (v44). Вроде получилось, но не уверен, то ли задумывал автор.
Сергей, проверь пожалуйста, как времечко появится.
В профиле P-вариант поменял
M3 X Y G4 Pxxx
M5
M3 X Y G4 Pxxx
M5
на
M5 X Y
M3 G4 Pxxx
M5 X Y
M3 G4 Pxxx Добавил профиль "Выжигание лазером P s выдержка" для работы в Grbl, так как Grbl работает с секундами.
Сергей, проверь пожалуйста, как времечко появится.
В профиле P-вариант поменял
M3 X Y G4 Pxxx
M5
M3 X Y G4 Pxxx
M5
на
M5 X Y
M3 G4 Pxxx
M5 X Y
M3 G4 Pxxx Добавил профиль "Выжигание лазером P s выдержка" для работы в Grbl, так как Grbl работает с секундами.
Это сугубо мое мнение, могу и ошибаться...
https://vk.com/rom327
GRBL настройки: http://blogandbux.blogspot.com/2018/07/ ... revod.html
G коды: http://3d-stanki.ru/spravochnik/program ... stankov-2/
https://vk.com/rom327
GRBL настройки: http://blogandbux.blogspot.com/2018/07/ ... revod.html
G коды: http://3d-stanki.ru/spravochnik/program ... stankov-2/
-
Юрий 333
- Новичок
- Сообщения: 34
- Зарегистрирован: 23 фев 2017, 19:50
- Репутация: 2
- Настоящее имя: Юрий Сергеевич
- Откуда: Гусь-Хрустальный
- Контактная информация:
Re: Генерация G-кода, из текста, рисунка, и файлов PLT, DXF
Всем привет! Попробовал скачать программу Генерация G-кода, но при установке вылетает вот такая фикня
- selenur
- Почётный участник

- Сообщения: 4605
- Зарегистрирован: 21 авг 2013, 19:44
- Репутация: 1622
- Настоящее имя: Сергей
- Откуда: Новый Уренгой
- Контактная информация:
Re: Генерация G-кода, из текста, рисунка, и файлов PLT, DXF
Покажи текст, который появляется при нажатии кнопки Сведения.Юрий 333 писал(а):Всем привет! Попробовал скачать программу Генерация G-кода, но при установке вылетает вот такая фикня
Мой сайт: http://selenur.ru
Исходники моих программ: https://github.com/selenur
Instagram https://www.instagram.com/zheigurov/
Исходники моих программ: https://github.com/selenur
Instagram https://www.instagram.com/zheigurov/
-
Юрий 333
- Новичок
- Сообщения: 34
- Зарегистрирован: 23 фев 2017, 19:50
- Репутация: 2
- Настоящее имя: Юрий Сергеевич
- Откуда: Гусь-Хрустальный
- Контактная информация:
Re: Генерация G-кода, из текста, рисунка, и файлов PLT, DXF
Покажи текст, который появляется при нажатии кнопки Сведения.
Подробная информация об использовании оперативной
(JIT) отладки вместо данного диалогового
окна содержится в конце этого сообщения.
************** Текст исключения **************
System.IO.FileNotFoundException: Не удалось загрузить файл или сборку "MultiLanguage, Version=1.0.0.0, Culture=neutral, PublicKeyToken=null" либо одну из их зависимостей. Не удается найти указанный файл.
Имя файла: 'MultiLanguage, Version=1.0.0.0, Culture=neutral, PublicKeyToken=null'
в ToolsGenGkode.MainForm.Form_Load(Object sender, EventArgs e)
в System.Windows.Forms.Form.OnLoad(EventArgs e)
в System.Windows.Forms.Form.OnCreateControl()
в System.Windows.Forms.Control.CreateControl(Boolean fIgnoreVisible)
в System.Windows.Forms.Control.CreateControl()
в System.Windows.Forms.Control.WmShowWindow(Message& m)
в System.Windows.Forms.Control.WndProc(Message& m)
в System.Windows.Forms.ScrollableControl.WndProc(Message& m)
в System.Windows.Forms.Form.WmShowWindow(Message& m)
в System.Windows.Forms.Form.WndProc(Message& m)
в System.Windows.Forms.Control.ControlNativeWindow.OnMessage(Message& m)
в System.Windows.Forms.Control.ControlNativeWindow.WndProc(Message& m)
в System.Windows.Forms.NativeWindow.Callback(IntPtr hWnd, Int32 msg, IntPtr wparam, IntPtr lparam)
Предупреждение: регистрация привязки сборок выключена.
Чтобы включить регистрацию ошибок привязки сборок, установите значение параметра реестра [HKLM\Software\Microsoft\Fusion!EnableLog] (DWORD) в 1.
Примечание. Регистрация ошибок привязки сборок может привести к некоторому снижению производительности.
Чтобы отключить эту функцию, удалите параметр реестра [HKLM\Software\Microsoft\Fusion!EnableLog].
************** Загруженные сборки **************
mscorlib
Версия сборки: 4.0.0.0
Версия Win32: 4.6.1087.0 built by: NETFXREL4STAGE
CodeBase: file:///C:/Windows/Microsoft.NET/Framework/v4.0.30319/mscorlib.dll
----------------------------------------
ToolsGenGkode
Версия сборки: 2.0.0.20
Версия Win32: 2.0.0.20
CodeBase: file:///C:/Users/user/AppData/Local/Temp/7zO461E13EA/ToolsGenGkode.exe
----------------------------------------
System.Windows.Forms
Версия сборки: 4.0.0.0
Версия Win32: 4.6.1087.0 built by: NETFXREL4STAGE
CodeBase: file:///C:/Windows/Microsoft.Net/assembly/GAC_MSIL/System.Windows.Forms/v4.0_4.0.0.0__b77a5c561934e089/System.Windows.Forms.dll
----------------------------------------
System
Версия сборки: 4.0.0.0
Версия Win32: 4.6.1087.0 built by: NETFXREL4STAGE
CodeBase: file:///C:/Windows/Microsoft.Net/assembly/GAC_MSIL/System/v4.0_4.0.0.0__b77a5c561934e089/System.dll
----------------------------------------
System.Drawing
Версия сборки: 4.0.0.0
Версия Win32: 4.6.1087.0 built by: NETFXREL4STAGE
CodeBase: file:///C:/Windows/Microsoft.Net/assembly/GAC_MSIL/System.Drawing/v4.0_4.0.0.0__b03f5f7f11d50a3a/System.Drawing.dll
----------------------------------------
System.Configuration
Версия сборки: 4.0.0.0
Версия Win32: 4.6.1087.0 built by: NETFXREL4STAGE
CodeBase: file:///C:/Windows/Microsoft.Net/assembly/GAC_MSIL/System.Configuration/v4.0_4.0.0.0__b03f5f7f11d50a3a/System.Configuration.dll
----------------------------------------
System.Core
Версия сборки: 4.0.0.0
Версия Win32: 4.6.1087.0 built by: NETFXREL4STAGE
CodeBase: file:///C:/Windows/Microsoft.Net/assembly/GAC_MSIL/System.Core/v4.0_4.0.0.0__b77a5c561934e089/System.Core.dll
----------------------------------------
System.Xml
Версия сборки: 4.0.0.0
Версия Win32: 4.6.1087.0 built by: NETFXREL4STAGE
CodeBase: file:///C:/Windows/Microsoft.Net/assembly/GAC_MSIL/System.Xml/v4.0_4.0.0.0__b77a5c561934e089/System.Xml.dll
----------------------------------------
System.Windows.Forms.resources
Версия сборки: 4.0.0.0
Версия Win32: 4.6.1055.0 built by: NETFXREL2
CodeBase: file:///C:/Windows/Microsoft.Net/assembly/GAC_MSIL/System.Windows.Forms.resources/v4.0_4.0.0.0_ru_b77a5c561934e089/System.Windows.Forms.resources.dll
----------------------------------------
mscorlib.resources
Версия сборки: 4.0.0.0
Версия Win32: 4.6.1055.0 built by: NETFXREL2
CodeBase: file:///C:/Windows/Microsoft.Net/assembly/GAC_MSIL/mscorlib.resources/v4.0_4.0.0.0_ru_b77a5c561934e089/mscorlib.resources.dll
----------------------------------------
************** Оперативная отладка (JIT) **************
Для подключения оперативной (JIT) отладки файл .config данного
приложения или компьютера (machine.config) должен иметь
значение jitDebugging, установленное в секции system.windows.forms.
Приложение также должно быть скомпилировано с включенной
отладкой.
Например:
<configuration>
<system.windows.forms jitDebugging="true" />
</configuration>
При включенной отладке JIT любое необрабатываемое исключение
пересылается отладчику JIT, зарегистрированному на данном компьютере,
вместо того чтобы обрабатываться данным диалоговым окном.
Подробная информация об использовании оперативной
(JIT) отладки вместо данного диалогового
окна содержится в конце этого сообщения.
************** Текст исключения **************
System.IO.FileNotFoundException: Не удалось загрузить файл или сборку "MultiLanguage, Version=1.0.0.0, Culture=neutral, PublicKeyToken=null" либо одну из их зависимостей. Не удается найти указанный файл.
Имя файла: 'MultiLanguage, Version=1.0.0.0, Culture=neutral, PublicKeyToken=null'
в ToolsGenGkode.MainForm.Form_Load(Object sender, EventArgs e)
в System.Windows.Forms.Form.OnLoad(EventArgs e)
в System.Windows.Forms.Form.OnCreateControl()
в System.Windows.Forms.Control.CreateControl(Boolean fIgnoreVisible)
в System.Windows.Forms.Control.CreateControl()
в System.Windows.Forms.Control.WmShowWindow(Message& m)
в System.Windows.Forms.Control.WndProc(Message& m)
в System.Windows.Forms.ScrollableControl.WndProc(Message& m)
в System.Windows.Forms.Form.WmShowWindow(Message& m)
в System.Windows.Forms.Form.WndProc(Message& m)
в System.Windows.Forms.Control.ControlNativeWindow.OnMessage(Message& m)
в System.Windows.Forms.Control.ControlNativeWindow.WndProc(Message& m)
в System.Windows.Forms.NativeWindow.Callback(IntPtr hWnd, Int32 msg, IntPtr wparam, IntPtr lparam)
Предупреждение: регистрация привязки сборок выключена.
Чтобы включить регистрацию ошибок привязки сборок, установите значение параметра реестра [HKLM\Software\Microsoft\Fusion!EnableLog] (DWORD) в 1.
Примечание. Регистрация ошибок привязки сборок может привести к некоторому снижению производительности.
Чтобы отключить эту функцию, удалите параметр реестра [HKLM\Software\Microsoft\Fusion!EnableLog].
************** Загруженные сборки **************
mscorlib
Версия сборки: 4.0.0.0
Версия Win32: 4.6.1087.0 built by: NETFXREL4STAGE
CodeBase: file:///C:/Windows/Microsoft.NET/Framework/v4.0.30319/mscorlib.dll
----------------------------------------
ToolsGenGkode
Версия сборки: 2.0.0.20
Версия Win32: 2.0.0.20
CodeBase: file:///C:/Users/user/AppData/Local/Temp/7zO461E13EA/ToolsGenGkode.exe
----------------------------------------
System.Windows.Forms
Версия сборки: 4.0.0.0
Версия Win32: 4.6.1087.0 built by: NETFXREL4STAGE
CodeBase: file:///C:/Windows/Microsoft.Net/assembly/GAC_MSIL/System.Windows.Forms/v4.0_4.0.0.0__b77a5c561934e089/System.Windows.Forms.dll
----------------------------------------
System
Версия сборки: 4.0.0.0
Версия Win32: 4.6.1087.0 built by: NETFXREL4STAGE
CodeBase: file:///C:/Windows/Microsoft.Net/assembly/GAC_MSIL/System/v4.0_4.0.0.0__b77a5c561934e089/System.dll
----------------------------------------
System.Drawing
Версия сборки: 4.0.0.0
Версия Win32: 4.6.1087.0 built by: NETFXREL4STAGE
CodeBase: file:///C:/Windows/Microsoft.Net/assembly/GAC_MSIL/System.Drawing/v4.0_4.0.0.0__b03f5f7f11d50a3a/System.Drawing.dll
----------------------------------------
System.Configuration
Версия сборки: 4.0.0.0
Версия Win32: 4.6.1087.0 built by: NETFXREL4STAGE
CodeBase: file:///C:/Windows/Microsoft.Net/assembly/GAC_MSIL/System.Configuration/v4.0_4.0.0.0__b03f5f7f11d50a3a/System.Configuration.dll
----------------------------------------
System.Core
Версия сборки: 4.0.0.0
Версия Win32: 4.6.1087.0 built by: NETFXREL4STAGE
CodeBase: file:///C:/Windows/Microsoft.Net/assembly/GAC_MSIL/System.Core/v4.0_4.0.0.0__b77a5c561934e089/System.Core.dll
----------------------------------------
System.Xml
Версия сборки: 4.0.0.0
Версия Win32: 4.6.1087.0 built by: NETFXREL4STAGE
CodeBase: file:///C:/Windows/Microsoft.Net/assembly/GAC_MSIL/System.Xml/v4.0_4.0.0.0__b77a5c561934e089/System.Xml.dll
----------------------------------------
System.Windows.Forms.resources
Версия сборки: 4.0.0.0
Версия Win32: 4.6.1055.0 built by: NETFXREL2
CodeBase: file:///C:/Windows/Microsoft.Net/assembly/GAC_MSIL/System.Windows.Forms.resources/v4.0_4.0.0.0_ru_b77a5c561934e089/System.Windows.Forms.resources.dll
----------------------------------------
mscorlib.resources
Версия сборки: 4.0.0.0
Версия Win32: 4.6.1055.0 built by: NETFXREL2
CodeBase: file:///C:/Windows/Microsoft.Net/assembly/GAC_MSIL/mscorlib.resources/v4.0_4.0.0.0_ru_b77a5c561934e089/mscorlib.resources.dll
----------------------------------------
************** Оперативная отладка (JIT) **************
Для подключения оперативной (JIT) отладки файл .config данного
приложения или компьютера (machine.config) должен иметь
значение jitDebugging, установленное в секции system.windows.forms.
Приложение также должно быть скомпилировано с включенной
отладкой.
Например:
<configuration>
<system.windows.forms jitDebugging="true" />
</configuration>
При включенной отладке JIT любое необрабатываемое исключение
пересылается отладчику JIT, зарегистрированному на данном компьютере,
вместо того чтобы обрабатываться данным диалоговым окном.
- selenur
- Почётный участник

- Сообщения: 4605
- Зарегистрирован: 21 авг 2013, 19:44
- Репутация: 1622
- Настоящее имя: Сергей
- Откуда: Новый Уренгой
- Контактная информация:
Re: Генерация G-кода, из текста, рисунка, и файлов PLT, DXF
Как я понимаю ты пытаешься запустить программу из архива?
Всё дело в том что при таком действии, программа архиватор извлекает исполняемый файл моей программы ( с расширением exe), во временный каталог, а дополнительные файлы с расширением dll туда не извлекаются. Поэтому программа и не работает.
Необходимо все файлы извлечь из архива, тогда должна заработать.
Всё дело в том что при таком действии, программа архиватор извлекает исполняемый файл моей программы ( с расширением exe), во временный каталог, а дополнительные файлы с расширением dll туда не извлекаются. Поэтому программа и не работает.
Необходимо все файлы извлечь из архива, тогда должна заработать.
Мой сайт: http://selenur.ru
Исходники моих программ: https://github.com/selenur
Instagram https://www.instagram.com/zheigurov/
Исходники моих программ: https://github.com/selenur
Instagram https://www.instagram.com/zheigurov/
- Rom327
- Почётный участник

- Сообщения: 2989
- Зарегистрирован: 03 апр 2015, 13:23
- Репутация: 437
- Настоящее имя: Роман
- Откуда: Подольск
- Контактная информация:
Re: Генерация G-кода, из текста, рисунка, и файлов PLT, DXF
Порт правильно выставлен?Chita писал(а):Доброго времени суток парни! не хочу плодить новую тему, решил спросить сдесь. Вообщем пытаюсь юзать grblControl 0.8.4. она видит Ардуино UHO, кетайский клон, прошивку 0.9 а дальше все, никак осей координат и файлы не грузит это все на ноутбуке вин 64, перехожу на ПК там все как надо работает, возвращаю на ноут и снова никак. От админа запускал и совместимость ставил и дрова на видюхе обновлял без толку. Прошу помощи!
Это сугубо мое мнение, могу и ошибаться...
https://vk.com/rom327
GRBL настройки: http://blogandbux.blogspot.com/2018/07/ ... revod.html
G коды: http://3d-stanki.ru/spravochnik/program ... stankov-2/
https://vk.com/rom327
GRBL настройки: http://blogandbux.blogspot.com/2018/07/ ... revod.html
G коды: http://3d-stanki.ru/spravochnik/program ... stankov-2/
- Rom327
- Почётный участник

- Сообщения: 2989
- Зарегистрирован: 03 апр 2015, 13:23
- Репутация: 437
- Настоящее имя: Роман
- Откуда: Подольск
- Контактная информация:
Re: Генерация G-кода, из текста, рисунка, и файлов PLT, DXF
Сергей! Проверь пожалуйста профайлы из #714, народ уже скачивает, а вдруг кривые...selenur писал(а):
Это сугубо мое мнение, могу и ошибаться...
https://vk.com/rom327
GRBL настройки: http://blogandbux.blogspot.com/2018/07/ ... revod.html
G коды: http://3d-stanki.ru/spravochnik/program ... stankov-2/
https://vk.com/rom327
GRBL настройки: http://blogandbux.blogspot.com/2018/07/ ... revod.html
G коды: http://3d-stanki.ru/spravochnik/program ... stankov-2/