В этом не разбираюсь, кто делал уволился , загугли.maga_ges писал(а):Никак не смог перенести гербер файл в Sprint layout.Andrey_Pavkin писал(а):На первой странице есть линк на облако маил , папка temp в ней laser.zip
Можно ли с P-CAD перенести гербер файлы в Sprint layout?
Автономный контроллер для самодельного лазерного гравера
-
Andrey_Pavkin
- Мастер
- Сообщения: 211
- Зарегистрирован: 09 янв 2017, 12:10
- Репутация: 293
- Настоящее имя: Andrey
- Контактная информация:
Re: Автономный контроллер для самодельного лазерного гравера
Последний раз редактировалось Andrey_Pavkin 17 янв 2019, 11:19, всего редактировалось 1 раз.
- maga_ges
- Кандидат
- Сообщения: 95
- Зарегистрирован: 02 июн 2017, 02:01
- Репутация: 20
- Настоящее имя: Магомед
- Контактная информация:
Re: Автономный контроллер для самодельного лазерного гравера
Я уже сам начал перерисовывать в лейауте, я как понял это плата под старую прошивку. Нужно мне ее под новую прошивку тоже переделать.
-
Andrey_Pavkin
- Мастер
- Сообщения: 211
- Зарегистрирован: 09 янв 2017, 12:10
- Репутация: 293
- Настоящее имя: Andrey
- Контактная информация:
Re: Автономный контроллер для самодельного лазерного гравера
Удачи , надеюсь увидем результат.maga_ges писал(а):Я уже сам начал перерисовывать в лейауте, я как понял это плата под старую прошивку. Нужно мне ее под новую прошивку тоже переделать.
- Uda4LIVEc
- Почётный участник

- Сообщения: 228
- Зарегистрирован: 30 май 2017, 20:01
- Репутация: 44
- Настоящее имя: Вредоносная программа
- Откуда: Ярославль
- Контактная информация:
Re: Автономный контроллер для самодельного лазерного гравера
как получилось подружить эту плату с прошивкой контроллера? идет такая же из китая, но во втором сообщении этой темы поднимали вопрос по адаптации этой платы, и Козел тогда ответил "К сожалению нет. Сохранить разводку выводов совместимую с grbl не возможно."Harkan писал(а):размещения.....
-
Andrey_Pavkin
- Мастер
- Сообщения: 211
- Зарегистрирован: 09 янв 2017, 12:10
- Репутация: 293
- Настоящее имя: Andrey
- Контактная информация:
Re: Автономный контроллер для самодельного лазерного гравера
Зачем вам столько проблем с проводами и резкой дорожек , вообще с этой платой нужно быть осторожным , она с родным грбл работать не сможет , как в своё время попалось мне , не правильно разведенные дорожки , на алиэксресс ещё гуляют не рабочие версии , благо вернули деньги , так что проверти когда получите.Uda4LIVEc писал(а):как получилось подружить эту плату с прошивкой контроллера? идет такая же из китая, но во втором сообщении этой темы поднимали вопрос по адаптации этой платы, и Козел тогда ответил "К сожалению нет. Сохранить разводку выводов совместимую с grbl не возможно."Harkan писал(а):размещения.....
- Uda4LIVEc
- Почётный участник

- Сообщения: 228
- Зарегистрирован: 30 май 2017, 20:01
- Репутация: 44
- Настоящее имя: Вредоносная программа
- Откуда: Ярославль
- Контактная информация:
Re: Автономный контроллер для самодельного лазерного гравера
с готовой платой удобнее, чем так)Andrey_Pavkin писал(а):столько проблем с проводами и резкой дорожек
- Uda4LIVEc
- Почётный участник

- Сообщения: 228
- Зарегистрирован: 30 май 2017, 20:01
- Репутация: 44
- Настоящее имя: Вредоносная программа
- Откуда: Ярославль
- Контактная информация:
Re: Автономный контроллер для самодельного лазерного гравера
Первая nano сгорела, теперь комп её не видит и горят все 4 светодиода на ней, заказал новую, собрал все заново - дисплей не загорается, на дуне горит зеленый и мигает красный (раз 6 в секунду) светодиоды, этот контроллер должен заработать без питания 12v? Просто от порта usb?
-
Andrey_Pavkin
- Мастер
- Сообщения: 211
- Зарегистрирован: 09 янв 2017, 12:10
- Репутация: 293
- Настоящее имя: Andrey
- Контактная информация:
Re: Автономный контроллер для самодельного лазерного гравера
Готовый контроллер не так уж и дорого стоит 1800 рублей.с готовой платой удобнее, чем так)
-
https://m.vk.com/product438465061_1720136 -
- Uda4LIVEc
- Почётный участник

- Сообщения: 228
- Зарегистрирован: 30 май 2017, 20:01
- Репутация: 44
- Настоящее имя: Вредоносная программа
- Откуда: Ярославль
- Контактная информация:
Re: Автономный контроллер для самодельного лазерного гравера
Как проверить дисплей? может он просто сгорел 
- spryt
- Кандидат
- Сообщения: 90
- Зарегистрирован: 21 май 2017, 20:02
- Репутация: 89
- Настоящее имя: Тимур
- Контактная информация:
Re: Автономный контроллер для самодельного лазерного гравера
При подключении к usb, при правильном монтаже по схеме, даже с отсутствием питания 12v, дисплей должен запуститься. При первом подключении, с не прошитой нано, должны появиться два ряда прямоугольников. Регулировкой подстроечника настроить контрастность.Uda4LIVEc писал(а):Как проверить дисплей? может он просто сгорел
Если не работает даже подсветка проверь наличие напряжения на аноде и катоде дисплея и полярность.
От чего сгорела первая nano? Коротнул, переполюсовка? Было ли подключение 12v?
-
pinderkhara
- Новичок
- Сообщения: 14
- Зарегистрирован: 19 янв 2019, 07:04
- Репутация: 1
- Настоящее имя: pinder khara
- Контактная информация:
Re: Автономный контроллер для самодельного лазерного гравера
Ни RUN / PAUSE, ни SD-карта не работают. пожалуйста помоги.
-
Andrey_Pavkin
- Мастер
- Сообщения: 211
- Зарегистрирован: 09 янв 2017, 12:10
- Репутация: 293
- Настоящее имя: Andrey
- Контактная информация:
Re: Автономный контроллер для самодельного лазерного гравера
Проверьте кнопку.pinderkhara писал(а):Ни RUN / PAUSE, ни SD-карта не работают. пожалуйста помоги.
-
Tancker
- Новичок
- Сообщения: 13
- Зарегистрирован: 02 ноя 2017, 11:05
- Репутация: 5
- Настоящее имя: Дмитрий
- Контактная информация:
Re: Автономный контроллер для самодельного лазерного гравера
Пришла такая же плата с Апи не рабочая, поменял в прошивке Grbl номинолы выводов и всё пошло.Коментарий #46.Uda4LIVEc писал(а):как получилось подружить эту плату с прошивкой контроллера? идет такая же из китая, но во втором сообщении этой темы поднимали вопрос по адаптации этой платы, и Козел тогда ответил "К сожалению нет. Сохранить разводку выводов совместимую с grbl не возможно."Harkan писал(а):размещения.....
http://www.cnc-club.ru/forum/viewtopic. ... 2&start=40
- Uda4LIVEc
- Почётный участник

- Сообщения: 228
- Зарегистрирован: 30 май 2017, 20:01
- Репутация: 44
- Настоящее имя: Вредоносная программа
- Откуда: Ярославль
- Контактная информация:
Re: Автономный контроллер для самодельного лазерного гравера
скорее всего первое, не исключено второе и да 12v от бп пк, в этот раз взял другой блокspryt писал(а):От чего сгорела первая nano? Коротнул, переполюсовка? Было ли подключение 12v?
-
pinderkhara
- Новичок
- Сообщения: 14
- Зарегистрирован: 19 янв 2019, 07:04
- Репутация: 1
- Настоящее имя: pinder khara
- Контактная информация:
Re: Автономный контроллер для самодельного лазерного гравера
Я проверил кнопку. Я использовал файл Kaskade.hex. ручная пробежка работает нормально. Значения резисторов: 0,98К, 2,2К и 4,4К.Andrey_Pavkin писал(а):Проверьте кнопку.pinderkhara писал(а):Ни RUN / PAUSE, ни SD-карта не работают. пожалуйста помоги.
- maga_ges
- Кандидат
- Сообщения: 95
- Зарегистрирован: 02 июн 2017, 02:01
- Репутация: 20
- Настоящее имя: Магомед
- Контактная информация:
Re: Автономный контроллер для самодельного лазерного гравера
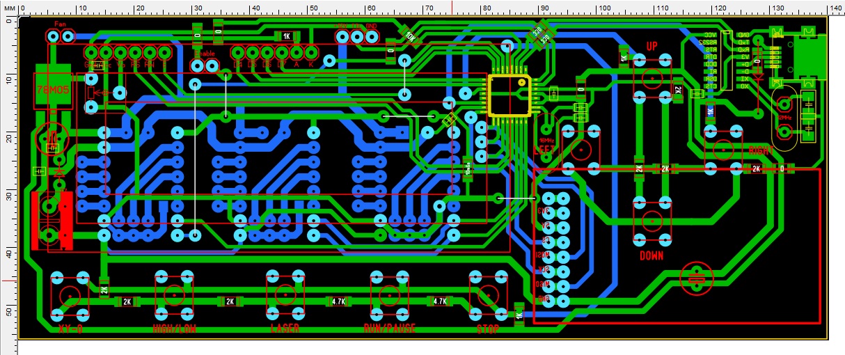
Получилось как то так, еще не собирал в железе.Andrey_Pavkin писал(а):Удачи , надеюсь увидем результат.
Размеры: 140 х 56мм
-
nevkon
- Почётный участник

- Сообщения: 2477
- Зарегистрирован: 17 июл 2015, 10:25
- Репутация: 310
- Настоящее имя: Константин
- Откуда: Балаково (Саратовская обл.)
- Контактная информация:
Re: Автономный контроллер для самодельного лазерного гравера
Небольшой комментарий можно к плате?
Смотрю на нижний ряд кнопок делается дорожка которая переводится между слоями ножкой одной из кнопок (правой) - я бы эту дорожку там бы снизу и оставил (синим), подтяжку (?) можно просто подвести к первой попавшейся ноге (как сейчас). Убьете 2-х зайцев - можно будет избавиться от одной из перемычек сместив дорожку вниз и не придется перепрыгивать над дорожкой резистором.
Кстати кварц 16МГц при такой разводке заработает? У меня при более правильной чудит почему-то.
Смотрю на нижний ряд кнопок делается дорожка которая переводится между слоями ножкой одной из кнопок (правой) - я бы эту дорожку там бы снизу и оставил (синим), подтяжку (?) можно просто подвести к первой попавшейся ноге (как сейчас). Убьете 2-х зайцев - можно будет избавиться от одной из перемычек сместив дорожку вниз и не придется перепрыгивать над дорожкой резистором.
Кстати кварц 16МГц при такой разводке заработает? У меня при более правильной чудит почему-то.
- maga_ges
- Кандидат
- Сообщения: 95
- Зарегистрирован: 02 июн 2017, 02:01
- Репутация: 20
- Настоящее имя: Магомед
- Контактная информация:
Re: Автономный контроллер для самодельного лазерного гравера
Замечания и критика приветствуется, так как нет особых знаний в микроэлектронике.nevkon писал(а):Небольшой комментарий можно к плате?
Смотрю на нижний ряд кнопок делается дорожка которая переводится между слоями ножкой одной из кнопок (правой) - я бы эту дорожку там бы снизу и оставил (синим), подтяжку (?) можно просто подвести к первой попавшейся ноге (как сейчас). Убьете 2-х зайцев - можно будет избавиться от одной из перемычек сместив дорожку вниз и не придется перепрыгивать над дорожкой резистором.
Кстати кварц 16МГц при такой разводке заработает? У меня при более правильной чудит почему-то.
При разводке платы пытался максимально уменьшить количество дорожек на верхней стороне платы (верхняя сторона синяя, по крайней мере так подразумевалось), конечно получилось не очень. Что не так с кварцем 16 МГц? развел плату как получилось, особо не вдаваясь в правила монтажа печатных плат.
- maga_ges
- Кандидат
- Сообщения: 95
- Зарегистрирован: 02 июн 2017, 02:01
- Репутация: 20
- Настоящее имя: Магомед
- Контактная информация:
Re: Автономный контроллер для самодельного лазерного гравера
Чуть чуть изменил разводку, подтянул ресет к питанию, АВЦЦ подключил через индуктивность и подтянул его к земле.
На днях попробую вытравить, что то сомневаюсь я что ЛУТом получится его сделать.
На днях попробую вытравить, что то сомневаюсь я что ЛУТом получится его сделать.
- N1X
- Мастер
- Сообщения: 3653
- Зарегистрирован: 16 фев 2015, 21:19
- Репутация: 1646
- Настоящее имя: Владимир
- Откуда: Беларусь, Гомель
- Контактная информация:
Re: Автономный контроллер для самодельного лазерного гравера
Земля кварца должна браться с ножки МС и идти только на кварц. Иначе генерация может срываться.maga_ges писал(а):Что не так с кварцем 16 МГц?
Вообще таких нюансов много, но кварц особенно чувствителен...
Микроэлектроника - область, занимающаяся микросхемами (разработка, производство и т.п.)maga_ges писал(а):знаний в микроэлектронике.