COM-порт: клавиатура и другие "антикризисные" решения.

Обсуждение установки, настройки и использования LinuxCNC. Вопросы по Gкоду.
Аватара пользователя
Сергей Саныч
Мастер
Сообщения: 9116
Зарегистрирован: 30 май 2012, 14:20
Репутация: 2858
Откуда: Тюмень
Контактная информация:

Re: COM-порт: клавиатура и другие "антикризисные" решения.

Сообщение Сергей Саныч »

Валерий писал(а):sudo: setserial: command not found
Не установлена программа setserial. Надо ее поставить:
sudo apt-get update
а затем
sudo apt-get install setserial
Может для установки потребоваься подключить нужные репозитории.
В менеджере пакетов Настройки -> Репозитории, вкладка Other software.
Отметьте, которые показаны на скриншоте, у остальных пометку снять.
Снимок 1.png (6429 просмотров) <a class='original' href='./download/file.php?id=91673&mode=view' target=_blank>Загрузить оригинал (87.18 КБ)</a>
Чудес не бывает. Бывают фокусы.
Валерий
Мастер
Сообщения: 241
Зарегистрирован: 21 июл 2013, 21:01
Репутация: 2
Контактная информация:

Re: COM-порт: клавиатура и другие "антикризисные" решения.

Сообщение Валерий »

Установил не помогло.
Вложения
Снимок.png (6422 просмотра) <a class='original' href='./download/file.php?id=91710&mode=view' target=_blank>Загрузить оригинал (193.32 КБ)</a>
Аватара пользователя
Serg
Мастер
Сообщения: 21923
Зарегистрирован: 17 апр 2012, 14:58
Репутация: 5183
Заслуга: c781c134843e0c1a3de9
Настоящее имя: Сергей
Откуда: Москва
Контактная информация:

Re: COM-порт: клавиатура и другие "антикризисные" решения.

Сообщение Serg »

setserial работает c портом, уже известным системе...

Что пишет такая команда:
dmesg | grep -i serial
Я не Христос, рыбу не раздаю, но могу научить, как сделать удочку...
Аватара пользователя
Сергей Саныч
Мастер
Сообщения: 9116
Зарегистрирован: 30 май 2012, 14:20
Репутация: 2858
Откуда: Тюмень
Контактная информация:

Re: COM-порт: клавиатура и другие "антикризисные" решения.

Сообщение Сергей Саныч »

Команда
sudo setserial /dev/ttyS0 uart none
после установки setserial выполнялась?
Чудес не бывает. Бывают фокусы.
Валерий
Мастер
Сообщения: 241
Зарегистрирован: 21 июл 2013, 21:01
Репутация: 2
Контактная информация:

Re: COM-порт: клавиатура и другие "антикризисные" решения.

Сообщение Валерий »

Выполнил,также осталось.
Вложения
Снимок.png (6385 просмотров) <a class='original' href='./download/file.php?id=91729&mode=view' target=_blank>Загрузить оригинал (84.39 КБ)</a>
Аватара пользователя
Serg
Мастер
Сообщения: 21923
Зарегистрирован: 17 апр 2012, 14:58
Репутация: 5183
Заслуга: c781c134843e0c1a3de9
Настоящее имя: Сергей
Откуда: Москва
Контактная информация:

Re: COM-порт: клавиатура и другие "антикризисные" решения.

Сообщение Serg »

Ну тогда покажи нам вывод dmesg, как оно тебе и предлагает... :)
А заодно и вывод lsmod.

P.S. Всё это на экран не поместится, поэтому не надо скриншотов, достаточно скопипастить сам текст, это и смотреть удобнее.
Я не Христос, рыбу не раздаю, но могу научить, как сделать удочку...
Валерий
Мастер
Сообщения: 241
Зарегистрирован: 21 июл 2013, 21:01
Репутация: 2
Контактная информация:

Re: COM-порт: клавиатура и другие "антикризисные" решения.

Сообщение Валерий »

Вот
Вложения
dmesg.txt
(45.81 КБ) 1160 скачиваний
lsmod.txt
(3.15 КБ) 1150 скачиваний
Валерий
Мастер
Сообщения: 241
Зарегистрирован: 21 июл 2013, 21:01
Репутация: 2
Контактная информация:

Re: COM-порт: клавиатура и другие "антикризисные" решения.

Сообщение Валерий »

Вот с этими портами идет
9.379143] wmi: Mapper loaded
[ 9.416438] 0000:01:09.0: ttyS1 at I/O 0x8800 (irq = 17) is a 16550A
[ 9.417284] [drm] nouveau 0000:05:00.0: Detected an NV40 generation card (0x04b200b1)
[ 9.422324] [drm] nouveau 0000:05:00.0: Checking PRAMIN for VBIOS
[ 9.450062] 0000:01:09.0: ttyS2 at I/O 0x8400 (irq = 17) is a 16550A
[ 9.498452] [drm] nouveau 0000:05:00.0: ... appears to be valid
[ 9.498456] [drm] nouveau 0000:05:00.0: Using VBIOS from PRAMIN
[ 9.498460] [drm] nouveau 0000:05:00.0: BIT BIOS found

А вот этот с материнке почему то не идет,в биосе включен
Serial: 8250/16550 driver, 4 ports, IRQ sharing enabled
[ 0.892106] serial8250: ttyS0 at I/O 0x3f8 (irq = 4) is a 16550A
[ 0.912904] 00:0d: ttyS0 at I/O 0x3f8 (irq = 4) is a 16550A
Аватара пользователя
Serg
Мастер
Сообщения: 21923
Зарегистрирован: 17 апр 2012, 14:58
Репутация: 5183
Заслуга: c781c134843e0c1a3de9
Настоящее имя: Сергей
Откуда: Москва
Контактная информация:

Re: COM-порт: клавиатура и другие "антикризисные" решения.

Сообщение Serg »

Покажи ещё вывод этих команд:
cat /proc/ioports
sudo stty -F /dev/ttyS0
sudo stty -F /dev/ttyS1
sudo stty -F /dev/ttyS2
Я не Христос, рыбу не раздаю, но могу научить, как сделать удочку...
Валерий
Мастер
Сообщения: 241
Зарегистрирован: 21 июл 2013, 21:01
Репутация: 2
Контактная информация:

Re: COM-порт: клавиатура и другие "антикризисные" решения.

Сообщение Валерий »

Вот
Вложения
файл.txt
(2.58 КБ) 1123 скачивания
Аватара пользователя
Serg
Мастер
Сообщения: 21923
Зарегистрирован: 17 апр 2012, 14:58
Репутация: 5183
Заслуга: c781c134843e0c1a3de9
Настоящее имя: Сергей
Откуда: Москва
Контактная информация:

Re: COM-порт: клавиатура и другие "антикризисные" решения.

Сообщение Serg »

Попробуй так:
после перезагрузки выполни команды
sudo rmmod serio_raw
sudo setserial /dev/ttyS0 uart none
а потом пробуй.
Я не Христос, рыбу не раздаю, но могу научить, как сделать удочку...
Валерий
Мастер
Сообщения: 241
Зарегистрирован: 21 июл 2013, 21:01
Репутация: 2
Контактная информация:

Re: COM-порт: клавиатура и другие "антикризисные" решения.

Сообщение Валерий »

За работало.
А что эти строчки исполняют?
Аватара пользователя
Serg
Мастер
Сообщения: 21923
Зарегистрирован: 17 апр 2012, 14:58
Репутация: 5183
Заслуга: c781c134843e0c1a3de9
Настоящее имя: Сергей
Откуда: Москва
Контактная информация:

Re: COM-порт: клавиатура и другие "антикризисные" решения.

Сообщение Serg »

Выгружают системный драйвер.

Чтоб само работало можно создать файл /etc/modprobe.d/linuxcnc.conf и внутри написать
blacklist serio_raw
Я не Христос, рыбу не раздаю, но могу научить, как сделать удочку...
maxim
Кандидат
Сообщения: 53
Зарегистрирован: 29 мар 2012, 09:12
Репутация: 1
Откуда: Гатчина, Ленинградская обл.
Контактная информация:

Re: COM-порт: клавиатура и другие "антикризисные" решения.

Сообщение maxim »

Сергей Саныч, а можете пнуть в нужном направлении как бы сделать и получение сигналов для датчиков так и передача управляющих сигналов? 12 на вход и 12 на выход к примеру? Спасибо, большое за тему.
Аватара пользователя
Сергей Саныч
Мастер
Сообщения: 9116
Зарегистрирован: 30 май 2012, 14:20
Репутация: 2858
Откуда: Тюмень
Контактная информация:

Re: COM-порт: клавиатура и другие "антикризисные" решения.

Сообщение Сергей Саныч »

maxim писал(а):12 на вход и 12 на выход к примеру?
Есть специальные платы, позволяющие обрабатывать сигналы датчиков через MODBUS.
Для входных сигналов можно также использовать схемы подключения клавиатур из этой темы, заменив кнопки на контакты датчиков или оптопары.
Чудес не бывает. Бывают фокусы.
Гагарин
Опытный
Сообщения: 142
Зарегистрирован: 18 июн 2015, 17:25
Репутация: 13
Настоящее имя: Юрий
Контактная информация:

Re: COM-порт: клавиатура и другие "антикризисные" решения.

Сообщение Гагарин »

Сергей Саныч писал(а):

Код: Выделить всё

addf serport.0.read base-thread
addf serport.0.write base-thread

loadrt matrix_kb config=3x4s
addf matrix_kb.0 servo-thread
может serport тоже поместить в servo-thread? вроде чаще нет смысла вызывать
Аватара пользователя
Сергей Саныч
Мастер
Сообщения: 9116
Зарегистрирован: 30 май 2012, 14:20
Репутация: 2858
Откуда: Тюмень
Контактная информация:

Re: COM-порт: клавиатура и другие "антикризисные" решения.

Сообщение Сергей Саныч »

Можно, если к порту подключена только клавиатура.
Чудес не бывает. Бывают фокусы.
гражданинъ
Мастер
Сообщения: 1303
Зарегистрирован: 07 фев 2020, 21:00
Репутация: 170
Настоящее имя: Дмитрий
Контактная информация:

Re: COM-порт: клавиатура и другие "антикризисные" решения.

Сообщение гражданинъ »

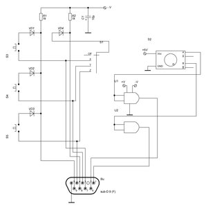
Категорически приветствую всех !На форуме присутствую уже давно ,читателем .Но дальше без вашей помощи похоже тупик .
Изучил всё что есть по этой теме многократно ,но полного понимания всё равно нет.Итак,станок (портальный фрезер 1100х1180х220 мм 2,2 KW )построен и работает ,доведу до ума -покажу.Очень хочу иметь хороший удобный пульт MPG под СОМ порт т.к. пользуюсь LCNC на ноутбуке фуджитсу и второй LPT применить нельзя .Поэтому эта тема самая подходящая .Наконец получил посылку с МС1488 (на всём Митинском рынке нет ни за какие деньги!) ,а энкодер 6 пин 5 вольт 100 тик давно лежит в запасе .Есть и ВЕ-17А-1 ,но он уж больно огромный !С паяльником "дружу" ,а с электроникой общаюсь ,но сильно на Вы."Дружу" с Ардуиной ,сделал уже много чего на её(?) основе (3D принтер ,таймеры ,диммеры ,DMX контроллеры,первые ЧПУ на GRBL ,BENBOX и т д),скетчи для не особо сложных устройств могу только на FLPROG .Лет 20 проработал автодиагностом так что в электросхемах разбираться свободно обязан .Вот какой вопрос :если я воспроизведу на "макетке" схему из поста 44 от Solanto один в один (она мне нравится своей лаконичностью ),этого будет достаточно что бы начать танцы с бубном по привязке её к линуксу ?Это для меня самое страшное ,но нет похоже другого пути .Пока работаю в AXIS и штатном конфигураторе на 3 оси 2 шаговика по У.Может у кого то есть что то лучше , испытанное ,налаженное ? Не поделитесь инфой ,как лучше реализовать это? И из схемы не понятно кнопки это режимы 1-10-100 ? И если так то они же и "энейбл" или как он организован ?Прошу учесть ,что я могу качественно повторить чьё то ,отремонтировать чьё то ,но сам ни разработать ни написать (HAL пока слово для меня ругательное) не смогу.
Вложения
COM v.2.JPG
COM v.2.JPG (9.71 КБ) 2510 просмотров
Последний раз редактировалось гражданинъ 07 фев 2020, 22:46, всего редактировалось 1 раз.
Гражданином Непала может быть любой гражданин,зачатый НЕпалкой и НЕпальцем.
гражданинъ
Мастер
Сообщения: 1303
Зарегистрирован: 07 фев 2020, 21:00
Репутация: 170
Настоящее имя: Дмитрий
Контактная информация:

Re: COM-порт: клавиатура и другие "антикризисные" решения.

Сообщение гражданинъ »

solanto писал(а):
вот эта схема пробую прикрепить
Гражданином Непала может быть любой гражданин,зачатый НЕпалкой и НЕпальцем.
Ответить

Вернуться в «LinuxCNC»