SIEG KX3S фрезер 300х120х270

Тяжелые фрезерные станки по металлу.
aftaev
Зачётный участник
Зачётный участник
Сообщения: 34042
Зарегистрирован: 04 апр 2010, 19:22
Репутация: 6194
Откуда: Казахстан.
Контактная информация:

Re: SIEG KX3S фрезер 300х120х270

Сообщение aftaev »

Какая прикольная у китайцев ЧПУ программа :)
Дилетанту сложные вещи кажутся очень простыми, и только профессионал понимает насколько сложна самая простая вещь
Кто хочет - ищет возможности, кто не хочет - ищет оправдание.
Найди работу по душе и тебе не придется работать.
Аватара пользователя
Nick
Мастер
Сообщения: 22776
Зарегистрирован: 23 ноя 2009, 16:45
Репутация: 1735
Заслуга: Developer
Откуда: Gatchina, Saint-Petersburg distr., Russia
Контактная информация:

Re: SIEG KX3S фрезер 300х120х270

Сообщение Nick »

Вернемся к вопросу:
На одном разъеме драйвера шпинделя естьпровода Sa Sb Sc +5v Gnd. На фазах появляется сигнал со сдвигом по 1 такту на оборот длинной наверное около 1/3 оборота.
Я думаю подключить его, но эти 5v и Gnd, ни с кем не согласованы.
Можно ли притянуть Gnd к источнику питания, который питает месу?

Вот так:
DSC_0120.JPG (3720 просмотров) <a class='original' href='./download/file.php?id=54091&mode=view' target=_blank>Загрузить оригинал (2.12 МБ)</a>
aftaev писал(а):Какая прикольная у китайцев ЧПУ программа
Я знал, что тебе понравится, там кнопочки красявые :). Но блин она не умеет ничего!
Кстати, хочешь, продам, у меня скоро две лишних будет :)
aftaev
Зачётный участник
Зачётный участник
Сообщения: 34042
Зарегистрирован: 04 апр 2010, 19:22
Репутация: 6194
Откуда: Казахстан.
Контактная информация:

Re: SIEG KX3S фрезер 300х120х270

Сообщение aftaev »

Nick писал(а):Кстати, хочешь, продам, у меня скоро две лишних будет
только вместе со станком :)
Дилетанту сложные вещи кажутся очень простыми, и только профессионал понимает насколько сложна самая простая вещь
Кто хочет - ищет возможности, кто не хочет - ищет оправдание.
Найди работу по душе и тебе не придется работать.
Аватара пользователя
NKS
Мастер
Сообщения: 2516
Зарегистрирован: 30 окт 2014, 21:36
Репутация: 1233
Настоящее имя: Сергей
Откуда: Волгоград
Контактная информация:

Re: SIEG KX3S фрезер 300х120х270

Сообщение NKS »

Nick писал(а):Вернемся к вопросу:
Можно ли притянуть Gnd к источнику питания, который питает месу?
Я не силён в электронике и схемотехнике, но кажется вполне можно. А что смущает?
Аватара пользователя
Nick
Мастер
Сообщения: 22776
Зарегистрирован: 23 ноя 2009, 16:45
Репутация: 1735
Заслуга: Developer
Откуда: Gatchina, Saint-Petersburg distr., Russia
Контактная информация:

Re: SIEG KX3S фрезер 300х120х270

Сообщение Nick »

Смущает, что они не соединены - значит не согласованы...
Там в драйвере наверняка какой-то преобразователь из 220В в 5В, но можно ли его за землю подтягивать я не знаю...
Аватара пользователя
raddd
Почётный участник
Почётный участник
Сообщения: 1564
Зарегистрирован: 10 фев 2015, 08:50
Репутация: 540
Настоящее имя: Alexey Rodionov
Откуда: Беларусь Минский р-н
Контактная информация:

Re: SIEG KX3S фрезер 300х120х270

Сообщение raddd »

Nick писал(а):
0

Re: SIEG KX3S фрезер 300х120х270

#22 Сообщение Nick » 27 минут назад
Вернемся к вопросу:
На одном разъеме драйвера шпинделя естьпровода Sa Sb Sc +5v Gnd. На фазах появляется сигнал со сдвигом по 1 такту на оборот длинной наверное около 1/3 оборота.
я так понимаю это провода с трехфазного "энкодера"?
Nick писал(а):Я думаю подключить его, но эти 5v и Gnd, ни с кем не согласованы.
т.е. gnd "энкодера" незвонится с общей gnd станка?
||||||||||||
||||||||||||
Аватара пользователя
raddd
Почётный участник
Почётный участник
Сообщения: 1564
Зарегистрирован: 10 фев 2015, 08:50
Репутация: 540
Настоящее имя: Alexey Rodionov
Откуда: Беларусь Минский р-н
Контактная информация:

Re: SIEG KX3S фрезер 300х120х270

Сообщение raddd »

а этот "знкодер" ты хочешь на месу повесить?
||||||||||||
||||||||||||
Аватара пользователя
Nick
Мастер
Сообщения: 22776
Зарегистрирован: 23 ноя 2009, 16:45
Репутация: 1735
Заслуга: Developer
Откуда: Gatchina, Saint-Petersburg distr., Russia
Контактная информация:

Re: SIEG KX3S фрезер 300х120х270

Сообщение Nick »

raddd писал(а):я так понимаю это провода с трехфазного "энкодера"?
да
raddd писал(а):т.е. gnd "энкодера" незвонится с общей gnd станка?
да

И более того "GND" источников питания 5V и "0" от 24V тоже на общую землю не звонятся.
raddd писал(а):а этот "знкодер" ты хочешь на месу повесить?
да.
Аватара пользователя
raddd
Почётный участник
Почётный участник
Сообщения: 1564
Зарегистрирован: 10 фев 2015, 08:50
Репутация: 540
Настоящее имя: Alexey Rodionov
Откуда: Беларусь Минский р-н
Контактная информация:

Re: SIEG KX3S фрезер 300х120х270

Сообщение raddd »

а надо все три фазы?
если нет только скажем один для контроля оборотов. то надо поставить свою схемку согласования (буфер с питанием от питания энкодера+оптрон)
а там уже хош на массу хош на плюс!
||||||||||||
||||||||||||
Аватара пользователя
Nick
Мастер
Сообщения: 22776
Зарегистрирован: 23 ноя 2009, 16:45
Репутация: 1735
Заслуга: Developer
Откуда: Gatchina, Saint-Petersburg distr., Russia
Контактная информация:

Re: SIEG KX3S фрезер 300х120х270

Сообщение Nick »

Хватит одной.
raddd писал(а):если нет только скажем один для контроля оборотов. то надо поставить свою схемку согласования (буфер с питанием от питания энкодера+оптрон)
Вот я так и знал :)...
А где это все можно выдрать, чтоб в магазин не ездить?
И буфер для чего?


Вообще, вроде как родная ЧПУ знала обороты, но туда вроде ничего не приходит...
Аватара пользователя
raddd
Почётный участник
Почётный участник
Сообщения: 1564
Зарегистрирован: 10 фев 2015, 08:50
Репутация: 540
Настоящее имя: Alexey Rodionov
Откуда: Беларусь Минский р-н
Контактная информация:

Re: SIEG KX3S фрезер 300х120х270

Сообщение raddd »

типа так
Вложения
nick.JPG (3689 просмотров) <a class='original' href='./download/file.php?id=54094&mode=view' target=_blank>Загрузить оригинал (75.46 КБ)</a>
||||||||||||
||||||||||||
Аватара пользователя
raddd
Почётный участник
Почётный участник
Сообщения: 1564
Зарегистрирован: 10 фев 2015, 08:50
Репутация: 540
Настоящее имя: Alexey Rodionov
Откуда: Беларусь Минский р-н
Контактная информация:

Re: SIEG KX3S фрезер 300х120х270

Сообщение raddd »

Nick писал(а):Вообще, вроде как родная ЧПУ знала обороты, но туда вроде ничего не приходит...
знала или думала что знает?
Nick писал(а):SIEG KX3S фрезер 300х120х270 DSC_2027.JPG
тот разъем к чему идет и что написано на нем?
||||||||||||
||||||||||||
Аватара пользователя
Nick
Мастер
Сообщения: 22776
Зарегистрирован: 23 ноя 2009, 16:45
Репутация: 1735
Заслуга: Developer
Откуда: Gatchina, Saint-Petersburg distr., Russia
Контактная информация:

Re: SIEG KX3S фрезер 300х120х270

Сообщение Nick »

raddd писал(а):тот разъем к чему идет и что написано на нем?
Тот это какой? Который с "энкодером"? вроде как к движку...
Аватара пользователя
Nick
Мастер
Сообщения: 22776
Зарегистрирован: 23 ноя 2009, 16:45
Репутация: 1735
Заслуга: Developer
Откуда: Gatchina, Saint-Petersburg distr., Russia
Контактная информация:

Re: SIEG KX3S фрезер 300х120х270

Сообщение Nick »

А есди я напрямую оптопару добавлю, то будет работать?
Аватара пользователя
raddd
Почётный участник
Почётный участник
Сообщения: 1564
Зарегистрирован: 10 фев 2015, 08:50
Репутация: 540
Настоящее имя: Alexey Rodionov
Откуда: Беларусь Минский р-н
Контактная информация:

Re: SIEG KX3S фрезер 300х120х270

Сообщение raddd »

незнаю как картинку твою показать
вот этот внизу DSC_2027.JPG
http://www.cnc-club.ru/forum/download/f ... =53737&t=1
||||||||||||
||||||||||||
Аватара пользователя
raddd
Почётный участник
Почётный участник
Сообщения: 1564
Зарегистрирован: 10 фев 2015, 08:50
Репутация: 540
Настоящее имя: Alexey Rodionov
Откуда: Беларусь Минский р-н
Контактная информация:

Re: SIEG KX3S фрезер 300х120х270

Сообщение raddd »

Nick писал(а):А есди я напрямую оптопару добавлю, то будет работать?
я незнаю нагрузочной способности выхода энкодера потянет ли без буфера...

если есть осцилограф нухно поглядеть возможно есть таховыход из драйвера шпинделя...
||||||||||||
||||||||||||
Аватара пользователя
raddd
Почётный участник
Почётный участник
Сообщения: 1564
Зарегистрирован: 10 фев 2015, 08:50
Репутация: 540
Настоящее имя: Alexey Rodionov
Откуда: Беларусь Минский р-н
Контактная информация:

Re: SIEG KX3S фрезер 300х120х270

Сообщение raddd »

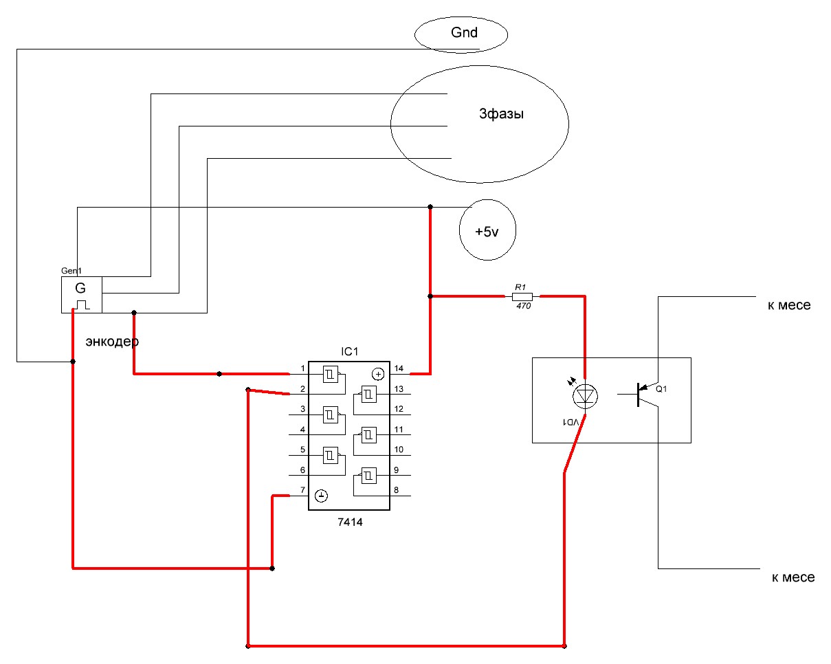
вот так правильней
Вложения
ник.JPG (3675 просмотров) <a class='original' href='./download/file.php?id=54098&mode=view' target=_blank>Загрузить оригинал (77.86 КБ)</a>
Последний раз редактировалось raddd 14 июл 2015, 12:11, всего редактировалось 1 раз.
||||||||||||
||||||||||||
Аватара пользователя
Serg
Мастер
Сообщения: 21923
Зарегистрирован: 17 апр 2012, 14:58
Репутация: 5183
Заслуга: c781c134843e0c1a3de9
Настоящее имя: Сергей
Откуда: Москва
Контактная информация:

Re: SIEG KX3S фрезер 300х120х270

Сообщение Serg »

Nick писал(а):Можно ли притянуть Gnd к источнику питания, который питает месу?
Судя по фотке эти сигналы заведены в контроллер шпинделя, значит этот сигнал используется для управления. Вполне возможно, что соединив минус на GND (даже если они не "звонятся") можно получить увеличение помех и нестабильную работу шпинделя. Я б сделал мелкую платку с одной-тремя быстрыми оптопарами... Или может даже несложную схемку, которая преобразует эти 3 сигнала в сигнал, аналогичный энкодерному.
Я не Христос, рыбу не раздаю, но могу научить, как сделать удочку...
Аватара пользователя
Nick
Мастер
Сообщения: 22776
Зарегистрирован: 23 ноя 2009, 16:45
Репутация: 1735
Заслуга: Developer
Откуда: Gatchina, Saint-Petersburg distr., Russia
Контактная информация:

Re: SIEG KX3S фрезер 300х120х270

Сообщение Nick »

Этот разъем идет в драйвер шпинделя.
Эта какая-то управляющая плата. В нее от ЧПУ приходит
Аналог 0-10, сигнал Enable, сигнал Вперед/назад, земля. + два провода - наверное питание.
И уходит этот большой разъем в драйвер шпинделя.
Аватара пользователя
raddd
Почётный участник
Почётный участник
Сообщения: 1564
Зарегистрирован: 10 фев 2015, 08:50
Репутация: 540
Настоящее имя: Alexey Rodionov
Откуда: Беларусь Минский р-н
Контактная информация:

Re: SIEG KX3S фрезер 300х120х270

Сообщение raddd »

Nick писал(а): + два провода - наверное питание.
И уходит этот большой разъем в драйвер шпинделя.
может там и есть тахо?
если чпу знает а не предпологает обороты то должен быть тахо. (может выход аварии один а второй тахо)
осциллограф бы...

как они подписаны на плате? как подписаны на маркерах провода?
||||||||||||
||||||||||||
Ответить

Вернуться в «Фрезерные станки по металлам»