Опишу как я делаю печатные платы на станке. Способов, конечно, много, хотя в целом процесс одинаков, но есть некоторые нюансы, которые я и постараюсь осветить тут.
Используемые мною программы: P-CAD 2006, Coppercam, pcbzcorrect и Mach 3.
Итак, есть проект печатной платы в какой-то программе и нужно получить ее в «натуре»
1. Подготовка
Лично я пользуюсь P-CAD 2006, поэтому на ее примере и буду показывать. Но то же самое можно сделать почти в любой другой программе для разработки и подготовки к производству печатных плат. Подготовка сводится к трем процедурам:
А) проверка зазоров и толщин всех линий
Б) упрощение некоторых площадок для падов (pads)
В) создание двух «прицельных» отверстий в углах платы сверху или снизу
Первая процедура понятна – зазоры и толщины должны соответствовать возможностям станка. Чем он жестче и точнее, тем тоньше линии и зазоры можно получить при большей скорости обработки. В среднем, 0.25/0.25 мм доступны почти любому более-менее нормальному станку при небольшой скорости обработки (я получаю это на китайском фрезере 6040). На хорошем станке можно получить и 0.15/0.15 мм, но станок должен быть действительно жестким. Шпиндель должен обеспечивать достаточно высокую скорость вращения для работы мелкими граверами, это тоже само собой
Вторая процедура вызвана особенностями используемой мною программы подготовки G-кода – Coppercam. По каким-то причинам эта программа плохо воспринимает сложные пады. К примеру, пад с площадкой в виде скругленного прямоугольника со сдвинутым относительно центра отверстием: А может быть это P-CAD плохо выводит в гербер такие пады
Само собой, что рисунок верхнего слоя должен находиться в верхнем слое (Top), дорожки нижнего слоя – в нижнем (Bottom), и внешний контур платы – в слое контура платы (Board)
Итак, плата готова: Переходим к следующему этапу.
2. Экспорт в гербер
Здесь речь пойдет конкретно про P-CAD, но все параметры можно по аналогии подобрать и для любой другой программы, умеющей гербер. Главное – формат гербера должен быть с поддержкой RS-274X и слои нужно выводить без зеркалирования.
Выбираем в меню экспорт в гербер: Открывается окно экспорта. Сначала жмем “Gerber Format…” и в появившемся окошке выбираем миллиметры, формат 5.3 и - самое главное – RS-274X. Можно отметить и другие галочки, а можно и не отмечать, все равно работает
Теперь в «File Extension” пишем “BOT”, в “Layers” отмечаем только Bottom, оставляем отмеченными галочки “Pads”, “Vias”, “Pad/Via Holes” и жмем кнопку “Add”. В левом списке должно добавиться название платы с расширением .BOT: Можете настроить путь куда будут экспортироваться файлы гербера – “Output Path”.
Жмем “Close” и выходим в предыдущее окно. Нажимаем “Apertures”: Отмечаем внизу все галочки и жмем “Auto”. Закрываем.
Теперь нажимаем “Set All” и “Generate Output Files”. Все, у Вас должно появиться два файла с именем Вашей платы и расширениями .TOP и .BOT.
3. Генерация G-кода
Запускаем программу Coppercam. При первом запуске можно настроить ее по своему вкусу – Parameters->Length units и Parameters->Speed units. Кроме того нужно внести в ее базу инструментов граверы, сверла и фрезы, которыми Вы будете пользоваться. Это несложно – выбираете номер инструмента, который Вам не нужен и меняете его параметры и название на имеющийся у Вас инструмент. Или выбираете пустой номер и вносите в него свои данные. Всего можно внести до 50 инструментов. Есть небольшой косяк – нельзя поменять порядок следования инструментов, значит нельзя упорядочить их по типам. Но можно, например, просто отвести первые 20 номеров под граверы, с 20 по 29 – сверла, с 30 по 39 – фрезы.
Небольшой ликбез по панели инструментов: Причем почти под каждой кнопкой скрываются вложенные кнопки, расширяющие работу этой кнопки.
Теперь нажимаем File->Open->New circuit… или кнопку открытия на панели: Выбираем файл гербера с расширением .TOP и появляется диалог с подтверждением того, что внешний контур платы определен верно: Иногда перед этим может выскочить предупреждение, что какие-то из апертур определены неверно: Это значит, что программа или не уверена в правильности определение какой-то из апертур или вообще не смогла определить ее параметры. После этого предупреждения будет выведено окно с параметрами апертур: Нужно просто пробежаться по всем апертурам, убедиться, что для каждой из них программа подсвечивает красным соответствующие площадки и убедиться в отсутствии явных косяков в форме этих площадок. Если какая-то из апертур не подсвечивает никакие площадки, а в ее размерах стоят нули, значит программа не смогла определить эту апертуру и нужно руками вбить размер и форму площадки.
Теперь открываем второй слой: File->Open->Additional layer… или кнопка на панели: Диалог с предупреждением может повториться как для первого слоя. Если все было сделано правильно, то слои должны совпасть идеально – это как можно проверить по отверстиям или углам платы, увеличиваем угол с прицельным отверстием и проверяем: Если не попали? Есть решение
Например, у нас получилось так: Слои смещены относительно друг друга. Что делать? Во-первых нужно определить площадки какого пада мы используем для выравнивания. В данном случае я использовал «прицелочное» отверстие. Нажимаем на панели нструментов левую кнопку точек выравнивания: Теперь отмечаем площадку выбранного пада на текущем слое: Площадка стала сиреневой. Текущим слоем у нас был второй, теперь делаем текущим первый: Нажимаем на панели инструментов правую кнопку прицелочных точек: И отмечаем площадку выбранного пада на текущем (первом) первом слое: Площадка стала синей. Теперь на этой синей площадке кликаем правой кнопкой мыши и в меню выбираем «Adjust to reference pad #1”: И у нас идеально совмещенные слои!
Установим ноль заготовки – File->Origin. Обычно он находится по координатам 0,0.
Теперь зададим инструменты, которыми плата будет обрабатываться – Parameters->Selected tools…: В левой части окна:
“ENGRAVING TOOL” – каким инструментов будут гравироваться контуры дорожек, площадок.
“HATCHING TOOL” – каким инструментом будут освобождаться от меди большие полигоны.
В этих разделах можно выставить подачу, глубину и отступ. Глубину рекомендую ставить 0.04-0.06 мм. Это зависит от толщины меди на текстолите и степени остроты гравера. При стандартных 18 микронах толщины меди и новом остром гравере глубина 0.04 вполне достаточна и дает отличный результат. Со слегка затупившимся гравером глубину стоит увеличить до 0.05-0.06 мм. С изменением глубины программа будет сразу же рассчитывать и показывать реальный радиус реза поверхности, учитывая ширину и угол гравера.
Подача зависит от станка – чем жестче станок тем бОльшую подачу можно дать (в пределах рабочих режимов гравера или фрезы, конечно).
Оступ, равный нулю означает, что траектория гравера будет идеальной, то есть дорожка получится именно той толщины, которой она определена на плате. Соответственно отступ, отличный от нуля, сместит идеальную траекторию на указанную величину.
Вот пример с отступами 0, +0.3 и -0.3: ”CENTERING TOOL” – точно не знаю, но скорее всего каким инструментом будут делаться центровочные отверстия, которые можно выставить на плате прямо в этой программе. Тут можно задать глубину и подачу.
“DRILLING TOOLS” – какие сверла будут использованы в этой плате.
Тут можно настроить не только типы используемых в этой работе сверел, но и тип сверления ими:
“Use one single tool for all drills, with circular boring” – использовать одно сверло для всех отверстий, расфрезеровывая им большие отверстия до нужного диаметра. К примеру, если на плате есть отверстия с диаметрами 0.5, 0.8 и 1.3 мм и выбрать этот пункт, указав сверло диаметром 0.8 мм, то отверстия 0.5 и 0.8 мм будут просто просверлены, а 1.3 мм будут дополнительно отфрезерованы этим сверлом до своего диаметра 1.3 мм.
“Use for each drill the closest smaller tool, with circular borin” – использовать для каждого отверстия сверло, наиболее подходящее из заданных в меньшую сторону, при необходимости расфрезеровывая до нужного диаметра. К примеру, если на плате есть отверстия с диаметрами 0.5, 0.8 и 1.3 мм и выбрать этот пункт, задав два сверла 0.6 и 1.0 мм, то отверстия 0.5 мм будут просто просверлены сверлом 0.6 мм, отверстия 0.8 мм будут просверлены и отфрезерованы до своего диаметра тем же сверлом 0.6 мм, а 1.3 мм будут просверлены и отфрезерованы сверлом 1.0 мм.
“Use for each drill the closest greater tool, without circular borin” - использовать для каждого отверстия сверло, наиболее подходящее из заданных в бОльшую сторону без фрезерования. К примеру, если на плате есть отверстия с диаметрами 0.5, 0.8 и 1.3 мм и выбрать этот пункт, задав два сверла 0.9 и 1.2 мм, то отверстия 0.5 и 0.8 мм будут просверлены сверлом 0.9 мм, а отверстия 1.3 мм будут просверлены сверлом 1.2 мм.
В любых вариантах в дальнейшем можно (и нужно) самому переопределить какие из отверстий платы каким из выбранных инструментов сверлить. Это делается по кнопке панели инструментов: Заходим сюда и либо убеждаемся в адекватности стратегии программы, либо меняем ее на другую. Все очень просто – каждому типу отверстий, имеющихся в печатной плате, сопоставляем нужное сверло: Доступны будут только те сверла, которые были выбраны ранее в Parameters->Selected tools…
Создаем траектории гравировки по контурам. Нажимаем кнопку расчета контурной гравировки: Откроется диалог с параметрами гравировки: Здесь задается количество проходов по контурам и количество дополнительных проходов вокруг площадок (но не вокруг дорожек). Каждый дополнительный проход расширяет зону очистки, а не углубляет. Обычно я выбираю 2 общих прохода без дополнительных проходов вокруг площадок если гравер мелкий (0.1-0.2 мм) или 1 проход при более широком гравере.
“Force isolation between close pads” – сделать проход между площадками даже если на плате между ними слишком мало места для выбранного инструмента. Это может слегка уменьшить размер площадок, но гарантирует отсутствие замыканий между ними даже при минимальных зазорах.
“Apply to all layers” – создать траетории для всех слоев, не только для текущего.
Жмем “Ok” и ждем пока обработается. Если расчет идет слишком долго – значит есть полигоны, образованные не замкнутым контуром, а отдельными линиями по всей площади. Обычно расчет не занимает больше 10 секунд на простых платах. По окончании расчета программа сразу выведет предпросмотр результата: Показана даже обрезка по контуру
Обычно я оставляю медь, она не мешает. На этой плате, например, я поставлю очистку только в зоне краевого разъема, чтобы при одевании его контакты не замыкали между собой или не попали на медь при небольшом промахе: При необходимости можно дополнительно настроить параметры обрезки по контуру – обрезать по внешней или по внутренней траектории и указать где и какие мостики оставить для поддержки платы, чтобы она не вылетела из заготовки в конце реза. Это все скрывается под кнопкой панели: Осталось сгенерировать и сохранить G-код. Для этого используется меню Machine->Mill или кнопка генерации кода: В появившемся диалоге нам предлагается выбрать этапы работы и их порядок. Важно, чтобы тут были выбраны опции “South-West corner” и “Circuit surface”. Первое нужно для более точного совпадения при перевороте платы, а второе – для дальнейшей компенсации неровности платы. Именно из-за этой компенсации работа и разбивается на несколько этапов.
Если не использовать компенсацию, то можно сразу вывести в один файл все этапы – сверловка, гравировка обеих сторон и обрезка контура. Последовательность обычно такая: сверловка, обработка первого слоя, обработка второго слоя, обрезка по контуру. Сверловку и гравировку можно и поменять местами, но при тонких ободках вокруг отверстий сверла иногда могут подрывать эти ободки, так что лучше сначала засверлить. При этом нужно обязательно установить галочки “Flip” напротив гравировки и выборки меди второго слоя (который будет доступен после переворота платы): Но я использую компенсацию. Поэтому сначала выбираем только сверловку всеми сверлами, которые были заложены в обработку: Жмем ”OK” и получаем G-код выбранных операций в текстовом редакторе по умолчанию (у меня это Блокнот). Сохраняем файл в нужное место под нужным именем.
Опять открываем диалог генерации кода и выбираем операции обработки первого слоя: Жмем Ок, получаем код, сохраняем…
Опять диалог генерации кода, выбираем операции обработки второго слоя, не забывая поставить галочки ”Flip”: "Ок", получили код, сохраняем…
В последний раз жмем кнопку генерации кода и выбираем операцию обрезки платы по контуру: "Ок", получили, сохранили.
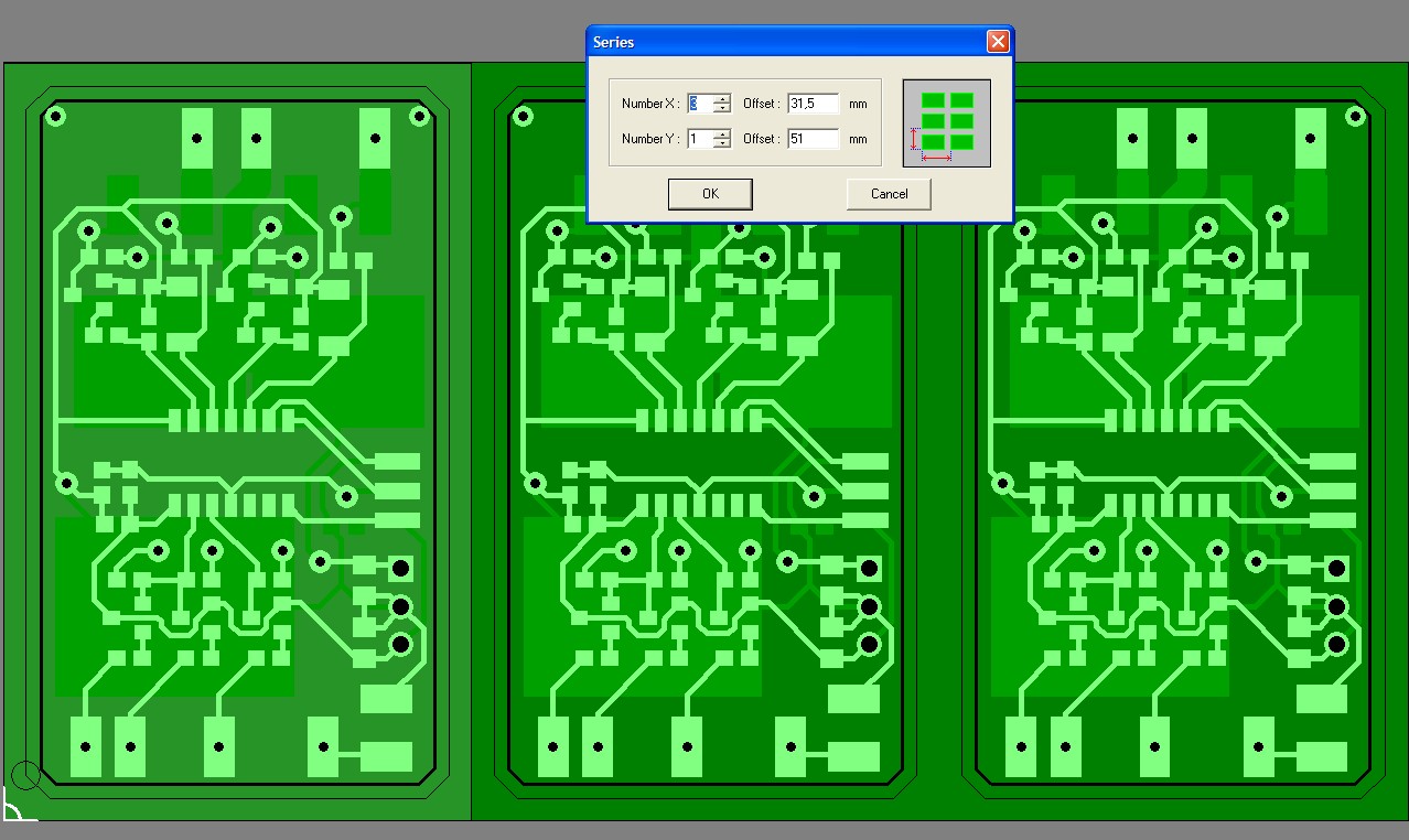
Что еще следует упомянуть – это возможность «мультиплатной» работы – гравировки партии одинаковых плат. Для этого жмем меню Machine->Multimill.
Диалог выбора операций точно такой же, все описанное выше применяется и сюда, но после нажатия ”OK” не выдается сразу код, а появляется диалог параметров мультиплатности: Здесь предлагается указать массив плат – сколько по горизонтали и сколько по вертикали, а так же расстояние между платами. Точнее, расстояние не между платами, а между левыми краями заготовок. По умолчанию там стоят размеры текущей заготовки, в этом случае заготовки будут расположены вплотную друг к другу. Например, моя плата имеет размер 26.5х46 мм, при уменьшении размеров заготовки я указал, что вокруг платы должно остаться по 2.5мм, соответственно итоговая размер заготовки получился 31.5х51 мм (что и показано в диалоге) и при таком расстоянии между левыми краями заготовок расстояние между контурами плат в массиве получается по 5 мм. После обрезки плат 2 мм фрезой между платами останутся мостики по 1 мм.
Объяснил запутанно, но надеюсь, что поняли
Это была часть, посвященная в основном работе в Coppercam. Завтра я продолжу, напишу
