Как отключит разгон станка с CNC

Токарные станки с ЧПУ.
Dmitriy35
Новичок
Сообщения: 13
Зарегистрирован: 07 ноя 2015, 11:24
Репутация: 0
Настоящее имя: Дмитрий
Откуда: Харьков
Контактная информация:

Help!!! Нет опыта работы на станке с CNC

Сообщение Dmitriy35 »

Описание станка, основные характеристики: 16k20 ревголовка на 8 поз.
Рабочее поле:
Обрабатываемые материалы:
Чертежи, фото, видео станка:
Примеры изделий (фото):
Вопросы:
Что пробовал:
Что плучилось:
Что не получилось:
Ориентировочный бюджет:
Dmitriy35
Новичок
Сообщения: 13
Зарегистрирован: 07 ноя 2015, 11:24
Репутация: 0
Настоящее имя: Дмитрий
Откуда: Харьков
Контактная информация:

Re: Help!!! Нет опыта работы на станке с CNC

Сообщение Dmitriy35 »

Работаю на чпу нц уже 7 лет, чуть чуть работал на WESTLAB. Привез начальник купленный по случаю станок 16к20 с CNC. В программировании я процентов на 50 разобрался, настраиваю, делаю детали. Но не могу нигде найти лаконичной и четкой информации по параметрам, по использованию подпрограмм,
по коррекции на радиус инструмента. Скинете пожалуйста ссылки, заранее огромное спасибо.
Dmitriy35
Новичок
Сообщения: 13
Зарегистрирован: 07 ноя 2015, 11:24
Репутация: 0
Настоящее имя: Дмитрий
Откуда: Харьков
Контактная информация:

Re: Как отключит разгон станка с CNC

Сообщение Dmitriy35 »

Столкнулся с вот такой ситуацией: делаю детали, которые нужно поджимать задней бабкой. Выставляю что бы не конусило, работаю. На следующий день пришлось отгонять заднюю бабку чтобы разогнать станок, без разгона не хочет переключать головку. Думаю передвинуть концевик, может есть другой способ. Спасибо.
Аватара пользователя
N1X
Мастер
Сообщения: 3653
Зарегистрирован: 16 фев 2015, 21:19
Репутация: 1646
Настоящее имя: Владимир
Откуда: Беларусь, Гомель
Контактная информация:

Re: Как отключит разгон станка с CNC

Сообщение N1X »

Концевик можно передвинуть, при условии что на смену станок не едет в фиксированный станочный ноль.
Ну и после этого нужно перебивать программные ограничения осей (в параметрах), т.к. они "уплывут" на велечину смещения концевика. В общем если понимаете о чем речь - двигайте. Если нет - лучше бабку двигать каждый раз.
Dmitriy35
Новичок
Сообщения: 13
Зарегистрирован: 07 ноя 2015, 11:24
Репутация: 0
Настоящее имя: Дмитрий
Откуда: Харьков
Контактная информация:

Re: Как отключит разгон станка с CNC

Сообщение Dmitriy35 »

Спасибо. Еще вопрос. В CNC я новичок, подскажи пожалуйста как поменять параметры работы смазки направляющих?
Аватара пользователя
N1X
Мастер
Сообщения: 3653
Зарегистрирован: 16 фев 2015, 21:19
Репутация: 1646
Настоящее имя: Владимир
Откуда: Беларусь, Гомель
Контактная информация:

Re: Как отключит разгон станка с CNC

Сообщение N1X »

А какая ЧПУ стоит?
Dmitriy35
Новичок
Сообщения: 13
Зарегистрирован: 07 ноя 2015, 11:24
Репутация: 0
Настоящее имя: Дмитрий
Откуда: Харьков
Контактная информация:

Re: Как отключит разгон станка с CNC

Сообщение Dmitriy35 »

Linux CNC. Какая версия я не знаю. (я сейчас не на роботе)
Аватара пользователя
Nick
Мастер
Сообщения: 22776
Зарегистрирован: 23 ноя 2009, 16:45
Репутация: 1735
Заслуга: Developer
Откуда: Gatchina, Saint-Petersburg distr., Russia
Контактная информация:

Re: Как отключит разгон станка с CNC

Сообщение Nick »

Нужны все твои конфиги - файлы *.hal и *.ini из директория настроек станка.
Dmitriy35
Новичок
Сообщения: 13
Зарегистрирован: 07 ноя 2015, 11:24
Репутация: 0
Настоящее имя: Дмитрий
Откуда: Харьков
Контактная информация:

Re: Как отключит разгон станка с CNC

Сообщение Dmitriy35 »

custom_postgui.hal
(115 байт) 685 скачиваний
custom_gvcp.hal
(108 байт) 971 скачивание
CNC_machine.ini
(3.23 КБ) 631 скачивание
CNC_machine.hal
(14.81 КБ) 973 скачивания
nkp
Мастер
Сообщения: 8340
Зарегистрирован: 28 ноя 2011, 00:25
Репутация: 1589
Контактная информация:

Re: Как отключит разгон станка с CNC

Сообщение nkp »

еще желательно файл ладдера(clp)
Dmitriy35
Новичок
Сообщения: 13
Зарегистрирован: 07 ноя 2015, 11:24
Репутация: 0
Настоящее имя: Дмитрий
Откуда: Харьков
Контактная информация:

Re: Как отключит разгон станка с CNC

Сообщение Dmitriy35 »

custom.clp
(10.85 КБ) 1034 скачивания
nkp
Мастер
Сообщения: 8340
Зарегистрирован: 28 ноя 2011, 00:25
Репутация: 1589
Контактная информация:

Re: Как отключит разгон станка с CNC

Сообщение nkp »

включение импульса смазки у тебя реализованно в ладдере...
всё легко корректируется при необходимости:
запускаем емс
в меню файл жмем PLC редактор:
Рабочий стол 1_050.png (2379 просмотров) <a class='original' href='./download/file.php?id=63493&mode=view' target=_blank>Загрузить оригинал (49.35 КБ)</a>
появится два окошка ладдера
активируем секцию "lub"
Выделение_051.png (2379 просмотров) <a class='original' href='./download/file.php?id=63488&mode=view' target=_blank>Загрузить оригинал (123.86 КБ)</a>
жмем кнопку Editor:
Выделение_052.png (2379 просмотров) <a class='original' href='./download/file.php?id=63489&mode=view' target=_blank>Загрузить оригинал (113.41 КБ)</a>
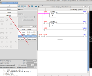
в появившемся окошке редактора жмем Modify:
Выделение_053.png (2379 просмотров) <a class='original' href='./download/file.php?id=63490&mode=view' target=_blank>Загрузить оригинал (88.56 КБ)</a>
нам нужно отредактировать уставки таймеров,их у нас два:
TM0 у нас определяет время паузы
TM5 определяет время работы насоса
жмакаем на изображении таймера и в появившемся окошке Properties изменяем значения(сейчас стот 30 минут на паузу и 1секунда на работу)
Выделение_054.png (2379 просмотров) <a class='original' href='./download/file.php?id=63491&mode=view' target=_blank>Загрузить оригинал (63.62 КБ)</a>
после того,как изменили значения - жмем Ok и проверяем работу системы ...
если всё устраивает - нажимаем Save('это сохранит нашу коррекцию в файл)
Выделение_055.png (2379 просмотров) <a class='original' href='./download/file.php?id=63492&mode=view' target=_blank>Загрузить оригинал (111.07 КБ)</a>
всё...
Dmitriy35
Новичок
Сообщения: 13
Зарегистрирован: 07 ноя 2015, 11:24
Репутация: 0
Настоящее имя: Дмитрий
Откуда: Харьков
Контактная информация:

Re: Как отключит разгон станка с CNC

Сообщение Dmitriy35 »

Большое спасибо!
Ответить

Вернуться в «Токарные станки»