Но советы форумчан и появившиеся возможности заставили изменить конструкцию, но концепция не поменялась.
На станке планируется неспешно с хорошей точностью обрабатывать Д16Т, съемом по 0,5 мм со скоростью шпинделя 12 000 - 15 000 об/мин и подачей до 2000 мм/мин одно-двухпёрыми фрезами 6-8 мм.
Предисловие:
Это проект не новый и не оригинальный, а собранные в одну кучу практически все мои темы по фрезерам за последний год, а также лучшие, на мой взгляд, идеи форумчан.
Объясню, почему обозвал станок «Кроссовером». Если провести аналогию с автомобилями, то самодельные фрезерные станки ЧПУ с подвижным порталом, способные обрабатывать металлы, тоже можно образно разделить на категории:
- «Внедорожники», это графоподобные станки из различных профилей, с 20-ми рельсами и винтами, способные якобы уверенно грызть алюминиевые сплавы.
- «Легковушки», это типа «Вектроников», с заявкой на неспешную обработку цветнины.
«Кроссовер» должен занять место между двумя этими категориями. А делать я его собираюсь совсем не из соображения экономии денег.
Ведь, у нас как обычно бывает. Чаще всего, человек собравший макет станка из г--на и палок, поимев печальный опыт, приступает к якобы грандиозному проекту из алюминиевых или стальных профилей. Навешивает на заведомо некрепкую конструкцию рельсы и винты потолще, ставит сервы и ремни и т.д. И тешит себя надеждой, что всё это дорогое железо может как-то компенсирует прогиб станины и винт портала? А получается то, что получается, независимо от загонов. И никто с уверенностью не может сказать, оправданны ли эти загоны?
Вот я и решил собрать станок с комплектующими, соответствующими используемым материалам конструкции. Хочу подтвердить свою уверенность и доказать другим, что бессмысленно на легковушку ставить колёса от Камаза.
Весь проект – сплошной компромисс. Сразу оговорюсь, размер поля продиктован только размером уже готового основания. На выходе хотелось бы получить «Лексус», но если выйдет «Хундай», тоже не сильно огорчусь.
Спрятал под ленту портал и подиумы, не используя ремни и шкивы:
Конструкция:
* Станина: скрученный и склеенный усиленный алюминиевый профиль 60х60 и 60х120 со стенкой 6 мм, образующий сразу Т-стол. От подиумов отказался, в это конструкции – лишний элемент.
http://gelikor.ru/alprofile/alprofile/aap60x60.html
* Боковины портала: конструкцию боковин портала позаимствовал у Shalek: http://www.cnc-club.ru/forum/viewtopic. ... 31#p245472
Только немного модернизировал, упростил изготовление, сделал горизонтальный упор для портала и поставил фланцевые каретки. Состоит из двух предварительно отфрезерованных скрученных и склеенных пластин 29 мм. Портал дополнительно крепится к боковинам снизу двумя болтами. Такая конструкция ног портала упрощает изготовление отверстия под гайку и делает крепче всю конструкцию.
* Портал: сделан из моего U-профиля: http://www.cnc-club.ru/forum/viewtopic. ... 00#p322996
Внутри профиль от Соберизавод 40х160. Задняя стенка Д16Т 14 мм, прикрученная к профилю и к боковинам портала.
*Ось Z: так же из моего профиля: http://www.cnc-club.ru/forum/viewtopic. ... 00#p322132
* Защита: вырезанная лазером нержавеющая сталь 1 и 2 мм, на оси Z гофра, конструкция ленты от Frezeryga: http://www.cnc-club.ru/forum/viewtopic. ... 60#p330945
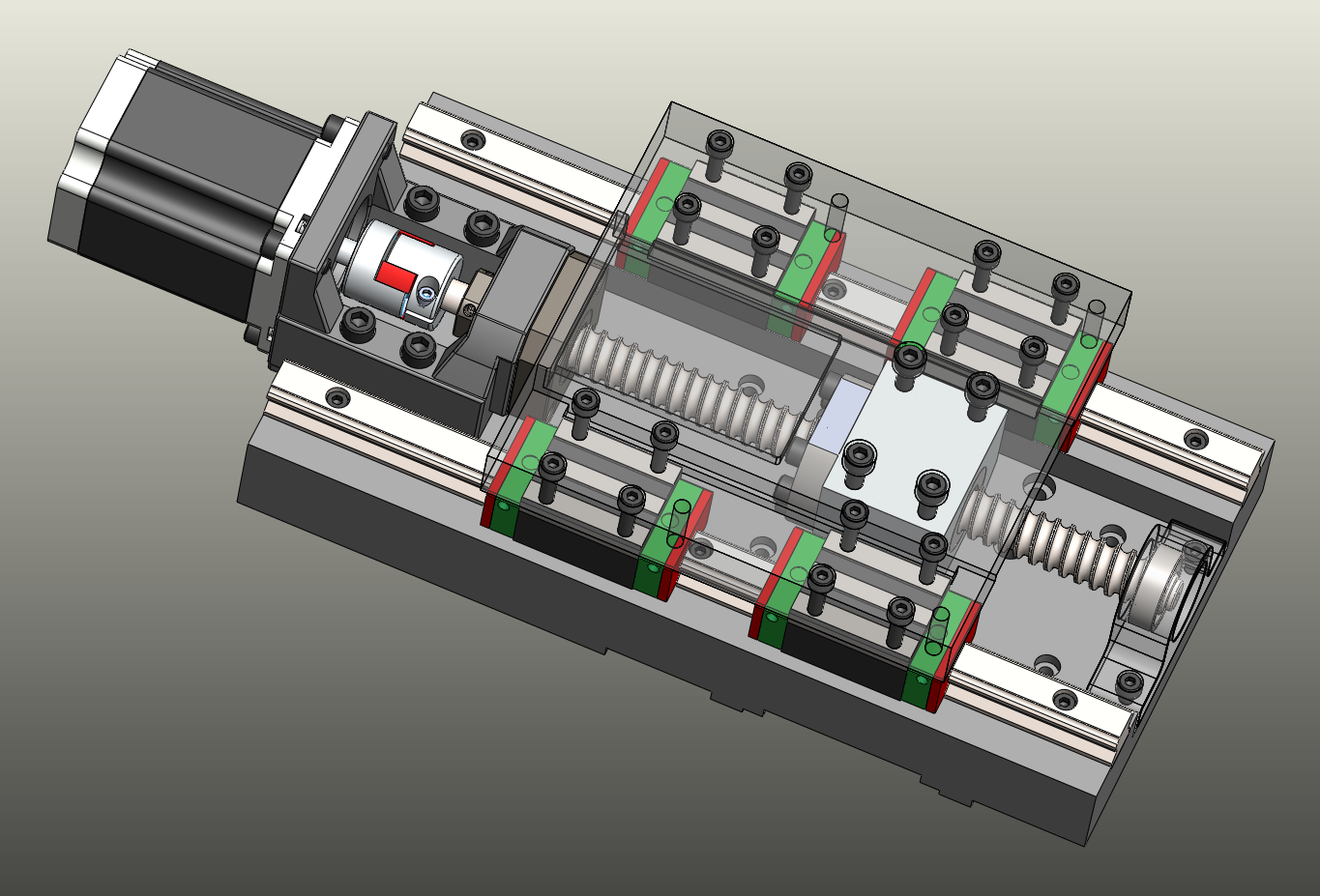
Механика:
* Направляющие: Hiwin 15 мм, станина - блоки HGW15CCZAH, портал и ось Z - HGH15CAZAH.
* ШВП: шлифованные TBI Comtop 1605 C5, двойная гайка.
* Опоры винтов: SYK.
* Муфты мембранные BD-26-8x10
Электроника:
* Приводы: гибридные ШД с драйверами LEADSHINE HBS507 + 573HBM20:
https://ru.aliexpress.com/item/8-pcs-a- ... 0089f86096
* Блоки питания: LEADSHINE SPS487 на каждый драйвер.
* Шпиндель: GDZ80 2,2кВт ER16.
* Частотник 2,2кВт Delta.
* Управление: NС-Studio + StepMaster.
Принципиальных изменений размеров в чертежах не предвидится, после праздников буду заказывать профили, направляющие и винты.
А пока займусь мелочёвкой, поправлю косячки, расставлю в модели винты и пр.
Вот, как-то так...
