Модернизация фрезера по алюминию 300х250х160

Тяжелые фрезерные станки по металлу.
argon86
Кандидат
Сообщения: 86
Зарегистрирован: 24 сен 2021, 09:54
Репутация: 7
Настоящее имя: Константин Викторович Шатунов
Откуда: Москва
Контактная информация:

Re: Модернизация фрезера по алюминию 300х250х160

Сообщение argon86 »

kfmut писал(а): 15 янв 2024, 16:01 А геометрия профиля не убежала после заливки смеси? Толщина стенки в 2мм на "пролёте" в 100мм как-то не выглядит достаточной :-)

А "дрыгостол" почему не подошёл для такой конфигурации? Разница в занимаемой площади вроде не очень большая получилась бы.
Геометрия не убежала. 2 мм алюминия вроде бы хватило, чтобы при трамбовке ничего не повело. Ну и застывало у меня в вертикальном положении и больше суток. Это, может, тоже помогло.

Дрыгостол не подошёл, так как планируется смена стола и использование базы станка для различных целей (сменные модули вместо шпинделя). В этом случае стола вообще может не быть. В общем, нужен был именно неподвижный стол.
К тому же мне не нравится, когда стружка сыпется на ШВП. В моей конструкции с валом оси X тоже так себе - он торчит назад, но с этим пришлось смириться. Не смог придумать ничего столь же простого в реализации, но чтобы ничто нигде не торчало, не перекашивало и т. п.
kfmut
Мастер
Сообщения: 1249
Зарегистрирован: 30 янв 2021, 21:34
Репутация: 147
Настоящее имя: Максим
Откуда: г.Тверь
Контактная информация:

Re: Модернизация фрезера по алюминию 300х250х160

Сообщение kfmut »

Понял, спасибо! :good:
MiG77
Мастер
Сообщения: 235
Зарегистрирован: 16 фев 2020, 22:02
Репутация: 20
Настоящее имя: Головкин Михаил Валентинович
Откуда: Речицы
Контактная информация:

Re: Модернизация фрезера по алюминию 300х250х160

Сообщение MiG77 »

argon86 писал(а): но и уплотнял её куда лучше с использованием деревянных трамбовок.
kfmut писал(а): А геометрия профиля не убежала после заливки смеси? Толщина стенки в 2мм на "пролёте" в 100мм как-то не выглядит достаточной
Использовать мягкий алюминий в качестве несъемной опалубки, да еще с трамбовкой....
MiG77
Мастер
Сообщения: 235
Зарегистрирован: 16 фев 2020, 22:02
Репутация: 20
Настоящее имя: Головкин Михаил Валентинович
Откуда: Речицы
Контактная информация:

Re: Модернизация фрезера по алюминию 300х250х160

Сообщение MiG77 »

argon86 писал(а): Геометрия не убежала
Очень сомневаюсь
kfmut
Мастер
Сообщения: 1249
Зарегистрирован: 30 янв 2021, 21:34
Репутация: 147
Настоящее имя: Максим
Откуда: г.Тверь
Контактная информация:

Re: Модернизация фрезера по алюминию 300х250х160

Сообщение kfmut »

MiG77 писал(а): Очень сомневаюсь
Смесь же подвижная, почему бы нет? М.б. даже её усадка помогла. В любом случае на этапе сборки портала всё выяснится ;)
argon86
Кандидат
Сообщения: 86
Зарегистрирован: 24 сен 2021, 09:54
Репутация: 7
Настоящее имя: Константин Викторович Шатунов
Откуда: Москва
Контактная информация:

Re: Модернизация фрезера по алюминию 300х250х160

Сообщение argon86 »

kfmut писал(а): 15 янв 2024, 19:54 Смесь же подвижная, почему бы нет? М.б. даже её усадка помогла. В любом случае на этапе сборки портала всё выяснится ;)
Я в любом случае планирую композитные блоки притирать друг к другу через абразив для лучшего прилегания перед окончательной сборкой для повышения жёсткости. Места под рельсы же можно и отшабрить отдельно при необходимости. Главное, что плоскостность верхней грани должна быть не хуже пары десяток (в месте установки рельсы). А даже если и хуже - просто шабрить больше. 2 мм алюминия есть в запасе... Выровняю!

Ради интереса промерил один композитный блок. Поверхность под рельсу. Неплоскостность не превышает 2...3 соток на 250 мм (как и было до заливки). Причём при промере перпендикулярно, в центре не горб, а небольшая впадина в центре. Так что речь скорее об усадке, причём крайне незначительной.
Вложения
1705345730052.jpg (2538 просмотров) <a class='original' href='./download/file.php?id=210467&mode=view' target=_blank>Загрузить оригинал (4.5 МБ)</a>
kfmut
Мастер
Сообщения: 1249
Зарегистрирован: 30 янв 2021, 21:34
Репутация: 147
Настоящее имя: Максим
Откуда: г.Тверь
Контактная информация:

Re: Модернизация фрезера по алюминию 300х250х160

Сообщение kfmut »

Такую балку наверное можно даже в одиночку попробовать нагрузить, площадь сечения приличная же получилось. Когда смола совсем "окуклиться", подпорки под концы, килограмм 10 в центр и промерить индикатором :think:
argon86
Кандидат
Сообщения: 86
Зарегистрирован: 24 сен 2021, 09:54
Репутация: 7
Настоящее имя: Константин Викторович Шатунов
Откуда: Москва
Контактная информация:

Re: Модернизация фрезера по алюминию 300х250х160

Сообщение argon86 »

kfmut писал(а): 15 янв 2024, 22:40 Такую балку наверное можно даже в одиночку попробовать нагрузить, площадь сечения приличная же получилось. Когда смола совсем "окуклиться", подпорки под концы, килограмм 10 в центр и промерить индикатором :think:
При такой нагрузке ставлю сто рублей, что она не прогнётся и на сотку :lol1:
Только замерить без поверочной плиты будет сложно. Паркетный пол будет больше прогибаться от веса. Гранитная плита может и подойдёт... Впрочем, бетонный пол тоже подойдёт, так что завтра могу попробовать.
kfmut
Мастер
Сообщения: 1249
Зарегистрирован: 30 янв 2021, 21:34
Репутация: 147
Настоящее имя: Максим
Откуда: г.Тверь
Контактная информация:

Re: Модернизация фрезера по алюминию 300х250х160

Сообщение kfmut »

если недавно заливали, то возможно не стоит пока нагружать
argon86
Кандидат
Сообщения: 86
Зарегистрирован: 24 сен 2021, 09:54
Репутация: 7
Настоящее имя: Константин Викторович Шатунов
Откуда: Москва
Контактная информация:

Re: Модернизация фрезера по алюминию 300х250х160

Сообщение argon86 »

kfmut писал(а): 16 янв 2024, 02:47 если недавно заливали, то возможно не стоит пока нагружать
Да уже недели две прошло... Думаю, уже можно.
argon86
Кандидат
Сообщения: 86
Зарегистрирован: 24 сен 2021, 09:54
Репутация: 7
Настоящее имя: Константин Викторович Шатунов
Откуда: Москва
Контактная информация:

Re: Модернизация фрезера по алюминию 300х250х160

Сообщение argon86 »

В целом, такая конструкция была бы бессмысленной без достаточно жёсткого и прочного основания, к которому будут прикручены композитные блоки станины, поэтому я решил приобрести гранитную плиту 600х600х40 мм, благо это более-менее распространённый размер плит.
К сожалению, толщина 40 мм оказалась слишком большой, так что приобрести плиту этой толщины не удалось даже в Москве, пришлось приобрести плиту 600х600х30 мм. Она полированна с одной стороны, что несколько облегчает расположение на ней композитных блоков. К сожалению, ни о какой точности порядка сотки тут речь не идёт. Неплоскостность на длине 250 мм у моей плиты достигает 0,5 мм на гладкой стороне. Может быть обратная будет лучше...
Альтернативой могло стать приобретение плиток из керамогранита (они продаются толщиной 10 мм, но зато сразу по 4 штуки). Их можно было склеить той же эпоксидкой, получив "пирог" 40 мм толщиной, но, честно говоря, не хотелось возиться со склейкой, хотя точность поверхности (плоскостность) керамогранита вроде как должна быть лучше, чем у натурального камня (но это не точно). К тому же вес плиты 600х600х30 и так оказался (сюрприз-сюрприз) очень большим, так что в одиночку её тягать не очень-то удобно (мягко говоря). Если же увеличить толщину ещё на треть, то вес тоже увеличится на столько же... В общем, остановился на этом.
Вложения
1705385428372.jpg (2494 просмотра) <a class='original' href='./download/file.php?id=210483&mode=view' target=_blank>Загрузить оригинал (4.09 МБ)</a>
1705385428374.jpg (2494 просмотра) <a class='original' href='./download/file.php?id=210484&mode=view' target=_blank>Загрузить оригинал (3.24 МБ)</a>
1705385428390.jpg (2494 просмотра) <a class='original' href='./download/file.php?id=210485&mode=view' target=_blank>Загрузить оригинал (4.13 МБ)</a>
argon86
Кандидат
Сообщения: 86
Зарегистрирован: 24 сен 2021, 09:54
Репутация: 7
Настоящее имя: Константин Викторович Шатунов
Откуда: Москва
Контактная информация:

Re: Модернизация фрезера по алюминию 300х250х160

Сообщение argon86 »

Пока все пьянствовали отмечали новый 2024 год, я ударными темпами залил сразу три новых композитных блока и подготовил оставшиеся 2 к заливке. Одновременно я подготовил чертежи для заказа опалубки оси Z, которую решил изготовить по той же технологии, что и стол (учтя все допущенные при его изготовлении косяки).
Сам стол, кстати, я уже выровнял с помощью шлифмашинки. Сейчас его точность (неплоскостность) не превышает 15 соток по всей поверхности. Стол я планировал использовать в качестве импровизированной поверочной плиты, для чего методом шлифовки и шабрения по краске пытался его выровнять.
За две недели ручного шабрения (где-то по 30 минут в день) я его довёл с изначальных 3 десяток (после шлифовки) до 15 соток, что, как подсказала какая-то хорошая советская книга, является хорошим показателем для НАЧАЛА шабрения...
Меня извиняет только то, что это в принципе был мой первый опыт шабрения вообще...
В любом случае, это было до того как я переконструировал весь станок на композитные блоки, которые шабрить, надеюсь, не потребуется (или потребуется в незначительном объёме). То есть шабрение стола я пока отложил.
Вложения
Конечный результат 2 недель шабрения... (2489 просмотров) <a class='original' href='./download/file.php?id=210486&mode=view' target=_blank>Загрузить оригинал (4.41 МБ)</a>
Конечный результат 2 недель шабрения...
1705319704240.jpg (2489 просмотров) <a class='original' href='./download/file.php?id=210487&mode=view' target=_blank>Загрузить оригинал (4.03 МБ)</a>
1705319704246.jpg (2489 просмотров) <a class='original' href='./download/file.php?id=210488&mode=view' target=_blank>Загрузить оригинал (4.65 МБ)</a>
1705319704250.jpg (2489 просмотров) <a class='original' href='./download/file.php?id=210489&mode=view' target=_blank>Загрузить оригинал (4.64 МБ)</a>
1705319704254.jpg (2489 просмотров) <a class='original' href='./download/file.php?id=210490&mode=view' target=_blank>Загрузить оригинал (4.04 МБ)</a>
Стол в процессе выравнивания (2489 просмотров) <a class='original' href='./download/file.php?id=210491&mode=view' target=_blank>Загрузить оригинал (3.53 МБ)</a>
Стол в процессе выравнивания
1705319704259.jpg (2489 просмотров) <a class='original' href='./download/file.php?id=210492&mode=view' target=_blank>Загрузить оригинал (3.33 МБ)</a>
1705319704266.jpg (2489 просмотров) <a class='original' href='./download/file.php?id=210493&mode=view' target=_blank>Загрузить оригинал (3.72 МБ)</a>
1705319704270.jpg (2489 просмотров) <a class='original' href='./download/file.php?id=210494&mode=view' target=_blank>Загрузить оригинал (4.29 МБ)</a>
Опалубка оси Z (2489 просмотров) <a class='original' href='./download/file.php?id=210495&mode=view' target=_blank>Загрузить оригинал (346.02 КБ)</a>
Опалубка оси Z
Как будет выглядеть в сборе (2489 просмотров) <a class='original' href='./download/file.php?id=210496&mode=view' target=_blank>Загрузить оригинал (146.23 КБ)</a>
Как будет выглядеть в сборе
argon86
Кандидат
Сообщения: 86
Зарегистрирован: 24 сен 2021, 09:54
Репутация: 7
Настоящее имя: Константин Викторович Шатунов
Откуда: Москва
Контактная информация:

Re: Модернизация фрезера по алюминию 300х250х160

Сообщение argon86 »

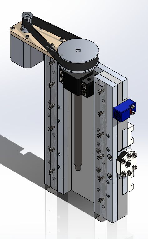
Ударно потрудившись в выходные, я изготовил закладные оси Z, которые собираюсь заложить в полученную на неделе опалубку, вырезанную по моим чертежам из 6 мм фанеры. Ещё ранее я напечатал пластиковые закладные на 3D принтере. Теперь всё это начинает собираться в одну конструкцию, которая по итогу должна превратиться в то, что показано на рисунке выше.
Также я всё-таки ради интереса промерил жёсткость композитного блока, установив его на две опоры (плитки КМД) и устанавливая сверху груз в 8,4 кг (вес самого тяжёлого композитного блока).
Получилось приблизительно как и полагал - смещение индикатора не превышало половины сотки или около того.
Заодно измерил обратную (неполированную) сторону гранитной плиты основания. Она меня порадовала - несмотря на большую шероховатость и видимые следы от фрезы, неплоскостность поверхности не превышает 0,1 мм на расстоянии измерения 250 мм (длинная сторона угольника 250х150). Это как минимум в 5 раз лучше, чем полированная поверхность. Соответственно, верхней буду использовать именно её.
Вложения
1705557306213.jpg (2413 просмотров) <a class='original' href='./download/file.php?id=210532&mode=view' target=_blank>Загрузить оригинал (4.67 МБ)</a>
1705557306181.jpg (2413 просмотров) <a class='original' href='./download/file.php?id=210533&mode=view' target=_blank>Загрузить оригинал (3 МБ)</a>
1705557306185.jpg (2413 просмотров) <a class='original' href='./download/file.php?id=210534&mode=view' target=_blank>Загрузить оригинал (3.59 МБ)</a>
1705557306226.jpg (2413 просмотров) <a class='original' href='./download/file.php?id=210535&mode=view' target=_blank>Загрузить оригинал (3.53 МБ)</a>
1705557306230.jpg (2413 просмотров) <a class='original' href='./download/file.php?id=210536&mode=view' target=_blank>Загрузить оригинал (4.61 МБ)</a>
kfmut
Мастер
Сообщения: 1249
Зарегистрирован: 30 янв 2021, 21:34
Репутация: 147
Настоящее имя: Максим
Откуда: г.Тверь
Контактная информация:

Re: Модернизация фрезера по алюминию 300х250х160

Сообщение kfmut »

Что-то я не понял как плита для Z будет заливаться, там же вроде толщина полимербетона получается в районе 10-15мм, это прокатит???

С такими показаниями и основание станка наверное быстрее будет сделать из композитных блоков :thinking:
argon86
Кандидат
Сообщения: 86
Зарегистрирован: 24 сен 2021, 09:54
Репутация: 7
Настоящее имя: Константин Викторович Шатунов
Откуда: Москва
Контактная информация:

Re: Модернизация фрезера по алюминию 300х250х160

Сообщение argon86 »

kfmut писал(а): 19 янв 2024, 23:21 Что-то я не понял как плита для Z будет заливаться, там же вроде толщина полимербетона получается в районе 10-15мм, это прокатит???

С такими показаниями и основание станка наверное быстрее будет сделать из композитных блоков :thinking:
Толщина полимербетона в самом узком месте (не считая вырез под винт подачи) - 11 мм. В самом широком месте 21 мм. Общая толщина плиты Z - 31 мм. По сути полимер тут используется для того, чтобы склеить алюминиевые закладные друг с другом и для их позиционирования. Т. е. прочность и жёсткость по большей части обеспечивает алюминий.

Что касается основания станка - Вы имеете в виду гранитную плиту? В этом случае не думаю,что класть 6 композитных блоков в основание станка - хорошая идея. И вес вырастет и, главное, габариты. Ну и мороки целая куча. Тогда уже проще из бетона основание залить (с опорами рельс X вместе).

В эти выходные, кстати, залил последние два композитных блока и эту самую плиту. Получилось... Пока трудно сказать как, но по ощущениям - не очень... По крайней мере плита. Возможны непроливы, но точнее скажу к концу недели. Смесь использовал ту же самую, но здесь явно нужно было что-то гораздо более текучее. Возможно эпоксидка с песком или что-то подобное, а то есть вероятность не продавить при трамбовке через слишком малые промежутки (11 мм, как уже написал выше).
Вложения
1705854942207.jpg (2311 просмотров) <a class='original' href='./download/file.php?id=210568&mode=view' target=_blank>Загрузить оригинал (204.8 КБ)</a>
1705854942212.jpg (2311 просмотров) <a class='original' href='./download/file.php?id=210569&mode=view' target=_blank>Загрузить оригинал (274.29 КБ)</a>
1705854942216.jpg (2311 просмотров) <a class='original' href='./download/file.php?id=210570&mode=view' target=_blank>Загрузить оригинал (281.44 КБ)</a>
1705854942222.jpg (2311 просмотров) <a class='original' href='./download/file.php?id=210571&mode=view' target=_blank>Загрузить оригинал (191.86 КБ)</a>
1705854942227.jpg (2311 просмотров) <a class='original' href='./download/file.php?id=210572&mode=view' target=_blank>Загрузить оригинал (238.56 КБ)</a>
kfmut
Мастер
Сообщения: 1249
Зарегистрирован: 30 янв 2021, 21:34
Репутация: 147
Настоящее имя: Максим
Откуда: г.Тверь
Контактная информация:

Re: Модернизация фрезера по алюминию 300х250х160

Сообщение kfmut »

Да, про гранитную плиту. С блоками вроде всё же более контролируемый процесс будет. А с выравниванием гранита наверное легко будет проклясть всё в процессе :-)

Экспериментировал с наполнителями для эпоксидки в виде смеси м-150 и цемента м-500(сухого песка в мелких мешках тогда не было вроде): для смеси м-150 в замесе, который ещё можно лить в форму, по записям у меня 18.5% смолы по массе выходило(при 16% уже не льётся), а для цемента - 32% :shock: Уплотнялось за счёт вибрации.
argon86
Кандидат
Сообщения: 86
Зарегистрирован: 24 сен 2021, 09:54
Репутация: 7
Настоящее имя: Константин Викторович Шатунов
Откуда: Москва
Контактная информация:

Re: Модернизация фрезера по алюминию 300х250х160

Сообщение argon86 »

kfmut писал(а): 21 янв 2024, 20:22 Да, про гранитную плиту. С блоками вроде всё же более контролируемый процесс будет. А с выравниванием гранита наверное легко будет проклясть всё в процессе :-)

Экспериментировал с наполнителями для эпоксидки в виде смеси м-150 и цемента м-500(сухого песка в мелких мешках тогда не было вроде): для смеси м-150 в замесе, который ещё можно лить в форму, по записям у меня 18.5% смолы по массе выходило(при 16% уже не льётся), а для цемента - 32% :shock: Уплотнялось за счёт вибрации.
На плите неплоскостность на шершавой поверхности около 0,1 на 250 мм, что меня в принципе устраивает. Собираюсь насыпать на плиту абразива с водой и притереть блоки для лучшего прилегания (и блоки друг к другу тоже).

Эм... Цемент? Какой в этом смысл? Без воды он же не среагирует вроде? Всё равно что муки насыпать или древесной стружки. Или нет? По ощущениям с песком и 12...15 процентами эпоксидки действительно должно литься, но тогда весь смысл использования композита теряется (камешки не цепляются друг к другу и жёсткость не повышается. Песок сыпется только в качестве наполнителя, а прочность и жёсткость плюс-минус такая же как у простой эпоксидки без всего). Хотя я, конечно, не пробовал на прочность и жёсткость испытывать чистую эпоксидку, эпоксидку с песком и композит из камней, песка и эпоксидки. Может одного песка и достаточно для увеличения жёсткости. Массу во всяком случае увеличит, что хорошо для уменьшения вибраций.
kfmut
Мастер
Сообщения: 1249
Зарегистрирован: 30 янв 2021, 21:34
Репутация: 147
Настоящее имя: Максим
Откуда: г.Тверь
Контактная информация:

Re: Модернизация фрезера по алюминию 300х250х160

Сообщение kfmut »

Для статистической нагрузки наверное можно считать сыпучие материалы просто "местозанителями", а так меняется хрупкость. И с разными наполнителями, видимо, получаются несколько разные пределы упругости/прочности.

А со смесью/цементом была идея залить небольшую пространственную деталь с посадкой под подшипники, нужна была хорошая заполняемость. И у смеси/цемента точно не было никаких проблем с лишней влагой.
argon86
Кандидат
Сообщения: 86
Зарегистрирован: 24 сен 2021, 09:54
Репутация: 7
Настоящее имя: Константин Викторович Шатунов
Откуда: Москва
Контактная информация:

Re: Модернизация фрезера по алюминию 300х250х160

Сообщение argon86 »

kfmut писал(а): 22 янв 2024, 18:37 Для статистической нагрузки наверное можно считать сыпучие материалы просто "местозанителями", а так меняется хрупкость. И с разными наполнителями, видимо, получаются несколько разные пределы упругости/прочности.

А со смесью/цементом была идея залить небольшую пространственную деталь с посадкой под подшипники, нужна была хорошая заполняемость. И у смеси/цемента точно не было никаких проблем с лишней влагой.
Ясно. Насчёт влаги - действительно так можно её контролировать. Я изначально хотел прокаливать песок и камни в духовке для понижения влажности, но потом забил на это дело...

Между тем блоки потихоньку застывают. Эпоксидка по консистенции напоминает твёрдую резину... То есть всё хорошо, процесс застывания идёт нормально, хоть и медленно.
Вложения
Новые блоки (2239 просмотров) <a class='original' href='./download/file.php?id=210581&mode=view' target=_blank>Загрузить оригинал (235.15 КБ)</a>
Новые блоки
Старые, уже застывшие... (2239 просмотров) <a class='original' href='./download/file.php?id=210582&mode=view' target=_blank>Загрузить оригинал (231.65 КБ)</a>
Старые, уже застывшие...
... и весь набор композитных блоков (2239 просмотров) <a class='original' href='./download/file.php?id=210583&mode=view' target=_blank>Загрузить оригинал (228.75 КБ)</a>
... и весь набор композитных блоков
argon86
Кандидат
Сообщения: 86
Зарегистрирован: 24 сен 2021, 09:54
Репутация: 7
Настоящее имя: Константин Викторович Шатунов
Откуда: Москва
Контактная информация:

Re: Модернизация фрезера по алюминию 300х250х160

Сообщение argon86 »

Наконец разобрал опалубку оси Z...
Результат хуже, чем хотелось бы, но лучше, чем могло бы быть. Как и опасался - смесь оказалась слишком густая для этой детали и из-за этого образовались непроливы. Также, как и предполагалось, в районе винта Y (где должна была
быть стенка 1 мм толщины) образовалась дырка отверстие.
Также не пролились три из четырёх мест под каретки, где этому мешали пластиковые проставки.
Из хорошего - плита не развалилась на части... Если серьёзно - геометрия детали меня в целом порадовала.
Несмотря на отверстия, она выглядит монолитно, а толщина гуляет в диапазоне 1 десятки, что более чем устраивает (для фанерной опалубки).
Сегодня планирую "доработать" конструкцию, заполнив непроливы смесью песка и эпоксидки в соотношении 9 к 1 (по массе).
Этой же смесью заполню внутреннюю часть стола, превращая его в параллелепипед, раз он из подвижного стал неподвижным. Заодно заложу внутрь 4 закладные гайки M6, чтобы его прикручивать к гранитной плите.
Вложения
1706161067274.jpg (2186 просмотров) <a class='original' href='./download/file.php?id=210608&mode=view' target=_blank>Загрузить оригинал (227.73 КБ)</a>
1706161067279.jpg (2186 просмотров) <a class='original' href='./download/file.php?id=210609&mode=view' target=_blank>Загрузить оригинал (179.05 КБ)</a>
1706161067294.jpg (2186 просмотров) <a class='original' href='./download/file.php?id=210610&mode=view' target=_blank>Загрузить оригинал (261.71 КБ)</a>
1706161067301.jpg (2186 просмотров) <a class='original' href='./download/file.php?id=210611&mode=view' target=_blank>Загрузить оригинал (234.75 КБ)</a>
Ответить

Вернуться в «Фрезерные станки по металлам»