Китайский Ардуино и Grbl Controller

Контроллеры, драйверы, датчики, управляющие устройства.
Аватара пользователя
staltech
Почётный участник
Почётный участник
Сообщения: 544
Зарегистрирован: 01 июл 2016, 22:50
Репутация: 155
Настоящее имя: Сергей
Откуда: Пензенская обл., г. Никольск
Контактная информация:

Re: Китайский Ардуино и Grbl Controller

Сообщение staltech »

Вот два файла, с инверсией и без. Файлы нужно править по пути который указал Selenur
C:\Users\...имя пользователя...\Documents\Arduino\libraries\grbl\config.h
config.h
(28.32 КБ) 1095 скачиваний
config_inv.h
(28.32 КБ) 1008 скачиваний
Аватара пользователя
staltech
Почётный участник
Почётный участник
Сообщения: 544
Зарегистрирован: 01 июл 2016, 22:50
Репутация: 155
Настоящее имя: Сергей
Откуда: Пензенская обл., г. Никольск
Контактная информация:

Re: Китайский Ардуино и Grbl Controller

Сообщение staltech »

Выход будет на PB5 - D13
Если если не получится могу завтра выложить поправленные исходники, под нужный уровень для включения. Только напиши какой 0 или 5В?
lenivets
Опытный
Сообщения: 141
Зарегистрирован: 15 окт 2016, 11:20
Репутация: 7
Настоящее имя: Виталий
Откуда: Тульская область Венёв
Контактная информация:

Re: Китайский Ардуино и Grbl Controller

Сообщение lenivets »

staltech писал(а):Выход будет на PB5 - D13
Если если не получится могу завтра выложить поправленные исходники, под нужный уровень для включения. Только напиши какой 0 или 5В?
нет не получилось :thinking: перепроверял несколько раз, может я :idiot: . у меня шпиндель включается при 0 и при +5в выключается.
учиться чему то новому всегда сложно , особенно когда в этом не понимаешь.
lenivets
Опытный
Сообщения: 141
Зарегистрирован: 15 окт 2016, 11:20
Репутация: 7
Настоящее имя: Виталий
Откуда: Тульская область Венёв
Контактная информация:

Re: Китайский Ардуино и Grbl Controller

Сообщение lenivets »

да забыл написать что программой выключается толь D11 и с // и бе них на D13 чистый 0
учиться чему то новому всегда сложно , особенно когда в этом не понимаешь.
Аватара пользователя
staltech
Почётный участник
Почётный участник
Сообщения: 544
Зарегистрирован: 01 июл 2016, 22:50
Репутация: 155
Настоящее имя: Сергей
Откуда: Пензенская обл., г. Никольск
Контактная информация:

Re: Китайский Ардуино и Grbl Controller

Сообщение staltech »

да забыл написать что программой выключается толь D11 и с // и бе них на D13 чистый 0
Вот переделанные исходники, на D13 при включенном шпинделе 0 при выключенном 5в.:
grbl_uno_dir_as_enable.zip
(369.29 КБ) 362 скачивания
Проверено в железе:
Screenshot_43.jpg (3277 просмотров) <a class='original' href='./download/file.php?id=94920&sid=9d10e50ddad7df21d66ecaa6f06e9e24&mode=view' target=_blank>Загрузить оригинал (28.93 КБ)</a>
Screenshot_44.jpg (3277 просмотров) <a class='original' href='./download/file.php?id=94921&sid=9d10e50ddad7df21d66ecaa6f06e9e24&mode=view' target=_blank>Загрузить оригинал (28.41 КБ)</a>
При закрытой Arduino IDE удали все из папки (C:\Documents and Settings\*******\Мои документы\Arduino\libraries\ , затем подключи те что я прислал как написано здесь http://www.cnc-club.ru/wiki/index.php/FirmwareGRBL, скомпилируй и залей. Главное не спеши все должно работать.
lenivets
Опытный
Сообщения: 141
Зарегистрирован: 15 окт 2016, 11:20
Репутация: 7
Настоящее имя: Виталий
Откуда: Тульская область Венёв
Контактная информация:

Re: Китайский Ардуино и Grbl Controller

Сообщение lenivets »

staltech писал(а):
да забыл написать что программой выключается толь D11 и с // и бе них на D13 чистый 0
Вот переделанные исходники, на D13 при включенном шпинделе 0 при выключенном 5в.:
grbl_uno_dir_as_enable.zip
Проверено в железе:
Screenshot_43.jpg
Screenshot_44.jpg
При закрытой Arduino IDE удали все из папки (C:\Documents and Settings\*******\Мои документы\Arduino\libraries\ , затем подключи те что я прислал как написано здесь http://www.cnc-club.ru/wiki/index.php/FirmwareGRBL, скомпилируй и залей. Главное не спеши все должно работать.
:beer_blow: :beer_blow: :beer_blow: :beer_blow: :beer_blow: :beer_blow: :beer_blow: :beer_blow: :beer_blow: :beer_blow: :beer_blow: :eat: :beer_blow:
прям с утра! , ну и пусть . УРАААААА ПОЛУЧИЛОСЬ. после работы буду тестить. :rail:
Спасибо Вам добрый человек :hottabych:
учиться чему то новому всегда сложно , особенно когда в этом не понимаешь.
lenivets
Опытный
Сообщения: 141
Зарегистрирован: 15 окт 2016, 11:20
Репутация: 7
Настоящее имя: Виталий
Откуда: Тульская область Венёв
Контактная информация:

Re: Китайский Ардуино и Grbl Controller

Сообщение lenivets »

ребят начал подключать концевики и столкнулся с такой проблемой по оси Z загорается вот этот
др.JPG (3226 просмотров) <a class='original' href='./download/file.php?id=95003&sid=9d10e50ddad7df21d66ecaa6f06e9e24&mode=view' target=_blank>Загрузить оригинал (157.09 КБ)</a>
светодиод и не тута не сюда. думал в прошивки ,залил сток , всё осталось. подключение перепроверил . вкл выкл драйвер всё преподает на пару минут. и самое главное подкл обратно mk1 работает как надо, стопоров нет.
учиться чему то новому всегда сложно , особенно когда в этом не понимаешь.
Аватара пользователя
staltech
Почётный участник
Почётный участник
Сообщения: 544
Зарегистрирован: 01 июл 2016, 22:50
Репутация: 155
Настоящее имя: Сергей
Откуда: Пензенская обл., г. Никольск
Контактная информация:

Re: Китайский Ардуино и Grbl Controller

Сообщение staltech »

lenivets писал(а):светодиод и не тута не сюда
Схема от этого драйвера есть? И что этот светодиод означает?
Входы лимитов на grbl срабатывают при логической 0, а что на выходе платы. На вид там оптопары стоят.
lenivets
Опытный
Сообщения: 141
Зарегистрирован: 15 окт 2016, 11:20
Репутация: 7
Настоящее имя: Виталий
Откуда: Тульская область Венёв
Контактная информация:

Re: Китайский Ардуино и Grbl Controller

Сообщение lenivets »

staltech писал(а):Схема от этого драйвера есть? И что этот светодиод означает?
втом то дело что нет . сейчас курю другие даты с этого форума.
staltech писал(а):Входы лимитов на grbl срабатывают при логической 0
непойму . если про концевики то я их не подключал.
учиться чему то новому всегда сложно , особенно когда в этом не понимаешь.
Аватара пользователя
staltech
Почётный участник
Почётный участник
Сообщения: 544
Зарегистрирован: 01 июл 2016, 22:50
Репутация: 155
Настоящее имя: Сергей
Откуда: Пензенская обл., г. Никольск
Контактная информация:

Re: Китайский Ардуино и Grbl Controller

Сообщение staltech »

ребят начал подключать концевики и столкнулся с такой проблемой по оси Z загорается вот этот
непойму . если про концевики то я их не подключал.
Тогда попробуй объяснить попонятнее, а то я что то запутался. После какого именно подключения или действия загорается светодиод? И что происходит просто встают все оси а программа продолжает выполнятся?
lenivets
Опытный
Сообщения: 141
Зарегистрирован: 15 окт 2016, 11:20
Репутация: 7
Настоящее имя: Виталий
Откуда: Тульская область Венёв
Контактная информация:

Re: Китайский Ардуино и Grbl Controller

Сообщение lenivets »

:thinking: вроде как победил недуг . перепаял разъем и убрал lpt удлинитель
. назрел другой вопрос . подключил концевики по высокому уровню (нажимаешь на концевик поевляется +5) http://www.cnc-club.ru/wiki/index.php/ArduinoGRBL как настроить контроллер $
учиться чему то новому всегда сложно , особенно когда в этом не понимаешь.
lenivets
Опытный
Сообщения: 141
Зарегистрирован: 15 окт 2016, 11:20
Репутация: 7
Настоящее имя: Виталий
Откуда: Тульская область Венёв
Контактная информация:

Re: Китайский Ардуино и Grbl Controller

Сообщение lenivets »

staltech писал(а):И что происходит просто встают все оси а программа продолжает выполнятся?
вставала 1 z , а программа продолжала выполнять.
staltech писал(а):После какого именно подключения или действия загорается светодиод?
не определил , по разному.
учиться чему то новому всегда сложно , особенно когда в этом не понимаешь.
lenivets
Опытный
Сообщения: 141
Зарегистрирован: 15 окт 2016, 11:20
Репутация: 7
Настоящее имя: Виталий
Откуда: Тульская область Венёв
Контактная информация:

Re: Китайский Ардуино и Grbl Controller

Сообщение lenivets »

что успел подключить

Код: Выделить всё

ардуино    ----------------   lpt
 d1/tx(1)-          ?
 d0/rx(2)-          ?
 reset(3)-          ?
   gnd(4)-                  pin18-25
     d2(5)-                 pin2
     d3(6)-                 pi4
     d4(7)-                 pin6
     d5(8)-                 pin3
     d6(9)-                 pin5
    d7(10)-                 pin7
    d8(11)-         ? 
    d9(12)-                отдельный концевик
  d10(13)-                 отдельный концевик
  d11(14)-         ?
  d12(15)-                 отдельный концевик
  d13(16)-                 pin17 реле шпинделя
  3v3(17)-         ?
  aref(18)-        ?
    a0(19)-                pin15 кнопка стоп
    a1(20)-        ?
    a2(21)-        ?
    a3(22)-        ?
    a4(23)-        ?
    a5(24)-        ?
    a6(25)-        ?
    a7(26)-        ?
  +5v(27)-         ?
reset(28)-         ?
  gnd(29)-         ?
    vin(30)-       ?



PIN1: осьА 

PIN2: осьХ- XS ипульс

PIN3: осьх- XD напрвление

PIN4: осьY- YS

PIN5: осьY- YD

PIN6: осьZ- ZS 

Pin7: осьZ- ZD

PIN8: Выход +5 (питание mk1)

Pin9: Пустой

Pin10: предел DIN1 1

PIN11: предел DIN2 2

Pin12: предел DIN3 3

PIN13: предел DIN4 4  идёт на датчик касание

PIN14: осьА-направление по оси

PIN15: E-Stop

PIN16: EN включить все оси

PIN17:  Шпиндель управления реле

PIN18 ~ 25: земля GND



учиться чему то новому всегда сложно , особенно когда в этом не понимаешь.
Аватара пользователя
staltech
Почётный участник
Почётный участник
Сообщения: 544
Зарегистрирован: 01 июл 2016, 22:50
Репутация: 155
Настоящее имя: Сергей
Откуда: Пензенская обл., г. Никольск
Контактная информация:

Re: Китайский Ардуино и Grbl Controller

Сообщение staltech »

вставала 1 z , а программа продолжала выполнять.
То есть оси X, Y продолжают движение?
lenivets писал(а):не определил , по разному.
Вот этот момент нужно поймать. В принципе возможно просто что то подкарачивает и драйвер оси Z уходит в ошибку. Внимательно проверьте все соединения до двигателя оси Z.
Какие микросхемы стоят в драйверах осей?
lenivets
Опытный
Сообщения: 141
Зарегистрирован: 15 окт 2016, 11:20
Репутация: 7
Настоящее имя: Виталий
Откуда: Тульская область Венёв
Контактная информация:

Re: Китайский Ардуино и Grbl Controller

Сообщение lenivets »

staltech писал(а):То есть оси X, Y продолжают движение?
да
staltech писал(а):Какие микросхемы стоят в драйверах осей?
tb6560ahq
учиться чему то новому всегда сложно , особенно когда в этом не понимаешь.
Аватара пользователя
staltech
Почётный участник
Почётный участник
Сообщения: 544
Зарегистрирован: 01 июл 2016, 22:50
Репутация: 155
Настоящее имя: Сергей
Откуда: Пензенская обл., г. Никольск
Контактная информация:

Re: Китайский Ардуино и Grbl Controller

Сообщение staltech »

Попробуй пока погонять с отключенным входом степ по оси Z. И еще не понял, если не подключать конечники на плату драйверов то работает нормально?
lenivets
Опытный
Сообщения: 141
Зарегистрирован: 15 окт 2016, 11:20
Репутация: 7
Настоящее имя: Виталий
Откуда: Тульская область Венёв
Контактная информация:

Re: Китайский Ардуино и Grbl Controller

Сообщение lenivets »

staltech писал(а):Попробуй пока погонять с отключенным входом степ по оси Z. И еще не понял, если не подключать конечники на плату драйверов то работает нормально?
сейчас, после того как убрал lpt удлинитель и всё пропаял вроде нормализовалось. затыков нет. Хочу развязать концевые оптопарой . как лучше сделать? схемку не подкините
учиться чему то новому всегда сложно , особенно когда в этом не понимаешь.
Аватара пользователя
staltech
Почётный участник
Почётный участник
Сообщения: 544
Зарегистрирован: 01 июл 2016, 22:50
Репутация: 155
Настоящее имя: Сергей
Откуда: Пензенская обл., г. Никольск
Контактная информация:

Re: Китайский Ардуино и Grbl Controller

Сообщение staltech »

lenivets писал(а):Хочу развязать концевые оптопарой . как лучше сделать? схемку не подкините
Можно на ты, здесь так принято. В течении часа вышлю.
А на плате драйверов нет опторазвязки для концевиков?
Аватара пользователя
staltech
Почётный участник
Почётный участник
Сообщения: 544
Зарегистрирован: 01 июл 2016, 22:50
Репутация: 155
Настоящее имя: Сергей
Откуда: Пензенская обл., г. Никольск
Контактная информация:

Re: Китайский Ардуино и Grbl Controller

Сообщение staltech »

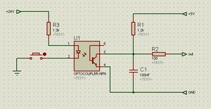
Оптопары например PC817 или 4N35, распиновку смотри в даташитах. Схему нужно подключать максимально близко к плате Arduino. Кнопки Feed/Hold, Start, Stop тоже желательно подключать через такую схему или хотя бы используя ее правый участок до отопары.
Screenshot_51.jpg (3123 просмотра) <a class='original' href='./download/file.php?id=95095&sid=9d10e50ddad7df21d66ecaa6f06e9e24&mode=view' target=_blank>Загрузить оригинал (58.29 КБ)</a>
Олег.
Опытный
Сообщения: 131
Зарегистрирован: 20 ноя 2014, 19:18
Репутация: 14
Контактная информация:

Re: Китайский Ардуино и Grbl Controller

Сообщение Олег. »

Для PC817 1,3 ком на 24V очень мало, и переключаться будет медленнее, и резюльник будет греться.
т.е. 2,2 минимум. На практике ставил заметно больше, но вот сколько, не помню.
Ответить

Вернуться в «Электроника»