PowerMill - вопросы

Обсуждение аспектов работы с CAМ программами, подготовка моделей, настройка постпроцессоров, настройка параметров инструментов, обсуждение стратегий обработки, симуляция обработки. Вопросы по G-коду.
Аватара пользователя
hmnijp
Мастер
Сообщения: 1754
Зарегистрирован: 20 авг 2017, 15:02
Репутация: 542
Настоящее имя: Константин
Откуда: Ульяновск
Контактная информация:

Re: PowerMill - вопросы

Сообщение hmnijp »

шпиндель писал(а): сижу, чешу репу...в Fusion 360 можно вот так настроить постпроцессор

var xyzFormat = createFormat({decimals:(unit == MM ? 3 : 4)});
нужно поменять на
var xyzFormat = createFormat({decimals:(unit == MM ? 4 : 5)});

эт чтоб он не делал так, как на картинке...
https://forums.autodesk.com/t5/powermil ... -p/9309394

Но ещё - настройки пп ведь не влияют на ту траекторию что вы видите внутри cam. То есть проблема не в этом?
А, справа это ж симка...
Аватара пользователя
шпиндель
Мастер
Сообщения: 1811
Зарегистрирован: 23 янв 2016, 17:57
Репутация: 901
Настоящее имя: Дмитрий
Откуда: Бологое
Контактная информация:

Re: PowerMill - вопросы

Сообщение шпиндель »

вот что мне нужно, что б после точки было 4 цифра а не 3...пока не получается найти :cry:
Вложения
l11.jpg (4989 просмотров) <a class='original' href='./download/file.php?id=200645&sid=754bb5f31d2ee3c95e248c484d8da931&mode=view' target=_blank>Загрузить оригинал (425.25 КБ)</a>
Аватара пользователя
шпиндель
Мастер
Сообщения: 1811
Зарегистрирован: 23 янв 2016, 17:57
Репутация: 901
Настоящее имя: Дмитрий
Откуда: Бологое
Контактная информация:

Re: PowerMill - вопросы

Сообщение шпиндель »

Ураааа!!! спасибо hmnijp ! :good: копнул ещё глубже и нашёл :cheesy: https://knowledge.autodesk.com/support/ ... hines.html
всё заработало !!!! :beer_blow:
antonkopa
Новичок
Сообщения: 23
Зарегистрирован: 30 май 2016, 17:16
Репутация: 0
Настоящее имя: антон
Контактная информация:

Re: PowerMill - вопросы

Сообщение antonkopa »

Добрый день всем, прошу помощи так как пока новичок в вопросе powermill.

Проблема вот в чем, создал программу обработки для пресс формы при симуляции все в норме все красиво. Но в реале обработка шарообразного участка сферической фрезой не даёт нормального круга, все остальное в норме и в размере ((
Могу сбросить программу целиком или сделать фото настроек.

P.S при этом в artcam с шариком проблем не было при создании УП
Вложения
1F318BD0-7B4F-4069-9C4F-9839D931F3C2.jpeg (4950 просмотров) <a class='original' href='./download/file.php?id=200704&sid=754bb5f31d2ee3c95e248c484d8da931&mode=view' target=_blank>Загрузить оригинал (1.65 МБ)</a>
CADA212C-691F-4CBB-815D-60AE2660D644.jpeg (4942 просмотра) <a class='original' href='./download/file.php?id=200712&sid=754bb5f31d2ee3c95e248c484d8da931&mode=view' target=_blank>Загрузить оригинал (2.05 МБ)</a>
1F7D37BC-C09D-42C8-8B24-DFFB2445C81B.jpeg (4942 просмотра) <a class='original' href='./download/file.php?id=200713&sid=754bb5f31d2ee3c95e248c484d8da931&mode=view' target=_blank>Загрузить оригинал (709.3 КБ)</a>
Аватара пользователя
Kachik
Мастер
Сообщения: 1413
Зарегистрирован: 13 янв 2017, 16:22
Репутация: 308
Настоящее имя: Сергей
Откуда: Питер
Контактная информация:

Re: PowerMill - вопросы

Сообщение Kachik »

antonkopa писал(а): Но в реале обработка шарообразного участка сферической фрезой не даёт нормального круга
Дешёвые фрезы могут быть плохо профилированы (кончик не идеальная сфера)...
antonkopa
Новичок
Сообщения: 23
Зарегистрирован: 30 май 2016, 17:16
Репутация: 0
Настоящее имя: антон
Контактная информация:

Re: PowerMill - вопросы

Сообщение antonkopa »

Попробую меньшей фрезой, на фото видна проблема
Вложения
082F0A87-E0E0-496D-A61E-419BC32B887E.jpeg (4920 просмотров) <a class='original' href='./download/file.php?id=200731&sid=754bb5f31d2ee3c95e248c484d8da931&mode=view' target=_blank>Загрузить оригинал (650.06 КБ)</a>
kfmut
Мастер
Сообщения: 1249
Зарегистрирован: 30 янв 2021, 21:34
Репутация: 147
Настоящее имя: Максим
Откуда: г.Тверь
Контактная информация:

Re: PowerMill - вопросы

Сообщение kfmut »

antonkopa писал(а): фото видна проблема
А причём тут меньшая фреза? Больше похоже на то, что у вас припуск неправильно задан либо что-то с точностью просчёта траектории накручено. Это ж риски от чернового прохода или как?
antonkopa
Новичок
Сообщения: 23
Зарегистрирован: 30 май 2016, 17:16
Репутация: 0
Настоящее имя: антон
Контактная информация:

Re: PowerMill - вопросы

Сообщение antonkopa »

kfmut писал(а): 26 дек 2021, 13:11
antonkopa писал(а): фото видна проблема
А причём тут меньшая фреза? Больше похоже на то, что у вас припуск неправильно задан либо что-то с точностью просчёта траектории накручено. Это ж риски от чернового прохода или как?
Припуск чистового прохода выставлен в ноль, помимо рисок верхняя часть вообще как волнами получилась. И это при разных настройках. В PowerMill симуляции этого нет в траектории mach3 тоже.

Да, и по остальным зонам модели подобного нет и все размеры в пределах 5 соток
kfmut
Мастер
Сообщения: 1249
Зарегистрирован: 30 янв 2021, 21:34
Репутация: 147
Настоящее имя: Максим
Откуда: г.Тверь
Контактная информация:

Re: PowerMill - вопросы

Сообщение kfmut »

antonkopa писал(а): В PowerMill симуляции этого нет в траектории mach3 тоже.
Чего нет-то? Можно же открыть какой-нить просмотрщик г-кода(например, NC corrector http://www.nc-corrector.inf.ua/index.htm ) и посмотреть реальные координаты точек, что они совпадают с тем что должно быть или не совпадают, лежат в одной поверхности или плавают, а так получается "вижу/не вижу" :wik:

Если у вас черновой проход без припуска на дальнейшую обработку был сделан со стандартной точностью просчёта траектории 0.1мм, то траектория и будет болтаться на эту десятку в любую сторону, например, в модель.
antonkopa
Новичок
Сообщения: 23
Зарегистрирован: 30 май 2016, 17:16
Репутация: 0
Настоящее имя: антон
Контактная информация:

Re: PowerMill - вопросы

Сообщение antonkopa »

kfmut писал(а): 26 дек 2021, 14:13
antonkopa писал(а): В PowerMill симуляции этого нет в траектории mach3 тоже.
Чего нет-то? Можно же открыть какой-нить просмотрщик г-кода(например, NC corrector http://www.nc-corrector.inf.ua/index.htm ) и посмотреть реальные координаты точек, что они совпадают с тем что должно быть или не совпадают, лежат в одной поверхности или плавают, а так получается "вижу/не вижу" :wik:е

Если у вас черновой проход без припуска на дальнейшую обработку был сделан со стандартной точностью просчёта траектории 0.1мм, то траектория и будет болтаться на эту десятку в любую сторону, например, в модель.
Я просматривал траектории в просмоторщиках, траектории совпадают и не плавают. Про это и написал, припуск черновой был 0.1 на чистовой естественно в 0
Но мысль понял, на неделе сделаю тестовый прогон с меньшей фрезой и с более чательным контроллер по глубине.
Аватара пользователя
cncfreak
Мастер
Сообщения: 208
Зарегистрирован: 05 дек 2016, 17:55
Репутация: 247
Настоящее имя: Евгений
Откуда: Омск
Контактная информация:

Re: PowerMill - вопросы

Сообщение cncfreak »

чтоб было чётко посчитано, надо точность траектории ставить 0.002
Ну и закатывать сферу меньшей фрезой раза в 2 чем диаметр сферы, чтоб не отгибало ничего.
g4silin_workshop
mrDobryj
Новичок
Сообщения: 8
Зарегистрирован: 14 янв 2022, 08:52
Репутация: 0
Контактная информация:

Re: PowerMill - вопросы

Сообщение mrDobryj »

Подскажите пожалуйста. ПоверМилл поддерживает автосмену шпинделя? Есть станок с двумя шпинделями, но АртКам не даёт создавать УП если более одного шпинделя задействовано. Станок понимает только .nc
Аватара пользователя
Kachik
Мастер
Сообщения: 1413
Зарегистрирован: 13 янв 2017, 16:22
Репутация: 308
Настоящее имя: Сергей
Откуда: Питер
Контактная информация:

Re: PowerMill - вопросы

Сообщение Kachik »

mrDobryj писал(а): 17 янв 2022, 10:00 Подскажите пожалуйста. ПоверМилл поддерживает автосмену шпинделя? Есть станок с двумя шпинделями, но АртКам не даёт создавать УП если более одного шпинделя задействовано. Станок понимает только .nc
Повермилл не поддерживает, ему не надо, его задача траекторию построить и дать команду на смену необходимого инструмента. И ни одна КАМ не поддерживает в том виде, как Вы хотите. Вам уже в другой теме ответили как реализуется смена шпинделя через привязку к разным инструментам. Чудесного решения не будет, промышленные многошпиндельные станки имеют совсем другую концепцию и реализацию, а на китайский огород никто специально ничего делать не будет.
Спросите у продавца станка, возможно у него есть решение. Или делать самому.

Не надо контроллер называть "головой", в крайнем случае "мозгами". Вас не поймут. И станок не "понимает .nc", станок работает с текстовыми файлами у которых расширение стоит .nc эти буковки в расширении не определяют формат файла это одно из общепринятых расширений для файлов с g-кодами, а внутри формат и синтаксис команд может отличаться... Откройте свой .nc любым текстовым редактором.

Как вариант - спросите на форуме у деревяшечников, , возможно кто-то пользуется похожим агрегатом...
Medvedk4
Новичок
Сообщения: 2
Зарегистрирован: 20 фев 2022, 22:22
Репутация: 0
Настоящее имя: Николай
Контактная информация:

Помогите разобраться новичку!

Сообщение Medvedk4 »

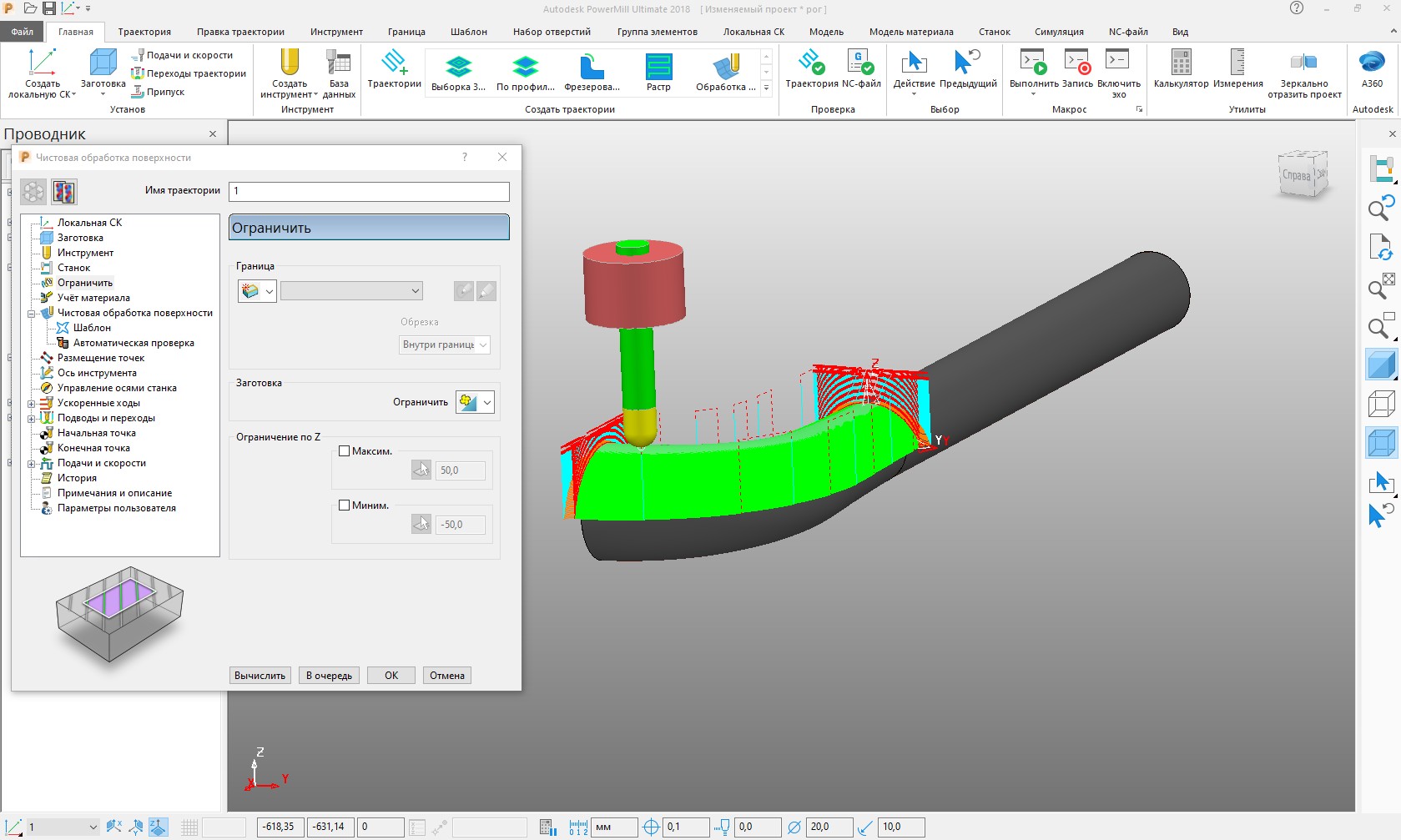
Относительно недавно начал изучать PowerShape и PowerMill и столкнулся вот с такой проблемой.. При построении траекторий почему-то остаются незатронутые области. Заготовку создаю по модели (скрин модели так же прилагаю). Подсвечивается она полностью но в некоторых местах почему-то не строятся траектории. Обработку указываю "Чистовая обработка по поверхности" (p.s. при других обработках такая же песня). Все скрины прилагаю, кто может помогите разобраться..
Вложения
Безымянный.jpg (4651 просмотр) <a class='original' href='./download/file.php?id=202051&sid=754bb5f31d2ee3c95e248c484d8da931&mode=view' target=_blank>Загрузить оригинал (177.48 КБ)</a>
Безымянный1.jpg (4651 просмотр) <a class='original' href='./download/file.php?id=202052&sid=754bb5f31d2ee3c95e248c484d8da931&mode=view' target=_blank>Загрузить оригинал (226.25 КБ)</a>
Безымянный2.jpg (4651 просмотр) <a class='original' href='./download/file.php?id=202053&sid=754bb5f31d2ee3c95e248c484d8da931&mode=view' target=_blank>Загрузить оригинал (198.76 КБ)</a>
Безымянный3.jpg (4651 просмотр) <a class='original' href='./download/file.php?id=202054&sid=754bb5f31d2ee3c95e248c484d8da931&mode=view' target=_blank>Загрузить оригинал (141.62 КБ)</a>
kfmut
Мастер
Сообщения: 1249
Зарегистрирован: 30 янв 2021, 21:34
Репутация: 147
Настоящее имя: Максим
Откуда: г.Тверь
Контактная информация:

Re: PowerMill - вопросы

Сообщение kfmut »

Medvedk4 писал(а): При построении траекторий почему-то остаются незатронутые области
У вас наверное стоит запрет выхода центра фрезы за заготовку, в английской версии вкладка Limit -> Block в настройках траектории, а как у вас я не знаю.
Medvedk4
Новичок
Сообщения: 2
Зарегистрирован: 20 фев 2022, 22:22
Репутация: 0
Настоящее имя: Николай
Контактная информация:

Re: PowerMill - вопросы

Сообщение Medvedk4 »

Все верно! Спасибо добрый человек)
Вложения
Безымянный4.jpg (4643 просмотра) <a class='original' href='./download/file.php?id=202057&sid=754bb5f31d2ee3c95e248c484d8da931&mode=view' target=_blank>Загрузить оригинал (238.68 КБ)</a>
Eugene_gru
Новичок
Сообщения: 3
Зарегистрирован: 06 ноя 2020, 18:26
Репутация: 0
Настоящее имя: Грушко Евгений Сергеевич
Контактная информация:

Re: PowerMill - вопросы

Сообщение Eugene_gru »

Powermill 2021
Резьбофрезерование
Так как сам я только начинаю осваивать Powermill, столкнулся с проблемой нарезки резьбы ( М10 глухое отверстие ).
Создаю отверстие диаметром 8.5. На базе этого отверстия создаю траекторию резьбофрезерования резьбофрезой с соответствующими параметрами инструмента. Но в итоге резьбы не получается, резьбофреза только проходит краем по контуру отверстия без снятия материала.
Знающие подскажите где собака зарыта.
Вложения
vargus m10.jpg (4528 просмотров) <a class='original' href='./download/file.php?id=202841&sid=754bb5f31d2ee3c95e248c484d8da931&mode=view' target=_blank>Загрузить оригинал (84.05 КБ)</a>
12345.jpg (4528 просмотров) <a class='original' href='./download/file.php?id=202842&sid=754bb5f31d2ee3c95e248c484d8da931&mode=view' target=_blank>Загрузить оригинал (578.13 КБ)</a>
Аватара пользователя
Kachik
Мастер
Сообщения: 1413
Зарегистрирован: 13 янв 2017, 16:22
Репутация: 308
Настоящее имя: Сергей
Откуда: Питер
Контактная информация:

Re: PowerMill - вопросы

Сообщение Kachik »

Eugene_gru писал(а): нающие подскажите где собака зарыта.
Возможно надо указать припуск.
В английской версии это Thickness ( толщина).

В любом случае диаметр нарезаемой резьбы должен указываться или глубина самих зубцов.
Eugene_gru
Новичок
Сообщения: 3
Зарегистрирован: 06 ноя 2020, 18:26
Репутация: 0
Настоящее имя: Грушко Евгений Сергеевич
Контактная информация:

Re: PowerMill - вопросы

Сообщение Eugene_gru »

Возможно надо указать припуск.
В английской версии это Thickness ( толщина).

В любом случае диаметр нарезаемой резьбы должен указываться или глубина самих зубцов.
Премного благодарен! Подсказка по поводу припуска была верной. По незнанию, думал припуск задаётся только положительным числом, однако минус тоже принимает!
Изучаю дальше.
Вложения
12345.jpg (4489 просмотров) <a class='original' href='./download/file.php?id=202869&sid=754bb5f31d2ee3c95e248c484d8da931&mode=view' target=_blank>Загрузить оригинал (571.35 КБ)</a>
Eugene_gru
Новичок
Сообщения: 3
Зарегистрирован: 06 ноя 2020, 18:26
Репутация: 0
Настоящее имя: Грушко Евгений Сергеевич
Контактная информация:

Re: PowerMill - вопросы

Сообщение Eugene_gru »

Eugene_gru писал(а): 14 апр 2022, 16:40 ....
Премного благодарен! Подсказка по поводу припуска была верной. По незнанию, думал припуск задаётся только положительным числом, однако минус тоже принимает!
Изучаю дальше.
Добавлю про припуск для резьбы. Минус половины шага резьбы (-0,75) оказалось не достаточно. Опытным путем подобрал припуск -0,85 для резьбы М10.
Ответить

Вернуться в «CAM пакеты»