Делюсь своим 4-х осевым постпроцессором для PowerMill 10.06
- ukr-sasha
- Мастер
- Сообщения: 3401
- Зарегистрирован: 21 мар 2011, 07:47
- Репутация: 2181
- Настоящее имя: Украинец Александр Григорьевич
- Откуда: Киев, Украина
- Контактная информация:
Re: Делюсь своим 4-х осевым постпроцессором для PowerMill 10
Интересно, заработал у кого то постпроцессор?
-
aftaev
- Зачётный участник

- Сообщения: 34042
- Зарегистрирован: 04 апр 2010, 19:22
- Репутация: 6194
- Откуда: Казахстан.
- Контактная информация:
Re: Делюсь своим 4-х осевым постпроцессором для PowerMill 10
в других программах даже не дает выбрать 5ти осевую обработку кричит - ваша лицензия на это не способнаukr-sasha писал(а):Саша, так у меня нет поста под 5 осей.
Если сможешь что то сделать и сделать верификацию то 90% что можно делать 5ть осей
Проверял на разных САМ программахnkp писал(а):а откуда такое убеждение ??
Дилетанту сложные вещи кажутся очень простыми, и только профессионал понимает насколько сложна самая простая вещь
Кто хочет - ищет возможности, кто не хочет - ищет оправдание.
Найди работу по душе и тебе не придется работать.
Кто хочет - ищет возможности, кто не хочет - ищет оправдание.
Найди работу по душе и тебе не придется работать.
- michael-yurov
- Почётный участник

- Сообщения: 11730
- Зарегистрирован: 26 июл 2012, 00:10
- Репутация: 4703
- Настоящее имя: Михаил Львович
- Откуда: Новоуральск
- Контактная информация:
Re: Делюсь своим 4-х осевым постпроцессором для PowerMill 10
То что в PowerMill можно создать пятиосевую обработку - это точно.
Более того - такой крутой траектории, как в PowerMill - ни в одной CAM программе не сделать.
Даже для трех осей PowerMill такую красоту делает, что другим программам и не снилось.
Более того - такой крутой траектории, как в PowerMill - ни в одной CAM программе не сделать.
Даже для трех осей PowerMill такую красоту делает, что другим программам и не снилось.
-
nkp
- Мастер
- Сообщения: 8340
- Зарегистрирован: 28 ноя 2011, 00:25
- Репутация: 1589
- Контактная информация:
Re: Делюсь своим 4-х осевым постпроцессором для PowerMill 10
а есть какая нибудь лопатка попроще под 5 осей попробовать?aftaev писал(а):Проверял на разных САМ программах
michael-yurov писал(а):Более того - такой крутой траектории, как в PowerMill - ни в одной CAM программе не сделать.
Последний раз редактировалось nkp 10 июл 2013, 22:36, всего редактировалось 1 раз.
-
aftaev
- Зачётный участник

- Сообщения: 34042
- Зарегистрирован: 04 апр 2010, 19:22
- Репутация: 6194
- Откуда: Казахстан.
- Контактная информация:
Re: Делюсь своим 4-х осевым постпроцессором для PowerMill 10
в шаманской версии?michael-yurov писал(а):То что в PowerMill можно создать пятиосевую обработку - это точно.
Да там много вкусностей. Можно лишние пути удалять прям при верификации или типо тогоmichael-yurov писал(а):Даже для трех осей PowerMill такую красоту делает, что другим программам и не снилось.
Дилетанту сложные вещи кажутся очень простыми, и только профессионал понимает насколько сложна самая простая вещь
Кто хочет - ищет возможности, кто не хочет - ищет оправдание.
Найди работу по душе и тебе не придется работать.
Кто хочет - ищет возможности, кто не хочет - ищет оправдание.
Найди работу по душе и тебе не придется работать.
-
aftaev
- Зачётный участник

- Сообщения: 34042
- Зарегистрирован: 04 апр 2010, 19:22
- Репутация: 6194
- Откуда: Казахстан.
- Контактная информация:
Re: Делюсь своим 4-х осевым постпроцессором для PowerMill 10
когда болел пятью осями разные проги пробовал. Восновном не дают даже выбрать 5ти осевую. С 5ть осями работал ПоверМилл и ПроИнженерnkp писал(а):а есть какая нибудь лопатка попроще под 5 осей попробовать?
ПоверМил у меня не прижился так как он скем то конфликтовал вроде с АртКамом, а ПроИнженер шибко крутая прога
Ну раз у нас на форуме видимо есть два учителя ukr-sasha, michael-yurov, по ПоверМилл можно пробовать
Интересно ПоверМилл есть под Солид?
Дилетанту сложные вещи кажутся очень простыми, и только профессионал понимает насколько сложна самая простая вещь
Кто хочет - ищет возможности, кто не хочет - ищет оправдание.
Найди работу по душе и тебе не придется работать.
Кто хочет - ищет возможности, кто не хочет - ищет оправдание.
Найди работу по душе и тебе не придется работать.
-
nkp
- Мастер
- Сообщения: 8340
- Зарегистрирован: 28 ноя 2011, 00:25
- Репутация: 1589
- Контактная информация:
Re: Делюсь своим 4-х осевым постпроцессором для PowerMill 10
дайте модельку какую нибудь - не верю что без лицензии нельзя 
- ukr-sasha
- Мастер
- Сообщения: 3401
- Зарегистрирован: 21 мар 2011, 07:47
- Репутация: 2181
- Настоящее имя: Украинец Александр Григорьевич
- Откуда: Киев, Украина
- Контактная информация:
Re: Делюсь своим 4-х осевым постпроцессором для PowerMill 10
Нет.
От "Делкам" для Солида программа основана на Фьючекам, она немного другая. Хотя многие хвалят.
От "Делкам" для Солида программа основана на Фьючекам, она немного другая. Хотя многие хвалят.
Спасибо, но наверное это не про меня. Я сам все еще изучаю.aftaev писал(а): есть два учителя ukr-sasha
-
aftaev
- Зачётный участник

- Сообщения: 34042
- Зарегистрирован: 04 апр 2010, 19:22
- Репутация: 6194
- Откуда: Казахстан.
- Контактная информация:
Re: Делюсь своим 4-х осевым постпроцессором для PowerMill 10
я спрашиваю можно или нельзя, а не утверждаю это!nkp писал(а):дайте модельку какую нибудь - не верю что без лицензии нельзя
Дилетанту сложные вещи кажутся очень простыми, и только профессионал понимает насколько сложна самая простая вещь
Кто хочет - ищет возможности, кто не хочет - ищет оправдание.
Найди работу по душе и тебе не придется работать.
Кто хочет - ищет возможности, кто не хочет - ищет оправдание.
Найди работу по душе и тебе не придется работать.
- michael-yurov
- Почётный участник

- Сообщения: 11730
- Зарегистрирован: 26 июл 2012, 00:10
- Репутация: 4703
- Настоящее имя: Михаил Львович
- Откуда: Новоуральск
- Контактная информация:
Re: Делюсь своим 4-х осевым постпроцессором для PowerMill 10
Я перепробовал все популярные CAD системы (от импорта модели до создания УП), и им всем до ПоверМила в плане качества траектории очень далеко.
ПоверМилл заточен под ВСО, а у остальных САМ программ я встречал лишь зачатки для ВСО.
Но! нужна хорошая система управления станком. Mach3 для этих целей не вариант, LinuxCNC - с натяжкой, а многие - вообще не подходят.
Вот, например, как изящно он строит траекторию черновой выборки:
Казалось бы - простейшая траектория, но станок ее проходит очень быстро и плавно, и при этом отсутствуют перепады нагрузки на инструмент, и геометрия выдерживается абсолютно точно. Траектория вот для этих деталей.
Скорость расчетов отличается раз в 10 по сравнению с предыдущими (я про современные процессоры).
Он в принципе траекторию создает такую, что станок, как скульптор плавными и точными движениями из куска красоту высекает.
Я постоянно использую функции доработки углов тонким инструментом после крупного.
Очень нравится возможность автоматического поиска и обработки плоских горизонтальных и отвесных участков.
Вот, вроде бы - простейшая обработка рельефа растром, а в отличии от других программ - PowerMill наклонные плоскости обрабатывает плоской фрезой двигаясь не горизонтально, а по уклону (как если бы капли воды стекали), при чем разбивает всю деталь на проходы под соответствующим углом, и получается, что плоской фрезой можно довольно быстро получить результат лучше чем шаровой.
Вот, например, детали, которые я плоской 3 мм фрезой вырезал от начала и до конца:
1 - черновая обработка (выборка). 2 - чистовая обработка растром в соответствии с направлением уклона.
Хотя, писать уроки по этой программе действительно не очень приятно - т.к. это откровенно мой хлеб.
ПоверМилл заточен под ВСО, а у остальных САМ программ я встречал лишь зачатки для ВСО.
Но! нужна хорошая система управления станком. Mach3 для этих целей не вариант, LinuxCNC - с натяжкой, а многие - вообще не подходят.
Вот, например, как изящно он строит траекторию черновой выборки:
Казалось бы - простейшая траектория, но станок ее проходит очень быстро и плавно, и при этом отсутствуют перепады нагрузки на инструмент, и геометрия выдерживается абсолютно точно. Траектория вот для этих деталей.
Последняя версия на известном сайте - вообще прекрасная, она поддерживает многопоточность процессора и при этом не глючит и не зависает.aftaev писал(а):в шаманской версии?
Скорость расчетов отличается раз в 10 по сравнению с предыдущими (я про современные процессоры).
Это мелочи.aftaev писал(а):Да там много вкусностей. Можно лишние пути удалять прям при верификации или типо того
Он в принципе траекторию создает такую, что станок, как скульптор плавными и точными движениями из куска красоту высекает.
Я постоянно использую функции доработки углов тонким инструментом после крупного.
Очень нравится возможность автоматического поиска и обработки плоских горизонтальных и отвесных участков.
Вот, вроде бы - простейшая обработка рельефа растром, а в отличии от других программ - PowerMill наклонные плоскости обрабатывает плоской фрезой двигаясь не горизонтально, а по уклону (как если бы капли воды стекали), при чем разбивает всю деталь на проходы под соответствующим углом, и получается, что плоской фрезой можно довольно быстро получить результат лучше чем шаровой.
Вот, например, детали, которые я плоской 3 мм фрезой вырезал от начала и до конца:
1 - черновая обработка (выборка). 2 - чистовая обработка растром в соответствии с направлением уклона.
А ты поставь нормальный Арткам 2008 SP5 и никаких проблем с совместимостью и с самим арткамом больше не будет.aftaev писал(а):ПоверМил у меня не прижился так как он скем то конфликтовал вроде с АртКамом
Хотя, писать уроки по этой программе действительно не очень приятно - т.к. это откровенно мой хлеб.
- Serg
- Мастер
- Сообщения: 21923
- Зарегистрирован: 17 апр 2012, 14:58
- Репутация: 5183
- Заслуга: c781c134843e0c1a3de9
- Настоящее имя: Сергей
- Откуда: Москва
- Контактная информация:
Re: Делюсь своим 4-х осевым постпроцессором для PowerMill 10
Так постпроцессор не является обязательным этапом в создании УП. А отступления от стандарта чреваты последствиями, ибо сегодня тут помним, что надо при замене F добавить, а завтра там рыбу заворачивали.michael-yurov писал(а):Иначе, я бы это назвал ненадежным постпроцессором.
Я не Христос, рыбу не раздаю, но могу научить, как сделать удочку...
-
aftaev
- Зачётный участник

- Сообщения: 34042
- Зарегистрирован: 04 апр 2010, 19:22
- Репутация: 6194
- Откуда: Казахстан.
- Контактная информация:
Re: Делюсь своим 4-х осевым постпроцессором для PowerMill 10
MasterCam тоже пробовал?michael-yurov писал(а):ПоверМилл заточен под ВСО, а у остальных САМ программ я встречал лишь зачатки для ВСО.
сдался он мне теперьmichael-yurov писал(а):А ты поставь нормальный Арткам 2008 SP5 и никаких проблем с совместимостью и с самим арткамом больше не будет.
снимем погоны и уволимmichael-yurov писал(а):Хотя, писать уроки по этой программе действительно не очень приятно - т.к. это откровенно мой хлеб.
Дилетанту сложные вещи кажутся очень простыми, и только профессионал понимает насколько сложна самая простая вещь
Кто хочет - ищет возможности, кто не хочет - ищет оправдание.
Найди работу по душе и тебе не придется работать.
Кто хочет - ищет возможности, кто не хочет - ищет оправдание.
Найди работу по душе и тебе не придется работать.
- ukr-sasha
- Мастер
- Сообщения: 3401
- Зарегистрирован: 21 мар 2011, 07:47
- Репутация: 2181
- Настоящее имя: Украинец Александр Григорьевич
- Откуда: Киев, Украина
- Контактная информация:
Re: Делюсь своим 4-х осевым постпроцессором для PowerMill 10
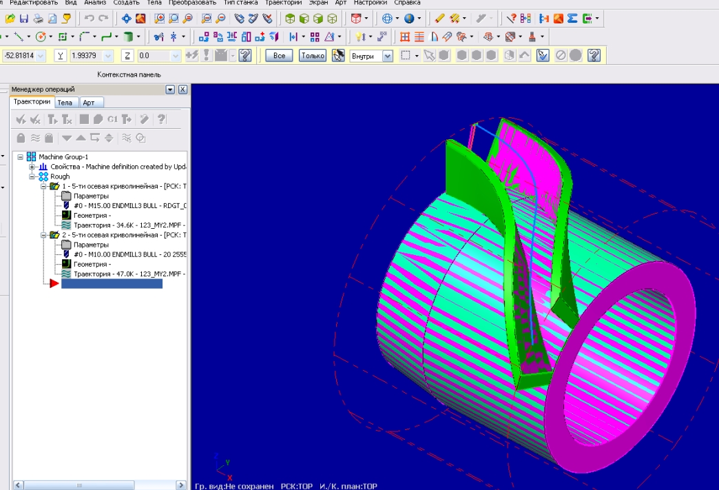
По быстренькому взял какую то "фиговину" и просимулировал 5-ти осевую обработку.
https://www.youtube.com/watch?v=N5ozt3w2NDw
https://www.youtube.com/watch?v=N5ozt3w2NDw
- michael-yurov
- Почётный участник

- Сообщения: 11730
- Зарегистрирован: 26 июл 2012, 00:10
- Репутация: 4703
- Настоящее имя: Михаил Львович
- Откуда: Новоуральск
- Контактная информация:
Re: Делюсь своим 4-х осевым постпроцессором для PowerMill 10
Пробовал. Показалось все очень примитивно по сравнению с ПоверМилл. Хотя, может быть, я что-то не разглядел.aftaev писал(а):MasterCam тоже пробовал?
Вот, в подтверждение - та же модель открытая в MasterCAM:
Я им постоянно для раскроя и 2.5D пользуюсь.aftaev писал(а):сдался он мне теперь
Очень удобен - открываешь DXF выбираешь контуры, инструмент, глубину и готово.
А если ты про то что 2008 - старая версия - не соглашусь.
Я 2010-й один из первых использовал, и писал инструкцию, как его на X64 установить (потом мою инструкцию на куски разодрали, с какой то чушью автоматического перевода смешали и на трекерах выложили).
Но поразвлекавшись с этой лабудой понял, что 2008 - самый удобный и стабильный.
А с выходом SP5 - так вообще красота стала!
А повермилл скорее под сложную трехмерную геометрию заточен.
В нем 2d раскрой очень неудобно делать.
Во первых - много предварительных настроек потребуется,
Во вторых - я до сих пор не пойму - можно ли автоматизировать определение очередности обработки вложенных векторов.
В третьих - нет автоматического размещения объектов на листе (на мой взгляд - Арткам делает это лучше всех).
Будешь угрожать - самое вкусное утаю!aftaev писал(а):снимем погоны и уволим
-
aftaev
- Зачётный участник

- Сообщения: 34042
- Зарегистрирован: 04 апр 2010, 19:22
- Репутация: 6194
- Откуда: Казахстан.
- Контактная информация:
Re: Делюсь своим 4-х осевым постпроцессором для PowerMill 10
Шиткам естьmichael-yurov писал(а):Очень удобен - открываешь DXF выбираешь контуры, инструмент, глубину и готово.
Дилетанту сложные вещи кажутся очень простыми, и только профессионал понимает насколько сложна самая простая вещь
Кто хочет - ищет возможности, кто не хочет - ищет оправдание.
Найди работу по душе и тебе не придется работать.
Кто хочет - ищет возможности, кто не хочет - ищет оправдание.
Найди работу по душе и тебе не придется работать.
-
nkp
- Мастер
- Сообщения: 8340
- Зарегистрирован: 28 ноя 2011, 00:25
- Репутация: 1589
- Контактная информация:
Re: Делюсь своим 4-х осевым постпроцессором для PowerMill 10
пробовал готовый файл обработки в мастеркам:
если он нормально грузится и показывает бэкплот - то наверно все работает...
сейчас времени нет поточней проверить...вечером
сейчас времени нет поточней проверить...вечером
- Nick
- Мастер
- Сообщения: 22776
- Зарегистрирован: 23 ноя 2009, 16:45
- Репутация: 1735
- Заслуга: Developer
- Откуда: Gatchina, Saint-Petersburg distr., Russia
- Контактная информация:
Re: Делюсь своим 4-х осевым постпроцессором для PowerMill 10
А сколько он стоит? Что-то я у них на сайте этой инфы не нашел....
И работает ли под wine?
И работает ли под wine?
-
aftaev
- Зачётный участник

- Сообщения: 34042
- Зарегистрирован: 04 апр 2010, 19:22
- Репутация: 6194
- Откуда: Казахстан.
- Контактная информация:
Re: Делюсь своим 4-х осевым постпроцессором для PowerMill 10
nkp, что версии не видать?
Дилетанту сложные вещи кажутся очень простыми, и только профессионал понимает насколько сложна самая простая вещь
Кто хочет - ищет возможности, кто не хочет - ищет оправдание.
Найди работу по душе и тебе не придется работать.
Кто хочет - ищет возможности, кто не хочет - ищет оправдание.
Найди работу по душе и тебе не придется работать.
Re: Делюсь своим 4-х осевым постпроцессором для PowerMill 10
Для желающих " потренироваться на кошках "nkp писал(а):а есть какая нибудь лопатка попроще под 5 осей попробовать?
Program Files\Delcam\PowerMILL10006\file\examples
BliskExample - проект ,
Impeller.dgk - моделька .
-
nkp
- Мастер
- Сообщения: 8340
- Зарегистрирован: 28 ноя 2011, 00:25
- Репутация: 1589
- Контактная информация:
Re: Делюсь своим 4-х осевым постпроцессором для PowerMill 10
у меня в директории Program Files нет Delcam\PowerMILL10006DSP1 писал(а):Program Files\Delcam\PowerMILL10006\file\examples
а можно модель просто выложить...
при чем здесь версия - в любой версии думаю можно это сделать...aftaev писал(а): что версии не видать?
====================================
испросил Д.Мизина-
вот резюме:
"Если у кого то возникли трудности, то наверно проблема в постпроцессоре, а не в лицензии."
это ответ на вопрос:может ли лицензия быть преградой для полноценной работы в 5-ти осевой обработке
