BF20 - очередная ЧПУизация китайского немца

Станки, создание станков, обсуждения, предложения.
Аватара пользователя
Сергей Саныч
Мастер
Сообщения: 9116
Зарегистрирован: 30 май 2012, 14:20
Репутация: 2858
Откуда: Тюмень
Контактная информация:

Re: BF20 - очередная ЧПУизация китайского немца

Сообщение Сергей Саныч »

Алексс писал(а):А потрошки где ?
А вот они!
P1012515_cr.jpg (20075 просмотров) <a class='original' href='./download/file.php?id=14012&sid=2844c4506e0b908a76bea802d238c1f0&mode=view' target=_blank>Загрузить оригинал (403.23 КБ)</a>
P1012518_cr.jpg (20075 просмотров) <a class='original' href='./download/file.php?id=14011&sid=2844c4506e0b908a76bea802d238c1f0&mode=view' target=_blank>Загрузить оригинал (352.3 КБ)</a>
На плунжере (отпиленный болт) два отверстия - продолговатое, в него входит штифт, который ограничивает свободу перемещения плунжера, и квадратное - через него проходит луч датчика. Плунжер местами замазан маркером - типа зачернен для уменьшения бликов :) Круглая железяка слева на верхней фотке - магнит от динамика. Чтобы железные опилки не лезли в зазор, зазор залит эпоксидкой. Собираюсь еще прошлифовать магнит, правда боюсь, что его потом не оторвать будет от чугунного стола.
Красное колечко - термоусадка. Она пока не усажена. Держит штифт от выпадения.
Чудес не бывает. Бывают фокусы.
Аватара пользователя
Сергей Саныч
Мастер
Сообщения: 9116
Зарегистрирован: 30 май 2012, 14:20
Репутация: 2858
Откуда: Тюмень
Контактная информация:

Re: BF20 - очередная ЧПУизация китайского немца

Сообщение Сергей Саныч »

nik1 писал(а):Уже подключил ?
Только электрически. И проверил сегодня - G38 работает.
Чудес не бывает. Бывают фокусы.
nik1
Мастер
Сообщения: 8408
Зарегистрирован: 02 окт 2012, 07:37
Репутация: 3629
Откуда: Красногорск
Контактная информация:

Re: BF20 - очередная ЧПУизация китайского немца

Сообщение nik1 »

Я не совсем понимаю, где задаем перемещения по осям и скорости подхода к датчику
Есть ссыла где хорошо написано?
aftaev
Зачётный участник
Зачётный участник
Сообщения: 34042
Зарегистрирован: 04 апр 2010, 19:22
Репутация: 6194
Откуда: Казахстан.
Контактная информация:

Re: BF20 - очередная ЧПУизация китайского немца

Сообщение aftaev »

nik1 писал(а):Я не совсем понимаю, где задаем перемещения по осям и скорости подхода к датчику
Для Мача примерно так:

G31 Z-50 F500
Едим по Z вниз максимум 50мм со скоростью 500
Первый раз пощупали. Едим с меньшей скоростью
G31 Z-5 F5

nik1 писал(а):Есть ссыла где хорошо написано?
http://linuxcnc.org/docs/html/gcode/gcode.html
Дилетанту сложные вещи кажутся очень простыми, и только профессионал понимает насколько сложна самая простая вещь
Кто хочет - ищет возможности, кто не хочет - ищет оправдание.
Найди работу по душе и тебе не придется работать.
Аватара пользователя
Сергей Саныч
Мастер
Сообщения: 9116
Зарегистрирован: 30 май 2012, 14:20
Репутация: 2858
Откуда: Тюмень
Контактная информация:

Re: BF20 - очередная ЧПУизация китайского немца

Сообщение Сергей Саныч »

nik1 писал(а):Есть ссыла где хорошо написано?
http://www.linuxcnc.org/docs/html/gcode ... :G38-probe
я только начинаю осваивать эти команды. Но G38.2 Z-200 F300 вроде работает. В LinuxCNC, само собой.
Чудес не бывает. Бывают фокусы.
nik1
Мастер
Сообщения: 8408
Зарегистрирован: 02 окт 2012, 07:37
Репутация: 3629
Откуда: Красногорск
Контактная информация:

Re: BF20 - очередная ЧПУизация китайского немца

Сообщение nik1 »

Спасиб, надо будет попробовать

А если надо сразу промерить несколько фрез , то нужна типа таблица инструмента?
Тоесть , что бы после смены фрезы не мерить ее, а типа указать ее номер
aftaev
Зачётный участник
Зачётный участник
Сообщения: 34042
Зарегистрирован: 04 апр 2010, 19:22
Репутация: 6194
Откуда: Казахстан.
Контактная информация:

Re: BF20 - очередная ЧПУизация китайского немца

Сообщение aftaev »

nik1 писал(а):А если надо сразу промерить несколько фрез , то нужна типа таблица инструмента?
Да
nik1 писал(а):Тоесть , что бы после смены фрезы не мерить ее, а типа указать ее номер
Кусочек Gcode:
N25 T1 M6 D1 H1

Взять из магазина инструмент №1
ЧПУ при этом должна принять корректировки из таблицы инструментов диаметр и длину инструмента.
Дилетанту сложные вещи кажутся очень простыми, и только профессионал понимает насколько сложна самая простая вещь
Кто хочет - ищет возможности, кто не хочет - ищет оправдание.
Найди работу по душе и тебе не придется работать.
nik1
Мастер
Сообщения: 8408
Зарегистрирован: 02 окт 2012, 07:37
Репутация: 3629
Откуда: Красногорск
Контактная информация:

Re: BF20 - очередная ЧПУизация китайского немца

Сообщение nik1 »

Скоро начну играть с этими делами :)
Пока в голове кашеобразность, где то ясно, где то темно
Аватара пользователя
Алексс
Почётный участник
Почётный участник
Сообщения: 2210
Зарегистрирован: 20 июл 2012, 15:49
Репутация: 266
Заслуга: IQ32
Настоящее имя: Алексей
Откуда: Прага
Контактная информация:

Re: BF20 - очередная ЧПУизация китайского немца

Сообщение Алексс »

aftaev писал(а):ЧПУ при этом должна принять корректировки из таблицы инструментов диаметр и длину инструмента.
не знаю как где, но в EMC нужно явно сказать G43
The tool length offset is not changed by M6, use G43 after the M6 to change the tool length offset.
Каждая собака, бегущая на поводке впереди хозяина, думает, что ведет его за собой.
Аватара пользователя
Nick
Мастер
Сообщения: 22776
Зарегистрирован: 23 ноя 2009, 16:45
Репутация: 1735
Заслуга: Developer
Откуда: Gatchina, Saint-Petersburg distr., Russia
Контактная информация:

Re: BF20 - очередная ЧПУизация китайского немца

Сообщение Nick »

Смотрю на фотки и ничего не понимаю, как это собирается, как работает :freak:

на нижней фотке тоже самое, что на верхней по центру?

nik1 писал(а):А если надо сразу промерить несколько фрез , то нужна типа таблица инструмента?
Кстати ее можно тоже из Gкода редактировать, это через G10 http://linuxcnc.org/docs/html/gcode/gco ... ec:G10-L10 (тоже linuxcnc)
ЗЫ что-то вы от темы отдалились.
Аватара пользователя
Сергей Саныч
Мастер
Сообщения: 9116
Зарегистрирован: 30 май 2012, 14:20
Репутация: 2858
Откуда: Тюмень
Контактная информация:

Re: BF20 - очередная ЧПУизация китайского немца

Сообщение Сергей Саныч »

Nick писал(а):Смотрю на фотки и ничего не понимаю, как это собирается, как работает :freak:

на нижней фотке тоже самое, что на верхней по центру?
Да, только вид с другой стороны. Это верхняя часть датчика. В нее вставляется плунжер, в боковое отверстие (видно под термоусадкой) вставляется поперек штифт. Он проходит через продолговатое отверстие плунжера, и не дает ему выпадать и поворачиваться. Плунжер может только перемещаться на 4-5 мм. Колечко из термоусадки опускается и закрывает боковое отверстие.
Затем с другой стороны вставляется сам оптодатчик с проводами - там под все это выфрезеровано углубление. Поскольку ширина паза у оптодатчика 6 мм, а диаметр плунжера - 8, на плунжере с двух сторон сделаны лыски.
Надевается вторая часть корпуса (на верхней фотке справа).
В плунжере на торце сделано углубление, туда вкладывается пружина. Затем все это хозяйство закрывается снизу магнитом, в котором тоже есть углубление под пружину, после чего всё стягивается тремя винтами М3.
Работает тоже очень просто. Луч от светодиода оптодатчика Omron (china :) ) SX-672A в исходном состоянии перекрыт плунжером. При нажатии на головку плунжера, он опускается и луч проходит сквозь квадратное отверстие плунжера (на фотке плоховато видно, там всё замазано черным для уменьшения бликов). Сигнал от оптодатчика поступает через контроллер на вход LPT. Ну, а дальше - LinuxCNC.
Чудес не бывает. Бывают фокусы.
Аватара пользователя
Nick
Мастер
Сообщения: 22776
Зарегистрирован: 23 ноя 2009, 16:45
Репутация: 1735
Заслуга: Developer
Откуда: Gatchina, Saint-Petersburg distr., Russia
Контактная информация:

Re: BF20 - очередная ЧПУизация китайского немца

Сообщение Nick »

Теперь все понятно :D
Аватара пользователя
Сергей Саныч
Мастер
Сообщения: 9116
Зарегистрирован: 30 май 2012, 14:20
Репутация: 2858
Откуда: Тюмень
Контактная информация:

Re: BF20 - очередная ЧПУизация китайского немца

Сообщение Сергей Саныч »

По случаю мелкой неисправности разобрал станок. Измерил диаметр шариков ШВП. Заодно решил прошприцевать ШВП X и Y. Заметил, что проводить каждый раз для этого разборку станка не совсем правильно :thinking:
Сделал систему смазки ШВП.
P5292521.JPG (19828 просмотров) <a class='original' href='./download/file.php?id=15068&sid=2844c4506e0b908a76bea802d238c1f0&mode=view' target=_blank>Загрузить оригинал (671.95 КБ)</a>
Теперь для смазки ШВП достаточно увести стол станка влево до упора, и с правой стороны высунутся две медные трубочки, куда можно нагнетать смазку медицинским шприцем (без иглы). Дешево и сердито.
Чудес не бывает. Бывают фокусы.
Аватара пользователя
Сергей Саныч
Мастер
Сообщения: 9116
Зарегистрирован: 30 май 2012, 14:20
Репутация: 2858
Откуда: Тюмень
Контактная информация:

Re: BF20 - очередная ЧПУизация китайского немца

Сообщение Сергей Саныч »

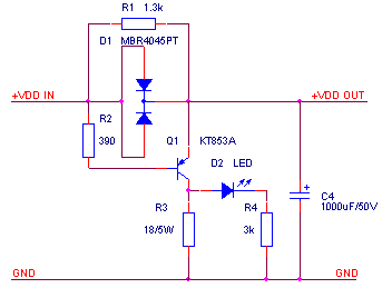
Соорудил дампер. А то как-то нехорошо было http://www.cnc-club.ru/forum/viewtopic. ... 60#p105284
Делал, традиционно, из подручных материалов :)
Транзистор КТ853А из советских запасов, сборку диодов Шоттки выковырял из дохлого компьютерного БП.
Схема:
Схема дампера.PNG
Схема дампера.PNG (5.47 КБ) 19112 просмотров
Смонтировал на платке и в коробочке от какого-то древнего автодевайса.
dumper 1.jpg (19112 просмотров) <a class='original' href='./download/file.php?id=24386&sid=2844c4506e0b908a76bea802d238c1f0&mode=view' target=_blank>Загрузить оригинал (180.83 КБ)</a>
P2032606.JPG (19112 просмотров) <a class='original' href='./download/file.php?id=24387&sid=2844c4506e0b908a76bea802d238c1f0&mode=view' target=_blank>Загрузить оригинал (618.17 КБ)</a>
Проверил - работает. Защита БП более не срабатывает при реверсе. Зато бодро вспыхивает светодиод на дампере :)
Чудес не бывает. Бывают фокусы.
pup
Мастер
Сообщения: 679
Зарегистрирован: 12 фев 2015, 10:12
Репутация: 11
Контактная информация:

Re: BF20 - очередная ЧПУизация китайского немца

Сообщение pup »

как бы понять, хочу вот такой приспособить
SMPS 1000, и от него питать три драйвера EM806.
- для них такое тоже полезно?
Аватара пользователя
Сергей Саныч
Мастер
Сообщения: 9116
Зарегистрирован: 30 май 2012, 14:20
Репутация: 2858
Откуда: Тюмень
Контактная информация:

Re: BF20 - очередная ЧПУизация китайского немца

Сообщение Сергей Саныч »

pup писал(а):как бы понять, хочу вот такой приспособить
SMPS 1000, и от него питать три драйвера EM806.
- для них такое тоже полезно?
Скажем так, вреда не будет.
Что за БП SMPS 1000 - понятия не имею.
Да, при реальной работе (не при тесте одновременного движения осей) срабатывания дампера ни разу не наблюдал. Видимо, спасает взаимный переток между драйверами.
Чудес не бывает. Бывают фокусы.
pup
Мастер
Сообщения: 679
Зарегистрирован: 12 фев 2015, 10:12
Репутация: 11
Контактная информация:

Re: BF20 - очередная ЧПУизация китайского немца

Сообщение pup »

про него употребляют эпитет легендарный
http://www.eltek.ru/media/documentation ... asheet.pdf
на 48В
от какого-то оборудования сотовой связи
Аватара пользователя
Сергей Саныч
Мастер
Сообщения: 9116
Зарегистрирован: 30 май 2012, 14:20
Репутация: 2858
Откуда: Тюмень
Контактная информация:

Re: BF20 - очередная ЧПУизация китайского немца

Сообщение Сергей Саныч »

При использовании БП на 48 вольт, смысла в дампере нет.
Ибо EM806 держит до 80.
Возможности драйвера и ШД будут недоиспользованы.
Лучше найти БП вольт на 70-75, пусть и не овеянный легендами :)
Чудес не бывает. Бывают фокусы.
pup
Мастер
Сообщения: 679
Зарегистрирован: 12 фев 2015, 10:12
Репутация: 11
Контактная информация:

Re: BF20 - очередная ЧПУизация китайского немца

Сообщение pup »

пускай тогда будет с запасом)
Ответить

Вернуться в «Станки»