Друзья нужна помощь необходимо организовать обратную связь частотник – Мач3.

Фрезерные и гравировальные станки для обработки мягких материалов (дерево, пластики, мягкие металлы).
Vlad1M
Новичок
Сообщения: 30
Зарегистрирован: 04 окт 2015, 12:35
Репутация: 0
Настоящее имя: Ковалев Владимир Михайлович
Откуда: Казхстан
Контактная информация:

Друзья нужна помощь необходимо организовать обратную связь частотник – Мач3.

Сообщение Vlad1M »

ЧПУ гравировально-фрезерный
Рабочее поле:800/400/80
По дереву и мягким металлам
Мой станок сейчас стоит шпиндель с охлаждением Фото нет. (3183 просмотра) <a class='original' href='./download/file.php?id=207608&mode=view' target=_blank>Загрузить оригинал (671.13 КБ)</a>
Мой станок сейчас стоит шпиндель с охлаждением Фото нет.
Друзья нужна помощь. Прошу только не пинайте, почитай там посмотри здесь все это проходили.
Теперь по сути. Задача такая - организовать обратную связь частотник – Мач3. Необходимо что-бы при уходе частотника в ошибку сигнал поступал в мач3, а сигнал из мач3 поступал на частотник и выключал шпиндель. Отсутствие этой связки все кто работает на ЧПУ знают к чему это приводит, сломанный инструмент, загубленная заготовка.
Подключение частотника (3183 просмотра) <a class='original' href='./download/file.php?id=207606&mode=view' target=_blank>Загрузить оригинал (33.06 КБ)</a>
Подключение частотника
мой частотник (3183 просмотра) <a class='original' href='./download/file.php?id=207607&mode=view' target=_blank>Загрузить оригинал (274.63 КБ)</a>
мой частотник
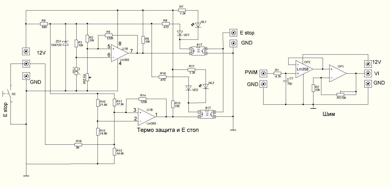
Мой частотник 1,5киловата все работает. Моя задача организовать
обратную связь. Я сделал плату управления (преобразователь шим, защита от перегрева шпинделя и Е-стоп )
Схема кому-ции час-ника RiLiPU (3183 просмотра) <a class='original' href='./download/file.php?id=207609&mode=view' target=_blank>Загрузить оригинал (72.9 КБ)</a>
Схема кому-ции час-ника RiLiPU

Е стоп выведен на многофункциональные входы (Х1-Х6). Х1 вперед, Х2 реверс, в настройках Х3 стоп- P046 004 или 013 можно выставить как
004: Остановка, 013: Аварийный останов; Все работает
manual_RILIPU_RLPM2.pdf
manual_RILIPU_RLPM2 перевод мой
(1.97 МБ) 223 скачивания
но есть проблема при подачи сигнала Е стоп на Х3 шпиндель снижает обороты где то до 140Гц 8000 об/мин. и полной остановки не происходит. Помогите понять причину
lkbyysq
Мастер
Сообщения: 2284
Зарегистрирован: 14 май 2016, 09:40
Репутация: 346
Настоящее имя: Станислав Ерофеев
Откуда: Санкт-Петербург

Re: Друзья нужна помощь необходимо организовать обратную связь частотник – Мач3.

Сообщение lkbyysq »

Vlad1M писал(а): Е стоп выведен на многофункциональные входы (Х1-Х6). Х1 вперед, Х2 реверс, в настройках Х3 стоп- P046 004 или 013 можно выставить как
004: Остановка, 013: Аварийный останов; Все работает
Замечательно, все работает! Раз все работает, значит при подачи сигнала на Х3 происходит либо остановка, либо аварийная остановка (в зависимости от P046).
Читаем дальше.
Vlad1M писал(а): но есть проблема при подачи сигнала Е стоп на Х3 шпиндель снижает обороты где то до 140Гц 8000 об/мин. и полной остановки не происходит.
Так все работает, или НЕ все работает?
Vlad1M
Новичок
Сообщения: 30
Зарегистрирован: 04 окт 2015, 12:35
Репутация: 0
Настоящее имя: Ковалев Владимир Михайлович
Откуда: Казхстан
Контактная информация:

Re: Друзья нужна помощь необходимо организовать обратную связь частотник – Мач3.

Сообщение Vlad1M »

lkbyysq писал(а): Так все работает, или НЕ все работает?
шпиндель вращается ( 400Гц- 24000об/мин.) при подачи сигнала Е стоп на Х3 шпиндель снижает обороты где то до 140Гц 8000 об/мин. и полной остановки не происходит. здесь понятно что при подачи сигнала Е стоп, шпиндель должен остановится пока не будет снят сигнал Е стоп
При подачи сигнала Е стоп на Х3 шпиндель и МАЧ 3 прекращают работу. Это же понятно.
1. Три многофункциональных терминала могут быть использованы для подключения трехпроводной системы для реализации переключения вращения ВПЕРЕД / НАЗАД, которое широко применяется в случаях переключения ВПЕРЕД / НАЗАД фотоэлектрических переключателей.

Настройка параметров:
P001=1 - внешнее управление
P002=3 - источник сигнала
P003 = 50 - рабочая частота
P044=01 - пуск
P045=03 - изменение направления вращения;
P046=04 – для остановки
Screenshot_8.png
Screenshot_8.png (25.75 КБ) 3146 просмотров
Выберите многофункциональные клеммы Х1, Х2 и Х3
Описание действия:
При срабатывании Х1 инвертор будет вращаться вперед (пуск);
При срабатывании Х2 инвертор будет вращаться в обратном направлении;
При нажатии кнопки STOP инвертор остановится.
Это из мануала
lkbyysq
Мастер
Сообщения: 2284
Зарегистрирован: 14 май 2016, 09:40
Репутация: 346
Настоящее имя: Станислав Ерофеев
Откуда: Санкт-Петербург

Re: Друзья нужна помощь необходимо организовать обратную связь частотник – Мач3.

Сообщение lkbyysq »

Изображение
Т.е. вот именно эту схему собрали, а она не работает. Так?
Vlad1M
Новичок
Сообщения: 30
Зарегистрирован: 04 окт 2015, 12:35
Репутация: 0
Настоящее имя: Ковалев Владимир Михайлович
Откуда: Казхстан
Контактная информация:

Re: Друзья нужна помощь необходимо организовать обратную связь частотник – Мач3.

Сообщение Vlad1M »

У меня собрано по схеме камутации см. выше эта схема из мануала я же там написал.
При подачи сигнала Е стоп на Х3 мач останавливается а шпиндель снижает обороты где то до 140Гц 8000 об/мин.
А надо что-бы шпиндель тоже останавливался.
lkbyysq
Мастер
Сообщения: 2284
Зарегистрирован: 14 май 2016, 09:40
Репутация: 346
Настоящее имя: Станислав Ерофеев
Откуда: Санкт-Петербург

Re: Друзья нужна помощь необходимо организовать обратную связь частотник – Мач3.

Сообщение lkbyysq »

Vlad1M писал(а): 19 апр 2023, 21:22 У меня собрано по схеме камутации см. выше эта схема из мануала я же там написал.
При подачи сигнала Е стоп на Х3 мач останавливается а шпиндель снижает обороты где то до 140Гц 8000 об/мин.
А надо что-бы шпиндель тоже останавливался.
Я думаю, что нужно спросить у разработчика той схемы коммутации, по которой вы собрали, на каком основании он принял решение изменить схему подключения, рекомендованную разработчиком инвертора. Желательно конечно получить видео с подтверждением правильной работы этой схемы.
Аватара пользователя
xenon-alien
Почётный участник
Почётный участник
Сообщения: 4520
Зарегистрирован: 01 янв 2013, 13:13
Репутация: 925
Настоящее имя: Daniel
Откуда: Закарпатская обл. Украина
Контактная информация:

Re: Друзья нужна помощь необходимо организовать обратную связь частотник – Мач3.

Сообщение xenon-alien »

-
Последний раз редактировалось xenon-alien 20 апр 2023, 18:46, всего редактировалось 1 раз.
Vlad1M
Новичок
Сообщения: 30
Зарегистрирован: 04 окт 2015, 12:35
Репутация: 0
Настоящее имя: Ковалев Владимир Михайлович
Откуда: Казхстан
Контактная информация:

Re: Друзья нужна помощь необходимо организовать обратную связь частотник – Мач3.

Сообщение Vlad1M »

Благодарю за ответ. Все правильно. Запускаем МАЧ все работает в штатном режиме обороты шпинделя 24000 об.мин. 400 Гц, нажимаем Е стоп
красный гибок станок тупо встал а шпиндель продолжает вращаться 140Гц 8000 об.мин. Что заметил - снимаешь сигнал с Х3 шпиндель останавливается отпускаешь грибок шпиндель останавливается, и пока не сделаешь сброс в МАЧе далее перезапуск, все работает.
Настройки (3070 просмотров) <a class='original' href='./download/file.php?id=207628&mode=view' target=_blank>Загрузить оригинал (121.08 КБ)</a>
Настройки
Настройки (3070 просмотров) <a class='original' href='./download/file.php?id=207626&mode=view' target=_blank>Загрузить оригинал (83.57 КБ)</a>
Настройки
Схема  RILIPU 1.5Кw.02 (3070 просмотров) <a class='original' href='./download/file.php?id=207627&mode=view' target=_blank>Загрузить оригинал (91.87 КБ)</a>
Схема RILIPU 1.5Кw.02
Я думаю это потому что сигнала ШИМ нет. Это где-то что-то в настройках. Сам решить не могу по этому и поднял вопрос. Решить вопрос конечно можно но не хочу городить агарод, ЧП должен сам решать эти проблемы правильно надо настроить.
На многофункциональных входах (Х1-Х6) в режиме ожидания +потенциал 4,3V. Вот еще манул с его помощью делал перевод таблица настройки один в один с моим мануалом
ПЧ серии E210_E410 оригинал.pdf
ПЧ серии E210_E410 оригинал
(9.06 МБ) 128 скачиваний
сканировал свой мануал переводил и сравнивал перевод. И еще один вопрос обороты шпинделя не соответствуют частоте на малых оборотах минимальная частота выставлена 100Гц показания 140Гц с пульта управления выставлено 100Гц и показания 100Гц. Наводит на мысль что сигнал ШИМ выдает с преобразователя завышенное напряжение. У меня на входе в Ч.П показывает 1,4V.
Схема управления ЧП. (3070 просмотров) <a class='original' href='./download/file.php?id=207630&mode=view' target=_blank>Загрузить оригинал (72 КБ)</a>
Схема управления ЧП.
схемы взяты из интернета, схема камутации моя как у меня подключено так и нарисовано. Подключения сделаны путем проб и ошибок методом тыка пробовал всяко. А схема изготовителя
не могу понять.
Screenshot_8.png
Screenshot_8.png (25.75 КБ) 3057 просмотров
Кнопка стоп отключает СОМ полностью. Я отключал Х3 и все прекрасно работает
Переключатель на 3 положения с фиксацией. При подачи сигнала на Х3 он снижает обороты, у меня подключена кнопка стоп на Х3 СОМ соединен на прямую. Нажимаем кнопку стоп сигнал поступает на Х3. Сигнал Е стоп поступает в МАЧ реле отключает Х1 должна произойти остановка шпинделя. А шпиндель продолжает вращаться на минимальных оборотах.
Последний раз редактировалось Vlad1M 20 апр 2023, 14:37, всего редактировалось 1 раз.
lkbyysq
Мастер
Сообщения: 2284
Зарегистрирован: 14 май 2016, 09:40
Репутация: 346
Настоящее имя: Станислав Ерофеев
Откуда: Санкт-Петербург

Re: Друзья нужна помощь необходимо организовать обратную связь частотник – Мач3.

Сообщение lkbyysq »

Vlad1M писал(а): Что заметил - снимаешь сигнал с Х3 шпиндель останавливается.
Было бы странно, если бы он не останавливался.
В мануале так и написано:
"
1. Трехпроводные схемы. Используйте поворотный переключатель для управления инвертором вперед /назад и остановом. SB1.прямое вращение ( нормально разомкнутый контакт ). SB2. обратное вращение ( нормально разомкнутый контакт ). SB3. Остановка ( нормально замкнутый контакт )
"


Оставьте в воздухе " Х3 стоп". Управляйте только через "пуск".

Измерьте на VI напряжения нулевых и максимальных оборотов, которые приходят на управление частотником, и забейте в него зависимость частоты на выходе от напряжения на входе.
Параметры 072-076, страница 43-44.
lkbyysq
Мастер
Сообщения: 2284
Зарегистрирован: 14 май 2016, 09:40
Репутация: 346
Настоящее имя: Станислав Ерофеев
Откуда: Санкт-Петербург

Re: Друзья нужна помощь необходимо организовать обратную связь частотник – Мач3.

Сообщение lkbyysq »

Vlad1M писал(а): схемы взяты из интернета
Плохие схемы.
ЕСТОП по-хорошему следует делать "на размыкание". Иначе если оторвется проводок какой, никто об этом не узнает, и нажатие кнопки не сработает.
Тот же смысл и с перегревом.
Vlad1M
Новичок
Сообщения: 30
Зарегистрирован: 04 окт 2015, 12:35
Репутация: 0
Настоящее имя: Ковалев Владимир Михайлович
Откуда: Казхстан
Контактная информация:

Re: Друзья нужна помощь необходимо организовать обратную связь частотник – Мач3.

Сообщение Vlad1M »

Было бы странно, если бы он не останавливался.
Установка Х3 - Р 046 = 04 (остановка) Р 046 = 13 аварийная остановка, работает при поступлении сигнала на Х3 а не при снятии Все настройки у меня сделаны (посмотри выше) при частоте 100Гц должно быть 6000 об.мин. А у меня показывает 140Гц почему?
Последний раз редактировалось Vlad1M 21 апр 2023, 11:31, всего редактировалось 1 раз.
lkbyysq
Мастер
Сообщения: 2284
Зарегистрирован: 14 май 2016, 09:40
Репутация: 346
Настоящее имя: Станислав Ерофеев
Откуда: Санкт-Петербург

Re: Друзья нужна помощь необходимо организовать обратную связь частотник – Мач3.

Сообщение lkbyysq »

Vlad1M писал(а): 20 апр 2023, 16:35 Было бы странно, если бы он не останавливался.
Установка Х3 - Р 046 = 04 (остановка) Р 046 = 13 аварийная остановка, работает при поступлении сигнала на Х3 а не при снятии
Если в мануале написана чушь, то прямо так и скажите "в мануале ошибка".
lkbyysq
Мастер
Сообщения: 2284
Зарегистрирован: 14 май 2016, 09:40
Репутация: 346
Настоящее имя: Станислав Ерофеев
Откуда: Санкт-Петербург

Re: Друзья нужна помощь необходимо организовать обратную связь частотник – Мач3.

Сообщение lkbyysq »

Vlad1M писал(а): 20 апр 2023, 16:35 Основные параметры настройки шпинделя.pdf Все настройки у меня сделаны (посмотри) при частоте 100Гц должно быть 6000 об.мин. А у меня показывает 140Гц.
Чем вы измеряли частоту 100Гц? Частотомер подключили?
Куда вы подавали частоту 100Гц, если подавать надо напряжение на вход VI.
Vlad1M писал(а): 20 апр 2023, 16:35почему?
Потому, что не настроен инвертор.
Вам вот по этому принципу.
Screenshot_20230420-164258_Adobe Acrobat.jpg (3028 просмотров) <a class='original' href='./download/file.php?id=207633&mode=view' target=_blank>Загрузить оригинал (65.03 КБ)</a>
Vlad1M
Новичок
Сообщения: 30
Зарегистрирован: 04 окт 2015, 12:35
Репутация: 0
Настоящее имя: Ковалев Владимир Михайлович
Откуда: Казхстан
Контактная информация:

Re: Друзья нужна помощь необходимо организовать обратную связь частотник – Мач3.

Сообщение Vlad1M »

lkbyysq писал(а): Если в мануале написана чушь, то прямо так и скажите "в мануале ошибка".
Если бы я знал чо в мануале чушь я бы не читал и как определить что это чушь.
lkbyysq писал(а): Оставьте в воздухе " Х3 стоп". Управляйте только через "пуск".
Если бы мне надо было сделать так я давно бы уже сделал
Vlad1M
Новичок
Сообщения: 30
Зарегистрирован: 04 окт 2015, 12:35
Репутация: 0
Настоящее имя: Ковалев Владимир Михайлович
Откуда: Казхстан
Контактная информация:

Re: Друзья нужна помощь необходимо организовать обратную связь частотник – Мач3.

Сообщение Vlad1M »

lkbyysq писал(а): Куда вы подавали частоту 100Гц, если подавать надо напряжение на вход VI.
Я подаю не частоту а напряжение. Там же написано на шим входе ПЧ напряжение 1,4V вход ПЧ это VI
Vlad1M
Новичок
Сообщения: 30
Зарегистрирован: 04 окт 2015, 12:35
Репутация: 0
Настоящее имя: Ковалев Владимир Михайлович
Откуда: Казхстан
Контактная информация:

Re: Друзья нужна помощь необходимо организовать обратную связь частотник – Мач3.

Сообщение Vlad1M »

lkbyysq писал(а): Чем вы измеряли частоту 100Гц? Частотомер подключили?
А на экране ПЧ разве не видно?
Vlad1M
Новичок
Сообщения: 30
Зарегистрирован: 04 окт 2015, 12:35
Репутация: 0
Настоящее имя: Ковалев Владимир Михайлович
Откуда: Казхстан
Контактная информация:

Re: Друзья нужна помощь необходимо организовать обратную связь частотник – Мач3.

Сообщение Vlad1M »

lkbyysq писал(а): Потому, что не настроен инвертор.
Спасибо в мануале такая картинка есть. Лучше подскажи как это настроить.
Последний раз редактировалось Vlad1M 20 апр 2023, 17:18, всего редактировалось 1 раз.
lkbyysq
Мастер
Сообщения: 2284
Зарегистрирован: 14 май 2016, 09:40
Репутация: 346
Настоящее имя: Станислав Ерофеев
Откуда: Санкт-Петербург

Re: Друзья нужна помощь необходимо организовать обратную связь частотник – Мач3.

Сообщение lkbyysq »

Vlad1M писал(а): 20 апр 2023, 17:01 А на экране ПЧ разве не видно?
Если на экране ПЧ видно "100", где тогда видно "140"?
Vlad1M писал(а): при частоте 100Гц должно быть 6000 об.мин. А у меня показывает 140Гц почему?
Vlad1M
Новичок
Сообщения: 30
Зарегистрирован: 04 окт 2015, 12:35
Репутация: 0
Настоящее имя: Ковалев Владимир Михайлович
Откуда: Казхстан
Контактная информация:

Re: Друзья нужна помощь необходимо организовать обратную связь частотник – Мач3.

Сообщение Vlad1M »

lkbyysq писал(а): Если на экране ПЧ видно "100", где тогда видно "140"?
Р 072= максимальна частота 400Гц Р 073 = минимальная частота 100Гц А на экране текущая частота 140Гц.
работая с пульта текущая частота и минимальная = 100Гц
Аватара пользователя
xvovanx
Мастер
Сообщения: 3776
Зарегистрирован: 25 фев 2016, 12:27
Репутация: 920
Настоящее имя: Владимир
Откуда: Latvia
Контактная информация:

Re: Друзья нужна помощь необходимо организовать обратную связь частотник – Мач3.

Сообщение xvovanx »

Vlad1M писал(а): При подачи сигнала Е стоп на Х3 мач останавливается а шпиндель снижает обороты
Vlad1M писал(а): Я отключал Х3 и все прекрасно работает
Вы пробуйте сначала без ваших плат блокировки проверить работу и остановку шпинделя, в ПЧ просто перемычкой на Х3. И тогда станет ясно, что не работает как надо, либо плата блокировки, либо ПЧ.
Ответить

Вернуться в «Фрезерные станки по дереву и пластикам, гравировальные станки, роутеры»