Настольный станочек для себя 280х180x100

Фрезерные и гравировальные станки для обработки мягких материалов (дерево, пластики, мягкие металлы).
calabr
Мастер
Сообщения: 937
Зарегистрирован: 04 янв 2019, 15:19
Репутация: 146
Настоящее имя: Calabr
Откуда: Киев
Контактная информация:

Re: Настольный станочек для себя 280х180x100

Сообщение calabr »

Nick писал(а): 26 янв 2021, 16:13 На пыльнике зубцы, чтобы удерживать от проворота. Поэтому сильно зажимать гужоны не надо. Главное, чтобы они сами не раскрутились.
Тоже пришел к такому выводу.
Чтобы иметт возможность смазывать оставлю только 1 гужон, доступный для откручивания снаружи. Придется его чем-то мазнуть, чтоб сам не откручивался.
calabr
Мастер
Сообщения: 937
Зарегистрирован: 04 янв 2019, 15:19
Репутация: 146
Настоящее имя: Calabr
Откуда: Киев
Контактная информация:

Re: Настольный станочек для себя 280х180x100

Сообщение calabr »

Alex43 писал(а): Не собираетесь переводить станок на профильные направляющие? Имхо меньше проблем с креплением к профилю. Делаю хоббийный станочек с похожими на ваши задачами:печатные платы, лицевые панели из алюминия не толще 3мм.Также собрано из китайского ширпотреба по мотивам CNC2018 и ему подобных. Изначально заложил направляющие hgr15 с того же али. Н
Рельсы не рассматриваю - они требуют обязательного выставления в 2 плоскостях и обезбананивания. Круглые направляющие прощают больше. Поскольку торцовка в ручную и собирать ровно неначем, и фрезеровать неначем...
Единственный недостаток при юстировке круглых нельзя посадить индикатор на каретку и обкатать параллельность направляющих.
Чейчас какраз идет процесс перехода на ШВП с заменой и перетасовкой направляющих
calabr
Мастер
Сообщения: 937
Зарегистрирован: 04 янв 2019, 15:19
Репутация: 146
Настоящее имя: Calabr
Откуда: Киев
Контактная информация:

Re: Настольный станочек для себя 280х180x100

Сообщение calabr »

Небольшая модификация кронштейна шпинделя.
Решил развязать крепеж кронштейна к плите и зажим шпинделя. После плясок с выставлением наклона шпинделя настала та самая революционная ситуация.
IMG_20210222_152053.jpg (2277 просмотров) <a class='original' href='./download/file.php?id=193014&mode=view' target=_blank>Загрузить оригинал (2.17 МБ)</a>
IMG_20210222_182455.jpg (2277 просмотров) <a class='original' href='./download/file.php?id=193015&mode=view' target=_blank>Загрузить оригинал (2.63 МБ)</a>
calabr
Мастер
Сообщения: 937
Зарегистрирован: 04 янв 2019, 15:19
Репутация: 146
Настоящее имя: Calabr
Откуда: Киев
Контактная информация:

Re: Настольный станочек для себя 280х180x100

Сообщение calabr »

Станочек переживает длительную модернизацию.
Перебраны все оси, на X и Y встали ШВП.
Нна Z осталась трапеция, но полностью пере-деланы плиты.
Сейчас он постаянно стоит вот в такой позе:
Ровняем оси (2189 просмотров) <a class='original' href='./download/file.php?id=194017&mode=view' target=_blank>Загрузить оригинал (1.42 МБ)</a>
Ровняем оси
Просто КРИК ДУШИ! тут выровнял, там на десятку съехало...
Просто не представляю, как люди умудряютя в микроны все выставлять.
Питерский
Мастер
Сообщения: 703
Зарегистрирован: 04 апр 2011, 21:02
Репутация: 131
Контактная информация:

Re: Настольный станочек для себя 280х180x100

Сообщение Питерский »

Коллега продолжайте, с интересом смотрю вашу ветку.
calabr
Мастер
Сообщения: 937
Зарегистрирован: 04 янв 2019, 15:19
Репутация: 146
Настоящее имя: Calabr
Откуда: Киев
Контактная информация:

Re: Настольный станочек для себя 280х180x100

Сообщение calabr »

Станок потихоньку начинает приобретать вид станка.
Поставил на место стол из профиля.
И датчики дома. Все оси ездят, но до фрезеровки пока дело не дошло.
Каретка Y (сталь 3мм) показала жуткую кривизну - яма в 2 десятки поперек, горб в ц десятки вдоль.
Пока оставил так. Планирую переделывать ее на алюминий.
Попробовал приладить защиту для нижних рельс, как раньше была - получилась полная ерунда.
https://youtu.be/mBiFBJLaLTQ
Передний ложится на направляющие
https://youtu.be/IT9CeNI_Wm0
Задний вообще зажевывает.
Ход оси всего-то 240мм (увеличился на 30%)
На задней шторке еще попробую чуток исправить, сменив точку подвеса, на передней пока непонятно что делать.
calabr
Мастер
Сообщения: 937
Зарегистрирован: 04 янв 2019, 15:19
Репутация: 146
Настоящее имя: Calabr
Откуда: Киев
Контактная информация:

Re: Настольный станочек для себя 280х180x100

Сообщение calabr »

Примутил на работе старый баннер. С надписью "Make it possible"
IMG_20210409_194007.jpg (2027 просмотров) <a class='original' href='./download/file.php?id=194446&mode=view' target=_blank>Загрузить оригинал (2.64 МБ)</a>
Что, поделаеш, придется защиту делать.
Аватара пользователя
xenon-alien
Почётный участник
Почётный участник
Сообщения: 4520
Зарегистрирован: 01 янв 2013, 13:13
Репутация: 925
Настоящее имя: Daniel
Откуда: Закарпатская обл. Украина
Контактная информация:

Re: Настольный станочек для себя 280х180x100

Сообщение xenon-alien »

calabr писал(а): Что, поделаеш, придется защиту делать.
гармошку, или ленту?
calabr
Мастер
Сообщения: 937
Зарегистрирован: 04 янв 2019, 15:19
Репутация: 146
Настоящее имя: Calabr
Откуда: Киев
Контактная информация:

Re: Настольный станочек для себя 280х180x100

Сообщение calabr »

xenon-alien писал(а): гармошку, или ленту?
Фартук.
На нижние гармошка не лепится совсем. Нет места. Планирую бокс, может там между столом и стенкой бокса что и выйдет.
Про гармошку на Х подумываю, но сильно потом.
calabr
Мастер
Сообщения: 937
Зарегистрирован: 04 янв 2019, 15:19
Репутация: 146
Настоящее имя: Calabr
Откуда: Киев
Контактная информация:

Re: Настольный станочек для себя 280х180x100

Сообщение calabr »

Пока получилось так.
IMG_20210410_003822.jpg (1987 просмотров) <a class='original' href='./download/file.php?id=194450&mode=view' target=_blank>Загрузить оригинал (1.63 МБ)</a>
IMG_20210410_003752.jpg (1987 просмотров) <a class='original' href='./download/file.php?id=194451&mode=view' target=_blank>Загрузить оригинал (1.75 МБ)</a>
Была еще мысль сделать пару горизонтальных складок, но посмотрим как будет без них работать.
calabr
Мастер
Сообщения: 937
Зарегистрирован: 04 янв 2019, 15:19
Репутация: 146
Настоящее имя: Calabr
Откуда: Киев
Контактная информация:

Re: Настольный станочек для себя 280х180x100

Сообщение calabr »

Случайно получилась заглушка для паза профиля.
Спешу похвастаться.
IMG_20210416_130937.jpg (1836 просмотров) <a class='original' href='./download/file.php?id=194557&mode=view' target=_blank>Загрузить оригинал (1.64 МБ)</a>
Полоска банерной ткани, свернутая в трубочку. Для 30-го профиля подошел шириной 26мм. Можно больше.
IMG_20210416_125812.jpg (1836 просмотров) <a class='original' href='./download/file.php?id=194558&mode=view' target=_blank>Загрузить оригинал (734.22 КБ)</a>
IMG_20210416_131005.jpg (1836 просмотров) <a class='original' href='./download/file.php?id=194559&mode=view' target=_blank>Загрузить оригинал (1.37 МБ)</a>
calabr
Мастер
Сообщения: 937
Зарегистрирован: 04 янв 2019, 15:19
Репутация: 146
Настоящее имя: Calabr
Откуда: Киев
Контактная информация:

Re: Настольный станочек для себя 280х180x100

Сообщение calabr »

После долгого поиска - где я это писал, решил перенести сюда.
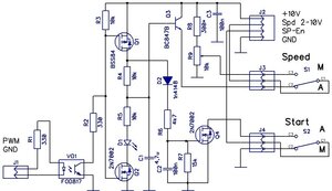
преобразователь ШИМ - 0-10В с опто-изоляцией

У меня на контроллере WS55-220 простейшая схема не пошла - оказалось контроллер нагружает вход около 30кОм и максимальные обороты набрать нельзя :wtf: .
Пришлось добавить повторитель, а заодно опто-развязку и ручник.
PWM10-2.jpg (1737 просмотров) <a class='original' href='./download/file.php?id=194704&mode=view' target=_blank>Загрузить оригинал (86.57 КБ)</a>
Еще приподнял начальное напряжение на 1.8V - контроллер запускает мотор где-то с 2V (D1 не светится - он тут стабилитроном работает)
старт при 2V, но стабильная работа от 2.2V - это около 600RPM
максимум при ~9V
Реальные обороты зависят от напряжения питания - этот контроллер не не контролирует обороты
У меня с повторителем максимум выдает 9.5V без него было 7.8V
Смысл 2-х переключателей в том, что можно задать обороты в ручную, но старт и стоп из программы, или полностью на ручник перейти.
Можно переключатель старта сделать на 3 положения - ON-OFF-Auto
calabr
Мастер
Сообщения: 937
Зарегистрирован: 04 янв 2019, 15:19
Репутация: 146
Настоящее имя: Calabr
Откуда: Киев
Контактная информация:

Re: Настольный станочек для себя 280х180x100

Сообщение calabr »

Ух как давно я тут не писал...
Дошли, нет доролзли, руки до бокса.

Станок настольный, будка тоже будет настольная.
В виде колпака, который можно полностью снять и получить доступ к станку со всех сторон.
Долго крутил на листочке и в солиде, но так и не получил понимания удобно-ли будет пользовать.
В результате был собран макет
Итак, будка картонная:
IMG_20211219_062709.jpg (1255 просмотров) <a class='original' href='./download/file.php?id=200498&mode=view' target=_blank>Загрузить оригинал (1.44 МБ)</a>
IMG_20211219_062640.jpg (1255 просмотров) <a class='original' href='./download/file.php?id=200499&mode=view' target=_blank>Загрузить оригинал (1.42 МБ)</a>
Кошка проверяла, собака не влез.

Размерв 600х600х650
Материел будет ДСП, чем-тотпридется оклеить изнутри, чтоб заглушить.
Верхняя часть будки будет устанавливаться на платформу, на которой стоит станок на резиновые уплотнители. В принципе должно хватить собственного веса, чтоб не ерзало.
Верхняя часть - выше двери на 50мм будет отдельным колпаком. Прикручиваться винтами с уплотнителем. Причина банальная - в сборе будка не пройдет в дверь балкона и какраз подвернулся материал по размеру.
Стыковать пока планирую на конформатах с промазкой клеем (или акриловый герметик?)
Душа просит еще в углы поставить брусочки 20х20, но пока не решил.
Сверху на будке будут жить блок питания и управления, а выше возможно пылесос Нужно придумать какой-то лючек в верхней части для ввода кабелей и шахты для шланга и входа воздуха.
Аватара пользователя
xenon-alien
Почётный участник
Почётный участник
Сообщения: 4520
Зарегистрирован: 01 янв 2013, 13:13
Репутация: 925
Настоящее имя: Daniel
Откуда: Закарпатская обл. Украина
Контактная информация:

Re: Настольный станочек для себя 280х180x100

Сообщение xenon-alien »

Можно было сразу так проектировать, что бы получился бокс, за одно и жесткость на чутку повысилась.
calabr
Мастер
Сообщения: 937
Зарегистрирован: 04 янв 2019, 15:19
Репутация: 146
Настоящее имя: Calabr
Откуда: Киев
Контактная информация:

Re: Настольный станочек для себя 280х180x100

Сообщение calabr »

Можно былр сразу и под ШВП проектировать... Но это не наш метод.
Я хочу шумо-изоляцию, потому будка развязана от рамы
Аватара пользователя
xenon-alien
Почётный участник
Почётный участник
Сообщения: 4520
Зарегистрирован: 01 янв 2013, 13:13
Репутация: 925
Настоящее имя: Daniel
Откуда: Закарпатская обл. Украина
Контактная информация:

Re: Настольный станочек для себя 280х180x100

Сообщение xenon-alien »

calabr писал(а): Я хочу шумо-изоляцию, потому будка развязана от рамы
А в чём проблема звуко-изолировать будку с наружи?
calabr
Мастер
Сообщения: 937
Зарегистрирован: 04 янв 2019, 15:19
Репутация: 146
Настоящее имя: Calabr
Откуда: Киев
Контактная информация:

Re: Настольный станочек для себя 280х180x100

Сообщение calabr »

xenon-alien писал(а): 19 дек 2021, 15:07
calabr писал(а): Я хочу шумо-изоляцию, потому будка развязана от рамы
А в чём проблема звуко-изолировать будку с наружи?
В том, что нужно отвязать корпус от источника вибрации = построить вокруг будки еще одну будку, непосредственно с ней не связанную - макс. Через демпфирующий материал.
Мне жесткости она не добавит - косыночки сталь 8мм стоят, а вот барабан ящичноно типа вполне может получиться.
Аватара пользователя
[TARAN]>
Мастер
Сообщения: 663
Зарегистрирован: 13 янв 2014, 03:58
Репутация: 58
Контактная информация:

Re: Настольный станочек для себя 280х180x100

Сообщение [TARAN]> »

Нужно будку в будке. Шикарный материал это войлок натуральный. Глушит отлично. Но от моли надо таблетки заложить и побольше. Верхний слой желательно виброй проклеить битумной. Я собирал внутренний из хдф. Потом войлок потом лдсп, оклееный виброй. Короба между собой жестко крепить нельзя. Глушил почти полностью. Но станочек не хило так нагревал все в корпусе. Нужна лабиринтная вентиляция.
Аватара пользователя
xenon-alien
Почётный участник
Почётный участник
Сообщения: 4520
Зарегистрирован: 01 янв 2013, 13:13
Репутация: 925
Настоящее имя: Daniel
Откуда: Закарпатская обл. Украина
Контактная информация:

Re: Настольный станочек для себя 280х180x100

Сообщение xenon-alien »

calabr писал(а): а вот барабан ящичноно типа вполне может получиться.
Частоты не те.
У меня, мой фанерный, на половину глушит шум шпинделя (примерно на слух). И никакого барабана.
calabr
Мастер
Сообщения: 937
Зарегистрирован: 04 янв 2019, 15:19
Репутация: 146
Настоящее имя: Calabr
Откуда: Киев
Контактная информация:

Re: Настольный станочек для себя 280х180x100

Сообщение calabr »

xenon-alien писал(а): Частоты не те.
У меня, мой фанерный, на половину глушит шум шпинделя (примерно на слух). И никакого барабана.
Как-раз те - 12К оборотов какраз 200Гц.
[TARAN писал(а):> post_id=627048 user_id=8936]
Нужно будку в будке.
Места мало. И так больше половины стола занимает.
Мы-ж не гаражные, мы балконные.
Пока не решил чем обклеивать. Чтоб не барабанило нужно по всей площади что-то вязкое и нормально приклеить.
Есть кусок подстилки под паркет. Между слоями он как демпфер работает, а вот просто на поверхности непонятно как, да и тонкий 3мм. Есть еще кусок самоклейки термо-вибро изолятора чуть по толще, но его на 1 стенку всего.
Я и от картона без дна в принципе разницу заметил, но в 2раза это совсем мало... " хочется комфорта"
Ответить

Вернуться в «Фрезерные станки по дереву и пластикам, гравировальные станки, роутеры»