Тяжелый станок из блоков люмишки и полимергранита 600*600

Тяжелые фрезерные станки по металлу.
MGG
Мастер
Сообщения: 3673
Зарегистрирован: 08 фев 2016, 16:33
Репутация: 1010
Настоящее имя: Манн Геннадий Геннадьевич
Откуда: Москва
Контактная информация:

Re: Тяжелый станок из блоков люмишки и полимергранита 600*600

Сообщение MGG »

На глазах 4 фрезера + мой весом от 4х тонн, на 40конусе, шпинделя приводные под 11кВт, ни у кого нет роликовых рельс. Но надо! :D
http://www.cnc-club.ru/forum/viewtopic. ... 76#p304076 Поставки оборудования для ваших станков
https://www.instagram.com/dtw.moscow/
dtw.moscow@gmail.com
Аватара пользователя
ridirt
Мастер
Сообщения: 721
Зарегистрирован: 24 июл 2013, 23:52
Репутация: 277
Настоящее имя: Живописцев Андрей Викторович
Откуда: Спб
Контактная информация:

Re: Тяжелый станок из блоков люмишки и полимергранита 600*600

Сообщение ridirt »

Ну жескости же, как и денег, никогда не будет слишком много, всегда будет хотеться еще больше.
Плюс тут же еще вопрос даже еще не в жесткости, а в том, насколько долго все это прослужит.
MGG
Мастер
Сообщения: 3673
Зарегистрирован: 08 фев 2016, 16:33
Репутация: 1010
Настоящее имя: Манн Геннадий Геннадьевич
Откуда: Москва
Контактная информация:

Re: Тяжелый станок из блоков люмишки и полимергранита 600*600

Сообщение MGG »

Тут единственный аргумент - хочу и могу. Смысла как и выйгрыша не будет.
http://www.cnc-club.ru/forum/viewtopic. ... 76#p304076 Поставки оборудования для ваших станков
https://www.instagram.com/dtw.moscow/
dtw.moscow@gmail.com
Rionet
Мастер
Сообщения: 422
Зарегистрирован: 26 янв 2016, 22:01
Репутация: 83
Настоящее имя: Глазунов Роман
Откуда: Волгоград
Контактная информация:

Re: Тяжелый станок из блоков люмишки и полимергранита 600*600

Сообщение Rionet »

Большой и тяжелый лучше покупать, потом отмыть и починить ) Иначе силы слишком неравны.
Аватара пользователя
ridirt
Мастер
Сообщения: 721
Зарегистрирован: 24 июл 2013, 23:52
Репутация: 277
Настоящее имя: Живописцев Андрей Викторович
Откуда: Спб
Контактная информация:

Re: Тяжелый станок из блоков люмишки и полимергранита 600*600

Сообщение ridirt »

Вот согласен, но проблема в том что не найти портал такой, точнее крайне сложно хотя бы похожий на тот который мне нужен. Искал уже, может плохо искал, но мне кажется что это удача, найти хорошую станину под проект
Rionet
Мастер
Сообщения: 422
Зарегистрирован: 26 янв 2016, 22:01
Репутация: 83
Настоящее имя: Глазунов Роман
Откуда: Волгоград
Контактная информация:

Re: Тяжелый станок из блоков люмишки и полимергранита 600*600

Сообщение Rionet »

http://directlot.ru/lot.php?id=636252
Лучше не найдете. С неделю висел кстати. Взял бы себе да уже есть похожий.
Sashalex24
Мастер
Сообщения: 632
Зарегистрирован: 23 янв 2016, 11:40
Репутация: 195
Настоящее имя: Александр
Откуда: Рязань
Контактная информация:

Re: Тяжелый станок из блоков люмишки и полимергранита 600*600

Сообщение Sashalex24 »

Вся проблем коордитнорасточных станков в том что они не для фрезеровки. Детали стола лежат на роликовых направляющих. Жёсткость слабовата. Это чисто мое мнение. Я их по работе часто ремонтирую. И еще. На некоторых станках нет винтов швп. Стоят редуктора червячного типа, принцип как на рейке.
Аватара пользователя
Prav
Мастер
Сообщения: 834
Зарегистрирован: 14 июл 2015, 05:10
Репутация: 138
Настоящее имя: Петр Раввинский
Откуда: Москва
Контактная информация:

Re: Тяжелый станок из блоков люмишки и полимергранита 600*600

Сообщение Prav »

А некоторым не нужно "понимать", а главное железа несколько тонн и чтобы оно чугунное было и если оно так, то они считают, что жесткость у такой груды металла априори фантастическая. Скажи ведь да, Афтаев?
Аватара пользователя
ridirt
Мастер
Сообщения: 721
Зарегистрирован: 24 июл 2013, 23:52
Репутация: 277
Настоящее имя: Живописцев Андрей Викторович
Откуда: Спб
Контактная информация:

Re: Тяжелый станок из блоков люмишки и полимергранита 600*600

Сообщение ridirt »

Нужен портальник, а не консольник, рабочее поле квадратное, 600*600 минимум.
Rionet
Мастер
Сообщения: 422
Зарегистрирован: 26 янв 2016, 22:01
Репутация: 83
Настоящее имя: Глазунов Роман
Откуда: Волгоград
Контактная информация:

Re: Тяжелый станок из блоков люмишки и полимергранита 600*600

Сообщение Rionet »

Sashalex24 писал(а): 03 фев 2021, 08:55 Вся проблем коордитнорасточных станков в том что они не для фрезеровки. Детали стола лежат на роликовых направляющих. Жёсткость слабовата. Это чисто мое мнение. Я их по работе часто ремонтирую. И еще. На некоторых станках нет винтов швп. Стоят редуктора червячного типа, принцип как на рейке.
У меня такой. По сравнению с фрезером с 50м конусом он не жёсткий да. Причем не по столу а по шпинделю. По сравнению со всем тем что здесь на форуме выкладывают он просто сказка )
Бабку шпиндельную я бы конечно заменил на современную.
Аватара пользователя
ridirt
Мастер
Сообщения: 721
Зарегистрирован: 24 июл 2013, 23:52
Репутация: 277
Настоящее имя: Живописцев Андрей Викторович
Откуда: Спб
Контактная информация:

Re: Тяжелый станок из блоков люмишки и полимергранита 600*600

Сообщение ridirt »

frezeryga писал(а): когда придет очередное озарение двигатся дальше.вобщем думать надо на шаг вперед.
Ну вобщем пришло время двигаться дальше. Автосмена . Если делать станок с автосменой то надо сначала эту самую автосмену отработать уже на готовом станке а значит план действий такой . Покупаю шпиндель с автосменой и делаю автосмену на уже имеющемся станке. Далее со всеми доработками вношу уже ее в проект нового станка. Посоветуйте что можно сейчас прикупить хорошего тыщ так за 150 +-30 на 40 конусе 5.5 квт 18к об. Хоть на том же али если брать.
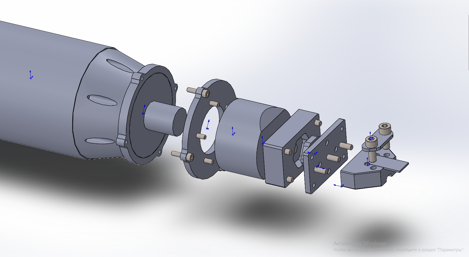
Ну и к слову решил спроектировать приспособу универсальную будерброд, для установки на шпиндель разной приблуды, будь то прорубные резцы или лазерный гравер или что угодно. Пока задача нарезка шпоночных пазов в отверстиях, а дальше посмотрим.
Вложения
3v4PKYj2GctEKAfSNev_nmpZWzxj_Q5HQADNKGrzaqs6Wyo7YtEfQZiC6CtTFMTzgssIfXL7vGqFM2krmjUZc4UB.jpg (3386 просмотров) <a class='original' href='./download/file.php?id=203809&mode=view' target=_blank>Загрузить оригинал (177.59 КБ)</a>
6gMR8lPnG0Je6n_RYCBkeoaXsAk9MG4ZqPUyh0dtrL725tOJv_fo_VAqeDEbHPvZ8e_bKe4hxAHIQnBq2HsXD8wz.jpg (3386 просмотров) <a class='original' href='./download/file.php?id=203810&mode=view' target=_blank>Загрузить оригинал (175.68 КБ)</a>
akQ1m35Xa9nqyKvHC20PVp4ikVMOicGXaP24jickBZoDMs1LQj9rbVm9gYLnsDJuy7LkBqmoo7WkhF8bP76jaVra.jpg (3386 просмотров) <a class='original' href='./download/file.php?id=203811&mode=view' target=_blank>Загрузить оригинал (210.06 КБ)</a>
PapNpAsEg1ow9v_ZP4jPE6YgMRk3HB5FMvkq39seInAq3munmd9Z5-APHXJJnNPbuWleEYeOJsTlcGMCvNAxesyk.jpg (3386 просмотров) <a class='original' href='./download/file.php?id=203812&mode=view' target=_blank>Загрузить оригинал (200.36 КБ)</a>
Аватара пользователя
ridirt
Мастер
Сообщения: 721
Зарегистрирован: 24 июл 2013, 23:52
Репутация: 277
Настоящее имя: Живописцев Андрей Викторович
Откуда: Спб
Контактная информация:

Re: Тяжелый станок из блоков люмишки и полимергранита 600*600

Сообщение ridirt »

Что то на али нет ничего по таким запросам вообще, походу бт40 никто до 18000 не крутит вообще и получается что надо смотреть в сторону вт30, если мне нужны 18к . Тогда остается понять в чем минус может быть 30 конуса. Просто периодически приходится работать с фрезами 20мм в диаметре и как это может сказаться если брать шпиндель под 30 конус непонятно. Сейчас шпиндель под ер32 5.5 квт 24000об водянка. Очень редкая вещь и за 4 года он не развалился. похоже придется опять перевернуть таобао чтоб найти что то похожее, хоть и 7.5 квт, главное чтобы 18к крутил 40 конус
пока из того что нашел есть на 15 к 7.5квт
https://aliexpress.ru/item/100500396101 ... 4216LFAvpT
но есть еще и вот такой на 18к 7.5квт, но до конца непонятно на 40 конусе у него точно 18к будет или это только на опции вт30... :thinking:

https://aliexpress.ru/item/32881257350. ... 6deeQaNQxO
aftaev
Зачётный участник
Зачётный участник
Сообщения: 34042
Зарегистрирован: 04 апр 2010, 19:22
Репутация: 6194
Откуда: Казахстан.
Контактная информация:

Re: Тяжелый станок из блоков люмишки и полимергранита 600*600

Сообщение aftaev »

ridirt писал(а): походу бт40 никто до 18000 не крутит вообще
Конус БТ не под большие обороты. При больших оборотах уже лепески штревеля могут распускаться от центробежной силы. Для этого есть конус HSK, но и цена шпинделя выше. https://aliexpress.ru/item/100500333738 ... 5286876436

Принцип зажима у HSK другой.
https://www.youtube.com/watch?v=PbngPvP1N-4
Дилетанту сложные вещи кажутся очень простыми, и только профессионал понимает насколько сложна самая простая вещь
Кто хочет - ищет возможности, кто не хочет - ищет оправдание.
Найди работу по душе и тебе не придется работать.
Аватара пользователя
ridirt
Мастер
Сообщения: 721
Зарегистрирован: 24 июл 2013, 23:52
Репутация: 277
Настоящее имя: Живописцев Андрей Викторович
Откуда: Спб
Контактная информация:

Re: Тяжелый станок из блоков люмишки и полимергранита 600*600

Сообщение ridirt »

aftaev писал(а): Конус БТ не под большие обороты
Ну бт30 то до 18000 спокойно можно крутить? Если много шпинделей идут под 24000 с таким конусом? Тобишь, если нищеброд и не нужно 24000 то выбор получается очевиден? Бт30
aftaev
Зачётный участник
Зачётный участник
Сообщения: 34042
Зарегистрирован: 04 апр 2010, 19:22
Репутация: 6194
Откуда: Казахстан.
Контактная информация:

Re: Тяжелый станок из блоков люмишки и полимергранита 600*600

Сообщение aftaev »

ridirt писал(а): Ну бт30 то до 18000 спокойно можно крутить?
БТ30 балансируют что то около 25-30к. У меня шпиндель Елте на 18к с БТ30.
В БТ30 фрезу ф20мм? Что такой фрезой грызть?
Дилетанту сложные вещи кажутся очень простыми, и только профессионал понимает насколько сложна самая простая вещь
Кто хочет - ищет возможности, кто не хочет - ищет оправдание.
Найди работу по душе и тебе не придется работать.
Аватара пользователя
ridirt
Мастер
Сообщения: 721
Зарегистрирован: 24 июл 2013, 23:52
Репутация: 277
Настоящее имя: Живописцев Андрей Викторович
Откуда: Спб
Контактная информация:

Re: Тяжелый станок из блоков люмишки и полимергранита 600*600

Сообщение ridirt »

aftaev писал(а): Что такой фрезой грызть?
Ну я работаю только с аллюминием. Просто иногда приходится работать с толщинами до 80мм.

Пока вот смотрю в сторону такого недорогого агрегата
https://aliexpress.ru/item/100500331160 ... _id=285258

Вообще так же под вопросом пока а не создатут ли более высокие частоты работы проблем с работой у компа, так как с 400 гц мне пришлось побороться, не всплывет ли опять эта проблема.
aftaev
Зачётный участник
Зачётный участник
Сообщения: 34042
Зарегистрирован: 04 апр 2010, 19:22
Репутация: 6194
Откуда: Казахстан.
Контактная информация:

Re: Тяжелый станок из блоков люмишки и полимергранита 600*600

Сообщение aftaev »

ridirt писал(а): Ну я работаю только с аллюминием. Просто иногда приходится работать с толщинами до 80мм.
Работаем с толщиной и в 100мм Д16Т. Фреза 20мм зажимается в такую оправку https://aliexpress.ru/item/100500332892 ... 434563%238 из обычной цанги ER фрезу вытягивает
Дилетанту сложные вещи кажутся очень простыми, и только профессионал понимает насколько сложна самая простая вещь
Кто хочет - ищет возможности, кто не хочет - ищет оправдание.
Найди работу по душе и тебе не придется работать.
MGG
Мастер
Сообщения: 3673
Зарегистрирован: 08 фев 2016, 16:33
Репутация: 1010
Настоящее имя: Манн Геннадий Геннадьевич
Откуда: Москва
Контактная информация:

Re: Тяжелый станок из блоков люмишки и полимергранита 600*600

Сообщение MGG »

С бюджетом 150±30 можно забыть про шпиндель бт40 оборотистый. Концов пять шесть ещё и можно смотреть :)
http://www.cnc-club.ru/forum/viewtopic. ... 76#p304076 Поставки оборудования для ваших станков
https://www.instagram.com/dtw.moscow/
dtw.moscow@gmail.com
Аватара пользователя
ridirt
Мастер
Сообщения: 721
Зарегистрирован: 24 июл 2013, 23:52
Репутация: 277
Настоящее имя: Живописцев Андрей Викторович
Откуда: Спб
Контактная информация:

Re: Тяжелый станок из блоков люмишки и полимергранита 600*600

Сообщение ridirt »

Настало время капитального ремонта станка, 3 года работы ушатали вал швп по оси "X" (по оси портала) . В связи с этим было принятно решение поменять все швп. После разбоки были выявлены небольшие следы коррозии на рельсах, желоб под шары на вид не ушатан, да и швп по этой оси не люфтила. Поймал себя на мысли что может и не стоило ничего разбирать и менять шило на мыло, так как проблем с этим узлом не было, швп ходит вроде плавно, к тому же замена предстоит с двойной гайки на одинарную без преднатяга. Не всегда новое лучше старого, хоть и швп брал у проверенного поставщика все равно немного тревожно. Без станка пока как то неуютно себя уже ощущаю, как будто голым и беспомощным, понимая что если что то вдруг случится, нужна будет какая то деталь для ремонта сложная изготовить будет ее проблематично.
Стружка на вал попадала и при этом швп выжила.
Вложения
4.jpg (2892 просмотра) <a class='original' href='./download/file.php?id=205127&mode=view' target=_blank>Загрузить оригинал (1.44 МБ)</a>
Аватара пользователя
frezeryga
Почётный участник
Почётный участник
Сообщения: 13713
Зарегистрирован: 18 авг 2013, 16:08
Репутация: 5069
Откуда: Жуковский
Контактная информация:

Re: Тяжелый станок из блоков люмишки и полимергранита 600*600

Сообщение frezeryga »

моему станку 10 лет и ничего не ушаталось.
Ответить

Вернуться в «Фрезерные станки по металлам»