ЧПУ на 3е642е под заточку твердосплава

Намоточные, сверлильные, электроэррозионные и другие станки с ЧПУ.
Pantiak
Кандидат
Сообщения: 64
Зарегистрирован: 31 янв 2018, 08:43
Репутация: 7
Контактная информация:

Re: ЧПУ на 3е642е под заточку твердосплава

Сообщение Pantiak »

вот такой вариант с энкодером Е80Н-30-3200-6-L-5
aftaev
Зачётный участник
Зачётный участник
Сообщения: 34042
Зарегистрирован: 04 апр 2010, 19:22
Репутация: 6194
Откуда: Казахстан.
Контактная информация:

Re: ЧПУ на 3е642е под заточку твердосплава

Сообщение aftaev »

Pantiak писал(а):вот такой вариант с энкодером Е80Н-30-3200-6-L-5
Есть подозрение что будет перебор, а точности не будет. Берем в камень 3е642е упираем индикатор и руками начинаем шевелить шпиндель, смотрим как гнется станина ;)
Дилетанту сложные вещи кажутся очень простыми, и только профессионал понимает насколько сложна самая простая вещь
Кто хочет - ищет возможности, кто не хочет - ищет оправдание.
Найди работу по душе и тебе не придется работать.
Pantiak
Кандидат
Сообщения: 64
Зарегистрирован: 31 янв 2018, 08:43
Репутация: 7
Контактная информация:

Re: ЧПУ на 3е642е под заточку твердосплава

Сообщение Pantiak »

aftaev писал(а):Берем в камень 3е642е упираем индикатор и руками начинаем шевелить шпиндель, смотрим как гнется станина
вот тут попрошу поподробнее
Pantiak
Кандидат
Сообщения: 64
Зарегистрирован: 31 янв 2018, 08:43
Репутация: 7
Контактная информация:

Re: ЧПУ на 3е642е под заточку твердосплава

Сообщение Pantiak »

Pantiak
Кандидат
Сообщения: 64
Зарегистрирован: 31 янв 2018, 08:43
Репутация: 7
Контактная информация:

Re: ЧПУ на 3е642е под заточку твердосплава

Сообщение Pantiak »

aftaev
Зачётный участник
Зачётный участник
Сообщения: 34042
Зарегистрирован: 04 апр 2010, 19:22
Репутация: 6194
Откуда: Казахстан.
Контактная информация:

Re: ЧПУ на 3е642е под заточку твердосплава

Сообщение aftaev »

Какой смысл фото прятать в спойлеры? Чтоб сложнее фото просматривать?
Дилетанту сложные вещи кажутся очень простыми, и только профессионал понимает насколько сложна самая простая вещь
Кто хочет - ищет возможности, кто не хочет - ищет оправдание.
Найди работу по душе и тебе не придется работать.
Pantiak
Кандидат
Сообщения: 64
Зарегистрирован: 31 янв 2018, 08:43
Репутация: 7
Контактная информация:

Re: ЧПУ на 3е642е под заточку твердосплава

Сообщение Pantiak »

aftaev писал(а):Какой смысл фото прятать в спойлеры? Чтоб сложнее фото просматривать?
Окей, в след. раз учту, думал может у кого инет слабый , для этого спойлеры раньше использовались
Аватара пользователя
Serg
Мастер
Сообщения: 21923
Зарегистрирован: 17 апр 2012, 14:58
Репутация: 5183
Заслуга: c781c134843e0c1a3de9
Настоящее имя: Сергей
Откуда: Москва
Контактная информация:

Re: ЧПУ на 3е642е под заточку твердосплава

Сообщение Serg »

Pantiak писал(а):Окей, в след. раз учту, думал может у кого инет слабый , для этого спойлеры раньше использовались
Это миф, фотка сначала загружается целиком, а потом "прячется" под спойлером.
Я не Христос, рыбу не раздаю, но могу научить, как сделать удочку...
MadRat
Новичок
Сообщения: 39
Зарегистрирован: 27 сен 2019, 23:30
Репутация: 5
Настоящее имя: Dmitrij
Контактная информация:

Re: ЧПУ на 3е642е под заточку твердосплава

Сообщение MadRat »

а подскажите если на шпинделе заточного стоит двигатель 1.5 кв частотник брать то же 1.5 кв или надо с запасом?
Pantiak
Кандидат
Сообщения: 64
Зарегистрирован: 31 янв 2018, 08:43
Репутация: 7
Контактная информация:

Re: ЧПУ на 3е642е под заточку твердосплава

Сообщение Pantiak »

MadRat писал(а):а подскажите если на шпинделе заточного стоит двигатель 1.5 кв частотник брать то же 1.5 кв или надо с запасом?
Вообще зависит от нагрузок, но я бы сразу брал с запасом.
MadRat
Новичок
Сообщения: 39
Зарегистрирован: 27 сен 2019, 23:30
Репутация: 5
Настоящее имя: Dmitrij
Контактная информация:

Re: ЧПУ на 3е642е под заточку твердосплава

Сообщение MadRat »

2.2kw будет достаточно?
Аватара пользователя
CybSys
Почётный участник
Почётный участник
Сообщения: 480
Зарегистрирован: 07 июн 2013, 10:02
Репутация: 121
Откуда: Иваново
Контактная информация:

Re: ЧПУ на 3е642е под заточку твердосплава

Сообщение CybSys »

А что за плата расширения у вас установлена в PCI, и внешние модули к ней?
Pantiak
Кандидат
Сообщения: 64
Зарегистрирован: 31 янв 2018, 08:43
Репутация: 7
Контактная информация:

Re: ЧПУ на 3е642е под заточку твердосплава

Сообщение Pantiak »

MadRat писал(а):2.2kw будет достаточно?
Да, вполне, но если жмёт бюджет, бери 1.5
Pantiak
Кандидат
Сообщения: 64
Зарегистрирован: 31 янв 2018, 08:43
Репутация: 7
Контактная информация:

Re: ЧПУ на 3е642е под заточку твердосплава

Сообщение Pantiak »

CybSys писал(а):А что за плата расширения у вас установлена в PCI, и внешние модули к ней?
Полный комплект viewtopic.php?f=163&t=11116
Pantiak
Кандидат
Сообщения: 64
Зарегистрирован: 31 янв 2018, 08:43
Репутация: 7
Контактная информация:

Re: ЧПУ на 3е642е под заточку твердосплава

Сообщение Pantiak »

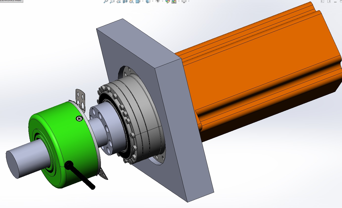
Пришел энкодер на поворотную ось, для позиционирования оснастки с ножами для заточки.
Также уходит проблема с поиском 0 на поворотной оси.
Если я правильно расчитал, точность поворота А оси, 8192х4=32768, 360/32768=0.01 град
Оправка 120 мм диаметр, с ножами. Значит повторяемость 2 сотки :thinking: ?
IMG_20200218_140028.jpg (5751 просмотр) <a class='original' href='./download/file.php?id=177287&sid=866321740856c77c00636bf9d41e5a43&mode=view' target=_blank>Загрузить оригинал (12.17 МБ)</a>
IMG_20200218_140035.jpg (5751 просмотр) <a class='original' href='./download/file.php?id=177288&sid=866321740856c77c00636bf9d41e5a43&mode=view' target=_blank>Загрузить оригинал (11.05 МБ)</a>
Также было принято решение о замене трапецеидального винта(шаг по-моему 2 или 4 мм, точно не помню), который был на оси Y. На ШВП 3205.

Поворотная ось как была на картинках, немного изменённа и доработана (не получилась точность изготовления, которую планировал), отдали на завод.

Жду поставку след.деталей для установки.
Позже добавлю фото изменений.

Неудачный вариант, фото ниже
IMG_20200128_162154.jpg (5750 просмотров) <a class='original' href='./download/file.php?id=177289&sid=866321740856c77c00636bf9d41e5a43&mode=view' target=_blank>Загрузить оригинал (14.25 МБ)</a>
IMG_20200128_161307.jpg (5750 просмотров) <a class='original' href='./download/file.php?id=177290&sid=866321740856c77c00636bf9d41e5a43&mode=view' target=_blank>Загрузить оригинал (11.84 МБ)</a>
IMG_20200128_155230.jpg (5750 просмотров) <a class='original' href='./download/file.php?id=177292&sid=866321740856c77c00636bf9d41e5a43&mode=view' target=_blank>Загрузить оригинал (12.07 МБ)</a>
IMG_20200128_155235.jpg (5750 просмотров) <a class='original' href='./download/file.php?id=177291&sid=866321740856c77c00636bf9d41e5a43&mode=view' target=_blank>Загрузить оригинал (11.87 МБ)</a>
IMG_20200128_152451.jpg (5750 просмотров) <a class='original' href='./download/file.php?id=177293&sid=866321740856c77c00636bf9d41e5a43&mode=view' target=_blank>Загрузить оригинал (11.06 МБ)</a>
nik1
Мастер
Сообщения: 8408
Зарегистрирован: 02 окт 2012, 07:37
Репутация: 3629
Откуда: Красногорск
Контактная информация:

Re: ЧПУ на 3е642е под заточку твердосплава

Сообщение nik1 »

А не выйдет так , что волновик без энкодера будет точнее чем этот энкодер?
Я когда хотел себе поставить, то 10000 импульсный был маловат по разрешению
Аватара пользователя
mikehv
Мастер
Сообщения: 2115
Зарегистрирован: 14 авг 2013, 10:10
Репутация: 1175
Откуда: Иваново
Контактная информация:

Re: ЧПУ на 3е642е под заточку твердосплава

Сообщение mikehv »

Да. Маловато разрешение для заточного.
Надо ставить энкодер с синусоидой на выходе и интерполятор к нему. У меня на поворотном столе такой стоит. Разрешение в два раза выше без интерполяции. 0.005 градуса. И то маловато кажется. Надо интерполятор ставить.
Pantiak
Кандидат
Сообщения: 64
Зарегистрирован: 31 янв 2018, 08:43
Репутация: 7
Контактная информация:

Re: ЧПУ на 3е642е под заточку твердосплава

Сообщение Pantiak »

Возможно вы правы, тогда буду использовать только индексную Z метку для поиска 0,так как при включении по другому не выставить
nkp
Мастер
Сообщения: 8340
Зарегистрирован: 28 ноя 2011, 00:25
Репутация: 1589
Контактная информация:

Re: ЧПУ на 3е642е под заточку твердосплава

Сообщение nkp »

mikehv писал(а):на поворотном столе
0,001гр на столе D=1000mm вылезает почти в сотку "на краю"
Аватара пользователя
mikehv
Мастер
Сообщения: 2115
Зарегистрирован: 14 авг 2013, 10:10
Репутация: 1175
Откуда: Иваново
Контактная информация:

Re: ЧПУ на 3е642е под заточку твердосплава

Сообщение mikehv »

nkp писал(а):
mikehv писал(а):на поворотном столе
0,001гр на столе D=1000mm вылезает почти в сотку "на краю"
Да. так и есть. У меня стол 500 диаметром. Работаю только в центре пока. C интерполятором до 0,0005 думаю можно будет довести. В оригинале так и было.
Ответить

Вернуться в «Прочие станки»