SolidCAM

Обсуждение аспектов работы с CAМ программами, подготовка моделей, настройка постпроцессоров, настройка параметров инструментов, обсуждение стратегий обработки, симуляция обработки. Вопросы по G-коду.
Аватара пользователя
Argon-11
Мастер
Сообщения: 2068
Зарегистрирован: 07 июн 2017, 17:48
Репутация: 461
Контактная информация:

Re: SolidCAM

Сообщение Argon-11 »

Спасибо за поздравление, хоть что-то хорошее! :)
maxx2000orel
Мастер
Сообщения: 365
Зарегистрирован: 24 апр 2016, 18:53
Репутация: 94
Настоящее имя: Максим Кузнецов
Контактная информация:

Re: SolidCAM

Сообщение maxx2000orel »

Аватара пользователя
Frezer_PU
Мастер
Сообщения: 358
Зарегистрирован: 11 май 2017, 18:06
Репутация: 197
Откуда: Москва
Контактная информация:

Re: SolidCAM

Сообщение Frezer_PU »

ВСЕ ПРИХОДИТ С ОПЫТОМ!
https://www.youtube.com/c/CNCSKILL
https://www.instagram.com/cnc_skill/
* * *
Ошибки это часть успеха,
Тот кто не ошибается не достигает вершин!
* * *
MGG
Мастер
Сообщения: 3673
Зарегистрирован: 08 фев 2016, 16:33
Репутация: 1010
Настоящее имя: Манн Геннадий Геннадьевич
Откуда: Москва
Контактная информация:

Re: SolidCAM

Сообщение MGG »

М-да, довести фрезерру до такого это надо постараться, один из единственных кто досконально и скурпулезно в своей теме все разжовыаает.
http://www.cnc-club.ru/forum/viewtopic. ... 76#p304076 Поставки оборудования для ваших станков
https://www.instagram.com/dtw.moscow/
dtw.moscow@gmail.com
Аватара пользователя
Stich
Опытный
Сообщения: 156
Зарегистрирован: 13 мар 2015, 18:30
Репутация: 184
Настоящее имя: Никита
Откуда: Сочи
Контактная информация:

Re: SolidCAM

Сообщение Stich »

Плюсики кончились, пардон =)
P.S. хех и это было еще на прошлой странице :mrgreen:
nik1
Мастер
Сообщения: 8408
Зарегистрирован: 02 окт 2012, 07:37
Репутация: 3629
Откуда: Красногорск
Контактная информация:

Re: SolidCAM

Сообщение nik1 »

sima8520 писал(а):Ник а можешь показать как это происходит на твоём станке?
Показываю :)
ток снимал сам, брат в отпуске
как вышло, так вышло , :hehehe:
https://www.youtube.com/watch?v=DFlZdD2 ... e=youtu.be
Последний раз редактировалось nik1 15 окт 2018, 15:55, всего редактировалось 1 раз.
nik1
Мастер
Сообщения: 8408
Зарегистрирован: 02 окт 2012, 07:37
Репутация: 3629
Откуда: Красногорск
Контактная информация:

Re: SolidCAM

Сообщение nik1 »

Аааа, удалил видео с ютуба
лана , сниму снова :)

пыс, залил снова
Аватара пользователя
sima8520
Почётный участник
Почётный участник
Сообщения: 4510
Зарегистрирован: 24 ноя 2016, 23:35
Репутация: 1617
Настоящее имя: Илья
Откуда: Беларусь, Гомель
Контактная информация:

Re: SolidCAM

Сообщение sima8520 »

С возвращением на Родину!
Станок моща конечно)) Спасибо за видео
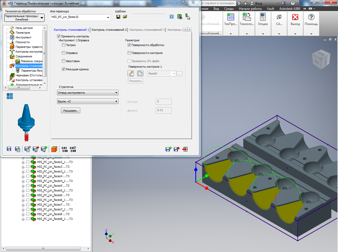
Вопрос созрел у меня к обществу, бо не могу победить.
Смотрим, есть деталь с множеством однотипных операций, а именно, HSS параллельные проходы, линейная. Выбираю поверхность обработки (а точнее две поверхности, сам желоб и скругление), настраиваю как мне надо (инструмент, смежный шаг, продлить начало обработки на 80%, и меняю соединения траектории на "прямое", чтобы инструмент был всегда на поверхности обработки и не поднимался на безопасную высоту). Тут всё устраивает.
Вопрос 1.png (2825 просмотров) <a class='original' href='./download/file.php?id=148491&mode=view' target=_blank>Загрузить оригинал (420.07 КБ)</a>
Однако, если я выбираю две и более однотипные поверхности, то инструмент начинает бегать от одной поверхности к другой.
Вопрос 2.png (2825 просмотров) <a class='original' href='./download/file.php?id=148492&mode=view' target=_blank>Загрузить оригинал (436.46 КБ)</a>
Если установить галочку Сортировка -> Отдельные области, то инструмент сделав первую поверхность по прямой переходит ко второй.
Вопрос 3.png (2825 просмотров) <a class='original' href='./download/file.php?id=148493&mode=view' target=_blank>Загрузить оригинал (392.22 КБ)</a>
Оно то и правильно, я ведь ранее указывал чтобы инструмент обрабатывал поверхность непрерывно, без поднятия. Но это почему то распространяется на переход от одной поверхности к другой. Меняю соединение траектории, инструмент теперь переезжает как надо, но вот поднятие его в ненужных местах огорчает
Вопрос 4.png (2825 просмотров) <a class='original' href='./download/file.php?id=148495&mode=view' target=_blank>Загрузить оригинал (406.94 КБ)</a>
Пробовал и на разных моделях, то есть в сборке у меня две CAD модели и выбираю я поверхности на разных моделях - инструмент не понимает что надо перед переходом к другой модели подняться на безопасную. Это глюк программы, моя криворукость или неправильно выбранная стратегия?
MGG
Мастер
Сообщения: 3673
Зарегистрирован: 08 фев 2016, 16:33
Репутация: 1010
Настоящее имя: Манн Геннадий Геннадьевич
Откуда: Москва
Контактная информация:

Re: SolidCAM

Сообщение MGG »

Контроль столкновений потыкай, там поверхности можно выбрать
http://www.cnc-club.ru/forum/viewtopic. ... 76#p304076 Поставки оборудования для ваших станков
https://www.instagram.com/dtw.moscow/
dtw.moscow@gmail.com
Аватара пользователя
sima8520
Почётный участник
Почётный участник
Сообщения: 4510
Зарегистрирован: 24 ноя 2016, 23:35
Репутация: 1617
Настоящее имя: Илья
Откуда: Беларусь, Гомель
Контактная информация:

Re: SolidCAM

Сообщение sima8520 »

Да, ты прав, только как то крутовато фреза летает :hehehe: :hehehe: :hehehe:
Попробую поиграться с настройками. Спасибо
прикольно фреза летает.png (2813 просмотров) <a class='original' href='./download/file.php?id=148496&mode=view' target=_blank>Загрузить оригинал (433.93 КБ)</a>
Аватара пользователя
Frezer_PU
Мастер
Сообщения: 358
Зарегистрирован: 11 май 2017, 18:06
Репутация: 197
Откуда: Москва
Контактная информация:

Re: SolidCAM

Сообщение Frezer_PU »

sima8520 писал(а):Однако, если я выбираю две и более однотипные поверхности, то инструмент начинает бегать от одной поверхности к другой.
Запомните раз и на всегда что HSS это переход который работает только с одной поверхностью или несколькими но смежными так чтоб плавно перетекающие друг в друга без острых углов на переходе иначе будите мучатся с безопасными переходами между ними!
sima8520 писал(а):Оно то и правильно, я ведь ранее указывал чтобы инструмент обрабатывал поверхность непрерывно, без поднятия. Но это почему то распространяется на переход от одной поверхности к другой. Меняю соединение траектории, инструмент теперь переезжает как надо, но вот поднятие его в ненужных местах огорчает
Сделайте одну поверхность отладив траекторию как вам нравится и потом через трансформацию сделайте остальные, а вторую половину можно попробовать через зеркало или тем же способом!
ВСЕ ПРИХОДИТ С ОПЫТОМ!
https://www.youtube.com/c/CNCSKILL
https://www.instagram.com/cnc_skill/
* * *
Ошибки это часть успеха,
Тот кто не ошибается не достигает вершин!
* * *
Аватара пользователя
sima8520
Почётный участник
Почётный участник
Сообщения: 4510
Зарегистрирован: 24 ноя 2016, 23:35
Репутация: 1617
Настоящее имя: Илья
Откуда: Беларусь, Гомель
Контактная информация:

Re: SolidCAM

Сообщение sima8520 »

Frezer_PU писал(а):Сделайте одну поверхность отладив траекторию как вам нравится и потом через трансформацию сделайте остальные
Гениально. Сделал и всё супер. Спасибо добрый молодец)
Я сэкономил тонну времени. :good: :good: :good: :good:
Morze
Кандидат
Сообщения: 78
Зарегистрирован: 29 авг 2018, 20:12
Репутация: 5
Настоящее имя: Роман
Контактная информация:

Re: SolidCAM

Сообщение Morze »

Здравствуйте. Я немного начинающий в SolidCam. У меня есть вопрос. На фото выделено скругление. R=2мм. Есть сферическая фреза R=2мм. Полдня провозился, никак не приложу ума, какой стратегией и как сделать такое скругление. Ни кто не сталкивался?
Вложения
1.jpg (2757 просмотров) <a class='original' href='./download/file.php?id=148615&mode=view' target=_blank>Загрузить оригинал (29.68 КБ)</a>
Аватара пользователя
Frezer_PU
Мастер
Сообщения: 358
Зарегистрирован: 11 май 2017, 18:06
Репутация: 197
Откуда: Москва
Контактная информация:

Re: SolidCAM

Сообщение Frezer_PU »

Morze писал(а):Здравствуйте. Я немного начинающий в SolidCam. У меня есть вопрос. На фото выделено скругление. R=2мм. Есть сферическая фреза R=2мм. Полдня провозился, никак не приложу ума, какой стратегией и как сделать такое скругление. Ни кто не сталкивался?
Модель забыл приложить!
ВСЕ ПРИХОДИТ С ОПЫТОМ!
https://www.youtube.com/c/CNCSKILL
https://www.instagram.com/cnc_skill/
* * *
Ошибки это часть успеха,
Тот кто не ошибается не достигает вершин!
* * *
Morze
Кандидат
Сообщения: 78
Зарегистрирован: 29 авг 2018, 20:12
Репутация: 5
Настоящее имя: Роман
Контактная информация:

Re: SolidCAM

Сообщение Morze »

Вот пожалуйста. Заархивированная модель.
Вложения
28_Шатун.rar
(272.44 КБ) 243 скачивания
Аватара пользователя
Frezer_PU
Мастер
Сообщения: 358
Зарегистрирован: 11 май 2017, 18:06
Репутация: 197
Откуда: Москва
Контактная информация:

Re: SolidCAM

Сообщение Frezer_PU »

Morze писал(а):Вот пожалуйста. Заархивированная модель.
У вас сферическая фреза D4R2?
ВСЕ ПРИХОДИТ С ОПЫТОМ!
https://www.youtube.com/c/CNCSKILL
https://www.instagram.com/cnc_skill/
* * *
Ошибки это часть успеха,
Тот кто не ошибается не достигает вершин!
* * *
Nikomas
Мастер
Сообщения: 721
Зарегистрирован: 07 янв 2012, 14:31
Репутация: 64
Откуда: Беларусь
Контактная информация:

Re: SolidCAM

Сообщение Nikomas »

Хочу похвалить разработчиков ибо только SolidCAM может врезать в нужной мне точке. MasterCAM, ArtCAM - этого просто не умеют.
Изображение
Имею вот такие фрезы. Врезаться сверху она не может. Создаю на модели доп. точки для сверления. Сверлимся. Перепробовал кучу стратегий MasterCAM'a, и паз, и карман, но ни в одной нету указания точки старта. Solid'у респект.
Последний раз редактировалось Nikomas 18 окт 2018, 19:32, всего редактировалось 2 раза.
Morze
Кандидат
Сообщения: 78
Зарегистрирован: 29 авг 2018, 20:12
Репутация: 5
Настоящее имя: Роман
Контактная информация:

Re: SolidCAM

Сообщение Morze »

Frezer_PU писал(а):
Morze писал(а):Вот пожалуйста. Заархивированная модель.
У вас сферическая фреза D4R2?
Да. AL-2B-R2.0
Аватара пользователя
Frezer_PU
Мастер
Сообщения: 358
Зарегистрирован: 11 май 2017, 18:06
Репутация: 197
Откуда: Москва
Контактная информация:

Re: SolidCAM

Сообщение Frezer_PU »

Nikomas писал(а):Врезаться сверху она не может
А по спирали врезаться пробовали?
ВСЕ ПРИХОДИТ С ОПЫТОМ!
https://www.youtube.com/c/CNCSKILL
https://www.instagram.com/cnc_skill/
* * *
Ошибки это часть успеха,
Тот кто не ошибается не достигает вершин!
* * *
Аватара пользователя
Frezer_PU
Мастер
Сообщения: 358
Зарегистрирован: 11 май 2017, 18:06
Репутация: 197
Откуда: Москва
Контактная информация:

Re: SolidCAM

Сообщение Frezer_PU »

Morze писал(а):Да. AL-2B-R2.0
Изображение
Изображение
Изображение
Изображение
ВСЕ ПРИХОДИТ С ОПЫТОМ!
https://www.youtube.com/c/CNCSKILL
https://www.instagram.com/cnc_skill/
* * *
Ошибки это часть успеха,
Тот кто не ошибается не достигает вершин!
* * *
Ответить

Вернуться в «CAM пакеты»