Помогите с подключением!
-
goldmen8
- Новичок
- Сообщения: 7
- Зарегистрирован: 24 май 2018, 21:25
- Репутация: 0
- Настоящее имя: Александр
- Контактная информация:
Re: Помогите с подключением!
Предоставлено слишком мало информации, что бы оказать какую то помощь.
Первая картинка (таблица) от чего выдрана, из какого документа?
Первая картинка (таблица) от чего выдрана, из какого документа?
- FLUKE
- Мастер
- Сообщения: 843
- Зарегистрирован: 11 мар 2013, 21:18
- Репутация: 187
- Настоящее имя: Сергей
- Откуда: Смоленск
- Контактная информация:
Re: Помогите с подключением!
http://www.cnc-club.ru/forum/viewtopic. ... 83#p442983goldmen8 писал(а):Предоставлено слишком мало информации, что бы оказать какую то помощь.
Первая картинка (таблица) от чего выдрана, из какого документа?
-
Denis71
- Новичок
- Сообщения: 11
- Зарегистрирован: 01 июн 2018, 10:44
- Репутация: 0
- Настоящее имя: Денис Сергеевич Быков
- Контактная информация:
Re: Помогите с подключением!
Ac сервопривод драйвер контроллер aasd-15a-v5.1-15a-v6.2
-
Denis71
- Новичок
- Сообщения: 11
- Зарегистрирован: 01 июн 2018, 10:44
- Репутация: 0
- Настоящее имя: Денис Сергеевич Быков
- Контактная информация:
Re: Помогите с подключением!
Ac сервопривод драйвер контроллер aasd-15a-v5.1-15a-v6.2FLUKE писал(а):http://www.cnc-club.ru/forum/viewtopic. ... 83#p442983goldmen8 писал(а):Предоставлено слишком мало информации, что бы оказать какую то помощь.
Первая картинка (таблица) от чего выдрана, из какого документа?
-
goldmen8
- Новичок
- Сообщения: 7
- Зарегистрирован: 24 май 2018, 21:25
- Репутация: 0
- Настоящее имя: Александр
- Контактная информация:
Re: Помогите с подключением!
Хорошо...Denis71 писал(а):...контроллер aasd-15a-v5.1-15a-v6.2
А кроме таблицы, в том документе ещё что то есть, может картинки со схемами и описание?
Следуя по ссылке, разница только в наименовании выводов.
PP - PUL
PD - DIR
SVR (ON) - ENA
-
Denis71
- Новичок
- Сообщения: 11
- Зарегистрирован: 01 июн 2018, 10:44
- Репутация: 0
- Настоящее имя: Денис Сергеевич Быков
- Контактная информация:
Re: Помогите с подключением!
СЕРВОПРИВОД 60ST-M01930 с https://purelogic.ru/data/docs/nabory_c ... ual_ru.pdf
-
goldmen8
- Новичок
- Сообщения: 7
- Зарегистрирован: 24 май 2018, 21:25
- Репутация: 0
- Настоящее имя: Александр
- Контактная информация:
Re: Помогите с подключением!
Прочитал! Спасибо! Помогло!Denis71 писал(а):СЕРВОПРИВОД 60ST-M01930 с https://purelogic.ru/data/docs/nabory_c ... ual_ru.pdf
-
Denis71
- Новичок
- Сообщения: 11
- Зарегистрирован: 01 июн 2018, 10:44
- Репутация: 0
- Настоящее имя: Денис Сергеевич Быков
- Контактная информация:
Re: Помогите с подключением!
Извиняйте отправляю файл!
- Вложения
-
- cnc_set_plc6x_g2_user_manual_ru.pdf
- (3.53 МБ) 578 скачиваний
-
goldmen8
- Новичок
- Сообщения: 7
- Зарегистрирован: 24 май 2018, 21:25
- Репутация: 0
- Настоящее имя: Александр
- Контактная информация:
Re: Помогите с подключением!
Я наверное плохо объясняю ...?
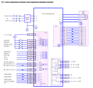
Описание контроллера, который на второй (нижней) картинке меня не интересует, там всё понятно.
Я спрашиваю остальное, от первой (верхней) картинки, таблица из какого документа выдрана? Там схемы и описание есть?
У тебя загвоздка в том что по другому обозначены выводы на серво усилителе (контроллере) aasd-15a-v5.1-15a-v6.2
Здесь я спрашивал и описал разницу обозначениях (наименованиях) выводов: http://www.cnc-club.ru/forum/viewtopic. ... 24#p443624
PP - PUL
PD - DIR
SVR (ON) - ENA
Описание контроллера, который на второй (нижней) картинке меня не интересует, там всё понятно.
Я спрашиваю остальное, от первой (верхней) картинки, таблица из какого документа выдрана? Там схемы и описание есть?
У тебя загвоздка в том что по другому обозначены выводы на серво усилителе (контроллере) aasd-15a-v5.1-15a-v6.2
Здесь я спрашивал и описал разницу обозначениях (наименованиях) выводов: http://www.cnc-club.ru/forum/viewtopic. ... 24#p443624
PP - PUL
PD - DIR
SVR (ON) - ENA
-
Denis71
- Новичок
- Сообщения: 11
- Зарегистрирован: 01 июн 2018, 10:44
- Репутация: 0
- Настоящее имя: Денис Сергеевич Быков
- Контактная информация:
Re: Помогите с подключением!
это инструкция серво драйвера их два на одну ось!
- Вложения
-
- Servo drives instruction books8.1.zh-CN.ru.pdf
- (8.44 МБ) 741 скачивание
-
goldmen8
- Новичок
- Сообщения: 7
- Зарегистрирован: 24 май 2018, 21:25
- Репутация: 0
- Настоящее имя: Александр
- Контактная информация:
Re: Помогите с подключением!
Берём следующие картинки и соединяем.
Можно ориентироваться на эту картинку.
Обрати внимание как подключены (соединены) выводы на рис. 5 и на последней картинке: -> STEP+; DIR+; ENB+(ENABLE). Они объединены на плате. А вот подключать лучше всего витым проводом, как советуют производители серво-усилителя.
Итак нужно соединить (плата управления) >> (№ разъёма серво-усилителя):
STEP+ >> PP+ ( 3 )
STEP+ >> PP- ( 14 )
DIR+ >> PD+ ( 4 )
DIR+ >> PD- ( 5 )
рисовать лениво...
Итак нужно соединить (плата управления) >> (№ разъёма серво-усилителя):
STEP+ >> PP+ ( 3 )
STEP+ >> PP- ( 14 )
DIR+ >> PD+ ( 4 )
DIR+ >> PD- ( 5 )
рисовать лениво...
-
Denis71
- Новичок
- Сообщения: 11
- Зарегистрирован: 01 июн 2018, 10:44
- Репутация: 0
- Настоящее имя: Денис Сергеевич Быков
- Контактная информация:
Re: Помогите с подключением!
Спасибо будем пробовать!
-
goldmen8
- Кандидат
- Сообщения: 42
- Зарегистрирован: 07 авг 2017, 22:52
- Репутация: 7
- Настоящее имя: Александр.
- Контактная информация:
Re: Помогите с подключением!
Удачи!!!
-
Denis71
- Новичок
- Сообщения: 11
- Зарегистрирован: 01 июн 2018, 10:44
- Репутация: 0
- Настоящее имя: Денис Сергеевич Быков
- Контактная информация:
Re: Помогите с подключением!
Что то пошло не так не запускается
Итак нужно соединить (плата управления) >> (№ разъёма серво-усилителя):
STEP+ >> PP+ ( 3 )
STEP+ >> PP- ( 14 )
DIR+ >> PD+ ( 4 )
DIR +>> PD- ( 5 )
Итак нужно соединить (плата управления) >> (№ разъёма серво-усилителя):
STEP+ >> PP+ ( 3 )
STEP+ >> PP- ( 14 )
DIR+ >> PD+ ( 4 )
DIR +>> PD- ( 5 )
-
goldmen8
- Кандидат
- Сообщения: 42
- Зарегистрирован: 07 авг 2017, 22:52
- Репутация: 7
- Настоящее имя: Александр.
- Контактная информация:
Re: Помогите с подключением!
Прошу прощения ... опечатка в двух местах. "+"
вот что бывает от тупого копирования...
........................
STEP + >> PP + ( 3 )
STEP - >> PP - ( 14 )
DIR + >> PD + ( 4 )
DIR - >> PD - ( 5 )
вот что бывает от тупого копирования...
........................
STEP + >> PP + ( 3 )
STEP - >> PP - ( 14 )
DIR + >> PD + ( 4 )
DIR - >> PD - ( 5 )
-
Denis71
- Новичок
- Сообщения: 11
- Зарегистрирован: 01 июн 2018, 10:44
- Репутация: 0
- Настоящее имя: Денис Сергеевич Быков
- Контактная информация:
Re: Помогите с подключением!
И так тоже пробовал не получилось сигнала нет на мотор.
- rehden
- Мастер
- Сообщения: 201
- Зарегистрирован: 06 мар 2012, 12:31
- Репутация: 33
- Настоящее имя: Денис
- Откуда: Павловский Посад
- Контактная информация:
Re: Помогите с подключением!
Приветствую.
как успехи по запуску?
у вас привод при подачи питания встает в удержание?
как успехи по запуску?
у вас привод при подачи питания встает в удержание?