Вот накидал схему детекции нуля сетевого напряжения. В симуляции все работает замечательно, но может я не вижу каких-то подводных камней?
Схема: Результат симуляции: синим - сетевое напряжение, фиолетовым - напряжение на выходе оптопары.
Хочу контактную сварку соорудить из трансформатора микроволновкиLunatic писал(а):Если не секрет, для чего?
Ноль при возрастании сетевого напряжения ловить не надо?
Ну, тут есть некоторый порог срабатывания компаратора на ОУ, он задается делителем на положительном входе.Lunatic писал(а):Положительной обратной связи не хватает - резистора с выхода операционника на вход+. Как рассчитывается уже не помню, можно нагуглить . Для задания гистерезиса - зоны нечуствительности и соответствено для отсеивания вероятных помех. Все таки реальное сетевое напряжение может оказаться не таким идеальным, как в эмуляторе.
Черт, смотрел на первую схему и не мог понять логикуUAVpilot писал(а):Да и диоды D1, D2, D4 лишние.
Чёт сомнительно. В крайнем случае ёмкость C2 увеличить вдвое.AndyBig писал(а):Нет, диодный мост не лишний, без него питание не выходит на номинальное напряжение
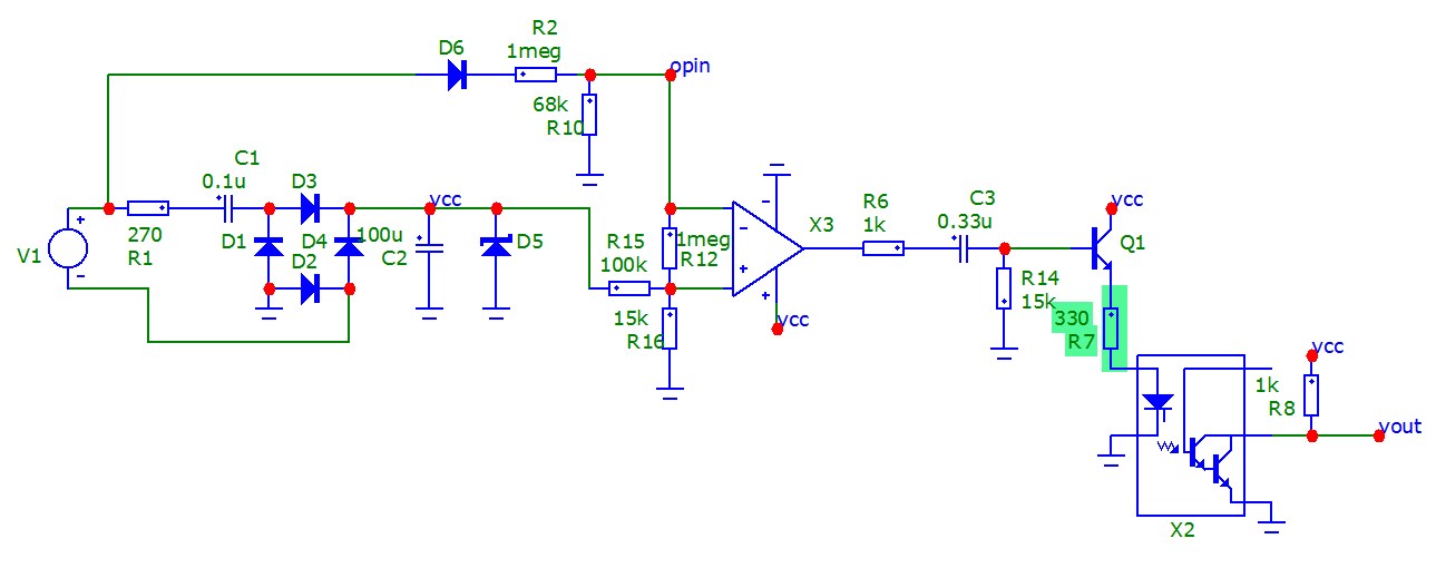
Да, видел ее, но чем-то не понравилась. Попробую сейчас ее просимулироватьverser писал(а):Ещё есть вот такая проверенная энерго- и затратно- эффективная схема детектора нуля
D1 не лишний. Без него ток через С1 не пойдет.UAVpilot писал(а):диоды D1, D2, D4 лишние
Резистор в положительной обратной связи задает не порог срабатывания, а зону обратного не-срабатывания. При наличии резистора уровни положительного срабатывания компаратора и отрицательного будут разные и компаратор не будет реагировать на небольшой всплеск .AndyBig писал(а): Ну, тут есть некоторый порог срабатывания компаратора на ОУ, он задается делителем на положительном входе.
Да, я знаю что такое гистерезисLunatic писал(а):Резистор в положительной обратной связи задает не порог срабатывания, а зону обратного не-срабатывания. При наличии резистора уровни положительного срабатывания компаратора и отрицательного будут разные и компаратор не будет реагировать на небольшой всплеск .
Там и двумя диодами можно обойтись вместо диодного моста, но от обогрева схемы резисторами я отказался сразуDuhas писал(а):я когда ваял диммер сделал так
Только как можно осторожнее, мощности большие, для летального исхода хватит стать проводником на доли секунды. Это не с умножителями баловаться.AndyBig писал(а): Хочу контактную сварку соорудить из трансформатора микроволновки)

Обычные 220 переменкиR6MF49T2 писал(а):Только как можно осторожнее, мощности большие, для летального исхода хватит стать проводником на доли секунды. Это не с умножителями баловаться.
Нет, коммутировать включение трансформатора точечной сварки таким оптосимистором как раз не канает, там включение будет с разным смещением от перехода напряжения через ноль для точного задания времени импульса. А оптосимистор с детектором нуля позволит регулировать длительность импульса только с дискретностью 10 мс.raddd писал(а):оптосемистор с включением при переходе через ноль.
А куда точнее-то для сварки?AndyBig писал(а):коммутировать включение трансформатора точечной сварки таким оптосимистором как раз не канает, там включение будет с разным смещением от перехода напряжения через ноль для точного задания времени импульса. А оптосимистор с детектором нуля позволит регулировать длительность импульса только с дискретностью 10 мс.