16К20 - восстановление\модернизация
-
Duhas
- Мастер
- Сообщения: 1961
- Зарегистрирован: 10 окт 2015, 23:25
- Репутация: 285
- Настоящее имя: Андрей
- Откуда: Красноярск
- Контактная информация:
Re: 16К20 - восстановление\модернизация
Чот я подзабросил тему )
итак, станочек в четверг выточил свою первую детальку
https://www.youtube.com/watch?v=Uxf5C_p6ha4
научился вертеть револьверкой
https://www.youtube.com/watch?v=dKg7yF-weKY
правда с прической у него пока проблемы, но это детское
на данной стадии было только 2 входа под револьверку, 6 входов Kanalog-а у меня заняты лимитами и Home для осей, решил свять свою опторазвязку, в пятницу сваял, перекинул на нее револьверку, ну думаю, ща заживем
а фиг там. часть положений отказалась работать, т.к. при отжатии вдруг срабатывает вход и программа считает что докрутила револьверку до нужного слота и зажимает ее. покумекав, увеличив сопротивление на входах оптопар (грелись они сильно, да и помехи на большем сопротивлении меньше должны влиять по идее) успеха не достиг. решил вертать все назад, а именно лимиты и хоумы повесить на свою плату, а револьвер на kanalog. после недолгих манипуляций отверткой выяснилось что стало лучше, но не до конца, все слоты кроме 5-го работают стабильно, а он отказывается работать вовсе, сразу же после разжатия ложное срабатывание и зажатие.
обдумав варианты решил сменить вид деятельности и поковырять оснастку, да собственно одно отверстие в оправке просверлить зажатым в шпиндель сверлом.
пишу в KmotionCNC что то типа G1 Z10 F10, а он мне в ответ: при этом! оси стоят в удержании, ручные перемещения работают, да блин, хоуминг работает. а этот отказывается. реакцию на лимиты отключил, везде где мог потер, комп ребутнул. нипанятна!
в процессе поиска проблем выяснилось что входы с моей платы работают несколько странно, например запускаем систему - входы не реагируют, точнее они замерли в одном положении. дернем, например, обдув привода шпинделя из окна дискретных ВВ, и они отмерзают.
снова решил сменить вид деятельности, и занятся электрикой, а именно подключить таки уже заземление. прикрутил к шине провод, соединил с кабелем к станку, включаю станок, свет гаснет
УЗО знает свое дело, повторная проверка, гаснет. блин. цешкой на фазу и землю, 200-300 Ом. давай искать где такое веселье зарыто, оно оказалось на вводе в шкаф проводов. методом исключения был пойман виновник, КЕМТОР, а именно вот это место:
средняя точка трансофрматоров, используемых для определения чередования фаз, и вероятно, для питания слаботочки повешена на землю. 
да и шунт цепи возбуждения туда же.
сегодня поколупаю это дело, но может у кого есть верное решение данной проблемы?
ПС подумалось, что есть вероятность косяков со всем остальным в частности и из-за этого, т.к. хоть и не явно пока (заземление только собрался привести в порядок) но земля шкафа приводов соединена с землями всего остального.
итак, станочек в четверг выточил свою первую детальку
https://www.youtube.com/watch?v=Uxf5C_p6ha4
научился вертеть револьверкой
https://www.youtube.com/watch?v=dKg7yF-weKY
правда с прической у него пока проблемы, но это детское
обдумав варианты решил сменить вид деятельности и поковырять оснастку, да собственно одно отверстие в оправке просверлить зажатым в шпиндель сверлом.
пишу в KmotionCNC что то типа G1 Z10 F10, а он мне в ответ: при этом! оси стоят в удержании, ручные перемещения работают, да блин, хоуминг работает. а этот отказывается. реакцию на лимиты отключил, везде где мог потер, комп ребутнул. нипанятна!
в процессе поиска проблем выяснилось что входы с моей платы работают несколько странно, например запускаем систему - входы не реагируют, точнее они замерли в одном положении. дернем, например, обдув привода шпинделя из окна дискретных ВВ, и они отмерзают.
снова решил сменить вид деятельности, и занятся электрикой, а именно подключить таки уже заземление. прикрутил к шине провод, соединил с кабелем к станку, включаю станок, свет гаснет
да и шунт цепи возбуждения туда же.
сегодня поколупаю это дело, но может у кого есть верное решение данной проблемы?
ПС подумалось, что есть вероятность косяков со всем остальным в частности и из-за этого, т.к. хоть и не явно пока (заземление только собрался привести в порядок) но земля шкафа приводов соединена с землями всего остального.
- ukr-sasha
- Мастер
- Сообщения: 3401
- Зарегистрирован: 21 мар 2011, 07:47
- Репутация: 2181
- Настоящее имя: Украинец Александр Григорьевич
- Откуда: Киев, Украина
- Контактная информация:
Re: 16К20 - восстановление\модернизация
Ошибка кфлопа похожа на ошибку рассогласования по одной из осей.
Уточнить можно в консоли.
Уточнить можно в консоли.
-
Duhas
- Мастер
- Сообщения: 1961
- Зарегистрирован: 10 окт 2015, 23:25
- Репутация: 285
- Настоящее имя: Андрей
- Откуда: Красноярск
- Контактная информация:
Re: 16К20 - восстановление\модернизация
маловероятно, но спасибо, проверю, допустимое рассогласование стоит оч. большое да и в Axis Destination И Position совпадали.
- ukr-sasha
- Мастер
- Сообщения: 3401
- Зарегистрирован: 21 мар 2011, 07:47
- Репутация: 2181
- Настоящее имя: Украинец Александр Григорьевич
- Откуда: Киев, Украина
- Контактная информация:
Re: 16К20 - восстановление\модернизация
симуляцию код проходит?
-
Duhas
- Мастер
- Сообщения: 1961
- Зарегистрирован: 10 окт 2015, 23:25
- Репутация: 285
- Настоящее имя: Андрей
- Откуда: Красноярск
- Контактная информация:
Re: 16К20 - восстановление\модернизация
О, еще одна проверка ) я сейчас только к станку поеду, проверю, ошибка вылезала при запуске из ком. строки.
ПС вообще у меня ощущения что что-то делаю не так с инициализацией может. или не делаю чего.
ukr-sasha оказался прав на счет ошибки G кода. и правда дело было в рассогласовании оси, правда 2-й оси, которая у меня поставлена была на Y, надо ж было туда что то написать изначально
сегодня поймал такую же приколюху с осью шпинделя, протачивал длинный "вал" 560мм длина обработки, и в середине у меня встал шпиндель. весело скажу я вам, не смотрел пока, вероятно ушла кромка на пластине, дотачивать плюнул, оно было для опытов и от этой колбасы нужен был всего кусочек. как я понимаю можно как-то указать бесконечное возможное рассогласование для шпинделя? или лучше программно Dest приравнивать к Pos ?
Тем временем оторвал среднюю точку слаботочных трансов от земли, и приземлил станок, часть проблем это вроде бы решило. Проблему с револьверкой решило заземление, внимание, не подключенного ни с 1 конца провода в одном кабеле с силой и проводами от герконов. Концевики тоже вроде бы ведут себя адекватно, по хорошему надо бы потестировать потщательнее, но надо делать оснастку и начинать работать, а то время*деньги станок кушает только дай, а зарабатывать пока не начал
ПС отрывать шунт цепи возбуждения от земли нельзя, привод,судя по всему, измеряет падение на нем относительно земли. Что? Почему!?!?
но эта точка отвязана трансформатором и от фаз и от всего остального, кроме двигателя, так что и не страшно и вполне себе пускай.
ППС потестировал слегка вхолостую CSS, на звук все ок, в зависимости от X обороты меняются, однако на экране у меня обороты стабильно показываются неизменными - как плясали около задания так и пляшут.. не понятно что показывает интерфейс, вроде обычно текущую скорость показывал, и видна как она нарастает/спадает, а тут по звуку есть изменение, а по цифрам - нема.
буду разбираться.
также виртуально порезал резьбу, вращая шпиндель руками ) закуплю резец - будут и эксперименты. а пока надо наваять оправки для крепления расточного и внутреннего резьбового резцов.
ПППС в токарном деле я новичок, так что буду рад советам и замечаниям бывалых )
ПС вообще у меня ощущения что что-то делаю не так с инициализацией может. или не делаю чего.
ukr-sasha оказался прав на счет ошибки G кода. и правда дело было в рассогласовании оси, правда 2-й оси, которая у меня поставлена была на Y, надо ж было туда что то написать изначально
сегодня поймал такую же приколюху с осью шпинделя, протачивал длинный "вал" 560мм длина обработки, и в середине у меня встал шпиндель. весело скажу я вам, не смотрел пока, вероятно ушла кромка на пластине, дотачивать плюнул, оно было для опытов и от этой колбасы нужен был всего кусочек. как я понимаю можно как-то указать бесконечное возможное рассогласование для шпинделя? или лучше программно Dest приравнивать к Pos ?
Тем временем оторвал среднюю точку слаботочных трансов от земли, и приземлил станок, часть проблем это вроде бы решило. Проблему с револьверкой решило заземление, внимание, не подключенного ни с 1 конца провода в одном кабеле с силой и проводами от герконов. Концевики тоже вроде бы ведут себя адекватно, по хорошему надо бы потестировать потщательнее, но надо делать оснастку и начинать работать, а то время*деньги станок кушает только дай, а зарабатывать пока не начал
ПС отрывать шунт цепи возбуждения от земли нельзя, привод,судя по всему, измеряет падение на нем относительно земли. Что? Почему!?!?
ППС потестировал слегка вхолостую CSS, на звук все ок, в зависимости от X обороты меняются, однако на экране у меня обороты стабильно показываются неизменными - как плясали около задания так и пляшут.. не понятно что показывает интерфейс, вроде обычно текущую скорость показывал, и видна как она нарастает/спадает, а тут по звуку есть изменение, а по цифрам - нема.
также виртуально порезал резьбу, вращая шпиндель руками ) закуплю резец - будут и эксперименты. а пока надо наваять оправки для крепления расточного и внутреннего резьбового резцов.
ПППС в токарном деле я новичок, так что буду рад советам и замечаниям бывалых )
- N1X
- Мастер
- Сообщения: 3653
- Зарегистрирован: 16 фев 2015, 21:19
- Репутация: 1646
- Настоящее имя: Владимир
- Откуда: Беларусь, Гомель
- Контактная информация:
Re: 16К20 - восстановление\модернизация
А RC-цепочки в револьверке на клеммнике живые вообще? Ну и догружать входы контроллера резисторами бывает полезно, помехи с низкой энергетикой они мливают на землю...Duhas писал(а):Проблему с револьверкой решило заземление, внимание, не подключенного ни с 1 конца провода в одном кабеле с силой и проводами от герконов.
-
Duhas
- Мастер
- Сообщения: 1961
- Зарегистрирован: 10 окт 2015, 23:25
- Репутация: 285
- Настоящее имя: Андрей
- Откуда: Красноярск
- Контактная информация:
Re: 16К20 - восстановление\модернизация
RC не проверял, однако работал станок мало, а конденсаторы там и тех, что умирать не должны. тянуть резистором входж на землю думал, правда не знал что это общепринятая практика)
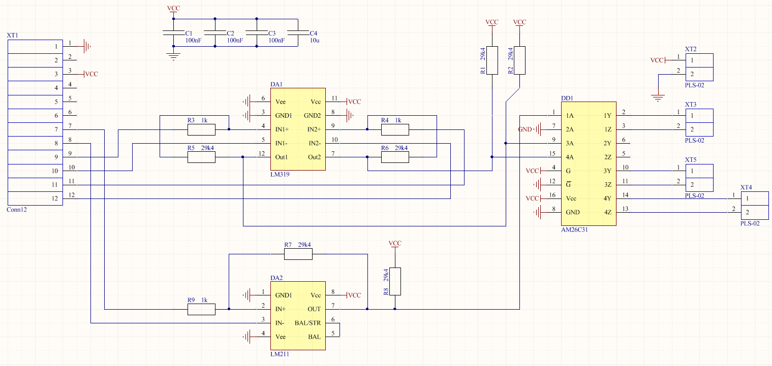
ну и немножко электроники:
схемка двух каналов опторазвязки, таких 8 и еещ 2 без полевиков плата с этим всем добром
ну и там в начале темы я упоминал что буду ставить Heidenhain энкодеры 5000 периодов с синусоидальным выходом, вот для них "интерполятор" х1
ну и немножко электроники:
схемка двух каналов опторазвязки, таких 8 и еещ 2 без полевиков плата с этим всем добром
ну и там в начале темы я упоминал что буду ставить Heidenhain энкодеры 5000 периодов с синусоидальным выходом, вот для них "интерполятор" х1
- N1X
- Мастер
- Сообщения: 3653
- Зарегистрирован: 16 фев 2015, 21:19
- Репутация: 1646
- Настоящее имя: Владимир
- Откуда: Беларусь, Гомель
- Контактная информация:
Re: 16К20 - восстановление\модернизация
А питание опторазвязки выходов сколько? Меньше 20 вольт? Ибо если больше, то транзистор работает вне разрешенного режима...
-
Duhas
- Мастер
- Сообщения: 1961
- Зарегистрирован: 10 окт 2015, 23:25
- Репутация: 285
- Настоящее имя: Андрей
- Откуда: Красноярск
- Контактная информация:
Re: 16К20 - восстановление\модернизация
выходы 3.3В, оно прям на AUX разъемы Kflop-а прицепляется, там максимум 3.3.
- N1X
- Мастер
- Сообщения: 3653
- Зарегистрирован: 16 фев 2015, 21:19
- Репутация: 1646
- Настоящее имя: Владимир
- Откуда: Беларусь, Гомель
- Контактная информация:
Re: 16К20 - восстановление\модернизация
Я имею ввиду VCC, тот, что в станок смотрит...
-
Duhas
- Мастер
- Сообщения: 1961
- Зарегистрирован: 10 окт 2015, 23:25
- Репутация: 285
- Настоящее имя: Андрей
- Откуда: Красноярск
- Контактная информация:
Re: 16К20 - восстановление\модернизация
так проще
- N1X
- Мастер
- Сообщения: 3653
- Зарегистрирован: 16 фев 2015, 21:19
- Репутация: 1646
- Настоящее имя: Владимир
- Откуда: Беларусь, Гомель
- Контактная информация:
Re: 16К20 - восстановление\модернизация
А это энкодерные входа получается... Я наоборот думал, что это развязка выходов на станок )
-
Duhas
- Мастер
- Сообщения: 1961
- Зарегистрирован: 10 окт 2015, 23:25
- Репутация: 285
- Настоящее имя: Андрей
- Откуда: Красноярск
- Контактная информация:
Re: 16К20 - восстановление\модернизация
это входы для концевиков и прочего. Выходов у меня зайдействовано всего штук 5-6, один из них оптовыход Kanalog-a, остальные промежуточные реле.. но пока еще не подключена смазка, СОЖ..
-
Duhas
- Мастер
- Сообщения: 1961
- Зарегистрирован: 10 окт 2015, 23:25
- Репутация: 285
- Настоящее имя: Андрей
- Откуда: Красноярск
- Контактная информация:
Re: 16К20 - восстановление\модернизация
наваял некоторое время назад фильтр на вентиляцию главного привода, ну и вентиляцию помещения
а вот сегодня поймал проблему с револьверкой УГ 9321, оказывается эта бяка не все инструменты одинаково зажимает, а именно после зажатия она отжимается, на одной позиции сильнее, на другой совсем чуток, вот и не замечал раньше. После отключения контактора зажатия прямо слышно как внутри идет вращение в обратную сторону и диск слегка выходит вперед, не подскажет никто как лечить? погуглил - не нашел конкретики. кто про герконы пишет, кто еще про что, про 9326 больше инфы..
ПС тьфу. в сборе не сфотал, докину на днях.
а вот сегодня поймал проблему с револьверкой УГ 9321, оказывается эта бяка не все инструменты одинаково зажимает, а именно после зажатия она отжимается, на одной позиции сильнее, на другой совсем чуток, вот и не замечал раньше. После отключения контактора зажатия прямо слышно как внутри идет вращение в обратную сторону и диск слегка выходит вперед, не подскажет никто как лечить? погуглил - не нашел конкретики. кто про герконы пишет, кто еще про что, про 9326 больше инфы..
ПС тьфу. в сборе не сфотал, докину на днях.
-
Дмитро
- Почётный участник

- Сообщения: 1060
- Зарегистрирован: 14 сен 2013, 01:20
- Репутация: 1139
- Настоящее имя: Дмитрий
- Откуда: Киев
Re: 16К20 - восстановление\модернизация
Возможно сорвана резьба на гайке или винте которые сжимают тарельчатые пружины.Duhas писал(а):а именно после зажатия она отжимается
- N1X
- Мастер
- Сообщения: 3653
- Зарегистрирован: 16 фев 2015, 21:19
- Репутация: 1646
- Настоящее имя: Владимир
- Откуда: Беларусь, Гомель
- Контактная информация:
Re: 16К20 - восстановление\модернизация
Есть такая болячка и на 9326. Лечат у нас слесаря обычно, поэтому методу пока подсказать не могу. Но то, что это неисправность, а не фишка - факт.
-
Duhas
- Мастер
- Сообщения: 1961
- Зарегистрирован: 10 окт 2015, 23:25
- Репутация: 285
- Настоящее имя: Андрей
- Откуда: Красноярск
- Контактная информация:
Re: 16К20 - восстановление\модернизация
я что-то не уверен что в 9321 они есть ) разобрал, буду чистить да смотретьДмитро писал(а):Возможно сорвана резьба на гайке или винте которые сжимают тарельчатые пружины.Duhas писал(а):а именно после зажатия она отжимается
Не нашел я пружин
У него на выходе винт и шлицы для детали хитрой формы. Собственно этот винт таскает туда сюда всю переднюю часть, на которой есть диск со шлицами, зацепляющимися с подобными шлицами на корпусе. Честно говоря меня обуяли очень смешанные чувства по поводу этих шлицов, во-первых, они не "плоские" там радиус, во-вторых, визуально они не очень
-
Duhas
- Мастер
- Сообщения: 1961
- Зарегистрирован: 10 окт 2015, 23:25
- Репутация: 285
- Настоящее имя: Андрей
- Откуда: Красноярск
- Контактная информация:
Re: 16К20 - восстановление\модернизация
я в прострации. разобрал, почистил, намазал циатимом, собрал. думал как ж тебя блин регулировать, там в паспорте пишут всякое, про 6-9 градусов перелета положения для правильной фиксации, про сколько то миллиметров выбега.. короче поставил наугад ту самую детальку хитрой формы. покрутил вручную, вроде в целом все нормально шевелится и фиксируется. установил датчик положения, пробую с интерфейса, все ок, крутится, зажимается, обратного "отскока" как раньше нет. зачем регулировать не ясно. Завтра продолжу изыскания.
- N1X
- Мастер
- Сообщения: 3653
- Зарегистрирован: 16 фев 2015, 21:19
- Репутация: 1646
- Настоящее имя: Владимир
- Откуда: Беларусь, Гомель
- Контактная информация:
Re: 16К20 - восстановление\модернизация
Значит попал )