Нужны Ваши мнения по фрезеру (МДФ, пена) 2000х1200х550
Re: Нужны Ваши мнения по фрезеру (МДФ, пена) 2000х1200х550
Хорошо, про ремень все понял. Буду узнавать по цены на швп и моделить вращающуюся гайку.
Что еще сделать со станиной? Или на данный момент оставить как есть?
Что еще сделать со станиной? Или на данный момент оставить как есть?
Re: Нужны Ваши мнения по фрезеру (МДФ, пена) 2000х1200х550
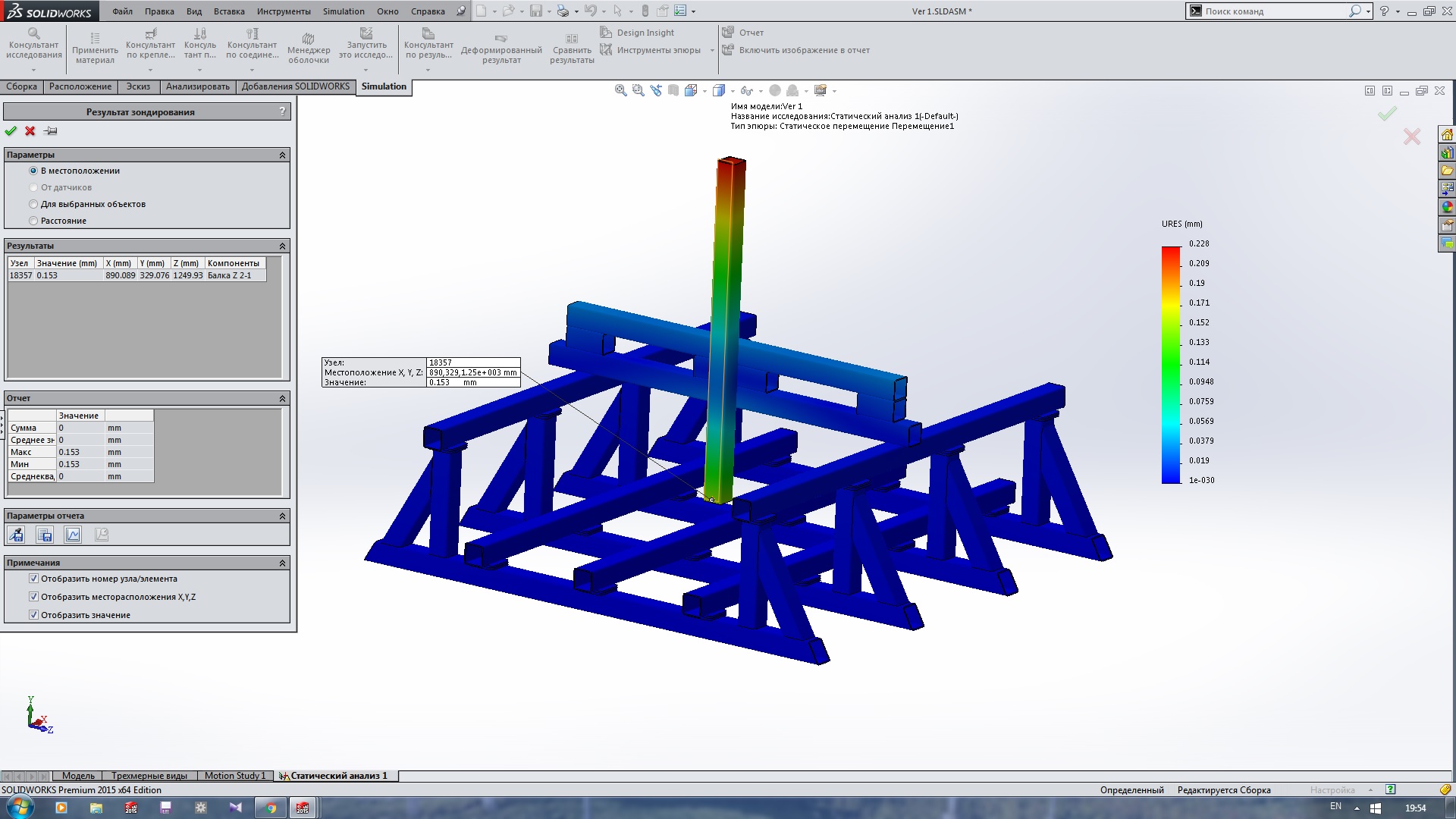
Провел приближенный анализ, не учитывая поддатливость кареток.
Получил на полном вылете 520мм при усилии резанья 300Н отклонение в 0,153мм.
На какое усилие рассчитывать при обработке МДФ фрезой 12мм.
Получил на полном вылете 520мм при усилии резанья 300Н отклонение в 0,153мм.
На какое усилие рассчитывать при обработке МДФ фрезой 12мм.
- donvictorio
- Мастер
- Сообщения: 2457
- Зарегистрирован: 11 окт 2012, 16:26
- Репутация: 683
- Настоящее имя: Виктор
- Откуда: Санкт-Петербург
- Контактная информация:
Re: Нужны Ваши мнения по фрезеру (МДФ, пена) 2000х1200х550
придумать дополнительный стол, чтобы мдф резать повыше
Re: Нужны Ваши мнения по фрезеру (МДФ, пена) 2000х1200х550
да, именно такие мысли и есть. А для обработки пены и высокой модели эту подставку-стол убирать.donvictorio писал(а):придумать дополнительный стол, чтобы мдф резать повыше
При вылете Z 200мм отклонение 0,04мм при усилии 300Н.
Re: Нужны Ваши мнения по фрезеру (МДФ, пена) 2000х1200х550
Добился на полном вылете при усилии 300Н оклонение 0,05мм.
Металл куплен, направляющие и моторы есть, буду собрать.
Металл куплен, направляющие и моторы есть, буду собрать.
- Predator
- Мастер
- Сообщения: 9583
- Зарегистрирован: 18 июл 2013, 18:26
- Репутация: 2531
- Контактная информация:
Re: Нужны Ваши мнения по фрезеру (МДФ, пена) 2000х1200х550
Где добился? В солиде? 
Вот, когда добьешся в металле, тогда и будешь говорить, что добился!
Поперечных усилений в раме, я так и не вижу, единственная поперечина, это - портал!...
Вот, когда добьешся в металле, тогда и будешь говорить, что добился!
Поперечных усилений в раме, я так и не вижу, единственная поперечина, это - портал!...
Re: Нужны Ваши мнения по фрезеру (МДФ, пена) 2000х1200х550
Добился, конечно, только в солиде
в металле хз на сколько похоже получится
Предлагаете завязать вместе продольные трубы под направляющими по длинной оси? Считал, что раз к ним есть укосы, то этого хватит.
Предлагаете завязать вместе продольные трубы под направляющими по длинной оси? Считал, что раз к ним есть укосы, то этого хватит.
- donvictorio
- Мастер
- Сообщения: 2457
- Зарегистрирован: 11 окт 2012, 16:26
- Репутация: 683
- Настоящее имя: Виктор
- Откуда: Санкт-Петербург
- Контактная информация:
Re: Нужны Ваши мнения по фрезеру (МДФ, пена) 2000х1200х550
этого вполне хватит.Balu писал(а): Считал, что раз к ним есть укосы, то этого хватит.
неоднократно убедился в совпадении результатов моделирования и измерений на практике.
дабы уж быть полностью уверенным - можно смоделировать сварной шов и скользящий контакт.
и распределить нагрузку по векторам разным.
но сильно результат не изменится.
Re: Нужны Ваши мнения по фрезеру (МДФ, пена) 2000х1200х550
Возник вопрос, подскажите.
От ремней отказался - а что же выбрать? Рейку или Швп с вращающейся гайкой?
Минусы рейки - доступные в Пурлогике имеют погрешность 0.2 на 1м.
В то же время высказано мнение, что на катанных швп вращающаяся гайка долго не живет (не знаю почему).
Вопрос цены - разница в 2 раза, можно пережить и с жабой договориться, но можно и сэкономить))))
От ремней отказался - а что же выбрать? Рейку или Швп с вращающейся гайкой?
Минусы рейки - доступные в Пурлогике имеют погрешность 0.2 на 1м.
В то же время высказано мнение, что на катанных швп вращающаяся гайка долго не живет (не знаю почему).
Вопрос цены - разница в 2 раза, можно пережить и с жабой договориться, но можно и сэкономить))))
- donvictorio
- Мастер
- Сообщения: 2457
- Зарегистрирован: 11 окт 2012, 16:26
- Репутация: 683
- Настоящее имя: Виктор
- Откуда: Санкт-Петербург
- Контактная информация:
Re: Нужны Ваши мнения по фрезеру (МДФ, пена) 2000х1200х550
а зачем вращающуюся гайку? обычная уже не модно? 
2 метра винт это норм
правда от 20мм
вам 2010 бы пошёл
2 метра винт это норм
правда от 20мм
вам 2010 бы пошёл
Re: Нужны Ваши мнения по фрезеру (МДФ, пена) 2000х1200х550
именно на 2010 и сморю, но мне кажется 2м винта крутить - это не хорошо, да и с вращающейся гайкой просто сделать ременную редукцию.
- Predator
- Мастер
- Сообщения: 9583
- Зарегистрирован: 18 июл 2013, 18:26
- Репутация: 2531
- Контактная информация:
Re: Нужны Ваши мнения по фрезеру (МДФ, пена) 2000х1200х550
А, я бы смотрел в сторону рейки, на такой длине. И да, пурелоджик со своим ширпотребом, отнюдь - не панацея! Можно ведь и хорошие рейки купить.
Кстати, на станке, что планируется обрабатывать?
Кстати, на станке, что планируется обрабатывать?
- Predator
- Мастер
- Сообщения: 9583
- Зарегистрирован: 18 июл 2013, 18:26
- Репутация: 2531
- Контактная информация:
Re: Нужны Ваши мнения по фрезеру (МДФ, пена) 2000х1200х550
Ps: В названии же есть, что планируется обрабатывать 
Тогда вообще не понимаю, чего ты заморачиваешся за 2 десятки на метр, для МДФ, деревяшек и пены - это вполне приемлимо, там соточная точность не нужна
Тогда вообще не понимаю, чего ты заморачиваешся за 2 десятки на метр, для МДФ, деревяшек и пены - это вполне приемлимо, там соточная точность не нужна
Re: Нужны Ваши мнения по фрезеру (МДФ, пена) 2000х1200х550
точность... ее мало не бывает, к тому же почему не сделать сразу нормально, те на винте - это же лучше.....
- donvictorio
- Мастер
- Сообщения: 2457
- Зарегистрирован: 11 окт 2012, 16:26
- Репутация: 683
- Настоящее имя: Виктор
- Откуда: Санкт-Петербург
- Контактная информация:
Re: Нужны Ваши мнения по фрезеру (МДФ, пена) 2000х1200х550
из наблюдений:Balu писал(а): но мне кажется 2м винта крутить - это не хорошо
2 метра винты прекрасно крутятся и гоняют 160 кг портал до 15 м/мин. не всегда. так, побаловались немного. но тем не менее.
правда, двигатели нужны пожирнее, не шаговые.
- MX_Master
- Мастер
- Сообщения: 7490
- Зарегистрирован: 27 июн 2015, 19:45
- Репутация: 3113
- Настоящее имя: Михаил
- Откуда: Алматы
- Контактная информация:
Re: Нужны Ваши мнения по фрезеру (МДФ, пена) 2000х1200х550
Тока сервы. Я поэтому рейки для шаговиков и поставил.
Re: Нужны Ваши мнения по фрезеру (МДФ, пена) 2000х1200х550
Привет все!
Таааак, начинается интересное...
Замоделил вращающуюся гайку.
Посчитал момент инерции и...
Момент инеции винта меньше момента инерции гайки. Вопрос - зачем тогда применять гайку? Исключить колебания винта?
Таааак, начинается интересное...
Замоделил вращающуюся гайку.
Посчитал момент инерции и...
Момент инеции винта меньше момента инерции гайки. Вопрос - зачем тогда применять гайку? Исключить колебания винта?
- donvictorio
- Мастер
- Сообщения: 2457
- Зарегистрирован: 11 окт 2012, 16:26
- Репутация: 683
- Настоящее имя: Виктор
- Откуда: Санкт-Петербург
- Контактная информация:
Re: Нужны Ваши мнения по фрезеру (МДФ, пена) 2000х1200х550
а кто сказал, что винт будет колебаться?Balu писал(а):Момент инеции винта меньше момента инерции гайки. Вопрос - зачем тогда применять гайку? Исключить колебания винта?
ты замодель резонансную частоту винта для начала.
такие гайки нужны для определённых типов кинематики, где стандартную схему использовать трудно либо вообще невозможно. к примеру автономные платформы на длинных вертикальных винтах и тд. кто придумал их в мелкие чпу ставить - хз, это бредовая идея.