Ну, если только для этогоaftaev писал(а):чтоб и другим было понятно
Ты лучше приспособу сделай, да видео засними. Вот так лучше будет, заодно покажешь, как оно работает
Ну, если только для этогоaftaev писал(а):чтоб и другим было понятно


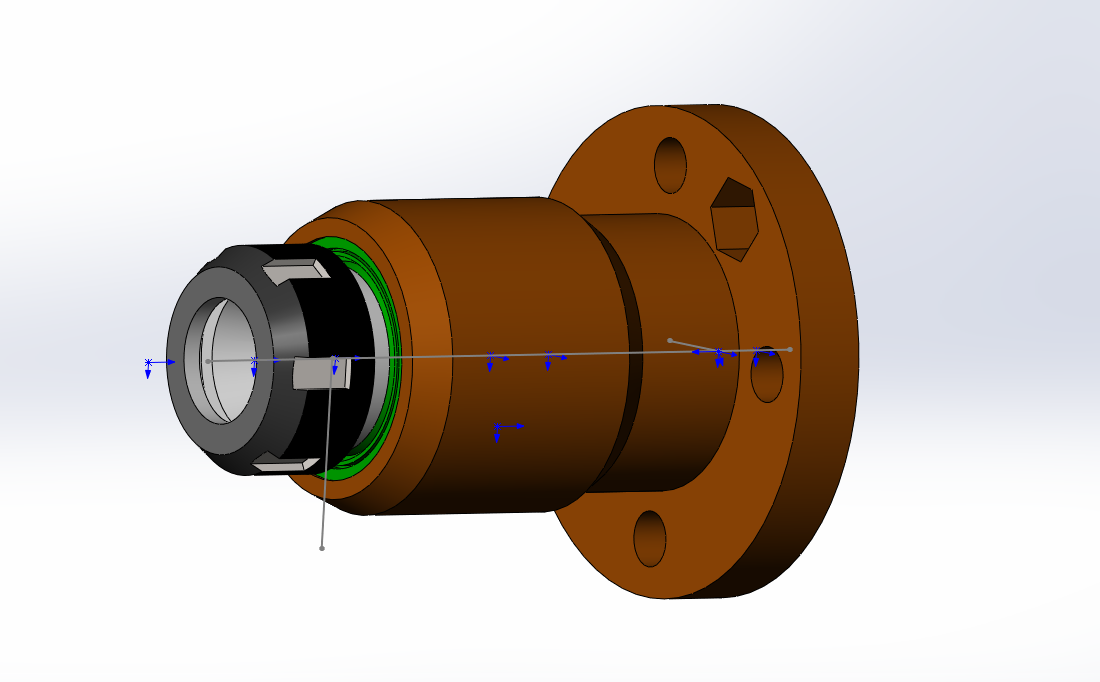
ну не то что бы для защиты, но в каком-то смысле ты прав, если СОЖ попадает на патрон и стоят более менее обороты, ее разбрызгивает.aftaev писал(а):Видать фиговина для защиты патрона от СОЖ и стружки

и загаживает весь огород вокруг... и станки вокругaftaev писал(а):СОЖ разлетается по округе


Ничего не синхронизируется. За счет угла инструмента получается каждый зуб инструмента давит по очереди на материал + подача инструмента. Получается нечто вроде долбежки.NightV писал(а):я так понимаю что обороты\положение шпинтеля синхронизированы с подачей\положением.. или как-то по другому?


Это для развитияmhael писал(а):aftaev, на чертежам совсем другой инструмент, с другим принципом работы.

И получается порнография, это мы уже пробовалиaegis писал(а):да что вы паритесь. берите простой цанговый патрон с хвостовиком (к прмиеру фрезерный с морзе 4), зажимаете в его прошивку. идете к токарному станку. деталь в патрон, подпираете ЗБ, не забывая сместить ее. на детали фаска обязательна, включайте обороты и подавайте ЗБ. смещение ЗБ дает нагрузку на 1 кромку

Винтики делать кривые это одно, а шлицы с допусками по центру в пару соток - совсем другоеaegis писал(а):aftaev, да ладно. я так винтики титановые на квадрат 4мм прошивал

Вот кстати видео такого инструмента:mhael писал(а):на чертежах совсем другой инструмент, с другим принципом работы.
Где-то оно уже проскакивало на форуме, не помню в какой теме.megagad писал(а):Вот кстати видео такого инструмента
