[WIKI] Интерфейс Gmoccapy с нуля.

Обсуждение установки, настройки и использования LinuxCNC. Вопросы по Gкоду.
Аватара пользователя
verser
Мастер
Сообщения: 1905
Зарегистрирован: 21 июл 2013, 22:28
Репутация: 1282
Настоящее имя: Сергей
Откуда: Тбилиси
Контактная информация:

Re: [WIKI] Интерфейс Gmoccapy , делаем свои дополнения.

Сообщение verser »

dinkata писал(а): спасибо ,а установка в моем случае как сделат ?
Это

Код: Выделить всё

EMBED_TAB_NAME = Features
EMBED_TAB_LOCATION = ntb_user_tabs
EMBED_TAB_COMMAND = gladevcp -x {XID} dro.glade
замените на это

Код: Выделить всё

EMBED_TAB_NAME = Features
EMBED_TAB_LOCATION = ntb_user_tabs
EMBED_TAB_COMMAND = gladevcp -x {XID} features_gmoccapy.glade
Аватара пользователя
dinkata
Мастер
Сообщения: 1029
Зарегистрирован: 05 сен 2014, 09:07
Репутация: 391
Настоящее имя: Диньо
Откуда: Болгария
Контактная информация:

Re: [WIKI] Интерфейс Gmoccapy , делаем свои дополнения.

Сообщение dinkata »

verser писал(а):замените на это
извините,если я не понял ,так указьйваем загрузит Features в ntb_user_tabs ,да ?
мои вопрос об етом :
1.Скачиваем .
2. features.rar разархивировать в папку ~/linuxcnc-dev/lib/python/gladevcp/.......да?
3.features_gmoccapy.rar разархивировать в папку ~/linuxcnc-dev/configs/sim/gmoccapy/.да?
так не открьйвается ,моя конфигурация не из sim.
Простите ошибки, я иностранец.У моя клавиатура нету "э" и "ы"
Аватара пользователя
verser
Мастер
Сообщения: 1905
Зарегистрирован: 21 июл 2013, 22:28
Репутация: 1282
Настоящее имя: Сергей
Откуда: Тбилиси
Контактная информация:

Re: [WIKI] Интерфейс Gmoccapy , делаем свои дополнения.

Сообщение verser »

dinkata писал(а): так не открьйвается ,моя конфигурация не из sim.
После установки Debian Wheezy LinuxCNC 2.6.4
делаем это
sudo apt-get install git-core gitk git-gui
git config --global user.name "Your full name"
git config --global user.email "you@example.com"
git clone git://git.linuxcnc.org/git/linuxcnc.git linuxcnc-dev
sudo apt-get install libboost-python1.49-dev libmodbus-dev libusb-1.0-0-dev libxmu-dev libglu1-mesa-dev libgl1-mesa-dev libreadline-dev tcl8.5-dev tk8.5-dev
cd linuxcnc-dev
cd src
./autogen.sh
./configure
make
sudo make setuid
cd ..
. ./scripts/rip-environment
linuxcnc
Далее как в инструкции в топике
5.Выбираем при первом запуске станок из раздела Gmoccapy (я выбрал gmoccapy_4_axis , но можно брать любой из этого раздела), ставим галочку "Создать ярлык на рабочем столе" для удобства.

Установка стандартной части закончена. Теперь настраиваем станок и добавляем свои функции.

6. Настроить вручную (без Stepconf Wizard) gmoccapy_4_axis.ini, gmoccapy_postgui.hal и т.д. под себя на основе образцов из папки ~/linuxcnc-dev/configs/sim/gmoccapy , чтобы станок заработал пока без всяких дополнений...
Аватара пользователя
dinkata
Мастер
Сообщения: 1029
Зарегистрирован: 05 сен 2014, 09:07
Репутация: 391
Настоящее имя: Диньо
Откуда: Болгария
Контактная информация:

Re: [WIKI] Интерфейс Gmoccapy , делаем свои дополнения.

Сообщение dinkata »

verser писал(а):делаем это
... :D уже сделал
verser писал(а):Далее как в инструкции в топике
...ага ,ето я не сделал ,я пошел с конфиг. :thinking:
:good: спасибо verser
Простите ошибки, я иностранец.У моя клавиатура нету "э" и "ы"
Аватара пользователя
dinkata
Мастер
Сообщения: 1029
Зарегистрирован: 05 сен 2014, 09:07
Репутация: 391
Настоящее имя: Диньо
Откуда: Болгария
Контактная информация:

Re: [WIKI] Интерфейс Gmoccapy , делаем свои дополнения.

Сообщение dinkata »

PKM писал(а): Debian тоже без проблем настроил
Что там надо настраиват и какой монитор пользуете ?
Простите ошибки, я иностранец.У моя клавиатура нету "э" и "ы"
Аватара пользователя
PKM
Почётный участник
Почётный участник
Сообщения: 4263
Зарегистрирован: 31 мар 2011, 18:11
Репутация: 705
Настоящее имя: Андрей
Откуда: Украина
Контактная информация:

Re: [WIKI] Интерфейс Gmoccapy , делаем свои дополнения.

Сообщение PKM »

Монитор ELO с тачскрином. Только драйверы скачал и установил по инструкции с сайта производителя.
Alex80
Новичок
Сообщения: 11
Зарегистрирован: 30 янв 2013, 13:49
Репутация: 0
Контактная информация:

Re: [WIKI] Интерфейс Gmoccapy , делаем свои дополнения.

Сообщение Alex80 »

Здравствуйте уважаемые форумчане.
Установил с нуля новуюверсию Linuxcnc 2.6
обнавление не проводил. Манипулации с Git не осуществлял.
КУДА ДЕЛАСЬ КЛАВИАТУРА виртуальная в gmoccapp?
Аватара пользователя
verser
Мастер
Сообщения: 1905
Зарегистрирован: 21 июл 2013, 22:28
Репутация: 1282
Настоящее имя: Сергей
Откуда: Тбилиси
Контактная информация:

Re: [WIKI] Интерфейс Gmoccapy , делаем свои дополнения.

Сообщение verser »

Alex80 писал(а):Здравствуйте уважаемые форумчане.
Установил с нуля новуюверсию Linuxcnc 2.6
обнавление не проводил. Манипулации с Git не осуществлял.
КУДА ДЕЛАСЬ КЛАВИАТУРА виртуальная в gmoccapp?
Вот здесь про проблему с виртуальной клавиатурой в DEBIAN WHEESY и как побороться.
Alex80
Новичок
Сообщения: 11
Зарегистрирован: 30 янв 2013, 13:49
Репутация: 0
Контактная информация:

Re: [WIKI] Интерфейс Gmoccapy , делаем свои дополнения.

Сообщение Alex80 »

В DEBIAN WHEESY виртуальную клаву не доделали. Пришлось вернуться к Umbunto. Спасибо.
Аватара пользователя
verser
Мастер
Сообщения: 1905
Зарегистрирован: 21 июл 2013, 22:28
Репутация: 1282
Настоящее имя: Сергей
Откуда: Тбилиси
Контактная информация:

Re: [WIKI] Интерфейс Gmoccapy , делаем свои дополнения.

Сообщение verser »

Столкнулся в gmoccapy с проблемой, похожую поднимал Nick. После нажатия-отжатия внешней ESTOP пин iocontrol.0.user-enable-out не сбрасывается, в итоге не работают перемещения (хотя в DRO показывет что перемещается, но сам станок не едет).
Как временный выход из положения сделал такой mod файла ~/linuxcnc-dev/bin/gmoccapy
стр 1377 заменить

Код: Выделить всё

            self.command.state(linuxcnc.STATE_ESTOP_RESET)
            self.command.wait_complete()
на

Код: Выделить всё

            self.command.state(linuxcnc.STATE_ON)
            self.command.wait_complete()
            self.command.state(linuxcnc.STATE_OFF)
            self.command.wait_complete()
Так работает без вопросов.
Написал разработчику, может что по-лучше предложит, поскольку кромсать основу интерфейса не вариант.
Интересно наши форумчане сталкивались с таким?

P.S. Вроде разобрался в чем дело. Здесь прочитал, что при наличии внешнего ESTOP iocontrol.0.user-enable-out надо заменить на parport пин. Убрал эту iocontrol.0.user-enable-out из конфигов .hal - все заработало без модификаций gmoccapy.
Аватара пользователя
Nick
Мастер
Сообщения: 22776
Зарегистрирован: 23 ноя 2009, 16:45
Репутация: 1735
Заслуга: Developer
Откуда: Gatchina, Saint-Petersburg distr., Russia
Контактная информация:

Re: [WIKI] Интерфейс Gmoccapy , делаем свои дополнения.

Сообщение Nick »

Честно скажу с этим сильно не разбирался, но в голове сейчас такая картина:
Вроде как со внешней конопкой нужно делать внешнюю петлю автоста. Обычно ее на classic ladder пишут...
Вот такая схема появляется если выбрать в stepconf или pncconf лестницу авост.

Код: Выделить всё

net estop-out <= iocontrol.0.user-enable-out

# ****Установки для программы внешнего АВОСТ -START ****

net estop-out => classicladder.0.in-00
net estop-ext => classicladder.0.in-01
net estop-strobe classicladder.0.in-02 <= iocontrol.0.user-request-enable
net estop-outcl classicladder.0.out-00 => iocontrol.0.emc-enable-in
Вложения
Снимок-Section Display of custom.clp.png (4205 просмотров) <a class='original' href='./download/file.php?id=37399&mode=view' target=_blank>Загрузить оригинал (58.06 КБ)</a>
Аватара пользователя
verser
Мастер
Сообщения: 1905
Зарегистрирован: 21 июл 2013, 22:28
Репутация: 1282
Настоящее имя: Сергей
Откуда: Тбилиси
Контактная информация:

Re: [WIKI] Интерфейс Gmoccapy , делаем свои дополнения.

Сообщение verser »

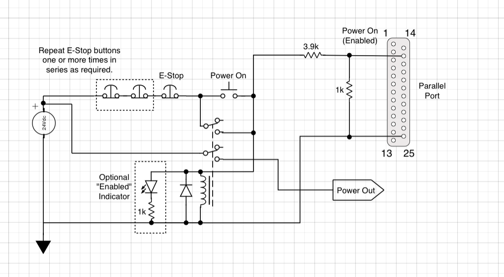
А вот, по-моему, неплохое аппаратное решение estop для linuxcnc
estop_emc2.png (4198 просмотров) <a class='original' href='./download/file.php?id=37400&mode=view' target=_blank>Загрузить оригинал (83.67 КБ)</a>
Аватара пользователя
PKM
Почётный участник
Почётный участник
Сообщения: 4263
Зарегистрирован: 31 мар 2011, 18:11
Репутация: 705
Настоящее имя: Андрей
Откуда: Украина
Контактная информация:

Re: [WIKI] Интерфейс Gmoccapy , делаем свои дополнения.

Сообщение PKM »

И этот пин завести на iocontrol.0.emc-enable-in
Аватара пользователя
solanto
Почётный участник
Почётный участник
Сообщения: 963
Зарегистрирован: 02 апр 2014, 09:10
Репутация: 94
Настоящее имя: Александр
Откуда: Карачаево-Черкесская республика, г.Черкесск
Контактная информация:

Re: [WIKI] Интерфейс Gmoccapy , делаем свои дополнения.

Сообщение solanto »

Пробую настроить HAL для Gmoccapy, при запуске выдаёт такую ошибку:

Код: Выделить всё

Print file information:
RUN_IN_PLACE=no
LINUXCNC_DIR=
LINUXCNC_BIN_DIR=/usr/bin
LINUXCNC_TCL_DIR=/usr/lib/tcltk/linuxcnc
LINUXCNC_SCRIPT_DIR=
LINUXCNC_RTLIB_DIR=/usr/realtime-3.4-9-rtai-686-pae/modules/linuxcnc
LINUXCNC_CONFIG_DIR=
LINUXCNC_LANG_DIR=/usr/share/linuxcnc/tcl/msgs
INIVAR=inivar
HALCMD=halcmd
LINUXCNC_EMCSH=/usr/bin/wish8.5
LINUXCNC - 2.6.4
Machine configuration directory is '/home/user/linuxcnc/configs/sim.gmoccapy'
Machine configuration file is 'gmoccapy.ini'
INIFILE=/home/user/linuxcnc/configs/sim.gmoccapy/gmoccapy.ini
PARAMETER_FILE=sim.var
TASK=milltask
HALUI=halui
DISPLAY=gmoccapy
Starting LinuxCNC...
Starting LinuxCNC server program: linuxcncsvr
Loading Real Time OS, RTAPI, and HAL_LIB modules
Starting LinuxCNC IO program: io
Starting HAL User Interface program: halui
Shutting down and cleaning up LinuxCNC...
Killing task linuxcncsvr, PID=6803
Removing HAL_LIB, RTAPI, and Real Time OS modules
Removing NML shared memory segments

Debug file information:
.
core_sim.hal:66: Ini variable '[AXIS_0]SCALE' not found.
6803
  PID TTY      STAT   TIME COMMAND
Stopping realtime threads
Unloading hal components

Что не так делаю?
Мне пофигу, что думают обо мне люди, пока они не начинают меня бить.

Вектроник А4-12: от заказа до готовности - http://cnc-club.ru/forum/viewtopic.php?f=3&t=5248
Токарник по дереву - http://cnc-club.ru/forum/viewtopic.php?f=3&t=5623

Изображение
Аватара пользователя
verser
Мастер
Сообщения: 1905
Зарегистрирован: 21 июл 2013, 22:28
Репутация: 1282
Настоящее имя: Сергей
Откуда: Тбилиси
Контактная информация:

Re: [WIKI] Интерфейс Gmoccapy , делаем свои дополнения.

Сообщение verser »

solanto писал(а): Что не так делаю?
Написано, что

Код: Выделить всё

Debug file information:
.
core_sim.hal:66: Ini variable '[AXIS_0]SCALE' not found.
вот и проверь соответствие имен в .ini .hal,
наверно INPUT_SCALE правильней будет.
Аватара пользователя
solanto
Почётный участник
Почётный участник
Сообщения: 963
Зарегистрирован: 02 апр 2014, 09:10
Репутация: 94
Настоящее имя: Александр
Откуда: Карачаево-Черкесская республика, г.Черкесск
Контактная информация:

Re: [WIKI] Интерфейс Gmoccapy , делаем свои дополнения.

Сообщение solanto »

Всё. Понял в чем ошибка. Спасибо.
Мне пофигу, что думают обо мне люди, пока они не начинают меня бить.

Вектроник А4-12: от заказа до готовности - http://cnc-club.ru/forum/viewtopic.php?f=3&t=5248
Токарник по дереву - http://cnc-club.ru/forum/viewtopic.php?f=3&t=5623

Изображение
esengul
Кандидат
Сообщения: 41
Зарегистрирован: 29 июл 2014, 17:49
Репутация: 7
Откуда: Bishkek, Kyrgyzstan
Контактная информация:

Re: [WIKI] Интерфейс Gmoccapy , делаем свои дополнения.

Сообщение esengul »

Свою локализацию как сделать в Gmoccapy?
Аватара пользователя
verser
Мастер
Сообщения: 1905
Зарегистрирован: 21 июл 2013, 22:28
Репутация: 1282
Настоящее имя: Сергей
Откуда: Тбилиси
Контактная информация:

Re: [WIKI] Интерфейс Gmoccapy , делаем свои дополнения.

Сообщение verser »

Файлы локализации лежат в папке /src/po/gmoccapy
Пока есть English, German, Spanish and Serbian.
Just copy the gmoccapy.pot file to something like fr.po and translate that file with gtranslator or poedit. After a make you got the GUI in your referenced language.
esengul
Кандидат
Сообщения: 41
Зарегистрирован: 29 июл 2014, 17:49
Репутация: 7
Откуда: Bishkek, Kyrgyzstan
Контактная информация:

Re: [WIKI] Интерфейс Gmoccapy , делаем свои дополнения.

Сообщение esengul »

verser писал(а):Файлы локализации лежат в папке /src/po/gmoccapy
Пока есть English, German, Spanish and Serbian.
Just copy the gmoccapy.pot file to something like fr.po and translate that file with gtranslator or poedit. After a make you got the GUI in your referenced language.
Обязательно из исходников надо собирать?
В Debian установленном из имейджа как быть.
Аватара пользователя
verser
Мастер
Сообщения: 1905
Зарегистрирован: 21 июл 2013, 22:28
Репутация: 1282
Настоящее имя: Сергей
Откуда: Тбилиси
Контактная информация:

Re: [WIKI] Интерфейс Gmoccapy , делаем свои дополнения.

Сообщение verser »

esengul писал(а): Обязательно из исходников надо собирать?
Да.
esengul писал(а):В Debian установленном из имейджа как быть.
Тоже из исходников собирать, инструкция в шапке.
Ответить

Вернуться в «LinuxCNC»