Вот ты молодец! Зачем вводишь в заблуждение?
"Чтобы не создавать отдельную тему ради одного вопроса"
- Rom327
- Почётный участник

- Сообщения: 2989
- Зарегистрирован: 03 апр 2015, 13:23
- Репутация: 437
- Настоящее имя: Роман
- Откуда: Подольск
- Контактная информация:
Re: "Чтобы не создавать отдельную тему ради одного вопроса"
Это сугубо мое мнение, могу и ошибаться...
https://vk.com/rom327
GRBL настройки: http://blogandbux.blogspot.com/2018/07/ ... revod.html
G коды: http://3d-stanki.ru/spravochnik/program ... stankov-2/
https://vk.com/rom327
GRBL настройки: http://blogandbux.blogspot.com/2018/07/ ... revod.html
G коды: http://3d-stanki.ru/spravochnik/program ... stankov-2/
- uralpt
- Мастер
- Сообщения: 651
- Зарегистрирован: 23 ноя 2015, 14:31
- Репутация: 104
- Настоящее имя: евгений
- Откуда: Миасс
- Контактная информация:
Re: "Чтобы не создавать отдельную тему ради одного вопроса"
не поплохеет. Ток будет (если ардуина 5-ти вольтовая) 5 / 1000 = 5 мА.
С лапы ардуино можно снимать до 20 мА.
Допишу. Хотя, сообществу до сих пор неизвестно, а какой потенциал на Vcc
Но, по памяти предполагая падение напряжения на 817 оптопаре что-то около 1.5В и имея 1кОм нагрузки, не поплохеет даже от 12В
-
calabr
- Мастер
- Сообщения: 937
- Зарегистрирован: 04 янв 2019, 15:19
- Репутация: 146
- Настоящее имя: Calabr
- Откуда: Киев
- Контактная информация:
Re: "Чтобы не создавать отдельную тему ради одного вопроса"
Если не нравиться так, то
А) поставить выключатель между плюсом оптрона и землей.
Б) постпвить в разрыв транзистора оптрона
А чтотза светодиоды индикации? Где они? А-то опять выйдет, что не то советуем.
- Q-starь
- Мастер
- Сообщения: 918
- Зарегистрирован: 04 апр 2011, 16:50
- Репутация: 604
- Настоящее имя: Гэн
- Откуда: Казахстан
- Контактная информация:
Re: "Чтобы не создавать отдельную тему ради одного вопроса"
Питание регулируемое 4-9В ( это для регулировки силы прижима )
Делаю как Rom327 сказал, придётся опять лезть всё перепаивать
Два последовательно от +5 к - , между ними "IN", показывают уровень сигнала на "IN".
-
calabr
- Мастер
- Сообщения: 937
- Зарегистрирован: 04 янв 2019, 15:19
- Репутация: 146
- Настоящее имя: Calabr
- Откуда: Киев
- Контактная информация:
Re: "Чтобы не создавать отдельную тему ради одного вопроса"
На входной части питание отдельно должно быть 5в, а-тотвесь смысл оптрона теряется, да и поплохеть ардуине от 9в может
-
vestkot
- Опытный
- Сообщения: 101
- Зарегистрирован: 20 мар 2019, 03:02
- Репутация: 9
- Настоящее имя: konstantin
- Контактная информация:
Re: "Чтобы не создавать отдельную тему ради одного вопроса"
День добрый уважаемые камрады, вопрос общего плана - на своём станке китайце добился точностей в сотку, но дальше уже никак, собсно вопрос - при бюджете в районе 1 миллиона рублей, стоим перед выбором фрезера(цветмет\лёгкие стали обороты до 12к, поле в районе 1000х500х400, точность хочется видеть в районе 5 микрон), либо искать на сурплексе в Евпропе что-то примерно 2000х годов с лёгким ремонтом, либо строить самому с заказанных чугунных\полимербетонных плит, либо взять убитого зверя и оЧПУшить его. Собсно сопрос - Во что ГЛАВНЫМ образом упирается точность станка как системы, и что же проще, купить бу европейца, или колхозить самому (я вижу это как качественные швп пары, всё на преднатяге, ось Z на противовесе, оптические линейки, возможно гармонические редуктора на все оси, сервы с энкодерами)
-
Kupfershcmidt
- Мастер
- Сообщения: 2295
- Зарегистрирован: 04 авг 2019, 15:54
- Репутация: 323
- Настоящее имя: Сергей
- Контактная информация:
- MX_Master
- Мастер
- Сообщения: 7490
- Зарегистрирован: 27 июн 2015, 19:45
- Репутация: 3113
- Настоящее имя: Михаил
- Откуда: Алматы
- Контактная информация:
Re: "Чтобы не создавать отдельную тему ради одного вопроса"
При 5 микронах даже температура в помещении играет большую роль. Так что мульёнов может быть и больше..
-
vestkot
- Опытный
- Сообщения: 101
- Зарегистрирован: 20 мар 2019, 03:02
- Репутация: 9
- Настоящее имя: konstantin
- Контактная информация:
Re: "Чтобы не создавать отдельную тему ради одного вопроса"
Вот с этим вопросы, понятно что бу станки с китая это одно, снг это второе, про европу и хаасы 2002+ годов слышал нормальные отзывы, но нету возможности смотреть на месте что там как, так что конечно аргумент. В общем понятно, проще строить с нуля)
C Этим спору нет, кондей на помещение и стабильные +22, ровно так-же как и подходящий фундамент(тут ещё хуже по последствиям)
- Kachik
- Мастер
- Сообщения: 1413
- Зарегистрирован: 13 янв 2017, 16:22
- Репутация: 308
- Настоящее имя: Сергей
- Откуда: Питер
- Контактная информация:
Re: "Чтобы не создавать отдельную тему ради одного вопроса"
Если есть постоянная работа с микронами - только покупать. У микронных станков система охлаждения проходит внутри станины и держит температуру всего ОЦ постоянной...
- Q-starь
- Мастер
- Сообщения: 918
- Зарегистрирован: 04 апр 2011, 16:50
- Репутация: 604
- Настоящее имя: Гэн
- Откуда: Казахстан
- Контактная информация:
Re: "Чтобы не создавать отдельную тему ради одного вопроса"
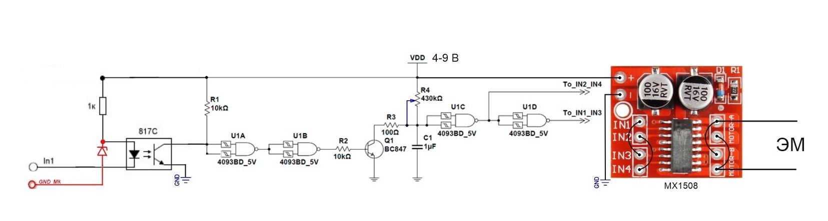
На этот колхоз и есть отдельное питание на LM2596. Собрал в кучу полную схему : Предыдущий вариант с перемыканием светодиода не работает, вернее работает только когда цикл не выполняется или цикл стоит на паузе, и то наоборот. А когда идёт резка не реагирует. Автономник Артура, если это важно.
Фото релиза на стадии тестирования
- Rom327
- Почётный участник

- Сообщения: 2989
- Зарегистрирован: 03 апр 2015, 13:23
- Репутация: 437
- Настоящее имя: Роман
- Откуда: Подольск
- Контактная информация:
Re: "Чтобы не создавать отдельную тему ради одного вопроса"
А зачем весь колхоз? Почму не подключить ардуину к мх1508 двумя сигналами?
Это сугубо мое мнение, могу и ошибаться...
https://vk.com/rom327
GRBL настройки: http://blogandbux.blogspot.com/2018/07/ ... revod.html
G коды: http://3d-stanki.ru/spravochnik/program ... stankov-2/
https://vk.com/rom327
GRBL настройки: http://blogandbux.blogspot.com/2018/07/ ... revod.html
G коды: http://3d-stanki.ru/spravochnik/program ... stankov-2/
-
hohol_62
- Кандидат
- Сообщения: 50
- Зарегистрирован: 06 мар 2020, 12:17
- Репутация: 1
- Настоящее имя: Сергей
- Контактная информация:
Re: "Чтобы не создавать отдельную тему ради одного вопроса"
подскажите, был ли опыт у кого-то по наращиванию длины направляющих?
допустим, нужна длина 6 метров, а в стандарте продавцы предлагают 4...,
возможно ли грамотно организовать стык без ущерба качеству и нормальной функциональности?
допустим, нужна длина 6 метров, а в стандарте продавцы предлагают 4...,
возможно ли грамотно организовать стык без ущерба качеству и нормальной функциональности?
- Q-starь
- Мастер
- Сообщения: 918
- Зарегистрирован: 04 апр 2011, 16:50
- Репутация: 604
- Настоящее имя: Гэн
- Откуда: Казахстан
- Контактная информация:
Re: "Чтобы не создавать отдельную тему ради одного вопроса"
А где взять второй сигнал?
Там ещё задержка вкорячена.
На что ума хватило так и сделал.
- niksooon
- Мастер
- Сообщения: 2144
- Зарегистрирован: 23 июн 2014, 23:18
- Репутация: 1207
- Откуда: Кашира
- Контактная информация:
Re: "Чтобы не создавать отдельную тему ради одного вопроса"
торцы рельс взаимно друг с с другом пришлифовываються ......
Сделанное правильно — красиво. Если сделанное тебе не нравится — то и работать оно будет хреново. Перевари, пересверли, выпили заново — ну, или хотя бы покрась.
-
nevkon
- Почётный участник

- Сообщения: 2477
- Зарегистрирован: 17 июл 2015, 10:25
- Репутация: 310
- Настоящее имя: Константин
- Откуда: Балаково (Саратовская обл.)
- Контактная информация:
Re: "Чтобы не создавать отдельную тему ради одного вопроса"
Еще один момент - не располагать стык противоположных рельс так чтобы каретки проходили одновременно по обоим стыкам, скажем ставим одну сторону 4+2м, вторую 2+4м.
- Rom327
- Почётный участник

- Сообщения: 2989
- Зарегистрирован: 03 апр 2015, 13:23
- Репутация: 437
- Настоящее имя: Роман
- Откуда: Подольск
- Контактная информация:
Re: "Чтобы не создавать отдельную тему ради одного вопроса"
Ну у тебя ардуина же есть? Там несколько выходов. Цепляешь МХ на out1, out2, gnd. Туда же, на вход ардуины, цепляешь выключатель.
Дописываешь код с условиями, что:
если выключатель запрета включен и на входе выключателя "0" + "твое условие работы", на выходах out1 "0", out2 "0"// "твое условие" не выполняется.
если выключатель выключен и на входе выключателя "1" + "твое условие работы", на выходах out1 "0", out2 "1" или out1 "1", out2 "0" // "твое условие" выполняется.
Может полностью покажешь проект? Тогда можно и код постараться подправить...
Это сугубо мое мнение, могу и ошибаться...
https://vk.com/rom327
GRBL настройки: http://blogandbux.blogspot.com/2018/07/ ... revod.html
G коды: http://3d-stanki.ru/spravochnik/program ... stankov-2/
https://vk.com/rom327
GRBL настройки: http://blogandbux.blogspot.com/2018/07/ ... revod.html
G коды: http://3d-stanki.ru/spravochnik/program ... stankov-2/
- Q-starь
- Мастер
- Сообщения: 918
- Зарегистрирован: 04 апр 2011, 16:50
- Репутация: 604
- Настоящее имя: Гэн
- Откуда: Казахстан
- Контактная информация:
Re: "Чтобы не создавать отдельную тему ради одного вопроса"
У меня автономный контроллер Артура ( viewtopic.php?p=453811#p453811 ) , там закрытый код.Rom327 писал(а): ↑27 авг 2021, 09:03 Ну у тебя ардуина же есть? Там несколько выходов. Цепляешь МХ на out1, out2, gnd. Туда же, на вход ардуины, цепляешь выключатель.
Дописываешь код с условиями, что:
если выключатель запрета включен и на входе выключателя "0" + "твое условие работы", на выходах out1 "0", out2 "0"// "твое условие" не выполняется.
если выключатель выключен и на входе выключателя "1" + "твое условие работы", на выходах out1 "0", out2 "1" или out1 "1", out2 "0" // "твое условие" выполняется.
Может полностью покажешь проект? Тогда можно и код постараться подправить...
