Box-1 ЧПУ v2.0 +4 ось на Arduino RAMPS 1.4 380х480х180
- xenon-alien
- Почётный участник

- Сообщения: 4520
- Зарегистрирован: 01 янв 2013, 13:13
- Репутация: 925
- Настоящее имя: Daniel
- Откуда: Закарпатская обл. Украина
- Контактная информация:
Box-1 ЧПУ v2.0 +4 ось на Arduino RAMPS 1.4 380х480х180
Здравствуйте!
Предлагаю Вашему вниманию мой второй "самодельный" станочек для квартирного использования. Станок "проектировался" с учетом недочетов первого. 1) Механика
Прогиб направляющего вала д12 мм на расстоянии 500 мм.
Теперь был предусмотрен вал на опоре 12 мм (SBR12 700 мм, 500 мм 300 мм + каретки).
С валами на опорах таких прогибов нет как на простых валах, но желательно хотя бы 16 мм-вые ставить. Просто в то время у человека не было в наличии 16-ки и взял 12-ки.
Так что вполне приемлемо.
Шкив - 16 зубов шаг 2,5 мм (16 * 2,5 = 40 мм за поворот)
Ремень - Т2,5 шириной 6 мм (недостаток данного ремня в применении фрезера см. ниже)
Строительная шпилька д14, шаг 2 мм по оси Z. У токаря выточил длинную гайку 30 мм.
Закуплены уже ШВП 1204, установлены 08.03.2019
2) Шум и пыль.
Теперь он закрытого типа с "окном".
Весь станок из влагостойкой фанеры, толщиной 21мм (как и первый, но лучше водостойкую фанеру использовать). Раскройку заказывал на ЧПУ станке.
Скреплен конфирматами.
Установленные мебельные газовые амортизаторы (пружины) для подъема и фиксации двери.
В двери установлено 2 оргстекла размером 558 х 378мм ну и ручка.
3) Электроника.
Наконец-то в коробе, с клеммами, кнопками и с охлаждением.
Установленные следующие компоненты:
- Клон Arduino Mega 2560 Rev3, (Прошита прошивкой Marlin для 3D принтера и управляется через Repetier-Host либо читается с карты памяти УП)
- Плата RAMPS 1.4 под Arduino Mega 2560,
- Драйвер Шагового двигателя DVR8825 (дробление шага 1/32) - Графический дисплей 126*64 (позволяет печатать с карты памяти без компьютера - нужно переписать расширение УП с *.nc в *.gcode и скопировать на карту памяти) - Термо-датчики NTC 3950 (один на шаговый двигатель выведен а второй прикреплен к радиатору микрошагового драйвера)
Ещё поставили мощнее предыдущего шаговые двигатели - 23HS6403 2.5A 1.1N.m
Предусмотрена проводка для Екструдера (3D принтера), разных датчиков, сервомотора (для сканирования поверхности будет опускать датчик/выключатель) и для Поворотной оси.
Так же предусмотрены отверстия для перехода на метрическую шпильку по осям Х и У.
А вот и процесс сборки
https://www.youtube.com/watch?v=M6VLexVPGnk
Калибровочная "линейка-разметка" Размер станка: 620 х 1150 х 800 мм
Вес: ~80 кг
Рабочая область: 380 х 480 х 180 мм (х у z)
После установки ШВП: 345 х 475 х 150 мм
Точность:
- по оси Z 2/6400 = 0,0003125 мм
- по оси x, y 40/6400 = 0,00625 мм
Повторяемость: в районе 0,05-0,4 мм. Показатели по всем осям одинаковые. (зависят от скорости подачи и материала)
После установки ШВП показания улучшились.
Материал обработки: дерево, пластик, мягкие металы. (3d печать, выжигание, резка лезвием, графопостроитель, гравировка печатных плат) Модифицированный постпроцессор для ArtCAM + с круговой интерполяцией расширение файла *.nc Модифицированный постпроцессор для ArtCAM + с круговой интерполяцией расширение файла *.gcode для SD карты Файлы копируем в C:\Program Files\ArtCAM 2012\postp
Вот прошивка моя, но глючная немного.
Так что перепишите основные параметры в конфигурации температуры в чистую прошивку (остальные данные заполняете относительно вашего станка) Вот новая Marlin v1.0.2-1 (06.09.2016 EEPROM включен, глюки не наблюдаются) https://www.youtube.com/watch?v=hMoyEL8vtg8
А вот в этой установлено на 10 минут удержания ШД после завершения работы, если нужно заменить инструмент и у вас ременная передача, как у меня.
В ручную всегда можно отключить удержание ШД, или в программе, или через дисплей.
И нужно не забыть удалить с кода первую команду G92 X0 Y0 Z0 (если используете мой пост процессор), что бы продолжить обработку с новой фрезой с того же места. Главное - вынимаем первый инструмент, вставляем второй, опускаемся Z в "ноль =0" (где поверхность не фрезеровалась), касаемся фрезой поверхности и только после этого закрепляем инструмент (после этого можно приподнять, уйти фрезой в любую точку и запустить УП.), или вынимаем первый инструмент, вставляем второй, закрепляем инструмент, опускаемся, касаемся фрезой поверхности (где поверхность не фрезеровалась) и записываем в первую строку кода G92 Z0 (если коснулись фрезерованной поверхности - зная глубину, то назначаем G92 Z-2 например, или G92 Z2 смотря где находится ваш Z0 - на поверхности, или в плоскости стола). (07.09.2016)
Или делаем так
https://www.youtube.com/watch?v=M_7poUGNlvE
https://youtu.be/LeNU6Cqp-qI
Обновился до прошивки 1.1.9 (17.05.2019) Включено 5х5 точек сканирование поверхности по заданным координатам. Так что можно будет и печатные платы гравировать, как тут:
https://youtu.be/6ipcdhXetHY
G29 Lxxx Rxxx Fyyy Byyy
M420 S1
Где:
Lxxx - левый край прямоугольника в координатах
Rxxx - правый край прямоугольника в координатах
Fyyy - передний край прямоугольника в координатах
Byyy - задний край прямоугольника в координатах
Нужно использовать хоминг, без этого не работает сканирования поверхности.
Если мешают софт лимиты, то их можно отключить командой M211 S0, что бы можно было перемещать оси в отрицательные координаты.
Включить обратно можно командой M211 S1
Поворотка и всё остальное должно работать, но со временем перепроверю. (перезалил, прошивку. не всё работало + вывод на дисплей отключения софт лимитов)
Если всё еще нужно постоянное удержание ШД, то во вкладке Configuration_adv.h находим строку DEFAULT_STEPPER_DEACTIVE_TIME и прописываем 0.
Или же всё под этой строкой заменяем на false. (я оба варианте применил и отключаю ШД через ПК, или дисплей)
Вот так получилась моя первая печатная плата по вышеуказанному принципу
https://www.youtube.com/watch?v=0HPeybIyJy0
Теперь пытаюсь найти и изучить какую-то программу для 4-х осей (все 4 рабочие). Типа PowerMill. Вот первый запуск
https://www.youtube.com/watch?v=SEPzFmN9EQU
https://www.youtube.com/watch?v=79gHGCuQatU
Ещё правда не знаю, как совмещу G-код (УП) с прошивкой Marlin.
Буду как-то разбираться, когда руки дойдут.
Успел пообщаться с человеком, который немного пояснил кое-что...
Цитирую его письмо: Для начала начну с 4-й, поворотной оси, без всяких комбо, где просто нужно дописать в коде ось Е. Для этого нужно определиться с CAM и написать для него постпроцессор.
Добрались руки до поворотки в АртКАМ-е
Вот модифицированный постпроцессор X-->B теперь же Х --> Е Шаги должны быть рассчитаны 1 раз для 1-го оборота оси так, что бы один оборот оси был равен 360 мм (360 псевдо градусов - шаг/1мм = 1 градус)
Как я и предполагал, что ось Х растягивает на градусы, только размер заготовки по Х нужно задавать, как периметр окружности заготовки. (30мм* Пи = 94,2477 мм в моем случае и так раскидывать вектора, что бы вписались в эту длину)
И не нужно каждый раз считать шаги для оси Х, как в большинстве делают в таких случаях. (всегда одно и то же значение в "шагах/градусы-мм")
https://www.youtube.com/watch?v=UlxYwv9Njxg
К сожалению руками залапал бумагу и ручка перестала писать... Ну и криво зажал заготовку.
Вот как на деле выглядит:
https://www.youtube.com/watch?v=4v7eK2mtY-w
Как будет ещё какой-то прогресс, буду дополнять первый пост темы и саму тему.
Предлагаю Вашему вниманию мой второй "самодельный" станочек для квартирного использования. Станок "проектировался" с учетом недочетов первого. 1) Механика
Прогиб направляющего вала д12 мм на расстоянии 500 мм.
Теперь был предусмотрен вал на опоре 12 мм (SBR12 700 мм, 500 мм 300 мм + каретки).
С валами на опорах таких прогибов нет как на простых валах, но желательно хотя бы 16 мм-вые ставить. Просто в то время у человека не было в наличии 16-ки и взял 12-ки.
Так что вполне приемлемо.
Шкив - 16 зубов шаг 2,5 мм (16 * 2,5 = 40 мм за поворот)
Ремень - Т2,5 шириной 6 мм (недостаток данного ремня в применении фрезера см. ниже)
Строительная шпилька д14, шаг 2 мм по оси Z. У токаря выточил длинную гайку 30 мм.
Закуплены уже ШВП 1204, установлены 08.03.2019
2) Шум и пыль.
Теперь он закрытого типа с "окном".
Весь станок из влагостойкой фанеры, толщиной 21мм (как и первый, но лучше водостойкую фанеру использовать). Раскройку заказывал на ЧПУ станке.
Скреплен конфирматами.
Установленные мебельные газовые амортизаторы (пружины) для подъема и фиксации двери.
В двери установлено 2 оргстекла размером 558 х 378мм ну и ручка.
3) Электроника.
Наконец-то в коробе, с клеммами, кнопками и с охлаждением.
Установленные следующие компоненты:
- Клон Arduino Mega 2560 Rev3, (Прошита прошивкой Marlin для 3D принтера и управляется через Repetier-Host либо читается с карты памяти УП)
- Плата RAMPS 1.4 под Arduino Mega 2560,
- Драйвер Шагового двигателя DVR8825 (дробление шага 1/32) - Графический дисплей 126*64 (позволяет печатать с карты памяти без компьютера - нужно переписать расширение УП с *.nc в *.gcode и скопировать на карту памяти) - Термо-датчики NTC 3950 (один на шаговый двигатель выведен а второй прикреплен к радиатору микрошагового драйвера)
Ещё поставили мощнее предыдущего шаговые двигатели - 23HS6403 2.5A 1.1N.m
Предусмотрена проводка для Екструдера (3D принтера), разных датчиков, сервомотора (для сканирования поверхности будет опускать датчик/выключатель) и для Поворотной оси.
Так же предусмотрены отверстия для перехода на метрическую шпильку по осям Х и У.
А вот и процесс сборки
https://www.youtube.com/watch?v=M6VLexVPGnk
Калибровочная "линейка-разметка" Размер станка: 620 х 1150 х 800 мм
Вес: ~80 кг
Рабочая область: 380 х 480 х 180 мм (х у z)
После установки ШВП: 345 х 475 х 150 мм
Точность:
- по оси Z 2/6400 = 0,0003125 мм
- по оси x, y 40/6400 = 0,00625 мм
Повторяемость: в районе 0,05-0,4 мм. Показатели по всем осям одинаковые. (зависят от скорости подачи и материала)
После установки ШВП показания улучшились.
Материал обработки: дерево, пластик, мягкие металы. (3d печать, выжигание, резка лезвием, графопостроитель, гравировка печатных плат) Модифицированный постпроцессор для ArtCAM + с круговой интерполяцией расширение файла *.nc Модифицированный постпроцессор для ArtCAM + с круговой интерполяцией расширение файла *.gcode для SD карты Файлы копируем в C:\Program Files\ArtCAM 2012\postp
Вот прошивка моя, но глючная немного.
Так что перепишите основные параметры в конфигурации температуры в чистую прошивку (остальные данные заполняете относительно вашего станка) Вот новая Marlin v1.0.2-1 (06.09.2016 EEPROM включен, глюки не наблюдаются) https://www.youtube.com/watch?v=hMoyEL8vtg8
А вот в этой установлено на 10 минут удержания ШД после завершения работы, если нужно заменить инструмент и у вас ременная передача, как у меня.
В ручную всегда можно отключить удержание ШД, или в программе, или через дисплей.
И нужно не забыть удалить с кода первую команду G92 X0 Y0 Z0 (если используете мой пост процессор), что бы продолжить обработку с новой фрезой с того же места. Главное - вынимаем первый инструмент, вставляем второй, опускаемся Z в "ноль =0" (где поверхность не фрезеровалась), касаемся фрезой поверхности и только после этого закрепляем инструмент (после этого можно приподнять, уйти фрезой в любую точку и запустить УП.), или вынимаем первый инструмент, вставляем второй, закрепляем инструмент, опускаемся, касаемся фрезой поверхности (где поверхность не фрезеровалась) и записываем в первую строку кода G92 Z0 (если коснулись фрезерованной поверхности - зная глубину, то назначаем G92 Z-2 например, или G92 Z2 смотря где находится ваш Z0 - на поверхности, или в плоскости стола). (07.09.2016)
Или делаем так
https://www.youtube.com/watch?v=M_7poUGNlvE
https://youtu.be/LeNU6Cqp-qI
Обновился до прошивки 1.1.9 (17.05.2019) Включено 5х5 точек сканирование поверхности по заданным координатам. Так что можно будет и печатные платы гравировать, как тут:
https://youtu.be/6ipcdhXetHY
G29 Lxxx Rxxx Fyyy Byyy
M420 S1
Где:
Lxxx - левый край прямоугольника в координатах
Rxxx - правый край прямоугольника в координатах
Fyyy - передний край прямоугольника в координатах
Byyy - задний край прямоугольника в координатах
Нужно использовать хоминг, без этого не работает сканирования поверхности.
Если мешают софт лимиты, то их можно отключить командой M211 S0, что бы можно было перемещать оси в отрицательные координаты.
Включить обратно можно командой M211 S1
Поворотка и всё остальное должно работать, но со временем перепроверю. (перезалил, прошивку. не всё работало + вывод на дисплей отключения софт лимитов)
Если всё еще нужно постоянное удержание ШД, то во вкладке Configuration_adv.h находим строку DEFAULT_STEPPER_DEACTIVE_TIME и прописываем 0.
Или же всё под этой строкой заменяем на false. (я оба варианте применил и отключаю ШД через ПК, или дисплей)
Вот так получилась моя первая печатная плата по вышеуказанному принципу
https://www.youtube.com/watch?v=0HPeybIyJy0
Теперь пытаюсь найти и изучить какую-то программу для 4-х осей (все 4 рабочие). Типа PowerMill. Вот первый запуск
https://www.youtube.com/watch?v=SEPzFmN9EQU
https://www.youtube.com/watch?v=79gHGCuQatU
Ещё правда не знаю, как совмещу G-код (УП) с прошивкой Marlin.
Буду как-то разбираться, когда руки дойдут.
Успел пообщаться с человеком, который немного пояснил кое-что...
Цитирую его письмо: Для начала начну с 4-й, поворотной оси, без всяких комбо, где просто нужно дописать в коде ось Е. Для этого нужно определиться с CAM и написать для него постпроцессор.
Добрались руки до поворотки в АртКАМ-е
Вот модифицированный постпроцессор X-->B теперь же Х --> Е Шаги должны быть рассчитаны 1 раз для 1-го оборота оси так, что бы один оборот оси был равен 360 мм (360 псевдо градусов - шаг/1мм = 1 градус)
Как я и предполагал, что ось Х растягивает на градусы, только размер заготовки по Х нужно задавать, как периметр окружности заготовки. (30мм* Пи = 94,2477 мм в моем случае и так раскидывать вектора, что бы вписались в эту длину)
И не нужно каждый раз считать шаги для оси Х, как в большинстве делают в таких случаях. (всегда одно и то же значение в "шагах/градусы-мм")
https://www.youtube.com/watch?v=UlxYwv9Njxg
К сожалению руками залапал бумагу и ручка перестала писать... Ну и криво зажал заготовку.
Вот как на деле выглядит:
https://www.youtube.com/watch?v=4v7eK2mtY-w
Как будет ещё какой-то прогресс, буду дополнять первый пост темы и саму тему.
Последний раз редактировалось xenon-alien 25 мар 2020, 17:20, всего редактировалось 97 раз.
- den_sibirskiy
- Мастер
- Сообщения: 1655
- Зарегистрирован: 12 апр 2014, 17:04
- Репутация: 349
- Настоящее имя: Ден
- Откуда: Иркутск
- Контактная информация:
Re: Box-1 самодельный ЧПУ станок v2.0 по дереву 380х480х180
мне кажется что станок с дремелем вместо шпинделя это крайне не для квартиры исполнение, он же шумит сильно.xenon-alien писал(а):Предлагаю Вашему вниманию мой второй "самодельный" станочек для квартирного использования.
"Хватит спать пора начинать пришло твое время"
- xenon-alien
- Почётный участник

- Сообщения: 4520
- Зарегистрирован: 01 янв 2013, 13:13
- Репутация: 925
- Настоящее имя: Daniel
- Откуда: Закарпатская обл. Украина
- Контактная информация:
Re: Box-1 самодельный ЧПУ станок v2.0 по дереву 380х480х180
Согласен!den_sibirskiy писал(а): мне кажется что станок с дремелем вместо шпинделя это крайне не для квартиры исполнение, он же шумит сильно.
Но не забывайте, что каким бы тихим не был шпиндель фреза и так будет "петь".
Для моих нужд, пока что Дремеля хватает . А закрытый корпус не плохо приглушает шум. Где-то в половину. На последних минутах видео есть демонстрация.
Я еще в процессе одаления всяких нюансов. Нужно как следует откалибровать.
И для меня пока что дороговат шпиндель с инвертором.
Может со временем и поставлю, когда хоть часть денег отобьется.
- xenon-alien
- Почётный участник

- Сообщения: 4520
- Зарегистрирован: 01 янв 2013, 13:13
- Репутация: 925
- Настоящее имя: Daniel
- Откуда: Закарпатская обл. Украина
- Контактная информация:
Re: Box-1 самодельный ЧПУ станок v2.0 по дереву 380х480х180
Называется "откалибровал"...
Правда я только ось У поправлял, что бы был прямой угол между У и Х осью.
Но с малым успехом.
Отверстия креплений направляющих валов придется рассверливать. А так не хотелось этого делать.
Но перед тем как рассверливать, возьму побольше заготовку, профрезерую по максимально возможным рабочим размерам и проверю диагонали.
Если разбег будет меньше миллиметра, то трогать не буду.
После "поправки" оси У нарисовал 50 х 50 мм прямоугольник и отфрезеровал.
Боковые грани теперь ровные. (На первом станке иногда видны были пропуски шагов)
В итоге обработка проводилась 2-х заходной (перьевой) фрезой, D2,9 мм.
Скорость подачи 200 мм/мин.
Скорость заглубление по Z 150 мм/мин.
Глубина прохода 1 мм.
Обороты на Дремеле - 3-4 позиция
Использовал заготовку из оргстерла толщиной 5 мм. (за 5 проходов)
Точность в траектории выставил "0,00"
Вот что получилось.
Продолжение следует...
Правда я только ось У поправлял, что бы был прямой угол между У и Х осью.
Но с малым успехом.
Отверстия креплений направляющих валов придется рассверливать. А так не хотелось этого делать.
Но перед тем как рассверливать, возьму побольше заготовку, профрезерую по максимально возможным рабочим размерам и проверю диагонали.
Если разбег будет меньше миллиметра, то трогать не буду.
После "поправки" оси У нарисовал 50 х 50 мм прямоугольник и отфрезеровал.
Боковые грани теперь ровные. (На первом станке иногда видны были пропуски шагов)
В итоге обработка проводилась 2-х заходной (перьевой) фрезой, D2,9 мм.
Скорость подачи 200 мм/мин.
Скорость заглубление по Z 150 мм/мин.
Глубина прохода 1 мм.
Обороты на Дремеле - 3-4 позиция
Использовал заготовку из оргстерла толщиной 5 мм. (за 5 проходов)
Точность в траектории выставил "0,00"
Вот что получилось.
Продолжение следует...
- xenon-alien
- Почётный участник

- Сообщения: 4520
- Зарегистрирован: 01 янв 2013, 13:13
- Репутация: 925
- Настоящее имя: Daniel
- Откуда: Закарпатская обл. Украина
- Контактная информация:
Re: Box-1 самодельный ЧПУ станок v2.0 по дереву 380х480х180
Люди добрые, прошу помощи!
Посоветуйте, кто пользуется, программу для управления 4-х координатным станком, голова уже кругом идет от информации.
Вот что я нашел: SolidCAM (не удалось установить SolidWorks из-за отсутствия SP1 для Win7), RhinoCAM (не пробовал, только видео уроки смотрел), PowerMill (не пробовал, только видео уроки смотрел), VisualMill (Удалось найти и установить версию 2007 г. + видео уроки смотрел), Арткам (метод развертки не нравится и она только для 3-х осей)
Вот у человека не плохие видео уроки, кому интересно https://www.youtube.com/channel/UC6-mgc ... XErqUNJ7Dg
И попрошу за одно помощи создании в УП для несложного G-кода после определении с программой.
Вот пару строк моей УП Арткама, которую модифицировал для прошивки Marlin. (она работает исключительно в метрической системе и не нуждается прописке G20, или G21 кода, но можно )
(На всякий случай во вложении весь код вчерашней обработки и один рельеф)
G92 X0 Y0 Z0
G90
G0 Z10.0000
G0 X0.0000 Y0.0000 Z10.0000
G0 X3.9747 Y56.0253 Z1.0000
G1 X3.9747 Y56.0253 Z-1.0000 F75.0
G1 X4.4451 Y56.3396 F100.0
G1 X5.0000 Y56.4500
G1 X26.0500 Y56.4500
Как бы для прошивки важно, что бы были пробелы между значениями (и всегда прописывались если нету перемещения по оси ХУ, но не уверен Z иногда не назначается).
А поворотная ось просто должна иметь букву Е заместь А и тоже через пробел должна прописываться.(к стати в первой строке кода координата Z должна прописываться относительно центра заготовки? если брус 50х50 то первая строка кода должна быть такой G92 X0 Y0 Z25 Е0 если коснусь фрезой заготовку, чтобы "0" был по оси вращения?)
Даже представить не могу на сколько сложно, или не сложно создать УП для 4-х осей, так как с программами не знаком вообще.
Поворотную ось планирую ставить в доль оси У как на видео. (уже узнал, что ось выбирается в самой программе)
https://www.youtube.com/watch?v=CZg0hIBpBeE
И обрабатывать подобным образом
https://www.youtube.com/watch?v=QWY2xjNwb88
Посоветуйте, кто пользуется, программу для управления 4-х координатным станком, голова уже кругом идет от информации.
Вот что я нашел: SolidCAM (не удалось установить SolidWorks из-за отсутствия SP1 для Win7), RhinoCAM (не пробовал, только видео уроки смотрел), PowerMill (не пробовал, только видео уроки смотрел), VisualMill (Удалось найти и установить версию 2007 г. + видео уроки смотрел), Арткам (метод развертки не нравится и она только для 3-х осей)
Вот у человека не плохие видео уроки, кому интересно https://www.youtube.com/channel/UC6-mgc ... XErqUNJ7Dg
И попрошу за одно помощи создании в УП для несложного G-кода после определении с программой.
Вот пару строк моей УП Арткама, которую модифицировал для прошивки Marlin. (она работает исключительно в метрической системе и не нуждается прописке G20, или G21 кода, но можно )
(На всякий случай во вложении весь код вчерашней обработки и один рельеф)
G92 X0 Y0 Z0
G90
G0 Z10.0000
G0 X0.0000 Y0.0000 Z10.0000
G0 X3.9747 Y56.0253 Z1.0000
G1 X3.9747 Y56.0253 Z-1.0000 F75.0
G1 X4.4451 Y56.3396 F100.0
G1 X5.0000 Y56.4500
G1 X26.0500 Y56.4500
Как бы для прошивки важно, что бы были пробелы между значениями (и всегда прописывались если нету перемещения по оси ХУ, но не уверен Z иногда не назначается).
А поворотная ось просто должна иметь букву Е заместь А и тоже через пробел должна прописываться.(к стати в первой строке кода координата Z должна прописываться относительно центра заготовки? если брус 50х50 то первая строка кода должна быть такой G92 X0 Y0 Z25 Е0 если коснусь фрезой заготовку, чтобы "0" был по оси вращения?)
Даже представить не могу на сколько сложно, или не сложно создать УП для 4-х осей, так как с программами не знаком вообще.
Поворотную ось планирую ставить в доль оси У как на видео. (уже узнал, что ось выбирается в самой программе)
https://www.youtube.com/watch?v=CZg0hIBpBeE
И обрабатывать подобным образом
https://www.youtube.com/watch?v=QWY2xjNwb88
- Вложения
-
- 50x50 probe.rar
- (397 байт) 1211 скачиваний
-
- 3D relief dragon.rar
- (8.38 КБ) 1208 скачиваний
Последний раз редактировалось xenon-alien 08 ноя 2015, 23:47, всего редактировалось 1 раз.
-
vektor_z
- Мастер
- Сообщения: 405
- Зарегистрирован: 30 ноя 2014, 16:45
- Репутация: 387
- Настоящее имя: Василий
- Откуда: Украина. Закарпатская обл.
- Контактная информация:
Re: Box-1 самодельный ЧПУ станок v2.0 по дереву 380х480х180
В 4-х осях нет ничего сложного, разве что по началу немного сбивает с толку расположение детали в пространстве, и СК (системы координат), в 4х их может быть несколько. После того как придет понимание базовых принципов построения траекторий в 4-х осях и вывода их в нужной СК, создавать 4х осевые УП оказывается не так уж и сложно.. Тем более обучающих видео в нете есть предостаточно..xenon-alien писал(а):Даже представить не могу на сколько сложно, или не сложно создать УП для 4-х осей, так как с программами не знаком вообще.
С постпроцессором для ПМ могу помочь.
- xenon-alien
- Почётный участник

- Сообщения: 4520
- Зарегистрирован: 01 янв 2013, 13:13
- Репутация: 925
- Настоящее имя: Daniel
- Откуда: Закарпатская обл. Украина
- Контактная информация:
Re: Box-1 самодельный ЧПУ станок v2.0 по дереву 380х480х180
Благодарю!vektor_z писал(а):С постпроцессором для ПМ могу помочь.
Скачан у меня какой-то PowerMill 2012 года. Версию не знаю.
Попытаюсь её установить (прочитал ридми файл - целые танцы с бубном в создании какой-то флешки, потому решил не устанавливать до этого) и буду потихоньку разбираться.
Как доберусь к выводу УП - дам знать.
-
vektor_z
- Мастер
- Сообщения: 405
- Зарегистрирован: 30 ноя 2014, 16:45
- Репутация: 387
- Настоящее имя: Василий
- Откуда: Украина. Закарпатская обл.
- Контактная информация:
Re: Box-1 самодельный ЧПУ станок v2.0 по дереву 380х480х180
Первая строка должна быть всегда на безопасной высоте, не важно в скольких осях УП.. Ноль по Z в 4х осевой всегда ставиться в оси вращения А оси..xenon-alien писал(а):к стати в первой строке кода координата Z должна прописываться относительно центра заготовки?
- xenon-alien
- Почётный участник

- Сообщения: 4520
- Зарегистрирован: 01 янв 2013, 13:13
- Репутация: 925
- Настоящее имя: Daniel
- Откуда: Закарпатская обл. Украина
- Контактная информация:
Re: Box-1 самодельный ЧПУ станок v2.0 по дереву 380х480х180
Тогда я правильно понял. (просто опираюсь пока что на свой опыт, которого не много)vektor_z писал(а):Первая строка должна быть всегда на безопасной высоте, не важно в скольких осях УП.. Ноль по Z в 4х осевой всегда ставиться в оси вращения А оси
Первые 2 строки у меня должны быть такими, а потом безопасная высота в 3-й строке
G92 X0 Y0 Z0
G90
G0 Z10.0000
При настройке траектории заготовке задаю "0" точку на поверхности. А есть возможность и задать нижнюю точку заготовки. Думаю вторым способом будет и в PowerMill
Просто перед запуском кода я позиционирую ХУZ в для меня удобном положении на поверхности и касаюсь фрезой заготовку и принимаю это по всем осям за "0" координату.
А Z координата после запуска кода подымается на безопасную высоту 1-20 мм (обычно хватает 1 мм) а обработка заготовки проходит уже по отрицательным высотам. например Z-1,5
Ещё хотел спросить, какой версией PowerMill пользуетесь? (что бы общаться потом на "одном" языке) Или без разницы? Нашел в и-нете 9 SP2, 10 SP5, 10 SP6, PM 2010-2011 SP11, PM 2012 (скачаная)
-
vektor_z
- Мастер
- Сообщения: 405
- Зарегистрирован: 30 ноя 2014, 16:45
- Репутация: 387
- Настоящее имя: Василий
- Откуда: Украина. Закарпатская обл.
- Контактная информация:
Re: Box-1 самодельный ЧПУ станок v2.0 по дереву 380х480х180
PowerMILL 10.0.06 PostProcessor4800xenon-alien писал(а):Ещё хотел спросить, какой версией PowerMill пользуетесь? (что бы общаться потом на "одном" языке) Или без разницы? Нашел в и-нете 9 SP2, 10 SP5, 10 SP6, PM 2010-2011 SP11, PM 2012 (скачаная)
- xenon-alien
- Почётный участник

- Сообщения: 4520
- Зарегистрирован: 01 янв 2013, 13:13
- Репутация: 925
- Настоящее имя: Daniel
- Откуда: Закарпатская обл. Украина
- Контактная информация:
Re: Box-1 самодельный ЧПУ станок v2.0 по дереву 380х480х180
Моя калибровка зашла в тупик!
Пожалуйста, Выручайте советом, кто сталкивался с подобным явлением. (раньше за пол часа находил нужные значение, а теперь...)
В 4-м посте описывал, что проводил поправку оси "У" и в роди бы теперь диагонали в пределах "нормы" моих требований.
Но нюанс появился после первой калибровки относительно реза оргстекла. (до этого микро шаги были по расчетам 16 зубов * 2,5 мм шаг = 40 мм за оборот, микрошаг 1/32 * 200 шагов = 6400, и получаем 6400/40=160 шаг/мм)
Значения видны на фото. По "у"=49,70 мм а по "Х" = 48,85
Относительно этих данных поменял значения шаг/мм "У"=160,966 а "Х" = 163,767
После - запустил свой калибровочный код 200х200 (Фото во вложении). По оси "У" 201 мм получился, а по "Х" 203,5 мм.
"У" откалибровал нормально. Вся проблема по оси "Х". Как видно на фото первые 50 мм "идеально" (громко сказано) а потом через каждые 50 мм на 1 мм больше.
"У" вернул изначальное значение 160 шаг/мм, а "Х" назначил 160,95 шаг/мм.
В итоге ось "У" в порядке, деления совпадают всюду, а по "Х"-у деления линейки совпадают только на расстоянии 200 мм.
Драйвера ставил другие, менял местами - эффект тот же.
На днях попытаюсь подключить Arduino UNO + CNC Shield и так все проверить. К стати. Откопал первые тестовые фото до поправки оси "У". По оси "Х" все деления почти в норме. Как решить эту проблему?
Это с механикой что-то не так, или с электроникой?
Может стук по направляющей оси "У" повлиял на электронику управления "Х"? (бред я пишу?)
Даже не знаю в каком направлении думать.
Пожалуйста, Выручайте советом, кто сталкивался с подобным явлением. (раньше за пол часа находил нужные значение, а теперь...)
В 4-м посте описывал, что проводил поправку оси "У" и в роди бы теперь диагонали в пределах "нормы" моих требований.
Но нюанс появился после первой калибровки относительно реза оргстекла. (до этого микро шаги были по расчетам 16 зубов * 2,5 мм шаг = 40 мм за оборот, микрошаг 1/32 * 200 шагов = 6400, и получаем 6400/40=160 шаг/мм)
Значения видны на фото. По "у"=49,70 мм а по "Х" = 48,85
Относительно этих данных поменял значения шаг/мм "У"=160,966 а "Х" = 163,767
После - запустил свой калибровочный код 200х200 (Фото во вложении). По оси "У" 201 мм получился, а по "Х" 203,5 мм.
"У" откалибровал нормально. Вся проблема по оси "Х". Как видно на фото первые 50 мм "идеально" (громко сказано) а потом через каждые 50 мм на 1 мм больше.
"У" вернул изначальное значение 160 шаг/мм, а "Х" назначил 160,95 шаг/мм.
В итоге ось "У" в порядке, деления совпадают всюду, а по "Х"-у деления линейки совпадают только на расстоянии 200 мм.
Драйвера ставил другие, менял местами - эффект тот же.
На днях попытаюсь подключить Arduino UNO + CNC Shield и так все проверить. К стати. Откопал первые тестовые фото до поправки оси "У". По оси "Х" все деления почти в норме. Как решить эту проблему?
Это с механикой что-то не так, или с электроникой?
Может стук по направляющей оси "У" повлиял на электронику управления "Х"? (бред я пишу?)
Даже не знаю в каком направлении думать.
- NKS
- Мастер
- Сообщения: 2516
- Зарегистрирован: 30 окт 2014, 21:36
- Репутация: 1233
- Настоящее имя: Сергей
- Откуда: Волгоград
- Контактная информация:
Re: Box-1 самодельный ЧПУ станок v2.0 по дереву 380х480х180
Каково отношение длины шпильки оси X к длине шпильки оси Y ?xenon-alien писал(а):По оси "У" 201 мм получился, а по "Х" 203,5 мм.
- Ovaday
- Мастер
- Сообщения: 430
- Зарегистрирован: 25 янв 2015, 22:45
- Репутация: 70
- Настоящее имя: Евгений
- Откуда: г. Уфа
- Контактная информация:
Re: Box-1 самодельный ЧПУ станок v2.0 по дереву 380х480х180
NKS писал(а):Каково отношение длины шпильки оси X к длине шпильки оси Y ?xenon-alien писал(а):По оси "У" 201 мм получился, а по "Х" 203,5 мм.
P.S. У меня по X тоже самое, только максимум 1мм, но я не заморачиваюсь насчет этогоxenon-alien писал(а):Шкив - 16 зубов шаг 2,5 мм (16 * 2,5 = 40 мм за поворот)
Ремень - Т2,5 шириной 6 мм
Студент, собираю себе хоббийный станочек для фрезеровки оргстекла, воска и пластика.
- xenon-alien
- Почётный участник

- Сообщения: 4520
- Зарегистрирован: 01 янв 2013, 13:13
- Репутация: 925
- Настоящее имя: Daniel
- Откуда: Закарпатская обл. Украина
- Контактная информация:
Re: Box-1 самодельный ЧПУ станок v2.0 по дереву 380х480х180
Вообще-то речь идет о размерах нарисованного калибровочного прямоугольника. О шпильках даже упоминаний нет. И у меня Х-У на ремнях.NKS писал(а):xenon-alien писал(а):
По оси "У" 201 мм получился, а по "Х" 203,5 мм.
Каково отношение длины шпильки оси X к длине шпильки оси Y ?
Может я не правильно выразился...
Последний раз редактировалось xenon-alien 11 ноя 2015, 13:23, всего редактировалось 1 раз.
- NKS
- Мастер
- Сообщения: 2516
- Зарегистрирован: 30 окт 2014, 21:36
- Репутация: 1233
- Настоящее имя: Сергей
- Откуда: Волгоград
- Контактная информация:
Re: Box-1 самодельный ЧПУ станок v2.0 по дереву 380х480х180
Пардон, не вчиталсяxenon-alien писал(а):Вообще-то речь идет о размерах нарисованного калибровочного прямоугольника. И у меня Х-У на ремнях.NKS писал(а):xenon-alien писал(а):
По оси "У" 201 мм получился, а по "Х" 203,5 мм.
Каково отношение длины шпильки оси X к длине шпильки оси Y ?
Может я не правильно выразился...
- xenon-alien
- Почётный участник

- Сообщения: 4520
- Зарегистрирован: 01 янв 2013, 13:13
- Репутация: 925
- Настоящее имя: Daniel
- Откуда: Закарпатская обл. Украина
- Контактная информация:
Re: Box-1 самодельный ЧПУ станок v2.0 по дереву 380х480х180
Подключил Arduino UNO + CNC Shield и вставил драйвера.
Прошил при помощи XLoader прошивкой grbl_v0_9g_atmega328p_16mhz_115200.hex
О настройке параметров Grbl-v0.9 можно здесь почитать.
https://github.com/grbl/grbl/wiki/Configuring-Grbl-v0.9
Запустил сначала с расчетным шагом/мм 160. Вот маленькое видео процесса. Как по мне, звук работы прошивки Grbl приятней, чем Marlin.
https://www.youtube.com/watch?v=UPJqenqYzMw
Вот так получился калибровочный рисунок. Потом поменял значения для "Х"-а на 160,966. Эффект тот же.
Попробую создать новый калибровочный файл и так проверить.
А пока что соберу всё обратно.
О настройке параметров Grbl-v0.9 можно здесь почитать.
https://github.com/grbl/grbl/wiki/Configuring-Grbl-v0.9
Запустил сначала с расчетным шагом/мм 160. Вот маленькое видео процесса. Как по мне, звук работы прошивки Grbl приятней, чем Marlin.
https://www.youtube.com/watch?v=UPJqenqYzMw
Вот так получился калибровочный рисунок. Потом поменял значения для "Х"-а на 160,966. Эффект тот же.
Попробую создать новый калибровочный файл и так проверить.
А пока что соберу всё обратно.
- xenon-alien
- Почётный участник

- Сообщения: 4520
- Зарегистрирован: 01 янв 2013, 13:13
- Репутация: 925
- Настоящее имя: Daniel
- Откуда: Закарпатская обл. Украина
- Контактная информация:
Re: Box-1 самодельный ЧПУ станок v2.0 по дереву 380х480х180
Проблема с калибровкой решилась!
Виновником был Шкив. Изначально он шел с диаметром 5 мм. Пришлось рассверливать.
Но ни токаркой, ни на сверлильном столе не удалось добиться желаемого результата.
Хотелось как-то напильником исправить, но с малым успехом. Пришлось из фольги прокладки делать.
Видимо по оси У относительно удалось подправить, но по Х - нет. В коробках нашел один запасной шкив (к первому станку почему-то 3 заказал).
Зажал в токарный патрон Д80 (для будущей поворотной оси) и аккуратно в ручную рассверливал за несколько проходов.
На мое удивление получилось относительно нормально.
Поставил, запустил, и в роди бы все в норме. Правда шаг/мм стоит ещё 160,95 с проходом в 201 мм.
Перезалью прошивку с 160 шагов/мм, повторю калибровочный код и отпишусь.
Виновником был Шкив. Изначально он шел с диаметром 5 мм. Пришлось рассверливать.
Но ни токаркой, ни на сверлильном столе не удалось добиться желаемого результата.
Хотелось как-то напильником исправить, но с малым успехом. Пришлось из фольги прокладки делать.
Видимо по оси У относительно удалось подправить, но по Х - нет. В коробках нашел один запасной шкив (к первому станку почему-то 3 заказал).
Зажал в токарный патрон Д80 (для будущей поворотной оси) и аккуратно в ручную рассверливал за несколько проходов.
На мое удивление получилось относительно нормально.
Поставил, запустил, и в роди бы все в норме. Правда шаг/мм стоит ещё 160,95 с проходом в 201 мм.
Перезалью прошивку с 160 шагов/мм, повторю калибровочный код и отпишусь.
- xenon-alien
- Почётный участник

- Сообщения: 4520
- Зарегистрирован: 01 янв 2013, 13:13
- Репутация: 925
- Настоящее имя: Daniel
- Откуда: Закарпатская обл. Украина
- Контактная информация:
Re: Box-1 самодельный ЧПУ станок v2.0 по дереву 380х480х180
Калибровка завершилась успешно.
Но шкивы нужно будет поменять на нормальные - с отверстием 6,35 мм.
Или перейти на шпильку. Но не охота.
Или менять шкивы в месте с ремнями.
Но это уже потом как-нибудь.
Но шкивы нужно будет поменять на нормальные - с отверстием 6,35 мм.
Или перейти на шпильку. Но не охота.
Или менять шкивы в месте с ремнями.
Но это уже потом как-нибудь.
- xenon-alien
- Почётный участник

- Сообщения: 4520
- Зарегистрирован: 01 янв 2013, 13:13
- Репутация: 925
- Настоящее имя: Daniel
- Откуда: Закарпатская обл. Украина
- Контактная информация:
Re: Box-1 самодельный ЧПУ станок v2.0 по дереву 380х480х180
Первая "серьезная" деталь.
Хотел спросить.
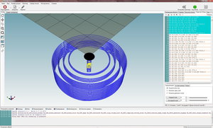
Это нормально что в Арткаме отображает криво-призмачично, но и отфрезеровало так же?
Я думал, что просто видеокарта не справляется и вот по этому такое "квадратное" всё. G2 и G3 прошивка Marlin распознает.
Но в коде я их не наблюдаю. Как можно это исправить?
Может постпроцессор не правильно модифицировал?
(в первом посте файл; уже модифицировал под круговую интерполяцию)
Бороздил немного в просторах интернета и выяснил, что это так называемая круговая интерполяция. И если я правильно понял, то Арткам не поддерживает эту функцию?
Виноват.
Модифицировал постпроцессор.
Теперь выдает относительно нормально...
Центральное отверстие отображает странно... А большие радиусы почему-то разбиты на круговую и линейную интерполяцию (правильно ли выразился?)
И почему это так? Но буду ещё тестировать.
Это нормально что в Арткаме отображает криво-призмачично, но и отфрезеровало так же?
Я думал, что просто видеокарта не справляется и вот по этому такое "квадратное" всё. G2 и G3 прошивка Marlin распознает.
Но в коде я их не наблюдаю. Как можно это исправить?
Может постпроцессор не правильно модифицировал?
(в первом посте файл; уже модифицировал под круговую интерполяцию)
Бороздил немного в просторах интернета и выяснил, что это так называемая круговая интерполяция. И если я правильно понял, то Арткам не поддерживает эту функцию?
Виноват.
Модифицировал постпроцессор.
Теперь выдает относительно нормально...
Центральное отверстие отображает странно... А большие радиусы почему-то разбиты на круговую и линейную интерполяцию (правильно ли выразился?)
И почему это так? Но буду ещё тестировать.
- xenon-alien
- Почётный участник

- Сообщения: 4520
- Зарегистрирован: 01 янв 2013, 13:13
- Репутация: 925
- Настоящее имя: Daniel
- Откуда: Закарпатская обл. Украина
- Контактная информация:
Re: Box-1 самодельный ЧПУ станок v2.0 по дереву 380х480х180
Вот и первое изделие.
Кривоватое, но рабочее.
https://www.youtube.com/watch?v=uUylc3HGfc0
Собрал не большой пылеотсасывающий центробежный (улиточный) вентилятор при помощи ЧПУ станка.
В дальнейшем будет подключен к мини циклону.
Собран из следующих деталей:
- Мотор: Conrad BLDC B36-56-06 (~40-50A)
- ESC: SkyWalker 40A 2-4s Li-Po
- Сервотестер: Turnigy
- Крыльчатка: от старого холодильного ящика (диаметр 90 мм, высота 17 мм)
- Корпус: из 10 мм оргстекла, отфрезерован на ЧПУ станке (размер 120 х 133 х 30 мм, воздухозабор диаметром 50 мм, выдув 40 х 20 мм )
- Питание: Блок Питания 350 Вт 12 В 29,9 А (на видео временно подключен к аккумуляторам)
Кривоватое, но рабочее.
https://www.youtube.com/watch?v=uUylc3HGfc0
Собрал не большой пылеотсасывающий центробежный (улиточный) вентилятор при помощи ЧПУ станка.
В дальнейшем будет подключен к мини циклону.
Собран из следующих деталей:
- Мотор: Conrad BLDC B36-56-06 (~40-50A)
- ESC: SkyWalker 40A 2-4s Li-Po
- Сервотестер: Turnigy
- Крыльчатка: от старого холодильного ящика (диаметр 90 мм, высота 17 мм)
- Корпус: из 10 мм оргстекла, отфрезерован на ЧПУ станке (размер 120 х 133 х 30 мм, воздухозабор диаметром 50 мм, выдув 40 х 20 мм )
- Питание: Блок Питания 350 Вт 12 В 29,9 А (на видео временно подключен к аккумуляторам)
Последний раз редактировалось xenon-alien 15 ноя 2015, 13:21, всего редактировалось 1 раз.