Разработка станка

Станки, создание станков, обсуждения, предложения.
Аватара пользователя
Александр Ипатов
Новичок
Сообщения: 9
Зарегистрирован: 29 ноя 2013, 08:27
Репутация: 0
Откуда: г.Архангельск
Контактная информация:

Разработка станка

Сообщение Александр Ипатов »

День добрый. Я занимаюсь производством натяжных потолков. Мне нужно спроектировать и изготовить два станка. Вводные такие
1 станок для сверления пластикового профиля 2500 мм длиной 10 мм толщиной через каждые 150 мм диаметром 6 мм. Производительность не менее 600 метров в час.
2 станок для надпиливания алюминиевых профилей (фото прилагаю) от 10 до 80 мм высотой от 2000 до 2500 мм длиной с шагом 15-20 мм. Производительность не менее 25 метров в час.
Безымянный.jpg (4967 просмотров) <a class='original' href='./download/file.php?id=21705&mode=view' target=_blank>Загрузить оригинал (59.49 КБ)</a>
aaleksander
Мастер
Сообщения: 577
Зарегистрирован: 23 авг 2013, 18:04
Репутация: 118
Откуда: г. Ухта
Контактная информация:

Re: Разработка станка

Сообщение aaleksander »

Возможно, вам нужно спросить гугл о "ЧПУ бесконечная ось".
Подаваться профили человеком будут? Или из какой-то обоймы?
Аватара пользователя
Александр Ипатов
Новичок
Сообщения: 9
Зарегистрирован: 29 ноя 2013, 08:27
Репутация: 0
Откуда: г.Архангельск
Контактная информация:

Re: Разработка станка

Сообщение Александр Ипатов »

aaleksander писал(а):Возможно, вам нужно спросить гугл о "ЧПУ бесконечная ось".
Подаваться профили человеком будут? Или из какой-то обоймы?
В принципе для меня подойдет и подача человеком. Сверлильный есть кому предложить и в режиме конвейера, но тогда нужна большая производительность.
aftaev
Зачётный участник
Зачётный участник
Сообщения: 34042
Зарегистрирован: 04 апр 2010, 19:22
Репутация: 6194
Откуда: Казахстан.
Контактная информация:

Re: Разработка станка

Сообщение aftaev »

Александр Ипатов писал(а):Мне нужно спроектировать и изготовить два станка
вы бы город в своем профиле заполнили :)
Дилетанту сложные вещи кажутся очень простыми, и только профессионал понимает насколько сложна самая простая вещь
Кто хочет - ищет возможности, кто не хочет - ищет оправдание.
Найди работу по душе и тебе не придется работать.
Аватара пользователя
R7LL
Опытный
Сообщения: 154
Зарегистрирован: 25 окт 2013, 01:27
Репутация: 14
Откуда: Ростов-на-Дону
Контактная информация:

Re: Разработка станка

Сообщение R7LL »

Бюджет озвучте пожалуйста
С уважением, Владислав Иванович
Аватара пользователя
Nick
Мастер
Сообщения: 22776
Зарегистрирован: 23 ноя 2009, 16:45
Репутация: 1735
Заслуга: Developer
Откуда: Gatchina, Saint-Petersburg distr., Russia
Контактная информация:

Re: Разработка станка

Сообщение Nick »

Надо делать стационарный инструмент, ведущий ролик и контрольный, на контрольном энкодер. Плюс датчик на наличие профиля. Плюс одна ось на инструмент. И дальше схема такая, засунули прояиль сработал концевик наличия профиля, по нему включаем программу обработки, т.е. продвинули заготовку, сделали рез, и т.д., пока не кончится профиль.

Главное под профиль сделать нормальную направляющую, чтобы его не клинило, и придумать приводящий ролик, чтобы у него сцепление было хорошее.
Аватара пользователя
tooshka
Почётный участник
Почётный участник
Сообщения: 1803
Зарегистрирован: 24 окт 2012, 14:26
Репутация: 209
Настоящее имя: Андрей
Откуда: Нижний Новгород
Контактная информация:

Re: Разработка станка

Сообщение tooshka »

Nick писал(а):ведущий ролик и контрольный, на контрольном энкодер
Боюсь эта схема будет работать только если точность нужна в +/-5мм. Ролик тот или иной будут проскальзывать (пыль/партия профиля/стружка и тп), а сомое плохое что оператор не будет об этом знать навалит браку. Предлагаю толкатель + линейный энкодер. После операции по программе будет возвращаться в исходную позицию. Еще один вариант длинный замкнутый ремень с упорами такие на пескоструйках используют.
Nick писал(а):дальше схема такая, засунули прояиль сработал концевик наличия профиля, по нему включаем программу обработки, т.е. продвинули заготовку, сделали рез, и т.д., пока не кончится профиль.
100% согласен.
Милая, ты услышь меня
под окном стою со своим я ЧПУ! (Протяжно; с надрывом; форте)
Внимание!!! Чрезмерное увлечение ЧПУ приводит к проблемам в семейных отношениях!
Аватара пользователя
Fisher
Почётный участник
Почётный участник
Сообщения: 3391
Зарегистрирован: 09 апр 2012, 12:39
Репутация: 424
Откуда: Киров
Контактная информация:

Re: Разработка станка

Сообщение Fisher »

tooshka писал(а):Предлагаю толкатель + линейный энкодер
Это-ж какой длины он нужен и какая длина получится у установки?
www.cncru.ru - все виды станков с ЧПУ. Комплектующие.
Аватара пользователя
wldev
Мастер
Сообщения: 1650
Зарегистрирован: 24 янв 2012, 16:04
Репутация: 510
Настоящее имя: Сергей Бочаров
Откуда: Новосибирск
Контактная информация:

Re: Разработка станка

Сообщение wldev »

Александр Ипатов писал(а):День добрый. Я занимаюсь производством натяжных потолков. Мне нужно спроектировать и изготовить два станка. Вводные такие
1 станок для сверления пластикового профиля 2500 мм длиной 10 мм толщиной через каждые 150 мм диаметром 6 мм. Производительность не менее 600 метров в час.
2 станок для надпиливания алюминиевых профилей (фото прилагаю) от 10 до 80 мм высотой от 2000 до 2500 мм длиной с шагом 15-20 мм. Производительность не менее 25 метров в час.
По первому:
600м/час /2,5м = 240 профилей в час, или 4 профиля в минуту, или 15 секунд на профиль..
т.е. установка 3-5 секунд, сверление 6 секунд, выброс 3-5 секунд.
Я считаю вам нужно ставить сразу 16 (2500/150) , сверлильных головок которые будут сверлить одновременно. При всём желание нет времени на перемещения.
По второму:
Примерно также, делаем несколько пильных модулей которые пилят рейку одновременно, например если два модуля то первый с середины и до конца второй с начала и до середины...

если что пишите
Новости: https://t.me/wldevruch
Обсуждения: https://t.me/wldevgr
Аватара пользователя
Nick
Мастер
Сообщения: 22776
Зарегистрирован: 23 ноя 2009, 16:45
Репутация: 1735
Заслуга: Developer
Откуда: Gatchina, Saint-Petersburg distr., Russia
Контактная информация:

Re: Разработка станка

Сообщение Nick »

tooshka писал(а):Боюсь эта схема будет работать только если точность нужна в +/-5мм. Ролик тот или иной будут проскальзывать
Ведущий - да может проскальзывать, но мы будем всегда отталкиваться от контрольного с энкодером, на нем усилия никакого нет - проскальзывать не должен. Такие стоят на крупных линиях по изготовлению стекла, тканей и прочего погонажного материала.
Bender писал(а):По первому:
600м/час /2,5м = 240 профилей в час, или 4 профиля в минуту, или 15 секунд на профиль..
Да... я как-то и не обратил на это внимание :), это получается 600м/час = 10 метров в мин... с остановками на сверление... Разве сто пробивной штамп сделать, и станцию ватоматической загрузки, тогда можно наверное успеть,
Milk
Мастер
Сообщения: 212
Зарегистрирован: 05 июл 2011, 15:09
Репутация: 2
Контактная информация:

Re: Разработка станка

Сообщение Milk »

Да, резанием и сверление явно не успеть... Может действительно приспособить пробивку/просечку? Советский станок для резки листов как-то видел в деле-довольно мощный агрегат. Только оснастка явно не копеечная выйдет, да и точность хода нужно будет на порядок улучшить.
Piligrym
Почётный участник
Почётный участник
Сообщения: 180
Зарегистрирован: 03 дек 2012, 10:05
Репутация: 22
Откуда: Московская обл. Можайск
Контактная информация:

Re: Разработка станка

Сообщение Piligrym »

Чет подумалось про модуль линейных перемещений с ременным приводом от сервы, со сменным рабочим органом, или 2 модуля. Тот что для отверстий например пневмоцилиндр большого диаметра и малого хода штока с привод на 2 "дырокола" чтобы 4 дырки одновременно бить, просто не знаю что именно за материал . По второму тоже самое только меньше давление или меньшие цилиндры поднимают/опускают вал на котором с шагом ( если постоянный шаг то с постоянным шагом) закреплены отрезные диски. Если интересно эскизик к вечеру набросаю
aaleksander
Мастер
Сообщения: 577
Зарегистрирован: 23 авг 2013, 18:04
Репутация: 118
Откуда: г. Ухта
Контактная информация:

Re: Разработка станка

Сообщение aaleksander »

Milk писал(а):да и точность хода нужно будет на порядок улучшить
Про точность в ТЗ ничего не было.
Я у себя потолок натяжной на той неделе снимал. Старый, еще на пластиковом профиле. Так там про просверлено на глаз прям по месту, стоя на стремянке. Его ж к стене крепить - какая разница.
Аватара пользователя
Александр Ипатов
Новичок
Сообщения: 9
Зарегистрирован: 29 ноя 2013, 08:27
Репутация: 0
Откуда: г.Архангельск
Контактная информация:

Re: Разработка станка

Сообщение Александр Ипатов »

aftaev писал(а):
Александр Ипатов писал(а):Мне нужно спроектировать и изготовить два станка
вы бы город в своем профиле заполнили :)
Не понял как это сделать?
Аватара пользователя
Александр Ипатов
Новичок
Сообщения: 9
Зарегистрирован: 29 ноя 2013, 08:27
Репутация: 0
Откуда: г.Архангельск
Контактная информация:

Re: Разработка станка

Сообщение Александр Ипатов »

Piligrym писал(а):Чет подумалось про модуль линейных перемещений с ременным приводом от сервы, со сменным рабочим органом, или 2 модуля. Тот что для отверстий например пневмоцилиндр большого диаметра и малого хода штока с привод на 2 "дырокола" чтобы 4 дырки одновременно бить, просто не знаю что именно за материал . По второму тоже самое только меньше давление или меньшие цилиндры поднимают/опускают вал на котором с шагом ( если постоянный шаг то с постоянным шагом) закреплены отрезные диски. Если интересно эскизик к вечеру набросаю
Интересно конечно.
aaleksander писал(а):
Milk писал(а):да и точность хода нужно будет на порядок улучшить
Про точность в ТЗ ничего не было.
При сверлении точность +-1см вполне достаточно, при пилении +-2 мм.
night_cow
Кандидат
Сообщения: 56
Зарегистрирован: 30 окт 2013, 07:38
Репутация: 3
Откуда: Санкт-Петербург , пос.Стрельна
Контактная информация:

Re: Разработка станка

Сообщение night_cow »

aaleksander писал(а):Старый, еще на пластиковом профиле.
Чего это в пластиковом профиле старого ? Им до сих пор ведущие компании пользуются.
Алюминиевый только для сложных многоуровневых конструкций нужен, + щас продается пластиковый профиль с готовыми отверстиями под саморезы, что поднимает точность и скорость установки :)
night_cow
Кандидат
Сообщения: 56
Зарегистрирован: 30 окт 2013, 07:38
Репутация: 3
Откуда: Санкт-Петербург , пос.Стрельна
Контактная информация:

Re: Разработка станка

Сообщение night_cow »

для обоих станков я бы рекомендовал пневматическую систему , выдет проще и дешевле. 1 пневмоцелиндр на направляющей зажимает профиль/полосу (срабатывает концевик), второй его толкает его в направлении пилы/сверла (до концовика) , третий опускает пилу/сверло ( до концевика) и отпускает заготовку (первый целиндр), пружина (или пневмо целиндр работающий в оба направления) возвращается. работает на воздухе быстро и четко.
Намного дешевле всяких ЧПУ :)
Аватара пользователя
sergey27rus
Почётный участник
Почётный участник
Сообщения: 1146
Зарегистрирован: 15 авг 2013, 07:22
Репутация: 730
Настоящее имя: Сергей
Откуда: Хабаровск Дальний Восток РФ
Контактная информация:

Re: Разработка станка

Сообщение sergey27rus »

Что вроде такого, скорость можно скорее всего увеличить
https://www.youtube.com/watch?v=pDVXQAduPNQ
Milk
Мастер
Сообщения: 212
Зарегистрирован: 05 июл 2011, 15:09
Репутация: 2
Контактная информация:

Re: Разработка станка

Сообщение Milk »

aaleksander писал(а):Про точность в ТЗ ничего не было.
Я про точность изготовления высечного штампа и само-собой что точность механизма должна соответствовать или штамп долго не протянет...
Piligrym
Почётный участник
Почётный участник
Сообщения: 180
Зарегистрирован: 03 дек 2012, 10:05
Репутация: 22
Откуда: Московская обл. Можайск
Контактная информация:

Re: Разработка станка

Сообщение Piligrym »

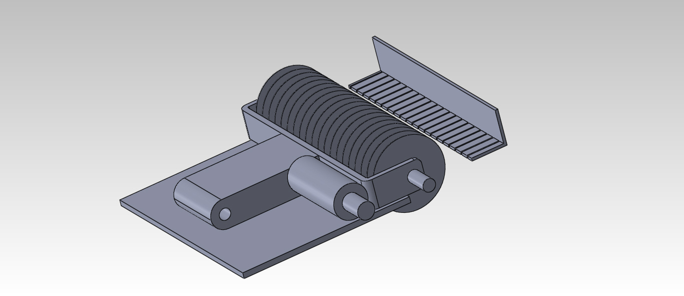
Ну примерно так я себе это представляю, диски с приводом на подвижной плите уголок закреплен жестко на каретке все должно быть связано между собой хорошими рельсами, чтобы небыло смещения ( ну если совсем непонятно подрисую потом) про пробивку ну тож самое в принципе, только вместо дисков пуансоны - на уголке - матрицы
Вложения
механизм реза.JPG (4435 просмотров) <a class='original' href='./download/file.php?id=21922&mode=view' target=_blank>Загрузить оригинал (155.02 КБ)</a>
Ответить

Вернуться в «Станки»