Электроэрозионный проволочно-вырезной станок А207
- CybSys
- Почётный участник

- Сообщения: 480
- Зарегистрирован: 07 июн 2013, 10:02
- Репутация: 121
- Откуда: Иваново
- Контактная информация:
Электроэрозионный проволочно-вырезной станок А207
Доброго времени суток.
Не так давно появился у меня в гараже электроэрозионный проволочно-вырезной 2-х координатный станок A207. Привез друг для неспешного ввода в эксплуатацию.
Он уже успел заменить привода на шаговые двигатели с энкодерами. в остальном по механики ничего пока не менялось.
В данное время основной упор делаю на управление станком и генератор импульсов.
В качестве управления имеется плата расширения для ПК AutoCut v6.6, со своим программным обеспечением (WireCut) и утилитой для создания G-code для AutoCad 2004-2006.
Так как плата довольно старая то она расcчитана под интерфейс PCI, то есть довольно таки устаревшее железо. Но это пока не проблема.
Насколько я в курсе, на сегодняшний момент эта плата производителем не поддерживается, и тех. поддержка не отвечает. Хотя она до сих пор продается.
Что касается самого станка, сделал небольшой обзор того что имеется у меня.
https://www.youtube.com/watch?v=K54vBHQQhjQ
Сделал клемную плату для удобства подсоединения проводов от драйверов, питания 12В, релюх...
Не так давно появился у меня в гараже электроэрозионный проволочно-вырезной 2-х координатный станок A207. Привез друг для неспешного ввода в эксплуатацию.
Он уже успел заменить привода на шаговые двигатели с энкодерами. в остальном по механики ничего пока не менялось.
В данное время основной упор делаю на управление станком и генератор импульсов.
В качестве управления имеется плата расширения для ПК AutoCut v6.6, со своим программным обеспечением (WireCut) и утилитой для создания G-code для AutoCad 2004-2006.
Так как плата довольно старая то она расcчитана под интерфейс PCI, то есть довольно таки устаревшее железо. Но это пока не проблема.
Насколько я в курсе, на сегодняшний момент эта плата производителем не поддерживается, и тех. поддержка не отвечает. Хотя она до сих пор продается.
Что касается самого станка, сделал небольшой обзор того что имеется у меня.
https://www.youtube.com/watch?v=K54vBHQQhjQ
Сделал клемную плату для удобства подсоединения проводов от драйверов, питания 12В, релюх...
Мой канал: https://www.youtube.com/c/CybernetSystems
Мой ВК: https://vk.com/cybsys
Мой instagram: https://instagram.com/cybsystems?utm_medium=copy_link
Мой сайт: https://www.ivdetal.ru
Мой ВК: https://vk.com/cybsys
Мой instagram: https://instagram.com/cybsystems?utm_medium=copy_link
Мой сайт: https://www.ivdetal.ru
-
MadRat
- Новичок
- Сообщения: 39
- Зарегистрирован: 27 сен 2019, 23:30
- Репутация: 5
- Настоящее имя: Dmitrij
- Контактная информация:
Re: Электроэрозионный проволочно-вырезной станок А207
а по подробнее про плату можете написать? а то информации по ней кот наплакал(((
- CybSys
- Почётный участник

- Сообщения: 480
- Зарегистрирован: 07 июн 2013, 10:02
- Репутация: 121
- Откуда: Иваново
- Контактная информация:
Re: Электроэрозионный проволочно-вырезной станок А207
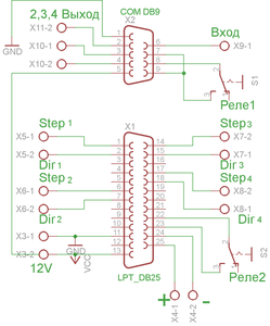
Нарисовал схему подключения внешней обвязки к плате:
Так как она взаимодействует с внешним миром через опторазвязку, то к ней необходимо подключить внешнее питание 12В - это выводы 11 и 13, 25-ти пинового разъема (LPT).
К этому же разъему подключается и управление приводами осей. Всего можно подключить 4 привода разного типа. К двум: одно-фазные, трех-фазные и пяти-фазные, а к другим двум, только: одно-фазное и трех-фазное управление.
Так как у меня однофазные шаговые двигатели, то я подцепил их по двум проводам - step/dir.
Еще в этом разъеме есть выводы замыкания двух реле, одно из которых дублируется на разъеме DB9, и оно должно включать генератор импульсов.
Из того что я понял, разъем DB9, в основном служит для управления генератором: включения и задания режимов генерации. Для последнего, в этом разъеме есть три выхода и один вход. Обмен информацией компьютер -> генератор осуществляется по одному из протоколов выбранных в программе управления. В общем, основная загвоздка сейчас в этом, но думаю что со временем разберусь.
https://www.youtube.com/watch?v=tEKqh9XCHOo
Так как она взаимодействует с внешним миром через опторазвязку, то к ней необходимо подключить внешнее питание 12В - это выводы 11 и 13, 25-ти пинового разъема (LPT).
К этому же разъему подключается и управление приводами осей. Всего можно подключить 4 привода разного типа. К двум: одно-фазные, трех-фазные и пяти-фазные, а к другим двум, только: одно-фазное и трех-фазное управление.
Так как у меня однофазные шаговые двигатели, то я подцепил их по двум проводам - step/dir.
Еще в этом разъеме есть выводы замыкания двух реле, одно из которых дублируется на разъеме DB9, и оно должно включать генератор импульсов.
Из того что я понял, разъем DB9, в основном служит для управления генератором: включения и задания режимов генерации. Для последнего, в этом разъеме есть три выхода и один вход. Обмен информацией компьютер -> генератор осуществляется по одному из протоколов выбранных в программе управления. В общем, основная загвоздка сейчас в этом, но думаю что со временем разберусь.
https://www.youtube.com/watch?v=tEKqh9XCHOo
- Вложения
-
- AutoCutmanual.pdf
- документация к плате
- (1.74 МБ) 9566 скачиваний
Мой канал: https://www.youtube.com/c/CybernetSystems
Мой ВК: https://vk.com/cybsys
Мой instagram: https://instagram.com/cybsystems?utm_medium=copy_link
Мой сайт: https://www.ivdetal.ru
Мой ВК: https://vk.com/cybsys
Мой instagram: https://instagram.com/cybsystems?utm_medium=copy_link
Мой сайт: https://www.ivdetal.ru
-
Alex123
- Кандидат
- Сообщения: 68
- Зарегистрирован: 21 май 2015, 11:51
- Репутация: 5
- Настоящее имя: Александр
- Контактная информация:
Re: Электроэрозионный проволочно-вырезной станок А207
Шаговые двигатели однофазные не бывают а только 2-х, 3-х,5 и 6 фазные.Так как у меня однофазные шаговые двигатели
А STEP/DIR это протокол передачи нужного движения на драйвер.
Мотор, который стоял на этом станке (ШД-5) был шестифазным с углом единичного шага - 1.5 градуса (240 шагов на оборот) те моторы что заменены двухфазные шаговики с углом шага 1.8 градуса. А указанная плата требует только механическую систему с суммарной передачей 1 микрон на шимпульс STEP. Это не линукс. Из этого чтобы этот станок работал с Платой AUTOCUT в правильном масштабе - придется менять передачу шкивов и ремень под эти шкивы. Или придется масштабировать чертеж DXF на дробный коэфициент, при этом все переезды вручную надо то-же значение умножать на этот дробный коэффициент. Можно надуть систему - поставить на драйвере коэффициент 12 при этом все надо будет умножать на 10, но при этом не выйдет скорость резки выше 3мм/мин, а для тонких деталей скорость может быть до 14мм/мин.
!!!!!!данная плата генерит импульсы STEP/DIR не по протоколу а как часть просто 2-х фаз управления шаговиком но драйвер шаговика это понимает!!!! А вот протокол CW/CCW эта плата генерит такой, что ни один драйвер его понимать не будет, проверено!
Разрешать любые перемещения выше 2000 импульсов нельзя при использовании протокола STEP/DIR при разгоне свыше 2200 шагов импульсов STEP станет в 2 меньше и будет перемещение в 2 раза короче (потеря шагов). В протоколе CW/CCW этого косяка нет, но его не понимает ни один драйвер.
Хотя 2000 импульсов в секунду это 120мм/мин для эрозионника на маршевой скорости вполне достаточно.
Шутка из газеты:
Откат это способ выиграть тендер, а тендер - чемпионат отрасли по откатам.
Откат это способ выиграть тендер, а тендер - чемпионат отрасли по откатам.
-
aftaev
- Зачётный участник

- Сообщения: 34042
- Зарегистрирован: 04 апр 2010, 19:22
- Репутация: 6194
- Откуда: Казахстан.
- Контактная информация:
Re: Электроэрозионный проволочно-вырезной станок А207
там нет GcodeCybSys писал(а):утилитой для создания G-code для AutoCad 2004-2006.
Мы поставили сервы Яскава и электронной редукцией все решилось + завели микронные линейки в сервы.Alex123 писал(а):А указанная плата требует только механическую систему с суммарной передачей 1 микрон на шимпульс STEP. Это не линукс. Из этого чтобы этот станок работал с Платой AUTOCUT в правильном масштабе - придется менять передачу шкивов и ремень под эти шкивы.
Дилетанту сложные вещи кажутся очень простыми, и только профессионал понимает насколько сложна самая простая вещь
Кто хочет - ищет возможности, кто не хочет - ищет оправдание.
Найди работу по душе и тебе не придется работать.
Кто хочет - ищет возможности, кто не хочет - ищет оправдание.
Найди работу по душе и тебе не придется работать.
-
MadRat
- Новичок
- Сообщения: 39
- Зарегистрирован: 27 сен 2019, 23:30
- Репутация: 5
- Настоящее имя: Dmitrij
- Контактная информация:
Re: Электроэрозионный проволочно-вырезной станок А207
Хорошо, выводы 24 и 25 отвечают за меж электродный зазор, что надо на них подавать? я так понимаю через делитель напряжения от 0 до 5 вольт? я правильно понимаю?CybSys писал(а):Нарисовал схему подключения внешней обвязки к плате:
Так как она взаимодействует с внешним миром через опторазвязку, то к ней необходимо подключить внешнее питание 12В - это выводы 11 и 13, 25-ти пинового разъема (LPT).
К этому же разъему подключается и управление приводами осей. Всего можно подключить 4 привода разного типа. К двум: одно-фазные, трех-фазные и пяти-фазные, а к другим двум, только: одно-фазное и трех-фазное управление.
Так как у меня однофазные шаговые двигатели, то я подцепил их по двум проводам - step/dir.
Еще в этом разъеме есть выводы замыкания двух реле, одно из которых дублируется на разъеме DB9, и оно должно включать генератор импульсов.
Из того что я понял, разъем DB9, в основном служит для управления генератором: включения и задания режимов генерации. Для последнего, в этом разъеме есть три выхода и один вход. Обмен информацией компьютер -> генератор осуществляется по одному из протоколов выбранных в программе управления. В общем, основная загвоздка сейчас в этом, но думаю что со временем разберусь.
Насчёт 1шаг= 0,001мм я думаю использовать швп с шагом 4мм и драйвера Лидшайн DM556 с делением 4000 имп/об, там есть и 5000 что позволяет использовать шаг 5мм
-
aftaev
- Зачётный участник

- Сообщения: 34042
- Зарегистрирован: 04 апр 2010, 19:22
- Репутация: 6194
- Откуда: Казахстан.
- Контактная информация:
Re: Электроэрозионный проволочно-вырезной станок А207
Напругу с проволоки.MadRat писал(а):Хорошо, выводы 24 и 25 отвечают за меж электродный зазор, что надо на них подавать?
Делитель вроде есть уже на плате. Если не ошибаюсь можно подавать что то до 120в. Надо смотреть схему на плате.MadRat писал(а):я так понимаю через делитель напряжения от 0 до 5 вольт? я правильно понимаю?
На китайских станках типа DK могут стоят ШВП с шагом 4мм.MadRat писал(а):Насчёт 1шаг= 0,001мм я думаю использовать швп с шагом 4мм и драйвера Лидшайн DM556 с делением 4000 имп/об, там есть и 5000 что позволяет использовать шаг 5мм
Дилетанту сложные вещи кажутся очень простыми, и только профессионал понимает насколько сложна самая простая вещь
Кто хочет - ищет возможности, кто не хочет - ищет оправдание.
Найди работу по душе и тебе не придется работать.
Кто хочет - ищет возможности, кто не хочет - ищет оправдание.
Найди работу по душе и тебе не придется работать.
-
MadRat
- Новичок
- Сообщения: 39
- Зарегистрирован: 27 сен 2019, 23:30
- Репутация: 5
- Настоящее имя: Dmitrij
- Контактная информация:
Re: Электроэрозионный проволочно-вырезной станок А207
у меня с 150 вольт RC генератор выдаётaftaev писал(а):Делитель вроде есть уже на плате. Если не ошибаюсь можно подавать что то до 120в. Надо смотреть схему на плате.
-
aftaev
- Зачётный участник

- Сообщения: 34042
- Зарегистрирован: 04 апр 2010, 19:22
- Репутация: 6194
- Откуда: Казахстан.
- Контактная информация:
Re: Электроэрозионный проволочно-вырезной станок А207
Был прецедент когда эту плату подключали без делителя к советскому генератору, плата сгорала.MadRat писал(а):у меня с 150 вольт RC генератор выдаёт
У нас на генераторе переключатель 80/110в (для толстого материала)
Дилетанту сложные вещи кажутся очень простыми, и только профессионал понимает насколько сложна самая простая вещь
Кто хочет - ищет возможности, кто не хочет - ищет оправдание.
Найди работу по душе и тебе не придется работать.
Кто хочет - ищет возможности, кто не хочет - ищет оправдание.
Найди работу по душе и тебе не придется работать.
-
Alex123
- Кандидат
- Сообщения: 68
- Зарегистрирован: 21 май 2015, 11:51
- Репутация: 5
- Настоящее имя: Александр
- Контактная информация:
Re: Электроэрозионный проволочно-вырезной станок А207
На последних станках TOSUN в режимах забито LOW (80В) при резке больших толщин и он режет (даже 400мм на LOW).У нас на генераторе переключатель 80/110в (для толстого материала)
Верно, если ее подключить к тиратроннику как от этого станка то он выдает на холостом ходу напряжения до 300В.Был прецедент когда эту плату подключали без делителя к советскому генератору, плата сгорала.
Если схема самодельного генератора просто источник даже и 100В и ключ (транзистор) то индуктивность шины станка наведет большое напряжение при его закрытии что вызовет пробой транзистора или спалит плату, если в схемотехнике не приняты меры против этого. Хотя на плате в итоге после АЦП стоит опторазвязка по цифре и аналог входа можно восстановить. И вообще никто не подключает МЭП на выводы 24 25 без дополнительного ограничения максимума.
В китайском станке от которого эта плата на базах транзисторов стоят резисторы от 100 Ом что сильно затягивает фронты открытие/закрытие выделяя выбросы от индуктивности в тепло. Но там токи импульса до 40А и индуктивность выделяет не фатальную энергию. А вот если надо получить ток 100-300А как в латунниках и за 1-3 микросекунды такое решение не прокатит.
RC генератор с такой платой видимо будет иметь производительность до 1-5 квадратов, не понятно за чем такие риски и затраты.
Шутка из газеты:
Откат это способ выиграть тендер, а тендер - чемпионат отрасли по откатам.
Откат это способ выиграть тендер, а тендер - чемпионат отрасли по откатам.
-
Alex123
- Кандидат
- Сообщения: 68
- Зарегистрирован: 21 май 2015, 11:51
- Репутация: 5
- Настоящее имя: Александр
- Контактная информация:
Re: Электроэрозионный проволочно-вырезной станок А207
На станке A207 шаг щлифованного винта 1мм, шкивы с завода 12/50 зубов и ремень с шагом 6.34 (таких ремней больше не бывает). По этому никаким дроблением это не вытянуть (дробное дробление драйвер шаговика не поддерживает).На китайских станках типа DK могут стоят ШВП с шагом 4мм
Если мотор напрямую на валу с шагом 1,2,4,5,6мм то все прокатит без дробей.
Шутка из газеты:
Откат это способ выиграть тендер, а тендер - чемпионат отрасли по откатам.
Откат это способ выиграть тендер, а тендер - чемпионат отрасли по откатам.
-
aftaev
- Зачётный участник

- Сообщения: 34042
- Зарегистрирован: 04 апр 2010, 19:22
- Репутация: 6194
- Откуда: Казахстан.
- Контактная информация:
Re: Электроэрозионный проволочно-вырезной станок А207
Зимой подогревает помещениеAlex123 писал(а):В китайском станке от которого эта плата на базах транзисторов стоят резисторы от 100 Ом что сильно затягивает фронты открытие/закрытие выделяя выбросы от индуктивности в тепло. Но там токи импульса до 40А и индуктивность выделяет не фатальную энергию.
Вместо молибдена ставили латуньку - режет. Намотка полного барабана латуньки, режет Ст3 20мм длиной 300-400мм. Потом рвется.Alex123 писал(а):Но там токи импульса до 40А и индуктивность выделяет не фатальную энергию. А вот если надо получить ток 100-300А как в латунниках и за 1-3 микросекунды такое решение не прокатит.
Дилетанту сложные вещи кажутся очень простыми, и только профессионал понимает насколько сложна самая простая вещь
Кто хочет - ищет возможности, кто не хочет - ищет оправдание.
Найди работу по душе и тебе не придется работать.
Кто хочет - ищет возможности, кто не хочет - ищет оправдание.
Найди работу по душе и тебе не придется работать.
-
MadRat
- Новичок
- Сообщения: 39
- Зарегистрирован: 27 сен 2019, 23:30
- Репутация: 5
- Настоящее имя: Dmitrij
- Контактная информация:
Re: Электроэрозионный проволочно-вырезной станок А207
у меня 150в и до 2.5А выдаёт RC генератор. Там где я раньше работал была эрозия с ДТ-740 на ней резали только HSS и латунные шаблоны для этого станка. На этом станке всегда резали ВК8 и говорили что он режет быстрее чем с ДТ-740. Я уже задолбался на своей ЦНЦешке резать шаблоны + потом их искать в коробке, а со временем посадочное под пластинку уходит и надо вырезать такой же шаблон только чуть выше, вообщем хотелось бы уйти от этого. Так что посоветуете? Ставить какой то ограничитель напряжения до 120в или делитель?Alex123 писал(а):RC генератор с такой платой видимо будет иметь производительность до 1-5 квадратов, не понятно за чем такие риски и затраты.
-
Alex123
- Кандидат
- Сообщения: 68
- Зарегистрирован: 21 май 2015, 11:51
- Репутация: 5
- Настоящее имя: Александр
- Контактная информация:
Re: Электроэрозионный проволочно-вырезной станок А207
150В где, на вольтметре - это не показатель. надо мерить только осциллографом, при этом на холостом ходу без нагрузки когда разрядный конденсатор зарядится на полную. Или измерить тестером постоянное напряжение на источнике питания этого генератора. RC генератор плох тем что чем сильнее давать подачу тем до меньшего напряжения будет заряжаться конденсатор и тем меньше энергия разряда вплоть до утыкания. Кроме этого чем больше проводимость промывающей жидкости тем до меньшего напряжения заряжается конденсатор из-за утечки. Если конечно на выход этого генератора не коммутируется ключевым элементом с заданной частотой. RC генератор отлично работал с керосином или маслом (диэлектрик). В любом случае делитель надо ставить так, чтобы с гарантией на входы платы не попадало более 100В.у меня 150в и до 2.5А выдаёт RC генератор
На плате стоит естественно пиковый детектор который при редких импульсах RC может работать не очень, надо пробовать.
Латунь толщиной 0.8-1мм современный генератор на A207 под обычной водой без промывки режет на 1Us импульсе при токе 180А с линейной скоростью 10-12мм/мин.
Шутка из газеты:
Откат это способ выиграть тендер, а тендер - чемпионат отрасли по откатам.
Откат это способ выиграть тендер, а тендер - чемпионат отрасли по откатам.
-
Alex123
- Кандидат
- Сообщения: 68
- Зарегистрирован: 21 май 2015, 11:51
- Репутация: 5
- Настоящее имя: Александр
- Контактная информация:
Re: Электроэрозионный проволочно-вырезной станок А207
https://youtu.be/iymZ36DMrwg
А так тестировался лет 10 назад генератор на транзисторах, протестировать генератор на А207 можно и без программы вообще вращая ручку координаты отлично на слух слышно процесс под водой как на железках так и на проволоке. Амперметр можно ставить обычный постоянный с шунтом в цепи от источника питания до входа в генератор.
В станках DK вольтметр питается через пиковый детектор, а амперметр через такое не включить, по этому от режима амперметр показывает что-либо, не смотря на то что там установлены специальные приборы для измерения импульсных величин, имеющие отдельный класс 85С17.
А так тестировался лет 10 назад генератор на транзисторах, протестировать генератор на А207 можно и без программы вообще вращая ручку координаты отлично на слух слышно процесс под водой как на железках так и на проволоке. Амперметр можно ставить обычный постоянный с шунтом в цепи от источника питания до входа в генератор.
В станках DK вольтметр питается через пиковый детектор, а амперметр через такое не включить, по этому от режима амперметр показывает что-либо, не смотря на то что там установлены специальные приборы для измерения импульсных величин, имеющие отдельный класс 85С17.
Шутка из газеты:
Откат это способ выиграть тендер, а тендер - чемпионат отрасли по откатам.
Откат это способ выиграть тендер, а тендер - чемпионат отрасли по откатам.
-
nkp
- Мастер
- Сообщения: 8340
- Зарегистрирован: 28 ноя 2011, 00:25
- Репутация: 1589
- Контактная информация:
Re: Электроэрозионный проволочно-вырезной станок А207
можно и по программе,просто подачу подобрать небольшую и можно даже работатьAlex123 писал(а):можно и без программы вообще вращая ручку координаты
на гки когда надо было пилить ,а ОС не работала - так и делали
-
Alex123
- Кандидат
- Сообщения: 68
- Зарегистрирован: 21 май 2015, 11:51
- Репутация: 5
- Настоящее имя: Александр
- Контактная информация:
Re: Электроэрозионный проволочно-вырезной станок А207
Так так и было 10 лет назад.можно и по программе,просто подачу подобрать небольшую и можно даже работать
Такой способ дает низкую производительность очень.
У т.с. просто до программы еще "не завтра" а простое чиркание проводом не дает полностью испытать генератор.
Шутка из газеты:
Откат это способ выиграть тендер, а тендер - чемпионат отрасли по откатам.
Откат это способ выиграть тендер, а тендер - чемпионат отрасли по откатам.
- CybSys
- Почётный участник

- Сообщения: 480
- Зарегистрирован: 07 июн 2013, 10:02
- Репутация: 121
- Откуда: Иваново
- Контактная информация:
Re: Электроэрозионный проволочно-вырезной станок А207
"Alex123" Спасибо за дополнение
Насколько я понял, программа не показывает реальное значение напряжения на проволоке? Но напряжение на проволоке в программе можно задать - это задание идет на управление генератором или изменяется меж электродное расстояние?
Что касается генератора: то он на МК с одним транзистором))) к нему подключен блок питания на 90В 20А. Сейчас занимаюсь увеличением транзисторов, и хотелось бы сделать обратную связь по току...
ПС. постараюсь все дополнения, то что касается станка A207 и его модернизации вынести в первое сообщение.
Насколько я понял, программа не показывает реальное значение напряжения на проволоке? Но напряжение на проволоке в программе можно задать - это задание идет на управление генератором или изменяется меж электродное расстояние?
Хорошо, тогда как можно создавать УП не используя утилиту для AutoCAD-а? У меня просто что то она как то криво работает, не разобрался еще почему, то ли из-за операционной системы, то ли что то не так делаю. Проблема в том что не переносится траектория из AutoCad в AutoCut.aftaev писал(а):CybSys писал(а):
утилитой для создания G-code для AutoCad 2004-2006.
там нет Gcode
Что касается генератора: то он на МК с одним транзистором))) к нему подключен блок питания на 90В 20А. Сейчас занимаюсь увеличением транзисторов, и хотелось бы сделать обратную связь по току...
ПС. постараюсь все дополнения, то что касается станка A207 и его модернизации вынести в первое сообщение.
Последний раз редактировалось CybSys 08 апр 2020, 08:09, всего редактировалось 1 раз.
Мой канал: https://www.youtube.com/c/CybernetSystems
Мой ВК: https://vk.com/cybsys
Мой instagram: https://instagram.com/cybsystems?utm_medium=copy_link
Мой сайт: https://www.ivdetal.ru
Мой ВК: https://vk.com/cybsys
Мой instagram: https://instagram.com/cybsystems?utm_medium=copy_link
Мой сайт: https://www.ivdetal.ru
-
aftaev
- Зачётный участник

- Сообщения: 34042
- Зарегистрирован: 04 апр 2010, 19:22
- Репутация: 6194
- Откуда: Казахстан.
- Контактная информация:
Re: Электроэрозионный проволочно-вырезной станок А207
изменяется меж электродное расстояниеCybSys писал(а):Но напряжение на проволоке в программе можно задать - это задание идет на управление генератором или изменяется меж электродное расстояние?
Другого способа не ведаю. Да и не искали.CybSys писал(а):Хорошо, тогда как можно создавать УП не используя утилиту для AutoCAD-а?
Значит еще не научился. Когда все сделано, выбрал последовательность как резать контура, нажал Энтер. Появляется окно: выгрузить в AutoCut или сохранить в файл. Мы сохраняем в файл, потом открываем в AutoCut.CybSys писал(а):Проблема в том что не переносится траектория из AutoCad в AutoCut.
Дилетанту сложные вещи кажутся очень простыми, и только профессионал понимает насколько сложна самая простая вещь
Кто хочет - ищет возможности, кто не хочет - ищет оправдание.
Найди работу по душе и тебе не придется работать.
Кто хочет - ищет возможности, кто не хочет - ищет оправдание.
Найди работу по душе и тебе не придется работать.
-
Alex123
- Кандидат
- Сообщения: 68
- Зарегистрирован: 21 май 2015, 11:51
- Репутация: 5
- Настоящее имя: Александр
- Контактная информация:
Re: Электроэрозионный проволочно-вырезной станок А207
сколько шагов в секунду?Вместо молибдена ставили латуньку - режет. Намотка полного барабана латуньки, режет Ст3 20мм длиной 300-400мм. Потом рвется.
У края листа ставим скорость заведомо меньше, как начало "чиркать" ждем пока зайдет на 0.5мм добавляем скорость пока из "чиркания" не станет не прерывная дуга, сразу останавливаемся - скорость без регулирования подобрана, резка на максимальной длине дуги для этого напряжения генератора. В процессе резки если начинает прерываться - чуть добавляем скорость. А максимальная длинна дуги позволяет скомпенсировать и не "уткнуться в К.З. если с хим составом детали что-то не то. Но это очень медленно.можно и по программе,просто подачу подобрать небольшую и можно даже работать
Надо или пробовать другой автокад (я лично пробовал на русской версии не пахало) только английский или плохо "зарегистрирован". У меня это все стоит под XP 32 бит, возможно под 64 бит и что-то не то, хотя кто-то писал что под 7-кой 64 бит работает. А возможно просто не понял как до конца отправлять файл. Если комп с платой под интернетом, можно по удаленке посмотреть как работает.У меня просто что то она как то криво работает, не разобрался еще почему, то ли из-за операционной системы
Шутка из газеты:
Откат это способ выиграть тендер, а тендер - чемпионат отрасли по откатам.
Откат это способ выиграть тендер, а тендер - чемпионат отрасли по откатам.