Сравнение бюджетных систем управления ЧПУ
- michael-yurov
- Почётный участник

- Сообщения: 11731
- Зарегистрирован: 26 июл 2012, 00:10
- Репутация: 4703
- Настоящее имя: Михаил Львович
- Откуда: Новоуральск
- Контактная информация:
Сравнение бюджетных систем управления ЧПУ
Предлагаю обсудить принципиальные плюсы и минусы различных недорогих систем управления ЧПУ.
В частности Mach3, LinuxCNC, EdingCNC, PlanetCNC, NCStudio, KMotionCNC и другие доступные по цене обычным людям.
Начну с того, что ЧПУ через LPT порт - это отдельная проблема и я постараюсь здесь ее не касаться.
Предположим, что у нас LPT порт работает идеально (стабильно, на любых частотах, без подтормаживаний и т.п.). Сказка, конечно, но давайте обсудим сами программы управления.
Так же абстрагируемся от конкретной механики станка ЧПУ,
Представим, что это идеальная система без люфтов, без перекосов, без подклиниваний,..
в общем - качественно изготовленный станок ЧПУ у которого есть совершенно обыкновенные физические ограничения,
т.е: Масса у подвижных частей. И приводы, которые имеют ограниченную скорость и крутящий момент.
Предлагаю сделать уклон на использование шаговых приводов в купе с качественными драйверами.
Для станка очень важно, чтобы система управления не превышала допустимых ускорений и скоростей во время работы, иначе в случае с шаговиками мы получим пропуск шагов, а в случае с сервоприводом - отклонение от траектории.
Для сравнения я использовал данный файл УП. При этом настройки станка устанавливал следующие: Максимальная скорость - не мнее 5000 мм/мин, ускорение - 25 мм/сек² (специально, чтобы легче было оценить поведение каждой системы управления), пороговый угол - не более 20° (не менее 160°).
Стартовая точка - в начале траектории в координатах X84.0290 Y-122.5850 (совпадает с конечными). Скорость и ускорение оси Z не принципиально.
К сожалению, провести сравнение различных систем я решил намного позже, чем провел ряд тестов с Mach3. Поскольку провести повторные тесты для этой программы проблематично, я не стал менять тестовую траекторию.
Результаты, полученные на данный момент:
KMotionCNC - 2:59
NCStudio v5.5.60 - 3:12
EdingCNC - 3:47
LinuxCNC - не проверялся
Mach3 - 5:25
PlanetCNC - в режиме только G1 - 11:24, а в режиме G1/G2/G3 - не тестировался, но результат не может быть менее 6:03.
Далее про каждую программу отдельно:
В частности Mach3, LinuxCNC, EdingCNC, PlanetCNC, NCStudio, KMotionCNC и другие доступные по цене обычным людям.
Начну с того, что ЧПУ через LPT порт - это отдельная проблема и я постараюсь здесь ее не касаться.
Предположим, что у нас LPT порт работает идеально (стабильно, на любых частотах, без подтормаживаний и т.п.). Сказка, конечно, но давайте обсудим сами программы управления.
Так же абстрагируемся от конкретной механики станка ЧПУ,
Представим, что это идеальная система без люфтов, без перекосов, без подклиниваний,..
в общем - качественно изготовленный станок ЧПУ у которого есть совершенно обыкновенные физические ограничения,
т.е: Масса у подвижных частей. И приводы, которые имеют ограниченную скорость и крутящий момент.
Предлагаю сделать уклон на использование шаговых приводов в купе с качественными драйверами.
Для станка очень важно, чтобы система управления не превышала допустимых ускорений и скоростей во время работы, иначе в случае с шаговиками мы получим пропуск шагов, а в случае с сервоприводом - отклонение от траектории.
Для сравнения я использовал данный файл УП. При этом настройки станка устанавливал следующие: Максимальная скорость - не мнее 5000 мм/мин, ускорение - 25 мм/сек² (специально, чтобы легче было оценить поведение каждой системы управления), пороговый угол - не более 20° (не менее 160°).
Стартовая точка - в начале траектории в координатах X84.0290 Y-122.5850 (совпадает с конечными). Скорость и ускорение оси Z не принципиально.
К сожалению, провести сравнение различных систем я решил намного позже, чем провел ряд тестов с Mach3. Поскольку провести повторные тесты для этой программы проблематично, я не стал менять тестовую траекторию.
Результаты, полученные на данный момент:
KMotionCNC - 2:59
NCStudio v5.5.60 - 3:12
EdingCNC - 3:47
LinuxCNC - не проверялся
Mach3 - 5:25
PlanetCNC - в режиме только G1 - 11:24, а в режиме G1/G2/G3 - не тестировался, но результат не может быть менее 6:03.
Далее про каждую программу отдельно:
Последний раз редактировалось michael-yurov 25 янв 2013, 22:38, всего редактировалось 5 раз.
- michael-yurov
- Почётный участник

- Сообщения: 11731
- Зарегистрирован: 26 июл 2012, 00:10
- Репутация: 4703
- Настоящее имя: Михаил Львович
- Откуда: Новоуральск
- Контактная информация:
Re: Сравнение бюджетных систем управления ЧПУ
Mach3:
Самая известная и популярная программа для самодельных ЧПУ.
Работает под Windows, можно найти пиратскую копию, можно купить лицензию т.к. она не слишком дорогая.
Есть возможности расширения системы, создания собственных экранов и еще много плюсов. Многие известны, многие - нет.
Есть возможность использовать внешний контроллер, такой, как SmoothStepper, или PLCM, или KFlop или еще какой-нибудь,их сейчас ооочень много.
Многие контроллеры поддерживают обратную связь от сервоприводов. От внешнего аппаратного контроллера будет зависеть максимальная частота импульсов Step, например SmoothStepper позволяет использовать частоты до 4 МГц!, что полезно для сервоприводов, и явный перебор для шаговых моторов.
Но я хочу обратить внимание, на расчет скоростей и ускорений этой программой. Как оказалось - "не все то лебедь, что торчит из пруда".
Mach3 действительно всегда укладывается в допустимые параметры скоростей и ускорений заданные для станка,
НО! есть две проблемы:
1. Mach3 отклоняется от траектории во время движения и практически никто не знает, как правильно с этим бороться
2. Mach3 не всегда движется с оптимальной скоростью, иногда он снижает скорость там, где это совсем не нужно.
О том, ка правильно настроить Mach3:
В окне глобальных настроек есть пара очень важных параметра о которых мало кто знает. И еще меньше пользователей знают, как их правильно настроить.
Это пороговый угол [v] Stop CV on angles [....] degrees, который определяет - нужно ли останавливать станок в вершине угла траектории, или же сгладить это угол и постараться не терять на нем скорость.
И второй параметр - это допустимое расстояние до вершины, начиная с которого Mach3 начнет строить скругление угла [v] CV Dist Tolerance [....] units.
Я рекомендую установить следующие значения (только отмеченные!, остальные - случайны и не настраивались): Это позволит двигаться по траектории с высокой скоростью и при этом все углы траектории будут выполнены четко с с остановкой в вершине (т.к. если пройти угол не остановившись - получим бесконечно большое ускорение в вершине, что недопустимо).
Так же стоит обратить внимание на количество предпросмотра кадров LookAheadd [....] Lines, на сайте программы написано, что рекомендуется значение не менее 120 строк.
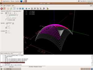
Если обрабатываются рельефы из дерева - можно поставить немного другие значения: Вот мои тесты с различными значениями этих параметров: Скачать файл тестовая траектория 6000 x 25.zip (406.54 kB) Специально взят станок с низким значением допустимого ускорения и относительно высокой скоростью.
Как будто мы используем большой тяжелый быстрый но неповоротливый станок, или же если мы фрезеруем маленькую деталь требующую высокой точности.
На картинках показаны поведение Mach3 с различными настройками этих параметров.
Как видно из теста наилучших результатов (точности и времени выполнения) удалось добиться на 5, 6 и 9 картинках.
Что интересно - Mach3 быстрее проходит траекторию, если она сохранена прямолинейными отрезками (только G1, без использования дуговых сегментов G2, G3).
В реальности результат Mach3 при грамотных настройках потратил на прохождение чуть больше 5 минут (5 и 6 тест).
Скажу по секрету, что данную траекторию теоретически возможно пройти за 3:47 (не превышая допустимых скоростей и ускорений).
От себя могу сказать, что Mach3 хорош для фрезеровки рельефов, где микронная точность не нужна, а УП готовится в программах подобных Artcam.
Так же Mach3 некорректно обрабатывает стыковки дуговых сегментов в УП.
Например, Mach3 сильно сбросит скорость в отмеченных точках, хотя в этом нет вообще никакого практического смысла: (Я еще не разобрался до конца с этой проблемой. Разные версии программы на разных компьютерах почему-то ведут себя по разному)
А вот с такой траекторией у него будут серьезные проблемы - он будет тормозить перед и после каждого скругления: В результате время обработки существенно увеличивается от теоретически возможного.
Т.е. Какие бы внешние модули не использовались на замену LPT порта, все равно - движение рассчитывает Mach3, и рассчитывает не всегда лучшим образом.
Можно добиться быстрой обработки, но, при этом будет потеряна точность (будет зависеть от ваших настроек).
Можно получить высокую точность, но при этом время обработки будет больше теоретически возможного.
Так что Mach3 хорош там, где к нему не предъявляется слишком высоких требований.
Самая известная и популярная программа для самодельных ЧПУ.
Работает под Windows, можно найти пиратскую копию, можно купить лицензию т.к. она не слишком дорогая.
Есть возможности расширения системы, создания собственных экранов и еще много плюсов. Многие известны, многие - нет.
Есть возможность использовать внешний контроллер, такой, как SmoothStepper, или PLCM, или KFlop или еще какой-нибудь,их сейчас ооочень много.
Многие контроллеры поддерживают обратную связь от сервоприводов. От внешнего аппаратного контроллера будет зависеть максимальная частота импульсов Step, например SmoothStepper позволяет использовать частоты до 4 МГц!, что полезно для сервоприводов, и явный перебор для шаговых моторов.
Но я хочу обратить внимание, на расчет скоростей и ускорений этой программой. Как оказалось - "не все то лебедь, что торчит из пруда".
Mach3 действительно всегда укладывается в допустимые параметры скоростей и ускорений заданные для станка,
НО! есть две проблемы:
1. Mach3 отклоняется от траектории во время движения и практически никто не знает, как правильно с этим бороться
2. Mach3 не всегда движется с оптимальной скоростью, иногда он снижает скорость там, где это совсем не нужно.
О том, ка правильно настроить Mach3:
В окне глобальных настроек есть пара очень важных параметра о которых мало кто знает. И еще меньше пользователей знают, как их правильно настроить.
Это пороговый угол [v] Stop CV on angles [....] degrees, который определяет - нужно ли останавливать станок в вершине угла траектории, или же сгладить это угол и постараться не терять на нем скорость.
И второй параметр - это допустимое расстояние до вершины, начиная с которого Mach3 начнет строить скругление угла [v] CV Dist Tolerance [....] units.
Я рекомендую установить следующие значения (только отмеченные!, остальные - случайны и не настраивались): Это позволит двигаться по траектории с высокой скоростью и при этом все углы траектории будут выполнены четко с с остановкой в вершине (т.к. если пройти угол не остановившись - получим бесконечно большое ускорение в вершине, что недопустимо).
Так же стоит обратить внимание на количество предпросмотра кадров LookAheadd [....] Lines, на сайте программы написано, что рекомендуется значение не менее 120 строк.
Если обрабатываются рельефы из дерева - можно поставить немного другие значения: Вот мои тесты с различными значениями этих параметров: Скачать файл тестовая траектория 6000 x 25.zip (406.54 kB) Специально взят станок с низким значением допустимого ускорения и относительно высокой скоростью.
Как будто мы используем большой тяжелый быстрый но неповоротливый станок, или же если мы фрезеруем маленькую деталь требующую высокой точности.
На картинках показаны поведение Mach3 с различными настройками этих параметров.
Как видно из теста наилучших результатов (точности и времени выполнения) удалось добиться на 5, 6 и 9 картинках.
Что интересно - Mach3 быстрее проходит траекторию, если она сохранена прямолинейными отрезками (только G1, без использования дуговых сегментов G2, G3).
В реальности результат Mach3 при грамотных настройках потратил на прохождение чуть больше 5 минут (5 и 6 тест).
Скажу по секрету, что данную траекторию теоретически возможно пройти за 3:47 (не превышая допустимых скоростей и ускорений).
От себя могу сказать, что Mach3 хорош для фрезеровки рельефов, где микронная точность не нужна, а УП готовится в программах подобных Artcam.
Так же Mach3 некорректно обрабатывает стыковки дуговых сегментов в УП.
Например, Mach3 сильно сбросит скорость в отмеченных точках, хотя в этом нет вообще никакого практического смысла: (Я еще не разобрался до конца с этой проблемой. Разные версии программы на разных компьютерах почему-то ведут себя по разному)
А вот с такой траекторией у него будут серьезные проблемы - он будет тормозить перед и после каждого скругления: В результате время обработки существенно увеличивается от теоретически возможного.
Т.е. Какие бы внешние модули не использовались на замену LPT порта, все равно - движение рассчитывает Mach3, и рассчитывает не всегда лучшим образом.
Можно добиться быстрой обработки, но, при этом будет потеряна точность (будет зависеть от ваших настроек).
Можно получить высокую точность, но при этом время обработки будет больше теоретически возможного.
Так что Mach3 хорош там, где к нему не предъявляется слишком высоких требований.
Последний раз редактировалось michael-yurov 17 янв 2013, 11:44, всего редактировалось 6 раз.
- michael-yurov
- Почётный участник

- Сообщения: 11731
- Зарегистрирован: 26 июл 2012, 00:10
- Репутация: 4703
- Настоящее имя: Михаил Львович
- Откуда: Новоуральск
- Контактная информация:
Re: Сравнение бюджетных систем управления ЧПУ
LinuxCNC:
<<< заготовка сообщения >>>
Про эту систему я знаю только основное,
Оставлю на отъедение местным гуру.
Позже постараюсь собрать отличия от других систем в этом сообщении.
<<< заготовка сообщения >>>
Про эту систему я знаю только основное,
Оставлю на отъедение местным гуру.
Позже постараюсь собрать отличия от других систем в этом сообщении.
Последний раз редактировалось michael-yurov 16 янв 2013, 18:22, всего редактировалось 1 раз.
- michael-yurov
- Почётный участник

- Сообщения: 11731
- Зарегистрирован: 26 июл 2012, 00:10
- Репутация: 4703
- Настоящее имя: Михаил Львович
- Откуда: Новоуральск
- Контактная информация:
Re: Сравнение бюджетных систем управления ЧПУ
EdingCNC:
Начну с того, что это очень грамотная разработка. Программа внешне похожа на PlanetCNC, однако железо и алгоритм расчета движения совершенно разные.
В отличии от Mach3 программа с легкостью отображает на экране траектории любой сложности и при этом не тормозит и не требует ничего сверхъестественного от компьютерного железа.
Интерфейс простой и удобный.
Сама программа бесплатная, но работает только с внешним контроллером, и цены на них нешуточные - начиная с € 219,00 за самую простую модель.
Есть варианты с USB подключением и с Ethernet (что, мне кажется, очень важной возможностью).
Частота импульсов Step - до 125 кГц, что совершенно достаточно для мягкой работы достаточно быстрого и точного станка на шаговых приводах.
Но, главное!
В отличии от Mach3 движение рассчитывается программой без отклонения от траектории, и тестовую траекторию, которую Mach3 в лучшем случае проходит за 5:03 (если грамотно настроить),
EdingCNC проходит за 3:47! При этом, никаких хитростей с настройкой программы нет.
С другой стороны - описанных мной проблем, присущих Mach3 здесь нет. Скорость при движении по окружности точно совпадает с теоретической, если провести расчет на основе центростремительного ускорения.
Более того, оказалось, что программа позволяет использовать дополнительные параметры в коде G64,
В частности G64 P5.0 приводит к таком результату: Хочу заметить, что сглаживание происходит намного "правильнее", чем у Mach3: Однако есть и обратная сторона этой программы - она плохо рассчитывает движение, когда криволинейная траектория сохранена маленькими прямолинейными отрезками (без использования команд G2/G3).
Например, если значение порогового угла (в настройках EdingCNC) достаточно велико (больше, чем изменение угла между соседними участками), то движение будет осуществляться, как по прямой, и может быть сильно превышено допустимое ускорение, что является серьезным косяком для этой программы.
Полагаю, программа должна как минимум сбрасывать текущую скорость пропорционально изменению направления. Т.е. чем больше изгиб траектории тем сильнее "притормаживание".
В то же время, если изменение направления превышает пороговый угол, то движение будет осуществляться с остановкой в вершине, что в ряде случаев не нужно.
Думаю, обо всем этом можно написать разработчику, и он доработает программу.
Контроллеры так же поддерживают перепрошивку, так что, полагаю, проблема будет решена при необходимости.
Вывод:
EdingCNC очень хорошо работает, когда траектория сохранена с дуговыми сегментами (G2/G3). Под управлением данной системы станок движется точно по заданной траектории.
В то же время обработка рельефов, сохраненных только с помощью прямолинейных отрезков будет явно быстрее выполняться в Mach3, но, при этом, с отклонением от требуемой траектории.
Начну с того, что это очень грамотная разработка. Программа внешне похожа на PlanetCNC, однако железо и алгоритм расчета движения совершенно разные.
В отличии от Mach3 программа с легкостью отображает на экране траектории любой сложности и при этом не тормозит и не требует ничего сверхъестественного от компьютерного железа.
Интерфейс простой и удобный.
Сама программа бесплатная, но работает только с внешним контроллером, и цены на них нешуточные - начиная с € 219,00 за самую простую модель.
Есть варианты с USB подключением и с Ethernet (что, мне кажется, очень важной возможностью).
Частота импульсов Step - до 125 кГц, что совершенно достаточно для мягкой работы достаточно быстрого и точного станка на шаговых приводах.
Но, главное!
В отличии от Mach3 движение рассчитывается программой без отклонения от траектории, и тестовую траекторию, которую Mach3 в лучшем случае проходит за 5:03 (если грамотно настроить),
EdingCNC проходит за 3:47! При этом, никаких хитростей с настройкой программы нет.
С другой стороны - описанных мной проблем, присущих Mach3 здесь нет. Скорость при движении по окружности точно совпадает с теоретической, если провести расчет на основе центростремительного ускорения.
Более того, оказалось, что программа позволяет использовать дополнительные параметры в коде G64,
В частности G64 P5.0 приводит к таком результату: Хочу заметить, что сглаживание происходит намного "правильнее", чем у Mach3: Однако есть и обратная сторона этой программы - она плохо рассчитывает движение, когда криволинейная траектория сохранена маленькими прямолинейными отрезками (без использования команд G2/G3).
Например, если значение порогового угла (в настройках EdingCNC) достаточно велико (больше, чем изменение угла между соседними участками), то движение будет осуществляться, как по прямой, и может быть сильно превышено допустимое ускорение, что является серьезным косяком для этой программы.
Полагаю, программа должна как минимум сбрасывать текущую скорость пропорционально изменению направления. Т.е. чем больше изгиб траектории тем сильнее "притормаживание".
В то же время, если изменение направления превышает пороговый угол, то движение будет осуществляться с остановкой в вершине, что в ряде случаев не нужно.
Думаю, обо всем этом можно написать разработчику, и он доработает программу.
Контроллеры так же поддерживают перепрошивку, так что, полагаю, проблема будет решена при необходимости.
Вывод:
EdingCNC очень хорошо работает, когда траектория сохранена с дуговыми сегментами (G2/G3). Под управлением данной системы станок движется точно по заданной траектории.
В то же время обработка рельефов, сохраненных только с помощью прямолинейных отрезков будет явно быстрее выполняться в Mach3, но, при этом, с отклонением от требуемой траектории.
Последний раз редактировалось michael-yurov 16 янв 2013, 21:10, всего редактировалось 2 раза.
- michael-yurov
- Почётный участник

- Сообщения: 11731
- Зарегистрирован: 26 июл 2012, 00:10
- Репутация: 4703
- Настоящее имя: Михаил Львович
- Откуда: Новоуральск
- Контактная информация:
Re: Сравнение бюджетных систем управления ЧПУ
NCStudio:
Немного забегая вперед, сообщу, что тестовая траектория при тех же настройках была пройдена за 3:12 !!!! (против 5:25 у Mach3 и 3:47 у EdingCNC). Если бы сам не видел - не поверил бы.
Вообще, система имеет неприглядный интерфейс в стиле Windows 95. Да и эргономика управления из тех же времен. Полагаю, это является причиной низкой заинтересованности данным продуктом.
Актуальная на данный момент 8 версия практически ничем не отличается от приведенной на скриншоте версии 5.5.60
Речь о разных версиях программы зашла по той причине, что данную систему можно встретить в 2 вариантах:
1. Наиболее распространен полноценный неофициальный дубликат за стоимостью $50 (систему взломали и скопировали). Клон работает с програмным обеспечением версий 5.4 - 5.5 2. А вот фирменная версия системы стоимостью около $800, которая работает с 8 версией ПО. Я и сам считал, что это устаревшая "туповатая" система, не заслуживающая внимания.
Но оказалось, что свои функции программа система выполняет прекрасно.
Интерфейс оказался не таким уж и ужасным, а скорее даже простым и удобным.
Подключение и полная настройка станка заняла всего лишь 1 вечер, в то время, как с Mach3 я разбирался несколько лет.
Как оказалось, в программе есть скрытые возможности, о которых нет даже намека в инструкции (ориентация осей и концевиков, поляризация входов и выходов, графики скоростей и др.). Предположительно, данные параметры должны настраиваться на заводе, где изготавливается станок.
Система вообще официально не продается частным пользователям. Такова политика компании.
Но на Ebay и AliExpress можно купить и оригинал и дубликат.
Система имеет ряд очень приятных моментов, например:
- Для использования датчика поиска Z=0 достаточно просто подключить его к соответствующему входу и прописать толщину датчика в настройках. Все, можно пользоваться. Никаких макросов писать не нужно, все уже сделано и настроено.
- Файл УП загружается в буфер программы, после чего файл можно удалить, перезаписать, выдернуть флешку, или отключить сетевое подключение, это никак не повлияет на работу станка.
Даже после перезагрузки компьютера система будет помнить загруженную ранее УП.
Это ооочень удобно!, особенно, если файлы УП отправляются по сети. Можно не переживать, что файл с таким именем уже существует, или что соединение пропадет и станок даст сбой,.. можно вообще не переживать.
А если вы загрузили УП с флешки, то можно спокойно выдергивать флешку, даже когда станок уже начал работу.
- Если, вдруг, произошел какой-то сбой и обработка прервалась (завис компьютер, или отключили питание), программа запомнит текущие координаты и текущую строку УП. После включения компьютера можно будет продолжить обработку с места сбоя.
- Если же координаты сбились физически пропало питание станка, и что-то куда-то уехало, то после включения достаточно отправить станок на базу, он откалибрует машинные координаты, все за вас сам посчитает и можно будет продолжить обработку не выставляя нулевую точку детали.
- Еще есть очень удобная функция Jiggle. Она позволяет немного подкорректировать положение на нужное значение. Например, вы заметили, что фреза немного не дорезает материал до конца. Достаточно нажать паузу и в окошке Jiggle опустить фрезу (например) на 0.1 мм (шаговый режим позволяет это делать просто и удобно).
- Программа позволяет остановить обработку двумя способами - Пауза и Стоп. В первом случае обработка продолжится оттуда же, где была прервана, а во втором случае, если нажать "продолжить", обработка начнется с начала текущего кадра.
В обоих случаях остановка происходит плавно и координаты не сбиваются.
- Еще приятный момент - при нажатии "пауза" или "стоп" станок останавливается, останавливает шпиндель, и поднимает фрезу над материалом! Это очень удобно, т.к. можно очистить фрезу от грязи и стружки, поправить материал, почистить или смазать место фрезеровки, и т.п.
Запуск станка, соответственно, включит шпиндель, опустит фрезу и продолжит обработку.
- Если какие-то команды в текущее время нельзя выполнять - соответствующие кнопки и строки меню становятся неактивными, это тоже очень удобно, т.к. программа не дает вам сделать что-то недопустимое.
В реальности, за все время использования NCStudio у мне не было ни одного сбоя или ошибки (моего или программы). В то время, как в других системах управления лучше ни к чему не прикасаться во время работы станка.
А теперь о главном - о скорости обработки.
Судя по всему программа имеет очень грамотный алгоритм расчета скоростей и ускорений при движении по траектории УП. Станок не притормаживает там где это не нужно, и, судя по всему, движется всегда точно по заданной траектории, без отклонений.
В настройках можно задать допустимое ускорение (одно значение для всех осей, что не очень хорошо), стартовую скорость и ускорение стыковки (Connection acceleration). Что это за параметр, я до конца не понял, но он явно влияет на скорость прохождения криволинейных участков состоящих из множества прямых отрезков и на возможные ускорения при этом.
Для теста я задал нулевую начальную скорость, и такое же, как и в предыдущих тестах ускорение - 25 мм/сек² (ускорение намерено задано столь низким, чтобы оценить, как программа рассчитывает движение).
Результат (3:12) оказался заметно лучше, чем у EdingCNC (3:47) и намного лучше, чем у Mach3 (5:25). При этом не было превышения скорости и не был заметно превышения допустимых ускорений.
Как это произошло, я еще буду разбираться, но я вижу лишь 3 варианта: 1 - моя ошибка (что возможно, но маловероятно), 2 - NCStudio превышает допустимые ускорения (возможно, но в незначительной степени), 3 - Mach3 и EdingCNC не оптимально рассчитывают движение (полагаю, причина именно в этом).
На сколько я понял, NCStudio движется точно по заданной траектории, что может негативно сказаться на скорости обработки "неточных" изделий, таких как декоративные рельефы.
Полагаю, для подобных задач лучше подойдет Mach3, т.к. он позволяет за счет сглаживания значительного траектории сильно сократить время обработки.
А вот там, где важна точность обработки, и где производится обработка геометричных изделий NCStudio будет работать прекрасно.
Вот такую сложную траекторию из PowerMill, NCStudio съест с большим удовольствием? и при этом движение будет плавным, быстрым и точным: И еще, о недостатках:
- NCStudio не отображает на экране будущую траекторию обработки после открытия файла. Чтобы ее увидеть, нужно запустить симуляцию обработки. Но во время обработки траектория будет постепенно отрисовываться, и при этом не будет пропадать при поворотах, масштабированиях и т.п.
- Неудобно расположены клавиши ручного перемещения станка. Чтобы двигать станок клавиатурой необходимо активировать вкладку ручного перемещения (мышкой, или сочетанием Ctrl+2).
- Максимальная частота импульсов Step ограничена 47 кГц для дешевой платы дубликата, и 160 кГц у современной фирменной платы.
- Регулировка скорости обработки возможна от 0 и только до 120%, при этом пропорционально изменяются ускорения, что, впрочем, вполне оправдано и логично.
- У дубликата управление скоростью шпинделя дискретное (т.е. можно настроить лишь 7 возможных скоростей шпинделя). У фирменной платы управление аналоговое.
- Заметил, что частота step меняется не плавно, а кратно 200 Гц, что, впрочем, практически никак не влияет на работу станка.
------------------------------------------------------------------------------------------------------------------------------------------------------------------------------------------------
Другие программы я пока еще не тестировал, если кто-то поможет мне в этом, я буду очень рад.
Вот тестовый файл: Скачать файл тестовая траектория 6000 x 25.zip (406.54 kB) Ускорение станка 25 мм/сек², нулевая стартовая скорость, максимальная скорость не менее 5000 мм/мин, пороговый угол не более 20° (не менее 160°).
Информацию о математике расчета движения других систем я постараюсь получить от разработчиков и из документации.
EMC, полагаю получится протестировать. Так же предполагаю приобрести KFlop.
Немного забегая вперед, сообщу, что тестовая траектория при тех же настройках была пройдена за 3:12 !!!! (против 5:25 у Mach3 и 3:47 у EdingCNC). Если бы сам не видел - не поверил бы.
Вообще, система имеет неприглядный интерфейс в стиле Windows 95. Да и эргономика управления из тех же времен. Полагаю, это является причиной низкой заинтересованности данным продуктом.
Актуальная на данный момент 8 версия практически ничем не отличается от приведенной на скриншоте версии 5.5.60
Речь о разных версиях программы зашла по той причине, что данную систему можно встретить в 2 вариантах:
1. Наиболее распространен полноценный неофициальный дубликат за стоимостью $50 (систему взломали и скопировали). Клон работает с програмным обеспечением версий 5.4 - 5.5 2. А вот фирменная версия системы стоимостью около $800, которая работает с 8 версией ПО. Я и сам считал, что это устаревшая "туповатая" система, не заслуживающая внимания.
Но оказалось, что свои функции программа система выполняет прекрасно.
Интерфейс оказался не таким уж и ужасным, а скорее даже простым и удобным.
Подключение и полная настройка станка заняла всего лишь 1 вечер, в то время, как с Mach3 я разбирался несколько лет.
Как оказалось, в программе есть скрытые возможности, о которых нет даже намека в инструкции (ориентация осей и концевиков, поляризация входов и выходов, графики скоростей и др.). Предположительно, данные параметры должны настраиваться на заводе, где изготавливается станок.
Система вообще официально не продается частным пользователям. Такова политика компании.
Но на Ebay и AliExpress можно купить и оригинал и дубликат.
Система имеет ряд очень приятных моментов, например:
- Для использования датчика поиска Z=0 достаточно просто подключить его к соответствующему входу и прописать толщину датчика в настройках. Все, можно пользоваться. Никаких макросов писать не нужно, все уже сделано и настроено.
- Файл УП загружается в буфер программы, после чего файл можно удалить, перезаписать, выдернуть флешку, или отключить сетевое подключение, это никак не повлияет на работу станка.
Даже после перезагрузки компьютера система будет помнить загруженную ранее УП.
Это ооочень удобно!, особенно, если файлы УП отправляются по сети. Можно не переживать, что файл с таким именем уже существует, или что соединение пропадет и станок даст сбой,.. можно вообще не переживать.
А если вы загрузили УП с флешки, то можно спокойно выдергивать флешку, даже когда станок уже начал работу.
- Если, вдруг, произошел какой-то сбой и обработка прервалась (завис компьютер, или отключили питание), программа запомнит текущие координаты и текущую строку УП. После включения компьютера можно будет продолжить обработку с места сбоя.
- Если же координаты сбились физически пропало питание станка, и что-то куда-то уехало, то после включения достаточно отправить станок на базу, он откалибрует машинные координаты, все за вас сам посчитает и можно будет продолжить обработку не выставляя нулевую точку детали.
- Еще есть очень удобная функция Jiggle. Она позволяет немного подкорректировать положение на нужное значение. Например, вы заметили, что фреза немного не дорезает материал до конца. Достаточно нажать паузу и в окошке Jiggle опустить фрезу (например) на 0.1 мм (шаговый режим позволяет это делать просто и удобно).
- Программа позволяет остановить обработку двумя способами - Пауза и Стоп. В первом случае обработка продолжится оттуда же, где была прервана, а во втором случае, если нажать "продолжить", обработка начнется с начала текущего кадра.
В обоих случаях остановка происходит плавно и координаты не сбиваются.
- Еще приятный момент - при нажатии "пауза" или "стоп" станок останавливается, останавливает шпиндель, и поднимает фрезу над материалом! Это очень удобно, т.к. можно очистить фрезу от грязи и стружки, поправить материал, почистить или смазать место фрезеровки, и т.п.
Запуск станка, соответственно, включит шпиндель, опустит фрезу и продолжит обработку.
- Если какие-то команды в текущее время нельзя выполнять - соответствующие кнопки и строки меню становятся неактивными, это тоже очень удобно, т.к. программа не дает вам сделать что-то недопустимое.
В реальности, за все время использования NCStudio у мне не было ни одного сбоя или ошибки (моего или программы). В то время, как в других системах управления лучше ни к чему не прикасаться во время работы станка.
А теперь о главном - о скорости обработки.
Судя по всему программа имеет очень грамотный алгоритм расчета скоростей и ускорений при движении по траектории УП. Станок не притормаживает там где это не нужно, и, судя по всему, движется всегда точно по заданной траектории, без отклонений.
В настройках можно задать допустимое ускорение (одно значение для всех осей, что не очень хорошо), стартовую скорость и ускорение стыковки (Connection acceleration). Что это за параметр, я до конца не понял, но он явно влияет на скорость прохождения криволинейных участков состоящих из множества прямых отрезков и на возможные ускорения при этом.
Для теста я задал нулевую начальную скорость, и такое же, как и в предыдущих тестах ускорение - 25 мм/сек² (ускорение намерено задано столь низким, чтобы оценить, как программа рассчитывает движение).
Результат (3:12) оказался заметно лучше, чем у EdingCNC (3:47) и намного лучше, чем у Mach3 (5:25). При этом не было превышения скорости и не был заметно превышения допустимых ускорений.
Как это произошло, я еще буду разбираться, но я вижу лишь 3 варианта: 1 - моя ошибка (что возможно, но маловероятно), 2 - NCStudio превышает допустимые ускорения (возможно, но в незначительной степени), 3 - Mach3 и EdingCNC не оптимально рассчитывают движение (полагаю, причина именно в этом).
На сколько я понял, NCStudio движется точно по заданной траектории, что может негативно сказаться на скорости обработки "неточных" изделий, таких как декоративные рельефы.
Полагаю, для подобных задач лучше подойдет Mach3, т.к. он позволяет за счет сглаживания значительного траектории сильно сократить время обработки.
А вот там, где важна точность обработки, и где производится обработка геометричных изделий NCStudio будет работать прекрасно.
Вот такую сложную траекторию из PowerMill, NCStudio съест с большим удовольствием? и при этом движение будет плавным, быстрым и точным: И еще, о недостатках:
- NCStudio не отображает на экране будущую траекторию обработки после открытия файла. Чтобы ее увидеть, нужно запустить симуляцию обработки. Но во время обработки траектория будет постепенно отрисовываться, и при этом не будет пропадать при поворотах, масштабированиях и т.п.
- Неудобно расположены клавиши ручного перемещения станка. Чтобы двигать станок клавиатурой необходимо активировать вкладку ручного перемещения (мышкой, или сочетанием Ctrl+2).
- Максимальная частота импульсов Step ограничена 47 кГц для дешевой платы дубликата, и 160 кГц у современной фирменной платы.
- Регулировка скорости обработки возможна от 0 и только до 120%, при этом пропорционально изменяются ускорения, что, впрочем, вполне оправдано и логично.
- У дубликата управление скоростью шпинделя дискретное (т.е. можно настроить лишь 7 возможных скоростей шпинделя). У фирменной платы управление аналоговое.
- Заметил, что частота step меняется не плавно, а кратно 200 Гц, что, впрочем, практически никак не влияет на работу станка.
------------------------------------------------------------------------------------------------------------------------------------------------------------------------------------------------
Другие программы я пока еще не тестировал, если кто-то поможет мне в этом, я буду очень рад.
Вот тестовый файл: Скачать файл тестовая траектория 6000 x 25.zip (406.54 kB) Ускорение станка 25 мм/сек², нулевая стартовая скорость, максимальная скорость не менее 5000 мм/мин, пороговый угол не более 20° (не менее 160°).
Информацию о математике расчета движения других систем я постараюсь получить от разработчиков и из документации.
EMC, полагаю получится протестировать. Так же предполагаю приобрести KFlop.
Последний раз редактировалось michael-yurov 16 янв 2013, 21:32, всего редактировалось 2 раза.
- michael-yurov
- Почётный участник

- Сообщения: 11731
- Зарегистрирован: 26 июл 2012, 00:10
- Репутация: 4703
- Настоящее имя: Михаил Львович
- Откуда: Новоуральск
- Контактная информация:
Re: Сравнение бюджетных систем управления ЧПУ
PlanetCNC:
Главное достоинство этой системы управления в том, что можно своими силами изготовить плату аппаратного контроллера и использовать ее с программой управления "CNC USB Controller".
Т.е. на сайте приведена схема, разводка платы, инструкции по прошивке контроллера и т.п.
Единственное условие - для самостоятельного повторения доступна информация по самому простому из нескольких контроллеров Planet CNC. У этого контроллера значительно более скромные возможности, чем у платных вариантов, например, максимальная частота step - 25 кГц, против 100 кГц у платных версий. "Бесплатную" версию контроллера можно без проблем купить на e-bay или AliExpress, при чем есть даже варианты в составе бюджетного многоканального драйвера на TB6560.
Из плюсов можно еще назвать стабильность генерации импульсов (по сравнению с LPT), достаточно удобный программный интерфейс, невысокую цену самого контроллера.
Правда, я не смог понять, зачем на сайте продают лицензию на программу.., вполне возможно, что для использования нужно купить и контроллер и лицензию.
На этом, явные плюсы, видимо, заканчиваются,
С алгоритмом расчета движения у этого контроллера все очень плохо.
Из настроек доступны: Lookahead Angle, Lookahead Radius и Optimization Threshold.
Как это ни странно, но к предпросмотру траектории (Look Ahead) они не имеют никакого отношения, т.к. предпросмотр осуществляется не далее, чем на 1 кадр вперед.
Из инструкции узнаем, что Lookahead Angle, это минималный угол, который станок будет проходить вообще не сбрасывая скорость, как будто он движется по прямой. Lookahead Radius - минимальный радиус дуги, по которому станок будет двигаться так же не снижая скорости. Казалось бы - этот радиус легко вычислить зная скорость подачи и допустимые ускорения (разделив квадрат скорости на допустимое ускорение), но даже такой простой расчет программа не может сделать, а задать этот параметр в настройках совсем не просто, т.к. он зависит от скорости подачи. Optimization Threshold - величина минимального перемещения станка. Т.е. если отрезок траектории меньше заданного в настройках значения, то такие перемещения будут игнорироваться. Это сделано для того, чтобы бороться с проблемой переполнения буфера контроллера.
Чтобы работа контроллера была хоть чем то лучше режима ExactStop (как у древней системы TurboCNC, работающей под DOS), у контроллера есть возможность задания начальной скорости движения станка. У TurboCNC тоже можно задать начальную скорость, но между отрезками траектории TurboCNC останавливается на доли секунды, а Planet CNC, надеюсь - нет. Такой режим работы очень плохо отразится на механике станка, но за то движение по сложным траекториям (например, по рельефу) не будет смертельно медленным.
Программу я не тестировал, да и как это сделать - не знаю, но судя по всему она покажет результат хуже чем Mach3 в режиме точной остановки, т.к. не умеет рассчитывать допустимую скорость движения по дугам (окружностям), т.е. точно более 6 минут, а в случае с сохранением траектории линейными отрезками - 11:24, что очень печально по сравнению с другими системами управления.
Т.е. на сайте приведена схема, разводка платы, инструкции по прошивке контроллера и т.п.
Единственное условие - для самостоятельного повторения доступна информация по самому простому из нескольких контроллеров Planet CNC. У этого контроллера значительно более скромные возможности, чем у платных вариантов, например, максимальная частота step - 25 кГц, против 100 кГц у платных версий. "Бесплатную" версию контроллера можно без проблем купить на e-bay или AliExpress, при чем есть даже варианты в составе бюджетного многоканального драйвера на TB6560.
Из плюсов можно еще назвать стабильность генерации импульсов (по сравнению с LPT), достаточно удобный программный интерфейс, невысокую цену самого контроллера.
Правда, я не смог понять, зачем на сайте продают лицензию на программу.., вполне возможно, что для использования нужно купить и контроллер и лицензию.
На этом, явные плюсы, видимо, заканчиваются,
С алгоритмом расчета движения у этого контроллера все очень плохо.
Из настроек доступны: Lookahead Angle, Lookahead Radius и Optimization Threshold.
Как это ни странно, но к предпросмотру траектории (Look Ahead) они не имеют никакого отношения, т.к. предпросмотр осуществляется не далее, чем на 1 кадр вперед.
Из инструкции узнаем, что Lookahead Angle, это минималный угол, который станок будет проходить вообще не сбрасывая скорость, как будто он движется по прямой. Lookahead Radius - минимальный радиус дуги, по которому станок будет двигаться так же не снижая скорости. Казалось бы - этот радиус легко вычислить зная скорость подачи и допустимые ускорения (разделив квадрат скорости на допустимое ускорение), но даже такой простой расчет программа не может сделать, а задать этот параметр в настройках совсем не просто, т.к. он зависит от скорости подачи. Optimization Threshold - величина минимального перемещения станка. Т.е. если отрезок траектории меньше заданного в настройках значения, то такие перемещения будут игнорироваться. Это сделано для того, чтобы бороться с проблемой переполнения буфера контроллера.
Чтобы работа контроллера была хоть чем то лучше режима ExactStop (как у древней системы TurboCNC, работающей под DOS), у контроллера есть возможность задания начальной скорости движения станка. У TurboCNC тоже можно задать начальную скорость, но между отрезками траектории TurboCNC останавливается на доли секунды, а Planet CNC, надеюсь - нет. Такой режим работы очень плохо отразится на механике станка, но за то движение по сложным траекториям (например, по рельефу) не будет смертельно медленным.
Программу я не тестировал, да и как это сделать - не знаю, но судя по всему она покажет результат хуже чем Mach3 в режиме точной остановки, т.к. не умеет рассчитывать допустимую скорость движения по дугам (окружностям), т.е. точно более 6 минут, а в случае с сохранением траектории линейными отрезками - 11:24, что очень печально по сравнению с другими системами управления.
- michael-yurov
- Почётный участник

- Сообщения: 11731
- Зарегистрирован: 26 июл 2012, 00:10
- Репутация: 4703
- Настоящее имя: Михаил Львович
- Откуда: Новоуральск
- Контактная информация:
Re: Сравнение бюджетных систем управления ЧПУ
Dynomotion KFLOP:
Обзор написан на основе информации из документации на контроллер.
Тестирование проведено пользователем ukr-sasha, за что ему огромное спасибо.
Сам по себе контроллер KFlop способен управлять 8 осевым станком и может генерировать сигналы Step с частотой до 2,5 мГц!
Так же есть возможность организации полной петли обратной связи с помощью линейных энкодеров, установленных непосредственно на станке. В общем то контроллер позволяет организовать любую схему обратной связи, и использовать, как шаговые, так и сервоприводы. Количество входов/выходов контроллера удовлетворит любые требования. Стоимость контроллера - $249.
Далее- о расчете движения по криволинейной траектории,
Информация взята из статьи http://www.dynomotion.com/Help/KMotionC ... lanner.htm
Большинство CAM не могут использовать дуговые сегменты при сохранении многомерной траектории, соответственно, приходится использовать прямолинейные отрезки, что чревато проблемами с прохождением стыков, т.к. в этих местах при постоянной скорости будут возникать бесконечно большие ускорения. Соответственно, с этим нужно что-то делать.
В статье приводится пример движения в X Y плоскости, но в 3D все будет работать так же.
Система имеет следующие параметры настройки, касающиеся расчета движения: Break Angle - пороговый угол. Если угол изменения направления больше этого значения, то движение будет происходить с остановкой в вершине, например, если траектория представляет из себя 12-угольник (изменение направления в вершинах - 30°) и Break Angle задан меньше 30°, то движение будет происходить с остановкой в каждой вершине, тем самым траектория движения будет идеально точной.
Если же угол изменения направления меньше чем Break Angle (например, траектория представляет собой 36 угольник (изменение угла - 10°)), то траектория будет сглажена на основе параметров Corner Tolerance и Facet Angle.
Происходит это следующим образом - система на основе допустимых ускорений строит скругление угла так, чтобы отклонение скругленной траектории от исходной не превысило Corner Tolerance, а начало и конец скругления лежали бы не дальше середин стыкующихся отрезков УП.
Собственно, это скругление строится то-же из маленьких отрезков, так, чтобы изменение направления между этими маленькими кусочками не превышало Facet Angle. Loock Ahead - время упреждающего просмотра траектории, оно должно быть больше, чем станку необходимо для полной остановки. Т.е. больше чем максимальная скорость станка (мм или дюймы / сек) деленная на допустимое ускорение (мм или дюймы / сек²). Раз уж ресурсы контроллера позволяют, то можно установить значение с запасом.
Collinear Tolerance - не описанная в статье величина, переводится как допустимое отклонение параллельности сегментов. Полагаю, это величина допустимых границ при объединении почти параллельных мелких последовательных отрезков, чтобы легче было провести последующие операции сглаживания пологих углов, т.е. чтобы те самые середины стыкующихся отрезков были подальше от вершины, и была возможность построить сглаживающую дугу необходимой длины. Полагаю, Этот параметр должен быть несколько больше, чем точность вывода числовых значений в файл УП, и вероятно равен или больше точности генерации УП заданной в CAM программе.
После сглаживания углов таким способом, все равно остается некоторая неравномерность в местах перегиба Facet Angle, и чтобы движение стало еще мягче, используется фильтр нижних частот (low pass filter), который убирает высокочастотную составляющую пульсаций скорости и ускорения. Сила сглаживания фильтром задается установкой параметра KLP. На данный момент, чтобы задать этот параметр нужно использовать С программу.
В статье приводится несколько примеров поведения станка при различных значениях "Tau"
Данная обработка фильтром нижних частот несколько размывает геометрическую точность траектории, но эти величины настолько малы, что в случае с реальным станком ими можно пренебречь, например при рекомендуемом значении Tau = 3 миллисекунды, возможное отклонение траектории не превысит 0,0025 мм (четверть тысячной миллиметра). Для того, чтобы решить проблему с отклонениями от вершины при использовании фильтра низких частот, рассчитывается кубический сплайн, который позволяет остановиться станку точно в требуемой позиции.
Я проверил поведение системы, сравнив теоретические математические расчеты и данные с графиков, в результате получил полное соответствие теории и реальных данных работы системы.
Тестирование:
ukr-sasha провел тестирование системы, настроив станок согласно параметрам теста.
(Максимальная скорость всех осей - не менее 5000 мм/мин (данная скорость задана в УП), ускорения осей - 25 мм/сек², стартовая точка - в начале траектории в координатах X84 Y-122.
Break Angle - 25°, Loock Ahead - не менее 3.5 сек, Collinear Tolerance - 0.0005 дюйма, Corner Tolerance - 0.03, Facet Angle - 0.5.
Результат превзошел всех участников теста.
Время выполнения тестовой УП - 2:59!
Лучше, наверное, быть не может.
Во всяком случае, система рассчитывает движение по самым сложным траекториям (речь не о тестовой, конечно) идеально точно, вне зависимости от того, как они сохранены - с дуговыми сегментами, или только отрезками прямых. Пара слов про интерфейс.
На мой взгляд, он не очень аккуратный и не очень удобный, но! программа позволяет создавать свои собственные интерфейсы, что, конечно, же большой плюс. Так что с интерфейсом в скором времени все будет замечательно.
"Вот такие вот пряники" за $249
Тестирование проведено пользователем ukr-sasha, за что ему огромное спасибо.
Сам по себе контроллер KFlop способен управлять 8 осевым станком и может генерировать сигналы Step с частотой до 2,5 мГц!
Так же есть возможность организации полной петли обратной связи с помощью линейных энкодеров, установленных непосредственно на станке. В общем то контроллер позволяет организовать любую схему обратной связи, и использовать, как шаговые, так и сервоприводы. Количество входов/выходов контроллера удовлетворит любые требования. Стоимость контроллера - $249.
Далее- о расчете движения по криволинейной траектории,
Информация взята из статьи http://www.dynomotion.com/Help/KMotionC ... lanner.htm
Большинство CAM не могут использовать дуговые сегменты при сохранении многомерной траектории, соответственно, приходится использовать прямолинейные отрезки, что чревато проблемами с прохождением стыков, т.к. в этих местах при постоянной скорости будут возникать бесконечно большие ускорения. Соответственно, с этим нужно что-то делать.
В статье приводится пример движения в X Y плоскости, но в 3D все будет работать так же.
Система имеет следующие параметры настройки, касающиеся расчета движения: Break Angle - пороговый угол. Если угол изменения направления больше этого значения, то движение будет происходить с остановкой в вершине, например, если траектория представляет из себя 12-угольник (изменение направления в вершинах - 30°) и Break Angle задан меньше 30°, то движение будет происходить с остановкой в каждой вершине, тем самым траектория движения будет идеально точной.
Если же угол изменения направления меньше чем Break Angle (например, траектория представляет собой 36 угольник (изменение угла - 10°)), то траектория будет сглажена на основе параметров Corner Tolerance и Facet Angle.
Происходит это следующим образом - система на основе допустимых ускорений строит скругление угла так, чтобы отклонение скругленной траектории от исходной не превысило Corner Tolerance, а начало и конец скругления лежали бы не дальше середин стыкующихся отрезков УП.
Собственно, это скругление строится то-же из маленьких отрезков, так, чтобы изменение направления между этими маленькими кусочками не превышало Facet Angle. Loock Ahead - время упреждающего просмотра траектории, оно должно быть больше, чем станку необходимо для полной остановки. Т.е. больше чем максимальная скорость станка (мм или дюймы / сек) деленная на допустимое ускорение (мм или дюймы / сек²). Раз уж ресурсы контроллера позволяют, то можно установить значение с запасом.
Collinear Tolerance - не описанная в статье величина, переводится как допустимое отклонение параллельности сегментов. Полагаю, это величина допустимых границ при объединении почти параллельных мелких последовательных отрезков, чтобы легче было провести последующие операции сглаживания пологих углов, т.е. чтобы те самые середины стыкующихся отрезков были подальше от вершины, и была возможность построить сглаживающую дугу необходимой длины. Полагаю, Этот параметр должен быть несколько больше, чем точность вывода числовых значений в файл УП, и вероятно равен или больше точности генерации УП заданной в CAM программе.
После сглаживания углов таким способом, все равно остается некоторая неравномерность в местах перегиба Facet Angle, и чтобы движение стало еще мягче, используется фильтр нижних частот (low pass filter), который убирает высокочастотную составляющую пульсаций скорости и ускорения. Сила сглаживания фильтром задается установкой параметра KLP. На данный момент, чтобы задать этот параметр нужно использовать С программу.
Код: Выделить всё
#include "KMotionDef.h"
main()
{
double Tau = 0.001; // seconds for Low Pass Filter Time Constant
KLP = exp(-TIMEBASE/Tau);
printf("Tau=%f KLP=%f\n",Tau,KLP);
}Данная обработка фильтром нижних частот несколько размывает геометрическую точность траектории, но эти величины настолько малы, что в случае с реальным станком ими можно пренебречь, например при рекомендуемом значении Tau = 3 миллисекунды, возможное отклонение траектории не превысит 0,0025 мм (четверть тысячной миллиметра). Для того, чтобы решить проблему с отклонениями от вершины при использовании фильтра низких частот, рассчитывается кубический сплайн, который позволяет остановиться станку точно в требуемой позиции.
Я проверил поведение системы, сравнив теоретические математические расчеты и данные с графиков, в результате получил полное соответствие теории и реальных данных работы системы.
Тестирование:
ukr-sasha провел тестирование системы, настроив станок согласно параметрам теста.
(Максимальная скорость всех осей - не менее 5000 мм/мин (данная скорость задана в УП), ускорения осей - 25 мм/сек², стартовая точка - в начале траектории в координатах X84 Y-122.
Break Angle - 25°, Loock Ahead - не менее 3.5 сек, Collinear Tolerance - 0.0005 дюйма, Corner Tolerance - 0.03, Facet Angle - 0.5.
Результат превзошел всех участников теста.
Время выполнения тестовой УП - 2:59!
Лучше, наверное, быть не может.
Во всяком случае, система рассчитывает движение по самым сложным траекториям (речь не о тестовой, конечно) идеально точно, вне зависимости от того, как они сохранены - с дуговыми сегментами, или только отрезками прямых. Пара слов про интерфейс.
На мой взгляд, он не очень аккуратный и не очень удобный, но! программа позволяет создавать свои собственные интерфейсы, что, конечно, же большой плюс. Так что с интерфейсом в скором времени все будет замечательно.
"Вот такие вот пряники" за $249
-
aftaev
- Зачётный участник

- Сообщения: 34042
- Зарегистрирован: 04 апр 2010, 19:22
- Репутация: 6194
- Откуда: Казахстан.
- Контактная информация:
Re: Сравнение бюджетных систем управления ЧПУ
Mach3:
- платная но цена приемлемая- работает под Виндой хоть у меня и не вешалось
+ можно редактировать Скринсет
+ писать макросы
+ работает под виндой приятный интерфейс и нет большого гемора с драйверами как под Линухом.
+ куча разных плагинов/макросов/мастеров/скринсетов и устройств
LinuxCNC:
- Не нравится внешний вид- не дружулюьные окна (открыть файл с флешки весьма неприятно)
- сложно редактировать Морду
- работает под Линухом это бесплатно но и гемор с установкой драйверов
+ типо надежный
+ бесплатный
+ открытость кода
- гибкость
не знаюmichael-yurov писал(а):EdingCNC:
отстойный интерфейсmichael-yurov писал(а):NCStudio:
не знаюmichael-yurov писал(а):PlanetCNC:
изучаюmichael-yurov писал(а):KMotionCNC:
Дилетанту сложные вещи кажутся очень простыми, и только профессионал понимает насколько сложна самая простая вещь
Кто хочет - ищет возможности, кто не хочет - ищет оправдание.
Найди работу по душе и тебе не придется работать.
Кто хочет - ищет возможности, кто не хочет - ищет оправдание.
Найди работу по душе и тебе не придется работать.
Re: Сравнение бюджетных систем управления ЧПУ
ИМХО: а собственно где сравнение? Сейчас данная тема похожа на формат "как я провел ентим летом"(aftaev как всегда жжёт...).
Для того чтобы сравнивать, нужно определиться с перечнем основных критериев, а затем все это свести в табличку. В качестве примера как это делается "правильно".
А для полноты картины делают еще и подробное описание как самого процесса тестирования, так и подробное описания критериев к конкретному "пациенту". А также подробное описания позволяет выявить ошибки и исключить человеческий фактор. Для удобства подробное описание "сворачивается в SPOILER.
Для того чтобы сравнивать, нужно определиться с перечнем основных критериев, а затем все это свести в табличку. В качестве примера как это делается "правильно".
А для полноты картины делают еще и подробное описание как самого процесса тестирования, так и подробное описания критериев к конкретному "пациенту". А также подробное описания позволяет выявить ошибки и исключить человеческий фактор. Для удобства подробное описание "сворачивается в SPOILER.
- michael-yurov
- Почётный участник

- Сообщения: 11731
- Зарегистрирован: 26 июл 2012, 00:10
- Репутация: 4703
- Настоящее имя: Михаил Львович
- Откуда: Новоуральск
- Контактная информация:
Re: Сравнение бюджетных систем управления ЧПУ
Ок, будет потом табличка.
Меня и самого несколько смущает, что я так в наглую отгрыз первую страницу только под себя,.. решил, что так будет лучше для читателей.
А критерии - известно, какие критерии - цена, надежность, удобство, скорость и качество обработки, а так же дополнительные возможности и недостатки.
Сравнение - это не обязательно таблица. Например, глядя на таблицы сравнения браузеров очень сложно выбрать действительно хороший.
Не тот, который, поддерживает хитрые функции, и много разных форматов изображений, а тот, который удобен, быстро работает, не виснет, старается не пропускать вирусы, и, главное - корректно отображает веб-содержимое.
И "спойлеры" будут и описание процесса тестирования,.. но потом. На большее пока нет ни времени ни сил.
Меня и самого несколько смущает, что я так в наглую отгрыз первую страницу только под себя,.. решил, что так будет лучше для читателей.
А критерии - известно, какие критерии - цена, надежность, удобство, скорость и качество обработки, а так же дополнительные возможности и недостатки.
Сравнение - это не обязательно таблица. Например, глядя на таблицы сравнения браузеров очень сложно выбрать действительно хороший.
Не тот, который, поддерживает хитрые функции, и много разных форматов изображений, а тот, который удобен, быстро работает, не виснет, старается не пропускать вирусы, и, главное - корректно отображает веб-содержимое.
И "спойлеры" будут и описание процесса тестирования,.. но потом. На большее пока нет ни времени ни сил.
Re: Сравнение бюджетных систем управления ЧПУ
Да я не настаиваю, сказал только что человек (среднестатистический, закончивший школу/университет) эффективно может сравнивать что либо только по таблице объемы информации более 5..12 единиц.michael-yurov писал(а):Ок, будет потом табличка.
Да вроде все нормально, чего пеплом голову посыпаете, ничего вы не "отгрызали", вот если бы вы заблокировали тему для ответов (как это делают некоторые, не будем показывать пальцем на "героев").michael-yurov писал(а):Меня и самого несколько смущает, что я так в наглую отгрыз первую страницу только под себя,.. решил, что так будет лучше для читателей.
С этим критерием все предельно ясно.michael-yurov писал(а):А критерии - известно, какие критерии - цена
вот тут не совсем ясно...michael-yurov писал(а):надежность
Почти религиозный вопрос со всеми вытекающими, целесообразнее отметить характерные элементы интерфейса как графического так и логики работы ПО.michael-yurov писал(а):удобство
Вы упускаете критерий цены обработки. И тогда это взаимоисключающие показатели, делаешь быстрее - качество падает, делаешь качественно - получается дольше, хочешь и быстро и качественно - ДОРОГО. Качество - цена - время классический треугольник, в котором выигрывая в 2-х критериях - в третьем обязательно проигрываешь.michael-yurov писал(а):скорость и качество обработки
Если же все таки пренебречь параметром цены обработки, то необходимо создать УП которая будет на всем ПО тестироваться, но тут сразу накладывается ограничение на Gcode и Mcode которые "знает" ПО, и можно упустить важные "умения" ПО.
Например?michael-yurov писал(а): а так же дополнительные возможности и недостатки.
- michael-yurov
- Почётный участник

- Сообщения: 11731
- Зарегистрирован: 26 июл 2012, 00:10
- Репутация: 4703
- Настоящее имя: Михаил Львович
- Откуда: Новоуральск
- Контактная информация:
Re: Сравнение бюджетных систем управления ЧПУ
С ценой тоже не все ясно. Mach можно взять ломаный и никто тебе ничего не скажет, а можно заплатить за лицензию, если хочешь отблагодарить разработчика. Опять же для Mach3 нужен внешний контроллер, и цены на них очень сильно разнятся. NCStudio - китайский клон стоит 1500 руб. вместе с доставкой, но, соответственно, ни лицензий, ни поддержки, ни обновлений, да и версия старая. А можно купить за $800 актуальную на данный момент версию (кстати, тоже неофициально), и она почти не будет отличаться, лишь будет несколько качественнее в ряде аспектов. LinuxCNC, официально бесплатный, но рядовому человеку от этого не сильно легче. PlanetCNC - можно собрать контроллер самому по открытой схеме, но это будет сильно урезанный в возможностях вариант. А можно купить полноценный. А можно - китайский клон. Так что не все так просто даже с ценой.
Надежность. Станок должен работать в режиме 24/7 вообще без сбоев, без единой потери шага и т.п. Я предполагаю рассматривать надежность с точки зрения возможных проблем, косяков, сбоев, всего того, что влияет на дефекты в итоговой продукции, или то, что является причиной незапланированной потери времени и нервов оператором станка.
Оценить количественно очень сложно. Но вот про себя могу сказать, что с Mach3 у меня было примерно 20% продукции - на выброс по вине программы, и 75% с приемлемыми дефектами. Старался делить работу на мелкие части, чтобы хоть что-то вырезалось без сбоев. Проблемы возникали или из за ошибок оператора, или из за программных ошибок Mach3. Обычно после остановки на паузу. Опять же в Mach3 сделано все для того чтобы любое нажатие кнопки могло стать ошибкой оператора.
С NCSudio с момента установки (3 недели) ни одной проблемы!, хотя, резал очень много. Система даже не сбивается, если выдернуть из сети станок и компьютер, и после этого еще подвигать оси станка без питания. После включения система легко восстанавливается в исходное состояние и продолжает работать с места сбоя. При это вообще ничего запоминать или думать не нужно. Просто включил, отправил на базу, если известно, что координаты могли сбиться и нажал кнопку "продолжить с места остановки".
Удобство. Здесь я попробую оценить опять же глядя со своей колокольни, как специалист по дизайну интерфейсов. Хочу уточнить, что дизайн - это не блестящие кнопочки, а удобство, логичность, и потом уже эстетический вид.
Как грамотный дизайнер я понимаю, что религий много, и очень сложно учесть пожелания всех.
Что такое цена обработки? Не совсем понимаю. У каждого она складывается из своих факторов. Треугольник классический, но для разных систем управления этот баланс сильно разнится, потому я и затеял это сравнение. Я, например, вырежу табличку на дверь (если кто-то попросит) и быстро и качественно и бесплатно (у меня и материала много и фрезы нужные в достатке и станок работает быстро и без сбоев, и достаточно опыта и знаний, чтобы ничего не сломать и сделать работу быстро), где же тут классический треугольник? А для кого то это будет проблемой, т.к. и материала подходящего нет, и фрезы для дерева, и заготовку листовую сложно закрепить и т.п. Опять же - на велосипеде передвигаться значительно выгоднее, чем на автомобиле, но многие почему-то предпочитают автомобиль, и зачастую не самый дешевый и экономичный. И причина совсем не в цене километра, а в удобстве, комфорте, надежности, скорости, статусе в конце концов.
Я создал тестовую УП, которая может быть создана практически любой CAM программой, и проверяю ее на разных системах управления. Все они ее понимают.
Какие-то системы знают больше кодов/функций, но это частные случаи, а я бы хотел сравнить наиболее востребованные функции. На что-то сложнее хобби станков у меня просто знаний не хватит.
Дополнительные возможности. Например, подключение внешнего оборудования, такого, как пульты с колесом, или управление теми или иными устройствами, или умение резать по чертежу PLT или DXF, или поддержка сменных интерфейсов, или возможность работы через LPT, или наличие обратной связи для сервоприводов, и т.п.
Надежность. Станок должен работать в режиме 24/7 вообще без сбоев, без единой потери шага и т.п. Я предполагаю рассматривать надежность с точки зрения возможных проблем, косяков, сбоев, всего того, что влияет на дефекты в итоговой продукции, или то, что является причиной незапланированной потери времени и нервов оператором станка.
Оценить количественно очень сложно. Но вот про себя могу сказать, что с Mach3 у меня было примерно 20% продукции - на выброс по вине программы, и 75% с приемлемыми дефектами. Старался делить работу на мелкие части, чтобы хоть что-то вырезалось без сбоев. Проблемы возникали или из за ошибок оператора, или из за программных ошибок Mach3. Обычно после остановки на паузу. Опять же в Mach3 сделано все для того чтобы любое нажатие кнопки могло стать ошибкой оператора.
С NCSudio с момента установки (3 недели) ни одной проблемы!, хотя, резал очень много. Система даже не сбивается, если выдернуть из сети станок и компьютер, и после этого еще подвигать оси станка без питания. После включения система легко восстанавливается в исходное состояние и продолжает работать с места сбоя. При это вообще ничего запоминать или думать не нужно. Просто включил, отправил на базу, если известно, что координаты могли сбиться и нажал кнопку "продолжить с места остановки".
Удобство. Здесь я попробую оценить опять же глядя со своей колокольни, как специалист по дизайну интерфейсов. Хочу уточнить, что дизайн - это не блестящие кнопочки, а удобство, логичность, и потом уже эстетический вид.
Как грамотный дизайнер я понимаю, что религий много, и очень сложно учесть пожелания всех.
Что такое цена обработки? Не совсем понимаю. У каждого она складывается из своих факторов. Треугольник классический, но для разных систем управления этот баланс сильно разнится, потому я и затеял это сравнение. Я, например, вырежу табличку на дверь (если кто-то попросит) и быстро и качественно и бесплатно (у меня и материала много и фрезы нужные в достатке и станок работает быстро и без сбоев, и достаточно опыта и знаний, чтобы ничего не сломать и сделать работу быстро), где же тут классический треугольник? А для кого то это будет проблемой, т.к. и материала подходящего нет, и фрезы для дерева, и заготовку листовую сложно закрепить и т.п. Опять же - на велосипеде передвигаться значительно выгоднее, чем на автомобиле, но многие почему-то предпочитают автомобиль, и зачастую не самый дешевый и экономичный. И причина совсем не в цене километра, а в удобстве, комфорте, надежности, скорости, статусе в конце концов.
Я создал тестовую УП, которая может быть создана практически любой CAM программой, и проверяю ее на разных системах управления. Все они ее понимают.
Какие-то системы знают больше кодов/функций, но это частные случаи, а я бы хотел сравнить наиболее востребованные функции. На что-то сложнее хобби станков у меня просто знаний не хватит.
Дополнительные возможности. Например, подключение внешнего оборудования, такого, как пульты с колесом, или управление теми или иными устройствами, или умение резать по чертежу PLT или DXF, или поддержка сменных интерфейсов, или возможность работы через LPT, или наличие обратной связи для сервоприводов, и т.п.
- michael-yurov
- Почётный участник

- Сообщения: 11731
- Зарегистрирован: 26 июл 2012, 00:10
- Репутация: 4703
- Настоящее имя: Михаил Львович
- Откуда: Новоуральск
- Контактная информация:
Re: Сравнение бюджетных систем управления ЧПУ
А почему пропала возможность правки первых сообщений?
Как теперь быть?
Как теперь быть?
-
aftaev
- Зачётный участник

- Сообщения: 34042
- Зарегистрирован: 04 апр 2010, 19:22
- Репутация: 6194
- Откуда: Казахстан.
- Контактная информация:
Re: Сравнение бюджетных систем управления ЧПУ
спустя какое то время править и удалять сообщения нельзя.michael-yurov писал(а):А почему пропала возможность правки первых сообщений?
кое что могу подправить при желании автора.michael-yurov писал(а):Как теперь быть?
Дилетанту сложные вещи кажутся очень простыми, и только профессионал понимает насколько сложна самая простая вещь
Кто хочет - ищет возможности, кто не хочет - ищет оправдание.
Найди работу по душе и тебе не придется работать.
Кто хочет - ищет возможности, кто не хочет - ищет оправдание.
Найди работу по душе и тебе не придется работать.
-
Бармалей
- Мастер
- Сообщения: 1205
- Зарегистрирован: 14 янв 2013, 16:46
- Репутация: 144
- Контактная информация:
Re: Сравнение бюджетных систем управления ЧПУ
главная причина низкой заинтересованности всегда - высокий "порог вхождения". Для WeiHong требуется аппаратный контроллер в обязательном порядке, и это срезает аудиторию на порядок. Если бы существовала программная прокладка или драйвер как у mach3, позволяющяя худо-бедно работать прямо с LPT, аудитория возросла бы мгновенно.michael-yurov писал(а):Полагаю, это является причиной низкой заинтересованности данным продуктом.
Кроме того, у старых версий, ЕМНИП, количество вх-вых пинов существенно меньше и схема подключения датчиков не самая оптимальная, кажется. Масштабируемость тоже не на высоте.
-
nik1
- Мастер
- Сообщения: 8408
- Зарегистрирован: 02 окт 2012, 07:37
- Репутация: 3629
- Откуда: Красногорск
- Контактная информация:
Re: Сравнение бюджетных систем управления ЧПУ
Прогнал УП на контроллере ЕТ1 http://www.bevelcutting.com/ethernet-cn ... c-et1.html
Ускорение 100, 25 нет возможности поставить.
Время выполнения 1мин 40 сек.
Ускорение 100, 25 нет возможности поставить.
Время выполнения 1мин 40 сек.
- michael-yurov
- Почётный участник

- Сообщения: 11731
- Зарегистрирован: 26 июл 2012, 00:10
- Репутация: 4703
- Настоящее имя: Михаил Львович
- Откуда: Новоуральск
- Контактная информация:
Re: Сравнение бюджетных систем управления ЧПУ
Это - да, более того, Weihong официально не продает контроллеры отдельно от станка. Да и цена на них не детская.Бармалей писал(а):Для WeiHong требуется аппаратный контроллер в обязательном порядке, и это срезает аудиторию на порядок.
Видимо производители этого не хотят. Если бы существовал хотя бы способ запустить программную оболочку оболочку без самого контроллера... но его нет.Бармалей писал(а):Если бы существовала программная прокладка или драйвер как у mach3, позволяющяя худо-бедно работать прямо с LPT, аудитория возросла бы мгновенно.
Опять же - сейчас "порог вхождения" в данное время сильно снижен (я бы сказал - "ниже плинтуса"), т.к. за $50 можно купить полный комплект - и программу и контроллер и интерфейсную плату.
Я тоже со странным выражением лица смотрел на эту ущербную интерфейсную плату, но оказалось, что мне большего и не нужно. Да и вообще - мало кому нужно. Хотя, индуктивные датчики пришлось подключить через дополнительную опторазвязку (хотя неполноценная она есть на самой плате). М.б. пригодилось бы аналоговое управление шпинделем, но я им не пользовался, когда оно было Mach3. Хочется поддержки входа Enable на драйверах, но тогда могут сбиться координаты при отключении драйверов.Бармалей писал(а): у старых версий, ЕМНИП, количество вх-вых пинов существенно меньше и схема подключения датчиков не самая оптимальная, кажется. Масштабируемость тоже не на высоте.
Масштабируемость просто отсутствует, но какая может быть масштабируемость у станка? А гибкость действительно никакая, но вообще, официально фирма выпускает самые разнообразные системы под самые разные станки.
- michael-yurov
- Почётный участник

- Сообщения: 11731
- Зарегистрирован: 26 июл 2012, 00:10
- Репутация: 4703
- Настоящее имя: Михаил Львович
- Откуда: Новоуральск
- Контактная информация:
Re: Сравнение бюджетных систем управления ЧПУ
А что это за зверь такой? Интересно...nik1 писал(а):Прогнал УП на контроллере ЕТ1 http://www.bevelcutting.com/ethernet-cn ... c-et1.html
Ускорение 100, 25 нет возможности поставить.
Время выполнения 1мин 40 сек.
Чип Alterra очень сильно похож на то, что устанавливает Purelogic на свои контроллеры PLCM.
А результат при таких ускорениях ни о чем не говорит.
Могу протестировать на Mach3 и NCStudio при таких настройках, для сравнения.
хотя... можно попробовать задать максимальную скорость на 5000 мм/мин, а 20 000, тогда время прохождения должно сократиться ровно в 4 раза.
-
nik1
- Мастер
- Сообщения: 8408
- Зарегистрирован: 02 окт 2012, 07:37
- Репутация: 3629
- Откуда: Красногорск
- Контактная информация:
Re: Сравнение бюджетных систем управления ЧПУ
Это -маде ин Россия
http://www.cnc-club.ru/forum/viewtopic. ... 190#p49190
Я могу максимум поставить 7.5 м/мин , сервы через редуктор 1.2.
Если просто погонять УП, то можно и 20 метров поставить, не вопрос.
У меня ещё есть режим постоянной скорости, время УП прилично можно сократить.
Но надо делать правильные подходы к заготовке.
Мне это фишка не требуется и её отключил.
http://www.cnc-club.ru/forum/viewtopic. ... 190#p49190
Я могу максимум поставить 7.5 м/мин , сервы через редуктор 1.2.
Если просто погонять УП, то можно и 20 метров поставить, не вопрос.
У меня ещё есть режим постоянной скорости, время УП прилично можно сократить.
Но надо делать правильные подходы к заготовке.
Мне это фишка не требуется и её отключил.
-
aftaev
- Зачётный участник

- Сообщения: 34042
- Зарегистрирован: 04 апр 2010, 19:22
- Репутация: 6194
- Откуда: Казахстан.
- Контактная информация:
Re: Сравнение бюджетных систем управления ЧПУ
Запускал гидрорезку там стоит "свежая" NC-Studio интерфейс малость по лучшее. Будь моя гидрорезка нафиг бы выбросил.michael-yurov писал(а):2. А вот фирменная версия системы стоимостью около $800, которая работает с 8 версией ПО.
Есть еще DSP пульты они вообще автономны работают без компов, так вот они пилят и пилят и неслышал чтоб они вешались.
Про KFLOP
Если в Маче через LPT с моими настройками шаг/мм и 100кгц была максимальная скорость что то 8м/мин, то с подключенным KFLOP при тех же шаг/мм максимальная скорость 75м/мин. Двигатели на слух работают намного приятней.
Дилетанту сложные вещи кажутся очень простыми, и только профессионал понимает насколько сложна самая простая вещь
Кто хочет - ищет возможности, кто не хочет - ищет оправдание.
Найди работу по душе и тебе не придется работать.
Кто хочет - ищет возможности, кто не хочет - ищет оправдание.
Найди работу по душе и тебе не придется работать.