Основное чтиво по нему — это его даташит. Скачать можно, например, тут:
http://www.kosmodrom.com.ua/data/cncste ... 560AHQ.pdf
Итак, что же из себя представляет этот работяга?
Это драйвер биполярных шаговых двигателей. На входе управление STEP-DIR, то есть одним пином задается направление вращения, второй пин отсчитывает шаги. Есть возможность использовать микрошаг и некоторые регулировки рабочего тока. Работает до напряжения 40В, выдать может ток до 3.5А. Все. Никакой отдельной регулировки тока удержания, минимум защит.
В качестве подопытного экземпляра буду расматривать TB6560AHQ – вариант в 25-ногом выводном корпусе. Судя по даташиту, есть вариант в корпусе HQFP64, но я его ни разу еще не видел.
Регулировки
Все регулировки выполняются или внешними элементами (резисторами и конденсаторами) или установкой логических уровней на определенных ногах.1. Установка номинального тока. Регулируется резисторами на ногах 14 и 11 соответственно для обмотки A и B. Включается в разрыв земли моста. С одной стороны — упрощается внутренняя схемотехника (измерение напряжения относительно земли несколько проще), с другой стороны — любой ток, текущий на землю мимо этого резистора не учитывается и приводит к вылетанию транзисторов. К этому вернемся в разделе «Надежность». Поскольку через этот резистор течет весь рабочий ток, то на нем может выделяться до двух ватт тепла. Не забыть про это!
2. Установка рабочего тока. Имеется четыре комбинации, в зависимости от уровней на ножках TQ1 и TQ2 (2 и 1 соответственно). Часто на них ставят джамперы или микропереключатели. Возможны варианты 100%, 75%, 50%, 20% от номинального. Иногда эту группу пинов обзывают Torque control.
3. Частота работы ШИМ (PWM). На самом деле регулировка тока производится отсечкой по достижении установленного значения (chopper-type PWM). Но тем не менее включение и выключение ключей происходит с некоторой частотой, которая, собственно, и задается внешним конденсатором.
4. Режимы микрошага. Выставляются комбинацией уровне на ногах M1 и M2. Возможны варианты - шаг, полушаг, 1/8 шага и 1/16 шага за один импульс STEP. Диаграммы токов, что будут на обмотках, можно глянуть в даташите. Не забываем, что чем мельче шаг, тем меньше усилие на валу двигателя.
5. Decay mode – режим гашения тока. Выставляется, как и рабочий ток, уровнями на ножках Dcy1 и Dcy2 (25 и 24 соответственно). В чем его пафос? Когда ток в обмотке достиг нужного уровня, то ключи моста закрываются. При этом, поскольку обмотка двигателя обладает значительной индуктивностью, ток в обмотке никуда не девается и ищет выход. По умолчанию он рассасывается через паразитные диоды ключей и через внешние диоды, которые обычно ставят для защиты от индуктивных скачков напряжения. Когда мы работаем в режиме шага или полушага, проблем от этого обычно не возникает. Ну рассасывается и ладно. Все равно при следующем шаге подадим обратное напряжение, все нормализуется. А вот в режиме микрошага, нам надо точно соблюдать соотношение токов в обмотках. И может получиться, что ток в обмотках будет спадать не так быстро, как нам надо. Некоторые до 1-2 тысячи шагов в секунду двигатели гоняют. И тут нам на помощь приходит принудительное гашение тока.
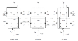
Посмотрим на режимы работы транзисторов в мосту: Charge mode – рабочий режим. Мост открыт, ток в обмотке растет.
Slow mode – когда произошла отсечка по току, то открываются два нижних транзистора. Чтобы было куда деваться току из обмотки. Паразитные диоды в транзисторах обладают неважными характеристиками, поэтому чтобы их не перегружать, открывают транзисторы, которые уже более продуктивно пропускают через себя ток. Катушка получается фактически замкнута сама на себя.
Fast mode – в этом режиме на катушку подается обратное напряжение. В этом случае ток гасится максимально эффективно.
Все эти пляски происходят с частотой ШИМ, то есть Charge-Slow-Fast и опять по кругу. Так вот, настройки decoy mode и определяют, когда включится Fast режим. При установке Slow mode он не используется вообще, при увеличении процентов — включается все ранее.
Смотрим на картинку: Один период управления ШИМ происходит в течение четырех тактов управляющего генератора (частота которого, как мы помним, задается внешним конденсатором). Соответственно fast mode либо не используется, либо включается в последнем такте (25%), либо в двух последних (50%) или сразу (100%) по достижении установленного тока.
Никакого анализа, нужен шаг в этот момент или не нужен не происходит. И эти качели происходят всегда, даже когда двигатель стоит. При этом возникают пульсации тока в обмотке, что вызывает повышенный писк двигателей на частоте управления ШИМ.
Когда надо включать этот режим? Когда двигатели имеют большую индуктивность и требуется высокая скорость микрошага. В остальных случаях он бесполезен.
Надежность.
Эти драйверы не прощают ошибок. Если хотя бы один провод двигателя замкнется на землю - вылетают со спецэффектами. Это происходит как раз потому, что токоизмерительные резисторы включены в разрыв земли, и любой ток, не проходящий через этот резистор не учитывается, что приводит к моментальному выходу из строя верхних транзисторов.Также если перепутать провода при подключении, также недопустимы межфазные замыкания. При этом ток через транзистор обмотки А потечет через резистор обмотки В, что также приведет к выгоранию.
Очень критичен порядок подачи питающих напряжений — сначала низкое (5 вольт на питание логики) и только потом — высокое (на питание двигателей). На последних платах с этим драйвером я даже заметил отдельные стабилизаторы 5вольт для каждого драйвера, что практически исключает отсутствие низкого напряжения при начале работы.
Включать драйвера без подключения двигателя можно, проблем не будет.
Крутить двигатели при отсутствии питания драйверов — запрещено. Двигатели вполне могут создать напряжение выше допустимых 40 вольт. При нормальной работе напряжение самоиндукции утилизируется источником питания или демпферными схемами. При отключенном источнике питания — только пробитыми транзисторами.


