TB6560 - особенности настройки и работы

Контроллеры, драйверы, датчики, управляющие устройства.
Steel.ne
Почётный участник
Почётный участник
Сообщения: 112
Зарегистрирован: 21 апр 2012, 22:52
Репутация: 5
Контактная информация:

TB6560 - особенности настройки и работы

Сообщение Steel.ne »

Очень много драйверов шаговых двигателей начального уровня построены на микросхеме TB6560 или аналогах. Несмотря на их нежность в эксплуатации, китайцы упорно продолжают клепать драйвера на них. Ибо дешево и минимум схемотехники.
TB6560AHQ(O).png
TB6560AHQ(O).png (29.04 КБ) 61816 просмотров
Основное чтиво по нему — это его даташит. Скачать можно, например, тут:
http://www.kosmodrom.com.ua/data/cncste ... 560AHQ.pdf

Итак, что же из себя представляет этот работяга?
Это драйвер биполярных шаговых двигателей. На входе управление STEP-DIR, то есть одним пином задается направление вращения, второй пин отсчитывает шаги. Есть возможность использовать микрошаг и некоторые регулировки рабочего тока. Работает до напряжения 40В, выдать может ток до 3.5А. Все. Никакой отдельной регулировки тока удержания, минимум защит.

В качестве подопытного экземпляра буду расматривать TB6560AHQ – вариант в 25-ногом выводном корпусе. Судя по даташиту, есть вариант в корпусе HQFP64, но я его ни разу еще не видел.

Регулировки

Все регулировки выполняются или внешними элементами (резисторами и конденсаторами) или установкой логических уровней на определенных ногах.
1. Установка номинального тока. Регулируется резисторами на ногах 14 и 11 соответственно для обмотки A и B. Включается в разрыв земли моста. С одной стороны — упрощается внутренняя схемотехника (измерение напряжения относительно земли несколько проще), с другой стороны — любой ток, текущий на землю мимо этого резистора не учитывается и приводит к вылетанию транзисторов. К этому вернемся в разделе «Надежность». Поскольку через этот резистор течет весь рабочий ток, то на нем может выделяться до двух ватт тепла. Не забыть про это!

2. Установка рабочего тока. Имеется четыре комбинации, в зависимости от уровней на ножках TQ1 и TQ2 (2 и 1 соответственно). Часто на них ставят джамперы или микропереключатели. Возможны варианты 100%, 75%, 50%, 20% от номинального. Иногда эту группу пинов обзывают Torque control.

3. Частота работы ШИМ (PWM). На самом деле регулировка тока производится отсечкой по достижении установленного значения (chopper-type PWM). Но тем не менее включение и выключение ключей происходит с некоторой частотой, которая, собственно, и задается внешним конденсатором.

4. Режимы микрошага. Выставляются комбинацией уровне на ногах M1 и M2. Возможны варианты - шаг, полушаг, 1/8 шага и 1/16 шага за один импульс STEP. Диаграммы токов, что будут на обмотках, можно глянуть в даташите. Не забываем, что чем мельче шаг, тем меньше усилие на валу двигателя.

5. Decay mode – режим гашения тока. Выставляется, как и рабочий ток, уровнями на ножках Dcy1 и Dcy2 (25 и 24 соответственно). В чем его пафос? Когда ток в обмотке достиг нужного уровня, то ключи моста закрываются. При этом, поскольку обмотка двигателя обладает значительной индуктивностью, ток в обмотке никуда не девается и ищет выход. По умолчанию он рассасывается через паразитные диоды ключей и через внешние диоды, которые обычно ставят для защиты от индуктивных скачков напряжения. Когда мы работаем в режиме шага или полушага, проблем от этого обычно не возникает. Ну рассасывается и ладно. Все равно при следующем шаге подадим обратное напряжение, все нормализуется. А вот в режиме микрошага, нам надо точно соблюдать соотношение токов в обмотках. И может получиться, что ток в обмотках будет спадать не так быстро, как нам надо. Некоторые до 1-2 тысячи шагов в секунду двигатели гоняют. И тут нам на помощь приходит принудительное гашение тока.

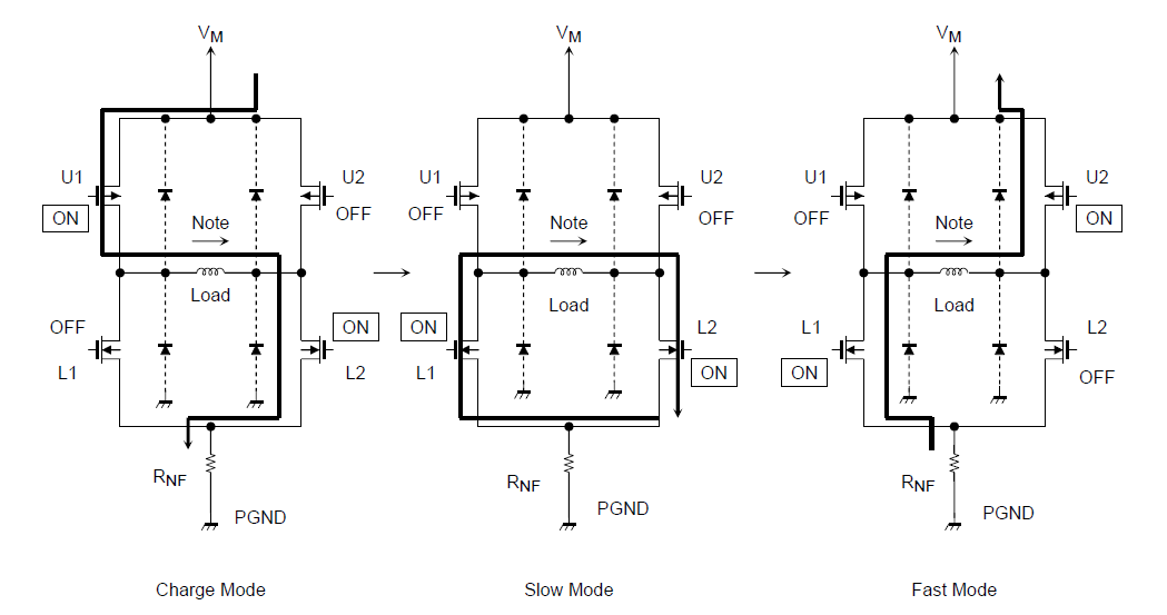
Посмотрим на режимы работы транзисторов в мосту:
Op modes.png (61816 просмотров) <a class='original' href='./download/file.php?id=8330&mode=view' target=_blank>Загрузить оригинал (38.3 КБ)</a>
Charge mode – рабочий режим. Мост открыт, ток в обмотке растет.
Slow mode – когда произошла отсечка по току, то открываются два нижних транзистора. Чтобы было куда деваться току из обмотки. Паразитные диоды в транзисторах обладают неважными характеристиками, поэтому чтобы их не перегружать, открывают транзисторы, которые уже более продуктивно пропускают через себя ток. Катушка получается фактически замкнута сама на себя.
Fast mode – в этом режиме на катушку подается обратное напряжение. В этом случае ток гасится максимально эффективно.

Все эти пляски происходят с частотой ШИМ, то есть Charge-Slow-Fast и опять по кругу. Так вот, настройки decoy mode и определяют, когда включится Fast режим. При установке Slow mode он не используется вообще, при увеличении процентов — включается все ранее.

Смотрим на картинку:
Decoy modes.png (61816 просмотров) <a class='original' href='./download/file.php?id=8329&mode=view' target=_blank>Загрузить оригинал (52.63 КБ)</a>
Один период управления ШИМ происходит в течение четырех тактов управляющего генератора (частота которого, как мы помним, задается внешним конденсатором). Соответственно fast mode либо не используется, либо включается в последнем такте (25%), либо в двух последних (50%) или сразу (100%) по достижении установленного тока.

Никакого анализа, нужен шаг в этот момент или не нужен не происходит. И эти качели происходят всегда, даже когда двигатель стоит. При этом возникают пульсации тока в обмотке, что вызывает повышенный писк двигателей на частоте управления ШИМ.

Когда надо включать этот режим? Когда двигатели имеют большую индуктивность и требуется высокая скорость микрошага. В остальных случаях он бесполезен.

Надежность.

Эти драйверы не прощают ошибок. Если хотя бы один провод двигателя замкнется на землю - вылетают со спецэффектами. Это происходит как раз потому, что токоизмерительные резисторы включены в разрыв земли, и любой ток, не проходящий через этот резистор не учитывается, что приводит к моментальному выходу из строя верхних транзисторов.

Также если перепутать провода при подключении, также недопустимы межфазные замыкания. При этом ток через транзистор обмотки А потечет через резистор обмотки В, что также приведет к выгоранию.

Очень критичен порядок подачи питающих напряжений — сначала низкое (5 вольт на питание логики) и только потом — высокое (на питание двигателей). На последних платах с этим драйвером я даже заметил отдельные стабилизаторы 5вольт для каждого драйвера, что практически исключает отсутствие низкого напряжения при начале работы.

Включать драйвера без подключения двигателя можно, проблем не будет.

Крутить двигатели при отсутствии питания драйверов — запрещено. Двигатели вполне могут создать напряжение выше допустимых 40 вольт. При нормальной работе напряжение самоиндукции утилизируется источником питания или демпферными схемами. При отключенном источнике питания — только пробитыми транзисторами.
aftaev
Зачётный участник
Зачётный участник
Сообщения: 34042
Зарегистрирован: 04 апр 2010, 19:22
Репутация: 6194
Откуда: Казахстан.
Контактная информация:

Re: TB6560 - особенности настройки и работы

Сообщение aftaev »

Подарили мне сгоревшую плату. Купил микрухи, поменял только включил сгорели :)
Дилетанту сложные вещи кажутся очень простыми, и только профессионал понимает насколько сложна самая простая вещь
Кто хочет - ищет возможности, кто не хочет - ищет оправдание.
Найди работу по душе и тебе не придется работать.
Steel.ne
Почётный участник
Почётный участник
Сообщения: 112
Зарегистрирован: 21 апр 2012, 22:52
Репутация: 5
Контактная информация:

Re: TB6560 - особенности настройки и работы

Сообщение Steel.ne »

Навскидку три варианта - сопля на плате, пробит один из внешних защитных диодов, нет питания по низкой стороне.

Ну и конечно, вариант неправильного подключения не исключаем. Сам напарывался, казалось бы все проверил, ан нет ))
Аватара пользователя
Nick
Мастер
Сообщения: 22776
Зарегистрирован: 23 ноя 2009, 16:45
Репутация: 1735
Заслуга: Developer
Откуда: Gatchina, Saint-Petersburg distr., Russia
Контактная информация:

Re: TB6560 - особенности настройки и работы

Сообщение Nick »

Статья супер, это медаль :D, наконец-то я понял, что такое decay mode :)

На некоторых драйверах ставят доп защиту от КЗ обмоток. У того plc330 от purelogic она есть, вроде работает, как-то коротнул пару обмоток и ничего :)
Steel.ne
Почётный участник
Почётный участник
Сообщения: 112
Зарегистрирован: 21 апр 2012, 22:52
Репутация: 5
Контактная информация:

Re: TB6560 - особенности настройки и работы

Сообщение Steel.ne »

Коротыш внутри фазы ему не страшен - ток отсечется на 3А и все. Да и вообще, как к интегральной схеме прикрутить контроль короткого замыкания я особо не представляю.

А с decay mode все носятся как со списанной торбой: "я поставил и у меня член вырос, а одна девочка не поставила, так у нее бабушка умерла!"
Аватара пользователя
Serg
Мастер
Сообщения: 21923
Зарегистрирован: 17 апр 2012, 14:58
Репутация: 5183
Заслуга: c781c134843e0c1a3de9
Настоящее имя: Сергей
Откуда: Москва
Контактная информация:

Re: TB6560 - особенности настройки и работы

Сообщение Serg »

Я когда делал в авто подогрев сидений делал такой контроль, всё очень просто: вместо токоизмелительного резистора я использовал сопротивление открытого перехода полевика :freak: , при открытии полевика микроконтроллер сразу замеряет падение напряжения на открытом поливике. Если оно достаточно велико, значит в нагрузке КЗ и сразу-же закрываем полевик. Между открытием полевика и его закрытием в случае КЗ проходит примерно 500 микросекунд и никто пострадать не успевает. А если на переходе полевика 0, то это обрыв в нагрузке.
Я не Христос, рыбу не раздаю, но могу научить, как сделать удочку...
Steel.ne
Почётный участник
Почётный участник
Сообщения: 112
Зарегистрирован: 21 апр 2012, 22:52
Репутация: 5
Контактная информация:

Re: TB6560 - особенности настройки и работы

Сообщение Steel.ne »

Не вопрос сделать правильно. Вопрос, что к имеющимся TB6560 приколхозить контроль нагрузки не то, чтобы совсем геморройно, но затратно )
Аватара пользователя
Serg
Мастер
Сообщения: 21923
Зарегистрирован: 17 апр 2012, 14:58
Репутация: 5183
Заслуга: c781c134843e0c1a3de9
Настоящее имя: Сергей
Откуда: Москва
Контактная информация:

Re: TB6560 - особенности настройки и работы

Сообщение Serg »

Мой опыт говорит, что проще изобрести свой собственный драйвер. :hehehe:
Я не Христос, рыбу не раздаю, но могу научить, как сделать удочку...
Аватара пользователя
Rafiq
Мастер
Сообщения: 1053
Зарегистрирован: 28 сен 2012, 18:11
Репутация: 6
Откуда: Tatarstan Respublikası, Yar Çallı şəhəre
Контактная информация:

Re: TB6560 - особенности настройки и работы

Сообщение Rafiq »

UAVpilot писал(а):Мой опыт говорит, что проще изобрести свой собственный драйвер. :hehehe:
На нормальной микросхеме.
adif
Кандидат
Сообщения: 69
Зарегистрирован: 02 дек 2010, 09:55
Репутация: 18
Контактная информация:

Re: TB6560 - особенности настройки и работы

Сообщение adif »

Еще эта микросхема капризна к разводке дорожек. Купил как то сначала несколько плат одной разводки работали без проблем, потом типа новая версия и вот с новой разводкой вообще не хотели работать, двигатели дергались куда попало. Вытравил плату по старой разводке и перепаял туда микросхему и все заработало.
2cme
Почётный участник
Почётный участник
Сообщения: 1043
Зарегистрирован: 24 янв 2012, 13:18
Репутация: -209

Re: TB6560 - особенности настройки и работы

Сообщение 2cme »

Rafiq писал(а):
UAVpilot писал(а):Мой опыт говорит, что проще изобрести свой собственный драйвер. :hehehe:
На нормальной микросхеме.
Ага, вплоть до микросхемы (;
Аватара пользователя
Rafiq
Мастер
Сообщения: 1053
Зарегистрирован: 28 сен 2012, 18:11
Репутация: 6
Откуда: Tatarstan Respublikası, Yar Çallı şəhəre
Контактная информация:

Re: TB6560 - особенности настройки и работы

Сообщение Rafiq »

У меня драйвер по X на этой микрухе подглючивает. При движении каретки влево шаги теряются, вправо - все нормально. Проверил перестановкой осей X и Z. X стала работать нормально, а Z испортилась, так что проблема точно не в механике. Движки по всем осям Nema 17, напряжение питания на драйвер 24 В
Steel.ne
Почётный участник
Почётный участник
Сообщения: 112
Зарегистрирован: 21 апр 2012, 22:52
Репутация: 5
Контактная информация:

Re: TB6560 - особенности настройки и работы

Сообщение Steel.ne »

Там особо глючить нечему. Да и токи не такие большие, чтобы суперпомехи лезли. Могут быть варианты организации по входу - оптопары медленные, например. Или неожиданная инверсия по входу. Вроде работает, но как-то подглючивает. Потому что длины импульса не хватает. Ставишь инверсию на шаг - взлетело.

Но осциллографом ткнуться - завсегда полезно.
Аватара пользователя
Rafiq
Мастер
Сообщения: 1053
Зарегистрирован: 28 сен 2012, 18:11
Репутация: 6
Откуда: Tatarstan Respublikası, Yar Çallı şəhəre
Контактная информация:

Re: TB6560 - особенности настройки и работы

Сообщение Rafiq »

6N137, 10 Мбод оптроны. Инверсия шага не помогла.
Как так может быть, что пропуски именно при движении влево, а при движении вправо все в порядке? Что-то мне никаких причин такой неисправности не приходит в голову... Осциллом могу ткнуться, но надо знать куда, с такими схемами раньше дела не имел, ведь пропускает не все шаги подряд, а время от времени, не получится отследить, к тому же в режиме микрошага 1/8.

Попробую еще пустой движок, снятый с винта погонять.
Steel.ne
Почётный участник
Почётный участник
Сообщения: 112
Зарегистрирован: 21 апр 2012, 22:52
Репутация: 5
Контактная информация:

Re: TB6560 - особенности настройки и работы

Сообщение Steel.ne »

Первым делом ткнуться на ноги шага и направления на самой м/сх. Оценить амплитуду и фронты импульсов. Если заваливается - идти к оптронам и смотреть по пути.

Например, при движении влево сигнал DIR может быть выставлен не четко в единицу/ноль, по разным причинам, начиная от говна на плате и заканчивая непропаем. Вот любая помеха и дергает его туда-сюда. А при движении вправо он четко сидит на земле.
Аватара пользователя
Rafiq
Мастер
Сообщения: 1053
Зарегистрирован: 28 сен 2012, 18:11
Репутация: 6
Откуда: Tatarstan Respublikası, Yar Çallı şəhəre
Контактная информация:

Re: TB6560 - особенности настройки и работы

Сообщение Rafiq »

Rafiq писал(а): Попробую еще пустой движок, снятый с винта погонять.
Попробовал голый движок покрутить, вообще без мех. нагрузки на валу - все равно постукивает. Однозначно проблема в электронике.
Ivn
Новичок
Сообщения: 37
Зарегистрирован: 13 дек 2012, 11:24
Репутация: 0
Контактная информация:

Re: TB6560 - особенности настройки и работы

Сообщение Ivn »

UAVpilot писал(а):Я когда делал в авто подогрев сидений делал такой контроль, всё очень просто: вместо токоизмелительного резистора я использовал сопротивление открытого перехода полевика :freak: , при открытии полевика микроконтроллер сразу замеряет падение напряжения на открытом поливике. Если оно достаточно велико, значит в нагрузке КЗ и сразу-же закрываем полевик. Между открытием полевика и его закрытием в случае КЗ проходит примерно 500 микросекунд и никто пострадать не успевает. А если на переходе полевика 0, то это обрыв в нагрузке.


Очень интересно! если не трудно, прошу схему данного контроля от КЗ и как настроить. спасибо.
Аватара пользователя
Serg
Мастер
Сообщения: 21923
Зарегистрирован: 17 апр 2012, 14:58
Репутация: 5183
Заслуга: c781c134843e0c1a3de9
Настоящее имя: Сергей
Откуда: Москва
Контактная информация:

Re: TB6560 - особенности настройки и работы

Сообщение Serg »

Так я ж её фактически и описал.
Ну вот упрощённая схема:
kz.png
kz.png (1.29 КБ) 60990 просмотров
Я не Христос, рыбу не раздаю, но могу научить, как сделать удочку...
Konsteble
Новичок
Сообщения: 23
Зарегистрирован: 22 мар 2013, 05:36
Репутация: 0
Контактная информация:

Re: TB6560 - особенности настройки и работы

Сообщение Konsteble »

как запустить это чудо китайское? У него там на входе есть EN-, EN+, CW-, CW+, CLK-, CLK+ - что это все значит и для чего они нужны? Моих знаний хватило чтобы подключить мотор и 12 вольт в те места, где написано об этом. А чем же управляется этот драйвер?
driver.jpg (60096 просмотров) <a class='original' href='./download/file.php?id=13090&mode=view' target=_blank>Загрузить оригинал (70.92 КБ)</a>

ЗЫ Мотор теплый и радиатор тоже теплый, диодики "power" и "run" на платке весело горят но мотор не крутится, очевидно что нужно что-то куда-то подать как управляющие импульсы, но что и куда и сколько?
Аватара пользователя
Nick
Мастер
Сообщения: 22776
Зарегистрирован: 23 ноя 2009, 16:45
Репутация: 1735
Заслуга: Developer
Откуда: Gatchina, Saint-Petersburg distr., Russia
Контактная информация:

Re: TB6560 - особенности настройки и работы

Сообщение Nick »

CW - пин Dir - направление
CLK - пин Step - шаг
EN - пин Enable - включение.

Двигатель фиксируется при включении контроллера?
Ответить

Вернуться в «Электроника»