67К25ПФ2 Вильнюс + БАЛТСИСТЕМ NC-230

Тяжелые фрезерные станки по металлу.
Аватара пользователя
19bvn58
Опытный
Сообщения: 113
Зарегистрирован: 11 май 2017, 07:25
Репутация: 69
Настоящее имя: Валерий
Откуда: Владимир
Контактная информация:

67К25ПФ2 Вильнюс + БАЛТСИСТЕМ NC-230

Сообщение 19bvn58 »

Приветствую Коллег, на форуме я новичок, но в теме по токарным станкам я показал свой первый проект. http://www.cnc-club.ru/forum/viewtopic. ... 92#p397392
В этом разделе я хочу открыть тему по модернизации фрезера 67К25ПФ2.
Опыт строительства фрезерного станка я уже имел. Я переделал 6Г463, установив ВФГ от Гамбина, регулируемый привод главного движения, китайский УЦИ, централизованную смазку.
Его я описывал в http://chipgu.ru/viewtopic.php?t=566. Получил первый опыт, переводить его в ЧПУ не предполагал ввиду ограниченности его возможностей.
В мастерской (19326 просмотров) <a class='original' href='./download/file.php?id=124892&mode=view' target=_blank>Загрузить оригинал (180.33 КБ)</a>
В мастерской
Фланец гайки ШВП оси Z ТВ9 (19326 просмотров) <a class='original' href='./download/file.php?id=124893&mode=view' target=_blank>Загрузить оригинал (111.68 КБ)</a>
Фланец гайки ШВП оси Z ТВ9
Уехал на новое место (19326 просмотров) <a class='original' href='./download/file.php?id=124894&mode=view' target=_blank>Загрузить оригинал (191.51 КБ)</a>
Уехал на новое место
Присматривался по рынку к средним фрезерным станкам и вот совпало, у меня появился товарищ страстно желающий купить 6Г463, а в Астрахани вылез 67К25ПФ2. Сложилось. Я счастливый обладатель практически полнокомплектного исходного станка 67К25ПФ2. К сожалению при осмотре были обнаружены ряд проблем: станок судя по всему был донором и на нем, что-то стояло или лежало рядом, разбит первичный вал коробки скоростей, изуродован вал переключателя скорости, оптические линейки были положены для комплектации, система Хайденхайн 135 моргала но думала исключительно о себе, гидростанция рычала манометр показывал "0", но масло текло изо всех щелей. В общем то жаловаться на станок с 20 летним простоем грех, как исходник он тянет на 4 (единичку снял за то что на осях стоях не ШВП а трап винты). Эдектроавтоматика, система управления, польский привод в сторону, уже не пригодятся. Шкаф пойдет под инструмент. Начал разборку.
Приехал (19326 просмотров) <a class='original' href='./download/file.php?id=124895&mode=view' target=_blank>Загрузить оригинал (69.24 КБ)</a>
Приехал
Разбираю (19326 просмотров) <a class='original' href='./download/file.php?id=124896&mode=view' target=_blank>Загрузить оригинал (2.55 МБ)</a>
Разбираю
Теперь о мыслях и желаниях.
Для меня это универсальный станок и обрабатываемые материалы будут сталь, чугун, алюминий.
Точность желаемая 0,01.
Размеры фрез - опять таки исходим из того, что станок универсальный. На сегодня (да и на перспективу) задачи не серийные, а штучные. От черновой обработки по плоскости пятизубой ф75 мм (это то что пока есть на сегодня), до пальчика 3-5 мм.
На первом этапе шпиндель штатный с максимальной скоростью 2000-2500 об.мин.
Аппаратная часть - привода на оси - сервоусилители КЕВ F5 Servo. Двигатели Vitur В2.SM502-32B0 3000 об-1, 1,8Нм. Редукторы Apex PE II090-010 I=10. ЧПУ предполагаю использовать на основе контроллера KFLOP и их же ПО. Электроавтоматика на внешнем контроллере.
По ходу модернизации буду давать отчеты, но будет и много вопросов, приветствую любые советы (в тему) и рекомендации.
На сегодня восстановил первичный вал КС и заказал вал переключателя КС:
Чертеж (19326 просмотров) <a class='original' href='./download/file.php?id=124902&mode=view' target=_blank>Загрузить оригинал (104.04 КБ)</a>
Чертеж
Разрез (19326 просмотров) <a class='original' href='./download/file.php?id=124901&mode=view' target=_blank>Загрузить оригинал (118.3 КБ)</a>
Разрез
Последний раз редактировалось 19bvn58 27 фев 2018, 23:32, всего редактировалось 2 раза.
botcman
Мастер
Сообщения: 557
Зарегистрирован: 04 мар 2016, 20:22
Репутация: 1
Настоящее имя: Андрей
Контактная информация:

Re: 67К25ПФ2 Вильнюс модернизация до реального ЧПУ станка

Сообщение botcman »

Интересно, последующие. А родной трехфазный трансформатор сохранился? Нужен? Если что, встану в очередь.
Аватара пользователя
19bvn58
Опытный
Сообщения: 113
Зарегистрирован: 11 май 2017, 07:25
Репутация: 69
Настоящее имя: Валерий
Откуда: Владимир
Контактная информация:

Re: 67К25ПФ2 Вильнюс модернизация до реального ЧПУ станка

Сообщение 19bvn58 »

Нет проблем, вся ненужная требуха будет реализовываться, только вот с пересылкой возиться не хочу.
botcman
Мастер
Сообщения: 557
Зарегистрирован: 04 мар 2016, 20:22
Репутация: 1
Настоящее имя: Андрей
Контактная информация:

Re: 67К25ПФ2 Вильнюс модернизация до реального ЧПУ станка

Сообщение botcman »

Если договоримся о цене, могу приехать. Если не трудно, сделайте несколько фоток транса, табличку, выводы.
Спасибо.
Не могу в личку написать.
Аватара пользователя
19bvn58
Опытный
Сообщения: 113
Зарегистрирован: 11 май 2017, 07:25
Репутация: 69
Настоящее имя: Валерий
Откуда: Владимир
Контактная информация:

Re: 67К25ПФ2 Вильнюс модернизация до реального ЧПУ станка

Сообщение 19bvn58 »

К сожалению шкаф отправлен на склад и заставлен палетами с оборудованием, поэтому до нового года даже подойти не удастся. Да и пока не решил , что уйдет в продажу.
botcman
Мастер
Сообщения: 557
Зарегистрирован: 04 мар 2016, 20:22
Репутация: 1
Настоящее имя: Андрей
Контактная информация:

Re: 67К25ПФ2 Вильнюс модернизация до реального ЧПУ станка

Сообщение botcman »

Понял. В любом случае, как доберётесь- дайте знать.
Аватара пользователя
Redmn
Мастер
Сообщения: 853
Зарегистрирован: 07 авг 2015, 12:48
Репутация: 1207
Настоящее имя: Иван
Откуда: Украина, Запорожье
Контактная информация:

Re: 67К25ПФ2 Вильнюс модернизация до реального ЧПУ станка

Сообщение Redmn »

Норм станочек.
Там я так понимаю у Вас Уже ШВП изначально стоят? Какой шаг?
Геометрию прокатили, что там?
Смазку на импульсные пускатели переводите?
Редукторы это конечно хорошо, но там даже в малолюфтовой серии люфт может задать проблем.
john1987887
Мастер
Сообщения: 3296
Зарегистрирован: 08 сен 2013, 17:26
Репутация: 1802
Контактная информация:

Re: 67К25ПФ2 Вильнюс модернизация до реального ЧПУ станка

Сообщение john1987887 »

Redmn писал(а):Там я так понимаю у Вас Уже ШВП
Трап винты. Но это не помеха, они должны быть шлифованные, только гайку подтянуть.
Аватара пользователя
19bvn58
Опытный
Сообщения: 113
Зарегистрирован: 11 май 2017, 07:25
Репутация: 69
Настоящее имя: Валерий
Откуда: Владимир
Контактная информация:

Re: 67К25ПФ2 Вильнюс модернизация до реального ЧПУ станка

Сообщение 19bvn58 »

Спасибо Коллеги за отзывы и предложения.
По порядку
1. Относительно потрохов первоначального варианта станка - конечно без проблем сообщу.
2. Люфты в редукторе. Ну дак на то и ЧПУ чтоб играться в настройках, правда Кфлоп для меня пока загадка. В принципе выбор этой системы обусловлен серьезностью и авторитетом и пока не окончательный. Пока надо разбросать станок, отдефектовать, посчитать хотелки по скоростям и моментам. Ну например сервомашина с моментом 1,8Нм 3000 об-1 с редуктором 1*10, винтом 5 мм будет иметь 18Нм но скорость 2,5 см в сек - грустно. Бум смотреть вариант с редукцией 5. Тогда момент номинальный 9 Нм а скорость стола на быстрых ходах 5 см в сек уже лучше.
По выбору серводвигателя к сожалению ограничен наличием на складе свободного оборудования (3 сервоусилителя с такими характеристиками), отсюда и вариации по подключению, момент надо поднять при тех же номиналах мотора, выход - редуктор с повышенной точностью.
3. ШВП на горизонтальных осях нет, проверено, там трап винты и судя по всему шлифованные. Ставить ШВП не планирую бум регулировать натяг гайкой.
4. Геометрию не проверял, у станка свернутые зубчатые сегменты, и висящие для мебели маховички, не погоняешь оси. Поэтому сразу - в разборку. По смазке - импульсный вариант не думал над ним, присмотрюсь, почитаю.
Относительно асинхронного частотно регулируемого ЭД напишу позже.
Аватара пользователя
19bvn58
Опытный
Сообщения: 113
Зарегистрирован: 11 май 2017, 07:25
Репутация: 69
Настоящее имя: Валерий
Откуда: Владимир
Контактная информация:

Фрезерный с УЧПУ на базе 67К25 и БАЛТСИСТЕМ NC230

Сообщение 19bvn58 »

Уважаемые Коллеги, начинаю настоящим ветку своей тем по модернизации 67К25 http://www.cnc-club.ru/forum/viewtopic. ... 43#p397429. Думаю эта ветка не дублирование а специализация. Прошу помощи у Ареопага.
Перечитав что смог, наметил комплект к покупке:
1. Непосредственно сам контроллер KFLOP.
2. Kanalog для связи с сервоусилителями KEB SERVO, опторазвязанными разъемами I/O для подключения внешней электроавтоматики завязанной на работу системы ЧПУ.
И пытаюсь осмыслить:
3. Непонятно при этом есть ли необходимость в доп терминальной плате если в принципе хватает возможностей Kanalog.
4. Пытаюсь понять - программа электроавтоматики (ПЭА) пишется в KFLOP (язык С++, Viisual C++...)? или для этого лучше вывести решение этих задачи на внешний контроллер (лампочки, кнопки, гидравлики, системы смазки, пылесоса/компрессора...)? Если ПЭА пишется в KFLOP, то есть ли дружественная визуализированная программная среда облегчающая этот процесс?
5. Пытаюсь понять - возможно ли приводам работать в своем контуре скорости по датчику (резольверу), а KFLOP отслеживать положение по физическому датчику- оптолинейке, что должно повысить точность и контроле люфтов? Хотя сервоусилитель способен оцифровать сигнал резольвера и скинуть его в квадратурном формате в систему ЧПУ и линейка при этом половое извращение.
Этот же вопрос связан с использование безлюфтовых редукторов (i=7) на осях.
На первых порах как то такие вопросы бродят.
Последний раз редактировалось 19bvn58 27 фев 2018, 12:04, всего редактировалось 2 раза.
Duhas
Мастер
Сообщения: 1961
Зарегистрирован: 10 окт 2015, 23:25
Репутация: 285
Настоящее имя: Андрей
Откуда: Красноярск
Контактная информация:

Re: Kflop + KEB Servo для 67К25

Сообщение Duhas »

5 - да возможно, и имхо, самое правильное.
4 - пишется на Си, сложности особой в этом нет, если способны в графике сделать напишете и на Си.
3 - если хватит входов выходов - не нужна, но маловероятно что хватит.
Аватара пользователя
19bvn58
Опытный
Сообщения: 113
Зарегистрирован: 11 май 2017, 07:25
Репутация: 69
Настоящее имя: Валерий
Откуда: Владимир
Контактная информация:

Re: Kflop + KEB Servo для 67К25

Сообщение 19bvn58 »

Спасибо, понятно и исчерпывающе.
Остальное после получения оборудования на руки. Тогда наверное появятся и конкретные вопросы.
Аватара пользователя
19bvn58
Опытный
Сообщения: 113
Зарегистрирован: 11 май 2017, 07:25
Репутация: 69
Настоящее имя: Валерий
Откуда: Владимир
Контактная информация:

Re: 67К25ПФ2 Вильнюс модернизация до реального ЧПУ станка

Сообщение 19bvn58 »

Удается немного выделить время.
Демонтирую узлы, разбираюсь с механикой станка. Если с осями Х и У есть понимание прямого привода на валы, то вот с осью Z пока проблема. Серводвигатель с редуктором не помещаются в нишу, даже при выпотрошенной коробке. Есть идея, убрав маховик управления и поворотную консоль, использовать шлицевой вал. Остаются две шестерни (коническая и прямозубая), но люфты могу прописать в файл характеризации.
Следующее - в процессе переговоров и долгих рассуждений решили отказаться от КФЛОП и уже получили УЧПУ Балтсистем NC-230. Так же уже поступили серводвигатели и редукторы.
IMG_20180227_122636[1].jpg (18667 просмотров) <a class='original' href='./download/file.php?id=133462&mode=view' target=_blank>Загрузить оригинал (3.1 МБ)</a>
IMG_20180227_122724.jpg (18667 просмотров) <a class='original' href='./download/file.php?id=133463&mode=view' target=_blank>Загрузить оригинал (2.76 МБ)</a>
Сейчас главное "разобраться" с механикой.
Аватара пользователя
19bvn58
Опытный
Сообщения: 113
Зарегистрирован: 11 май 2017, 07:25
Репутация: 69
Настоящее имя: Валерий
Откуда: Владимир
Контактная информация:

Re: 67К25ПФ2 Вильнюс + БАЛТСИСТЕМ NC-230

Сообщение 19bvn58 »

Прорисован привод на ось Z.
Привод оси Z.JPG (18533 просмотра) <a class='original' href='./download/file.php?id=134176&mode=view' target=_blank>Загрузить оригинал (38.77 КБ)</a>
С осью Х несколько сложнее пока нет исходных чертежей крепления ШВП.
Аватара пользователя
19bvn58
Опытный
Сообщения: 113
Зарегистрирован: 11 май 2017, 07:25
Репутация: 69
Настоящее имя: Валерий
Откуда: Владимир
Контактная информация:

Re: 67К25ПФ2 Вильнюс + БАЛТСИСТЕМ NC-230

Сообщение 19bvn58 »

Итак движение вперед есть. Ось Х отправлена в работу. Крепление мотор редуктора будет на панель маховика, укорачиваем винт, мотор редуктор сажаем в адаптер, крепим его к панели маховика. Далее муфтой соединяем вал редуктора и конец винта оси Х.
Адаптер.JPG (18270 просмотров) <a class='original' href='./download/file.php?id=136176&mode=view' target=_blank>Загрузить оригинал (50.34 КБ)</a>
Сборка панель адаптер.JPG (18270 просмотров) <a class='original' href='./download/file.php?id=136175&mode=view' target=_blank>Загрузить оригинал (27.35 КБ)</a>
Сборка оси Х.JPG (18270 просмотров) <a class='original' href='./download/file.php?id=136174&mode=view' target=_blank>Загрузить оригинал (35.94 КБ)</a>
Сборка оси Х разрез.JPG (18270 просмотров) <a class='original' href='./download/file.php?id=136173&mode=view' target=_blank>Загрузить оригинал (42.16 КБ)</a>
.
Протачиваем свободный от маховика конец винта
Свободный конец винта.JPG (18270 просмотров) <a class='original' href='./download/file.php?id=136177&mode=view' target=_blank>Загрузить оригинал (25 КБ)</a>
Думаю к концу недели будем собирать ось Х.
С осью Z конечно немного замудреный адаптер получился, так фрезеровки вагон, а сварка потом уведет все. Точности ни какой. Поэтому концепция меняется и перерисуем чтоб токарными операциями обойтись.
Аватара пользователя
19bvn58
Опытный
Сообщения: 113
Зарегистрирован: 11 май 2017, 07:25
Репутация: 69
Настоящее имя: Валерий
Откуда: Владимир
Контактная информация:

Re: 67К25ПФ2 Вильнюс + БАЛТСИСТЕМ NC-230

Сообщение 19bvn58 »

Прорисован привод оси Z.
Адаптер для установки мотор редуктора
Адаптер МР по оси Z.JPG (18203 просмотра) <a class='original' href='./download/file.php?id=136308&mode=view' target=_blank>Загрузить оригинал (29.67 КБ)</a>
Сборка привода с прикидкой на станок
Ось Z.JPG (18203 просмотра) <a class='original' href='./download/file.php?id=136310&mode=view' target=_blank>Загрузить оригинал (36.83 КБ)</a>
Разрез привода оси Z
Ось Z разрез.JPG (18203 просмотра) <a class='original' href='./download/file.php?id=136309&mode=view' target=_blank>Загрузить оригинал (28.59 КБ)</a>
К завтрашнему дню набросаю чертежи и отправлю в работу.
Адаптер МР по оси Z чертеж.JPG (18187 просмотров) <a class='original' href='./download/file.php?id=136315&mode=view' target=_blank>Загрузить оригинал (69.52 КБ)</a>
Аватара пользователя
19bvn58
Опытный
Сообщения: 113
Зарегистрирован: 11 май 2017, 07:25
Репутация: 69
Настоящее имя: Валерий
Откуда: Владимир
Контактная информация:

Re: 67К25ПФ2 Вильнюс + БАЛТСИСТЕМ NC-230

Сообщение 19bvn58 »

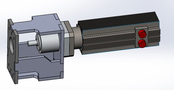
Эскизно прикинул как будет выглядеть ось У.
Ось У2.JPG (18088 просмотров) <a class='original' href='./download/file.php?id=136699&mode=view' target=_blank>Загрузить оригинал (33.93 КБ)</a>
Ось У разрез2.JPG (18088 просмотров) <a class='original' href='./download/file.php?id=136698&mode=view' target=_blank>Загрузить оригинал (31.96 КБ)</a>
Завтра получаю деталировку оси Х и проведу предварительную сборку. После этого выдам фото.
Аватара пользователя
Dimka
Мастер
Сообщения: 1400
Зарегистрирован: 14 июл 2016, 23:40
Репутация: 347
Настоящее имя: Дима
Откуда: Санкт-Петербург
Контактная информация:

Re: 67К25ПФ2 Вильнюс + БАЛТСИСТЕМ NC-230

Сообщение Dimka »

Жёсткая муфта будет?
Аватара пользователя
19bvn58
Опытный
Сообщения: 113
Зарегистрирован: 11 май 2017, 07:25
Репутация: 69
Настоящее имя: Валерий
Откуда: Владимир
Контактная информация:

Re: 67К25ПФ2 Вильнюс + БАЛТСИСТЕМ NC-230

Сообщение 19bvn58 »

Нет муфта гибкая с двойным демпфером, такого типа. На макете я упрощено ее нарисовал, без детализации конструкции, дал только габаритно-присоединительные размеры так как это готовый покупной узел.
Муфта.JPG (17997 просмотров) <a class='original' href='./download/file.php?id=136761&mode=view' target=_blank>Загрузить оригинал (23.38 КБ)</a>
Пришла комплектация оси Х. Предварительная сборка.
Х 2.jpg (17997 просмотров) <a class='original' href='./download/file.php?id=136765&mode=view' target=_blank>Загрузить оригинал (344.44 КБ)</a>
Х 3.jpg (17997 просмотров) <a class='original' href='./download/file.php?id=136764&mode=view' target=_blank>Загрузить оригинал (354.83 КБ)</a>
Сборка прошла без приключений, только несколько туго одевалась муфта на ходовой винт,
Аватара пользователя
19bvn58
Опытный
Сообщения: 113
Зарегистрирован: 11 май 2017, 07:25
Репутация: 69
Настоящее имя: Валерий
Откуда: Владимир
Контактная информация:

Re: 67К25ПФ2 Вильнюс + БАЛТСИСТЕМ NC-230

Сообщение 19bvn58 »

Сборка оси Z и вид станка с собранными осями X и Z.
Монтажная плита привода оси Z (17848 просмотров) <a class='original' href='./download/file.php?id=137354&mode=view' target=_blank>Загрузить оригинал (2.65 МБ)</a>
Монтажная плита привода оси Z
Собранный привод оси Z (17848 просмотров) <a class='original' href='./download/file.php?id=137355&mode=view' target=_blank>Загрузить оригинал (2.54 МБ)</a>
Собранный привод оси Z
Собранные приводы осей Х и Z (17848 просмотров) <a class='original' href='./download/file.php?id=137356&mode=view' target=_blank>Загрузить оригинал (2.96 МБ)</a>
Собранные приводы осей Х и Z
Предполагаю в четверг-пятницу пошевелить оси от сервоусилителей.
Ответить

Вернуться в «Фрезерные станки по металлам»