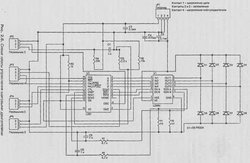
Драйвер ШД на L297+L298 из книги Программируемые роботы
-
Андрей ГА
- Новичок
- Сообщения: 5
- Зарегистрирован: 28 янв 2010, 19:46
- Репутация: 0
- Контактная информация:
Драйвер ШД на L297+L298 из книги Программируемые роботы
Здравствуйте хотел бы у кого нибудь спросить, я собрал по всем известной книжке "Джефф Вильямс-Программируемые роботы" одну плату для управлением шаговиком L297+L298, подключил её к LPT порту, CLOCK к STEP, CW/CCW к DIR (перемычка JP3 1-ый и 2-ой контакты), плата заработала но только одна обмотка шаговика ( к стате за место шаговика у меня пока что стоят лампочки), потом я замкнул в перемычке JP4 контакты 3 и 2 это HALF/FULL и GND зароботала вторая обмотка шаговика но одна из лампочек на первой обмотке так и не хочет мерцать, на микросхеме L298 это фаза A-B ( в одну сторону ток проходит а в другую сторону не хочет). Подскажите пожалуйста может я просто что то забыл подключить или нужно замкнуть ещё что то с чем то. Есть схемы платы и фотографии моей готовой платы. Но так как я первй раз на форуме я не знаю как их вам показать.
Последний раз редактировалось Гость 28 янв 2010, 23:34, всего редактировалось 3 раза.
-
spike
- Почётный участник

- Сообщения: 358
- Зарегистрирован: 08 фев 2010, 01:03
- Репутация: 5
- Контактная информация:
Re: Драйвер ШД на микросхемах L297+L298+L6210
Приветствую!
Как прикрепить изображение описано здесь.Андрей ГА писал(а):Есть схемы платы и фотографии моей готовой платы. Но так как я первй раз на форуме я не знаю как их вам показать.
-
spike
- Почётный участник

- Сообщения: 358
- Зарегистрирован: 08 фев 2010, 01:03
- Репутация: 5
- Контактная информация:
Re: Драйвер ШД на микросхемах L297+L298+L6210
Вот здесь мои потуги при создании первого драйвера, может наведет на мысль...
-
spike
- Почётный участник

- Сообщения: 358
- Зарегистрирован: 08 фев 2010, 01:03
- Репутация: 5
- Контактная информация:
Re: Драйвер ШД на микросхемах L297+L298+L6210
Я, конечно, не гуру электроники, но, пока могу посоветовать следующее:
Тему я пожалуй сделаю отдельной. )ab(
- прозвонить все ноги микросхем на предмет "соплей", особенно мне не нравится вид пайки L297
- померять уровни сигналов DIR, STEP
- подавать по одному шагу, как я это делал в блоге, сигналы CLOCK и измерять входы IN1, IN2, IN3, IN4, ENA, ENB, записывать в табличку и смотреть что получается
- все-таки подключить двигатель, т.к. светодиоды - это мягко скажем не то... микросхема L297 измеряет напряжение на резисторах R1, R2 и по нему регулирует ток обмоток (ШИМ)
Тему я пожалуй сделаю отдельной. )ab(
-
Андрей ГА
- Новичок
- Сообщения: 5
- Зарегистрирован: 28 янв 2010, 19:46
- Репутация: 0
- Контактная информация:
Драйвер ШД на микросхемах L297+L298+L6210
Спасибо за статью, оказывается всё проще, я просто забыл замкнуть одну дорожку проволокой.Короче просто одна из фаз L298 оказалась 'висящей в воздухе'.Целую неделю промучился а только сейчас заметил.Раз плата работает значит можно собирать остальные две.Только у меня ещё есть проблема, я подключил питание платы обмоток через комп +12V,+5V и GND, и на фазах получил всего лишь 1.88V.Может ли это быть связано с резисторами которые 0.5 ОМ, у меня они всего лишь по 1 вату, а по схеме нужны силовые.Скачал какую то програму по вычислению мощности резисторов для определённого двигателя, так там получается что мне нужно поменять эти резисторы на 5-6 ват, не сгорит ли уменя плата при такой мощности.Характеристики в програму я вёл такие: 2-3А, до 40 вольт.И ещё в инструкции написанно что L298 выдерживает до 2А но в инете написано что эта микруха выдерживает до 4А (на всякий случай я сразу припоял диоды с пропускной способностью до 3А).Вы не знаете ли точную цифру сколько может выдержать ампер L298.Я ещё не знаю какие шаговики мне выбрать но понадобятся посильней потому что станок у меня получился "тяжёлым", если L298 потянет до 4А то это было бы хорошо.
-
spike
- Почётный участник

- Сообщения: 358
- Зарегистрирован: 08 фев 2010, 01:03
- Репутация: 5
- Контактная информация:
Re: Драйвер ШД на L297+L298 из книги Программируемые роботы
)bs(Андрей ГА писал(а):Раз плата работает значит можно собирать остальные две.
Это при подключенном двигателе или на светодиодах?Андрей ГА писал(а):Только у меня ещё есть проблема, я подключил питание платы обмоток через комп +12V,+5V и GND, и на фазах получил всего лишь 1.88V.Может ли это быть связано с резисторами которые 0.5 ОМ, у меня они всего лишь по 1 вату, а по схеме нужны силовые.
Собственно мощность резистора - это тепловая мощность которую он может рассеять без ущерба для себя. Т.е. оценить возможность применения резистора можно опытным путем - т.е. с применением датчика температуры типа "ПАЛЕЦ" )ab( конечно же с работающим двигателем. А вообще, конечно, 5Вт надежнее. Что может стать результатом сгорания резистора не знаю, но предположу что может пырхнуть драйвер (L298).
L298 насколько я помню рассчитана на максимальный ток 2А, где-то я видел что 4А получают параллельным включением двух L298.
Может быть расскажешь про свой станок? Здесь, например.Андрей ГА писал(а):Я ещё не знаю какие шаговики мне выбрать но понадобятся посильней потому что станок у меня получился "тяжёлым", если L298 потянет до 4А то это было бы хорошо.
У меня сейчас работает один драйвер L297-L298-L6210, на оси Z. Он подключен у меня на 12В и крутит мотор от Роботрона. Крутящего момента ровно только что необходимо, но никак не достаточно - максимум это 300шаг/сек, что очень мало. Все никак не соберусь подключить что нибудь около 40В и нормальный мотор - предположу что характеристика его будет намного лучшей.
-
Андрей ГА
- Новичок
- Сообщения: 5
- Зарегистрирован: 28 янв 2010, 19:46
- Репутация: 0
- Контактная информация:
Re: Драйвер ШД на L297+L298 из книги Программируемые роботы
1.88V у меня получается на светодиодах, по их характеристикам оптимальное считается 1.8V, не знаю совпаданка или на самом деле плата так хорошо работает что может определять силу тока проходящую через обмотки. Получается так что мне лучше нужно измерить силу шаговика необходимую для двигания станка, а потом идти в магазин купить и подключить его к плате и смотреть что будет. К стате у меня есть всякие запчасти чтобы изготовить один шаговик ниже приведу некоторые рисунки если хотите то потом раскожу подробней где какие части я раздобыл и как их вместе соединить. На счёт шаговика я прочитал статью про ваш станок и заметил шаговик силой в 31 кг. не подскажете по чём вы его купили (если купили) а то я в инете смотрел там цены в разнобой идут а рядом с домом такого магазина нету. На счёт моего станка я раскожу позже когда раздобуду фотоапарат.
-
spike
- Почётный участник

- Сообщения: 358
- Зарегистрирован: 08 фев 2010, 01:03
- Репутация: 5
- Контактная информация:
Re: Драйвер ШД на L297+L298 из книги Программируемые роботы
Андрей, характер нагрузки в виде светодиодов совершенно отличается от нагрузки в виде обмоток мотора - обмотки обладают большой индуктивностью, а светодиоды нет. Поэтому я сомневаюсь что схема при таком подключении работает нормально.Андрей ГА писал(а):1.88V у меня получается на светодиодах, по их характеристикам оптимальное считается 1.8V, не знаю совпаданка или на самом деле плата так хорошо работает что может определять силу тока проходящую через обмотки.
Шаговый мотор для тестирования можно найти в старой оргтехнике - принтерах, сканерах, копирах и т.п. Сдается мне что этап тестирования пропустить.
Это, конечно, интересное занятие, но думаю довольно бесперспективное - нормальный мотор на коленке не сделать, как минимум нужен хороший станочный парк. А вообще, в познавательных и творческих целях - отличное дело.Андрей ГА писал(а):К стате у меня есть всякие запчасти чтобы изготовить один шаговик ниже приведу некоторые рисунки если хотите то потом раскожу подробней где какие части я раздобыл и как их вместе соединить.
Мотор можно купить - мои моторы мне товарищ купил в Питере, в фирме НПО Атом, я не помню сколько они стоили, что-то вроде 2.5 тыр. Есть множество других фирм, некоторые из них: PureLogic, CNCMasterKit...
-
Андрей ГА
- Новичок
- Сообщения: 5
- Зарегистрирован: 28 янв 2010, 19:46
- Репутация: 0
- Контактная информация:
Re: Драйвер ШД на L297+L298 из книги Программируемые роботы
Да я понимаю что добротный шаговик просто так не сделать но допустим станок я сделал в одном из приличных заводов где есть все необходимые станки "координатка, расточка, шлифовка ну и термо печи", всё же попытка не пытка вдруг что нибудь ценное получится.
Последний раз редактировалось Гость 30 янв 2010, 12:50, всего редактировалось 1 раз.
-
spike
- Почётный участник

- Сообщения: 358
- Зарегистрирован: 08 фев 2010, 01:03
- Репутация: 5
- Контактная информация:
Re: Драйвер ШД на L297+L298 из книги Программируемые роботы
С интересом бы последил за процессом )ab(Андрей ГА писал(а):Да я понимаю что добротный шаговик просто так не сделать но допустим станок я сделал в одном из приличных заводов где есть все необходимые станки "координатка, расточка, шлифовка ну и термо печи", всё же попытка не пытка вдруг что нибудь ценное получится.
-
Андрей ГА
- Новичок
- Сообщения: 5
- Зарегистрирован: 28 янв 2010, 19:46
- Репутация: 0
- Контактная информация:
Re: Драйвер ШД на L297+L298 из книги Программируемые роботы
Добрый вечер. Спасибо "spike" за обьяснение того чем отличаются светодиоды от обмоток, я только недавно понял, если своими словами то для светодиодов достаточно подать какое либо напряжение а для того чтобы закрутить движок нужно ЭДС или что то типо того. Короче когда я это догнал, я решил съездить в радиолавку и купил там самый обычный шаговик от какой то оргтехники в 1А и сопротивлением обмоток в 5 Ом. за 240 рябчиков, ещё купил резисторы помощней 5 ват. Пришёл домой перепоял, подключил шаговик и всё зароботало, только L298 за минуту очень сильно нагрелось (он у меня с радиатором но без кулера, надо будет установить).
-
spike
- Почётный участник

- Сообщения: 358
- Зарегистрирован: 08 фев 2010, 01:03
- Репутация: 5
- Контактная информация:
Re: Драйвер ШД на L297+L298 из книги Программируемые роботы
)ab( надо немного подчитать, но типа того... на пальцах примерно так: мотор отличается от светодиода наличием индуктивности, а индуктивность в силу своих свойств сопротивляется изменению тока, т.е. нарастанию и спаду, за счет появления ЭДС самоиндукции.Андрей ГА писал(а):...то для светодиодов достаточно подать какое либо напряжение а для того чтобы закрутить движок нужно ЭДС или что то типо того.
Про шаговые двигатели можно почитать здесь - это одна из самых известных в рунете статей.
Ну во, гораздо более короткий путь, нежели создание мотора )ab( .Андрей ГА писал(а):... купил там самый обычный шаговик от какой то оргтехники в 1А и сопротивлением обмоток в 5 Ом. за 240 рябчиков, ещё купил резисторы помощней 5 ват. Пришёл домой перепоял, подключил шаговик и всё зароботало, только L298 за минуту очень сильно нагрелось (он у меня с радиатором но без кулера, надо будет установить).
Обрати внимание на моей схеме на подключенный к ноге VREF (L297) подстроечный резистор - с его помощью можно регулировать ШИМ, т.е. косвенно качество вращения мотора и, в итоге, КПД. Как настраивать ШИМ для идеальной работы я не знаю, но думаю что без осциллографа это невозможно - короче, настраиваю я "на глаз" - по максимальной приемистости двигателя, его крутящемы моменту при наибольших оборотах, писку и нагреву. В твоей схеме ее авторы видимо подобрали этот резистор либо наиболее универсальным, либо для какого-то конкретного мотора (скорее второе) и врядли это наилучший режим работы твоего мотора. Вращением этого резистора я добивался как совершенно холодной L298 и горяченного мотора, так и обратной картины - горячей L298 и чуть теплого мотора.
-
Андрей Г
- Новичок
- Сообщения: 1
- Зарегистрирован: 18 апр 2010, 23:06
- Репутация: 0
- Контактная информация:
Re: Драйвер ШД на L297+L298 из книги Программируемые роботы
Привет всем, привет spike это я "Андрей ГА", просто я заново зарегистрировался, извините что так долго не писал просто у меня компьютер полетел, купил недавно у друга ноутбук, старый пароль за это время я забыл, по этому заново зарегистрировался. Спасибо за подсказку на счет подстроечного резистора, изучу получше ШИМ и тоже припояю такой резистор, я думаю сделать новые платы так как думаю что одного l298 на 2 ампера мне на шаговики не хватит (хотя двигатели я до сих пор не купил), если есть у вас схема с параллельными l298 то выложите пожалуйста, а то я не очень понимаю надо просто тупо запаралелить вход с входом, выход с выходом или есть там какие то особенности параллельных l298 . Заранее спасибо.
-
spike
- Почётный участник

- Сообщения: 358
- Зарегистрирован: 08 фев 2010, 01:03
- Репутация: 5
- Контактная информация:
Re: Драйвер ШД на L297+L298 из книги Программируемые роботы
Схемы сдвоенной L298 к сожалению не нашел, слишком глубоко она где-то в архивах, зато нашел в инете строенную схему.
Из нее можно понять как сделать сдвоенную.
Но вообще-то, думаю, что это тоже изврат порядочный, не надо городить городу, а надо использовать подходящие решения. К контроллеру L297 можно ведь любой другой мост прикрутить, например на полевиках. Вот такой например: Источник.
Из нее можно понять как сделать сдвоенную.
Но вообще-то, думаю, что это тоже изврат порядочный, не надо городить городу, а надо использовать подходящие решения. К контроллеру L297 можно ведь любой другой мост прикрутить, например на полевиках. Вот такой например: Источник.
- buyvoll
- Мастер
- Сообщения: 214
- Зарегистрирован: 14 сен 2010, 14:20
- Репутация: 26
- Контактная информация:
Re: Драйвер ШД на L297+L298 из книги Программируемые роботы
А где-нибудь можно увидеть, какая должна быть форма сигнала на выходе драйвера, а лучше на входе двигателя.
У меня такое подозрение, что бутстрёпное питания верхних фетов не самое лучшее решение.
У меня такое подозрение, что бутстрёпное питания верхних фетов не самое лучшее решение.
-
spike
- Почётный участник

- Сообщения: 358
- Зарегистрирован: 08 фев 2010, 01:03
- Репутация: 5
- Контактная информация:
Re: Драйвер ШД на L297+L298 из книги Программируемые роботы
Вот, что-то типа такой должна быть форма тока:
отсюда
- buyvoll
- Мастер
- Сообщения: 214
- Зарегистрирован: 14 сен 2010, 14:20
- Репутация: 26
- Контактная информация:
Re: Драйвер ШД на L297+L298 из книги Программируемые роботы
Походу это осциллограмма тока через катушку, и снята с резистора.
Ну тогда по два полных моста на обмотку городить совсем никчему.
На одну обмотку замечательно будет полумостовой драйвер с биполярным питанием силовой части (т.е. нижний ФЕТ не на землю а на минус)
А на какой чатоте обычно рулится ШД? Просто интересно, можно ли IR заменить на GDT
Ну тогда по два полных моста на обмотку городить совсем никчему.
На одну обмотку замечательно будет полумостовой драйвер с биполярным питанием силовой части (т.е. нижний ФЕТ не на землю а на минус)
А на какой чатоте обычно рулится ШД? Просто интересно, можно ли IR заменить на GDT
- buyvoll
- Мастер
- Сообщения: 214
- Зарегистрирован: 14 сен 2010, 14:20
- Репутация: 26
- Контактная информация:
Re: Драйвер ШД на L297+L298 из книги Программируемые роботы
Сделал таки драйверы по вышеуказанной схеме, настроил токи движения/удержания как указано.
Подключил движки, и ... они каак запищат )))
Я вот так понимаю это из-за того, что ШИМ работает на частоте около 20 кГц, но на видюхах с аналогичными драйверами такого писка не видел.
Так вот вопрос тем кто делал аналогичную схему - пищание движков это нормально, али бороться надо?
И ещё, я так понял что частота работы ШИМ задаётся RC цепочкой на 16-й лапе L297. Так вот, ктонить частоту работы ШИМ повышал? Думаю просто повысить её до 30 кГц, абы писка небыло, да вдруг чревато для микрухи.
Подключил движки, и ... они каак запищат )))
Я вот так понимаю это из-за того, что ШИМ работает на частоте около 20 кГц, но на видюхах с аналогичными драйверами такого писка не видел.
Так вот вопрос тем кто делал аналогичную схему - пищание движков это нормально, али бороться надо?
И ещё, я так понял что частота работы ШИМ задаётся RC цепочкой на 16-й лапе L297. Так вот, ктонить частоту работы ШИМ повышал? Думаю просто повысить её до 30 кГц, абы писка небыло, да вдруг чревато для микрухи.
-
bocho
Re: Драйвер ШД на L297+L298 из книги Программируемые роботы
Писк - это не есть гуд, надо бороться т.к. это потери энергии. Я собирал не эту схему, но подобную, только у меня был подстроечный резистор на 15-ой ноге, вот его вращением я и добивался нормальной работы.
- buyvoll
- Мастер
- Сообщения: 214
- Зарегистрирован: 14 сен 2010, 14:20
- Репутация: 26
- Контактная информация:
Re: Драйвер ШД на L297+L298 из книги Программируемые роботы
На этой схеме тоже резистор на 15-й лапе висит
он ток в обмотках ограничивает.
А каким образом он писк убирает?
Может именно ток удержания высоковат?
он ток в обмотках ограничивает.
А каким образом он писк убирает?
Может именно ток удержания высоковат?