SolveSpace
-
arkhnchul
- Мастер
- Сообщения: 1773
- Зарегистрирован: 01 фев 2016, 13:56
- Репутация: 339
- Откуда: москва
- Контактная информация:
SolveSpace
Поискал по форуму и обнаружил, что такой довольно приятный CAD, как solvespace, совершенно выпадает из внимания - даже на вопросы типа "а в чем по-быстрому порисовать модельки" следует "качай с торрентов ломаный солидворкс". Не лепо сие, ой не лепо)
Итак, встречаем: SolveSpace, http://solvespace.com - легковесный параметрический трехмерный CAD и сишная библиотека геометрических ограничений. Разрабатывается на общественных началах aka Open Source, длительно время был заброшен совсем, сейчас сравнительно с предыдущим состояниием идет кипучая деятельность - регулярно приходят коммиты от аж примерно полутора человек. Система простая, чисто геометрическая, а не технологическая - никаких фасок, скруглений, резьб и тому подобного; только расстояния, углы, параллельности и прочие понятия дедушки Эвклида. Подкупает рекомая программулина в первую очередь наглядностью - ограничения понятно и явно отображаются и редактируются как вполне привычные обозначения размеров и взаимного расположения, а не закопаны в окошках свойств объектов - и единообразием: ограничения одинаковы и устанавливаются аналогично и для двумерных скетчей, и в трехмерном мире, и при сборке моделек в составной узел. Самое то для первоначального обучения "что за чудо такое параметрический CAD" и для, так скажем, повседневного использования в случаях, когда комбайнов типа солида или инвентора не очень-то и надо.
Собственно, примеры, как все это выглядит - под спойлером
Итак, встречаем: SolveSpace, http://solvespace.com - легковесный параметрический трехмерный CAD и сишная библиотека геометрических ограничений. Разрабатывается на общественных началах aka Open Source, длительно время был заброшен совсем, сейчас сравнительно с предыдущим состояниием идет кипучая деятельность - регулярно приходят коммиты от аж примерно полутора человек. Система простая, чисто геометрическая, а не технологическая - никаких фасок, скруглений, резьб и тому подобного; только расстояния, углы, параллельности и прочие понятия дедушки Эвклида. Подкупает рекомая программулина в первую очередь наглядностью - ограничения понятно и явно отображаются и редактируются как вполне привычные обозначения размеров и взаимного расположения, а не закопаны в окошках свойств объектов - и единообразием: ограничения одинаковы и устанавливаются аналогично и для двумерных скетчей, и в трехмерном мире, и при сборке моделек в составной узел. Самое то для первоначального обучения "что за чудо такое параметрический CAD" и для, так скажем, повседневного использования в случаях, когда комбайнов типа солида или инвентора не очень-то и надо.
Собственно, примеры, как все это выглядит - под спойлером
-
aftaev
- Зачётный участник

- Сообщения: 34042
- Зарегистрирован: 04 апр 2010, 19:22
- Репутация: 6194
- Откуда: Казахстан.
- Контактная информация:
Re: SolveSpace
arkhnchul писал(а):Итак, встречаем: SolveSpace
До свиданияarkhnchul писал(а):пока можно импортировать только плоские dxf.
Дилетанту сложные вещи кажутся очень простыми, и только профессионал понимает насколько сложна самая простая вещь
Кто хочет - ищет возможности, кто не хочет - ищет оправдание.
Найди работу по душе и тебе не придется работать.
Кто хочет - ищет возможности, кто не хочет - ищет оправдание.
Найди работу по душе и тебе не придется работать.
-
_taras_
- Мастер
- Сообщения: 546
- Зарегистрирован: 16 мар 2011, 15:19
- Репутация: 69
- Контактная информация:
Re: SolveSpace
Пока только 64 битный. Для 32-х битных сборка пакета нетривальное занятие.raddd писал(а):поддерживает Linux
-
arkhnchul
- Мастер
- Сообщения: 1773
- Зарегистрирован: 01 фев 2016, 13:56
- Репутация: 339
- Откуда: москва
- Контактная информация:
Re: SolveSpace
кроме упоротого сотояния исходников в новом релизе 2.1, там нет сложностей для сильных духом) Собственно в чем косяк на текущий момент: релизу требуется либа libdxfrw; в архиве, который выдается за срез релиза, ее нет; в исходниках на сайте либы нет CMakeLists, а писать его руками лениво; либу можно достать из гита solvespace, но собранная из гита версия самого solvespace не работает. Все это очень весело, но разгребаемо._taras_ писал(а):Пока только 64 битный. Для 32-х битных сборка пакета нетривальное занятие.
Процесс сборки:
1) качаем релизный архив https://github.com/solvespace/solvespac ... e/v2.1.zip , распаковываем
2) во временный каталог клонируем репозиторий гита
Код: Выделить всё
git clone https://github.com/solvespace/solvespace.gitКод: Выделить всё
git submodule update --init extlib/libdxfrw5) дальше следуем инструкциям из README - ставим зависимости, cmake, make.
на всякий случай - в аттаче собранный бинарник для 32 бит и deb пакет.
- Вложения
-
- solvespace.gz
- (3.09 МБ) 1534 скачивания
-
- solvespace_2.1_i386.deb.gz
- (2.3 МБ) 1590 скачиваний
- magnetic
- Мастер
- Сообщения: 431
- Зарегистрирован: 03 авг 2015, 11:27
- Репутация: 73
- Настоящее имя: Алексей
- Контактная информация:
Re: SolveSpace
Очень приятная параметрическая чертилка с "геометрическим решальщиком", для простеньких чертежиков и моделей самое оно, фланец там какой начертить или пластину. После скетчера от солида уже невозможно без "решальщика" и не параметрически чертить. Для linux пожалуй одно из более-менее рабочих решений...
Поставил на слабенький комп управляющий плазмой. Делаю плоскую модель потом экспорт в dxf. На пАру с шиткамом позволяют быстро резануть детальки "не отходя от кассы".
Из исходников не смог за 20 минут собрать, deb, что выше тоже что-то требовал, в итоге нашелся PPA для ubuntu с ежедневной сборкой:
https://launchpad.net/~felixvollmer/+ar ... pace-daily
и 32 разрядная и 64 разрадная поставились штатно через apt-get .
ps: именно чертилка, не ожидаем соответствия ЕСКД или других формальностей.
Поставил на слабенький комп управляющий плазмой. Делаю плоскую модель потом экспорт в dxf. На пАру с шиткамом позволяют быстро резануть детальки "не отходя от кассы".
Из исходников не смог за 20 минут собрать, deb, что выше тоже что-то требовал, в итоге нашелся PPA для ubuntu с ежедневной сборкой:
https://launchpad.net/~felixvollmer/+ar ... pace-daily
и 32 разрядная и 64 разрадная поставились штатно через apt-get .
ps: именно чертилка, не ожидаем соответствия ЕСКД или других формальностей.
Вилки и ложки на фото из AISI304!
-
nkp
- Мастер
- Сообщения: 8340
- Зарегистрирован: 28 ноя 2011, 00:25
- Репутация: 1589
- Контактная информация:
Re: SolveSpace
из ppa тоже установилось на U12.04
- MX_Master
- Мастер
- Сообщения: 7490
- Зарегистрирован: 27 июн 2015, 19:45
- Репутация: 3113
- Настоящее имя: Михаил
- Откуда: Алматы
- Контактная информация:
Re: SolveSpace
Вот это да, вот это я понимаю.. моё почтение разработчикам редактора. Целый параметрический CAD уместили в несколько мегабайт! При этом не забыли про логичность интерфейса. Попробовал только что.. FreeCAD нервно курит в стороне.
Кстати, пару недель взад вышло крупное обновление
https://github.com/solvespace/solvespace/releases
Парочка видео для желающих приобщится:
https://www.youtube.com/watch?v=WlEHUJhgBuU
https://www.youtube.com/watch?v=RXLyXC2V6p4
https://www.youtube.com/watch?v=FHa_KfEkFYg
https://www.youtube.com/watch?v=xAqSddiK5MQ
Кстати, пару недель взад вышло крупное обновление
https://github.com/solvespace/solvespace/releases
Парочка видео для желающих приобщится:
https://www.youtube.com/watch?v=WlEHUJhgBuU
https://www.youtube.com/watch?v=RXLyXC2V6p4
https://www.youtube.com/watch?v=FHa_KfEkFYg
https://www.youtube.com/watch?v=xAqSddiK5MQ
- MX_Master
- Мастер
- Сообщения: 7490
- Зарегистрирован: 27 июн 2015, 19:45
- Репутация: 3113
- Настоящее имя: Михаил
- Откуда: Алматы
- Контактная информация:
Re: SolveSpace
Товарищи, вощем, очень рекомендую
Давненько я таких мега быстрых и логичных CAD'ов не пробовал. Размером в 7 мегабайт
Оно ж запускается моментально! Даже на старых ПК! Рисовать по началу непривычно, но спустя пол часа уже чувствуешь себя как дома. Все нарисованные отдельно детали можно объединять в сборки. Т.к. это параметрический CAD, история абсолютно всех операций всегда есть. Можно где-то в далёком первом скетче что-то подправить и редактор автоматически всё пересчитает и перерисует модельки.
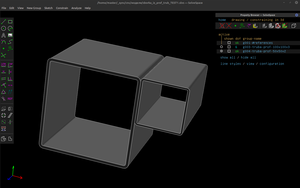
Вчера вечером немного посидел потыкал, не читая инструкций. Нарисовал для примера две профильные трубы. Затем их в сборочку объединил расставил зависимости по расположению. После монструозного Fusion 360 и неповоротливого FreeCAD, этот лёгкий SolveSpace как глоток свежего воздуха. В паре с DeskProto получается неплохой такой CAD/CAM микс. Причём, всё это работает и под виндой, и под линух.
Есть экспорт во всякие STL, STEP, OBJ, DXF, ... Может экспортировать даже в HTML файл с помощью библиотеки Three.js! Скачайте архив ниже и откройте в браузере файл HTML. Или, просто, пройдите по ссылке
https://cnc32.ru/sborka_iz_prof_trub_TEST1.html
Мышью можно по всякому крутить модель в браузере. Я прям удивился.
Импорт в редактор, правда, только векторный, типа DXF.
Вчера вечером немного посидел потыкал, не читая инструкций. Нарисовал для примера две профильные трубы. Затем их в сборочку объединил расставил зависимости по расположению. После монструозного Fusion 360 и неповоротливого FreeCAD, этот лёгкий SolveSpace как глоток свежего воздуха. В паре с DeskProto получается неплохой такой CAD/CAM микс. Причём, всё это работает и под виндой, и под линух.
Есть экспорт во всякие STL, STEP, OBJ, DXF, ... Может экспортировать даже в HTML файл с помощью библиотеки Three.js! Скачайте архив ниже и откройте в браузере файл HTML. Или, просто, пройдите по ссылке
https://cnc32.ru/sborka_iz_prof_trub_TEST1.html
Мышью можно по всякому крутить модель в браузере. Я прям удивился.
Импорт в редактор, правда, только векторный, типа DXF.
- MX_Master
- Мастер
- Сообщения: 7490
- Зарегистрирован: 27 июн 2015, 19:45
- Репутация: 3113
- Настоящее имя: Михаил
- Откуда: Алматы
- Контактная информация:
Re: SolveSpace
Очень интуитивно сделали вставку текста. Шрифт можно выбрать из тех, что есть в системе.
Ещё одна приятная функция - вставка PNG картинок
Также можно добавлять комментарии к любому элементу геометрии
Ещё одна приятная функция - вставка PNG картинок
Также можно добавлять комментарии к любому элементу геометрии
- MX_Master
- Мастер
- Сообщения: 7490
- Зарегистрирован: 27 июн 2015, 19:45
- Репутация: 3113
- Настоящее имя: Михаил
- Откуда: Алматы
- Контактная информация:
Re: SolveSpace
Небольшая вишенка на торте - есть экспорт прямо в G код
Параметры экспорта можно указать в настройках
Параметры экспорта можно указать в настройках
- Evgen91
- Опытный
- Сообщения: 164
- Зарегистрирован: 20 июн 2018, 20:25
- Репутация: 15
- Настоящее имя: Евгений
- Откуда: Курган
- Контактная информация:
Re: SolveSpace
Какое-то чудо чудное, а не программа)
- xenon-alien
- Почётный участник

- Сообщения: 4520
- Зарегистрирован: 01 янв 2013, 13:13
- Репутация: 925
- Настоящее имя: Daniel
- Откуда: Закарпатская обл. Украина
- Контактная информация:
- MX_Master
- Мастер
- Сообщения: 7490
- Зарегистрирован: 27 июн 2015, 19:45
- Репутация: 3113
- Настоящее имя: Михаил
- Откуда: Алматы
- Контактная информация:
Re: SolveSpace
И золотой роллс ройсxenon-alien писал(а): ↑ А токарная обработка присутствует?
- MX_Master
- Мастер
- Сообщения: 7490
- Зарегистрирован: 27 июн 2015, 19:45
- Репутация: 3113
- Настоящее имя: Михаил
- Откуда: Алматы
- Контактная информация:
Re: SolveSpace
Забыл вчера сказать, для кого-то это может быть важно. В наличии русский и украинский языки интерфейса.
Help -> Language -> Русский
Help -> Language -> Русский
- MX_Master
- Мастер
- Сообщения: 7490
- Зарегистрирован: 27 июн 2015, 19:45
- Репутация: 3113
- Настоящее имя: Михаил
- Откуда: Алматы
- Контактная информация:
Re: SolveSpace
Один хороший знакомый занимается производством бильярдных киёв. Я ему иногда помогаю проектировать новые модели. В редакторе SolveSpace рисовать такие штуки - одно удовольствие. Т.к. редактор параметрический, можно менять длины, диаметры и прочие параметры на лету
- xvovanx
- Мастер
- Сообщения: 3775
- Зарегистрирован: 25 фев 2016, 12:27
- Репутация: 920
- Настоящее имя: Владимир
- Откуда: Latvia
- Контактная информация:
Re: SolveSpace
Мне наоборот после FreeCAD показалась крайне непонятной, невзрачной и топорненькой...на вкус и цвет как говорят...короче надо привыкать по своему
- MX_Master
- Мастер
- Сообщения: 7490
- Зарегистрирован: 27 июн 2015, 19:45
- Репутация: 3113
- Настоящее имя: Михаил
- Откуда: Алматы
- Контактная информация:
Re: SolveSpace
Как будет время, нарисую какую-ньть сложную сборку. Интересно будет посмотреть, как редактор будет крутить сотни деталей. Подход к созданию эскизов в SolveSpace очень близок к Fusion 360. Поэтому я въехал в тему где-то за пол часа. Я, кстати, в человеко-понятных интерфейсах немного разбираюсь. У редакторов Fusion 360 и SolveSpace интерфейсы очень лаконичные и логически выверенные. В других изученных редакторах - намного хуже.
-
andergrin
- Новичок
- Сообщения: 35
- Зарегистрирован: 04 ноя 2019, 11:59
- Репутация: 4
- Контактная информация:
Re: SolveSpace
Я рад, что вам понравилось. Тут действительно, на вкус и цвет. Мне как-то было очень неудобно и непривычно во Fusion360, так и не стал в нем работать, а FreeCad очень хорошо зашел.MX_Master писал(а): ↑09 дек 2020, 18:00 Как будет время, нарисую какую-ньть сложную сборку. Интересно будет посмотреть, как редактор будет крутить сотни деталей. Подход к созданию эскизов в SolveSpace очень близок к Fusion 360. Поэтому я въехал в тему где-то за пол часа. Я, кстати, в человеко-понятных интерфейсах немного разбираюсь. У редакторов Fusion 360 и SolveSpace интерфейсы очень лаконичные и логически выверенные. В других изученных редакторах - намного хуже.