GGEasy (фрезеровка печатных плат на ЧПУ)
- N1X
- Мастер
- Сообщения: 3653
- Зарегистрирован: 16 фев 2015, 21:19
- Репутация: 1646
- Настоящее имя: Владимир
- Откуда: Беларусь, Гомель
- Контактная информация:
Re: Grber2GCode
Крутяк! Спасибо! Завтра-послезавтра значит буду пробовать, если работой не завалят. А с фрезой меньше ширины слота умеет работать? Например слот 1.7х3 вырезать единицей можно?
-
X-Ray
- Мастер
- Сообщения: 600
- Зарегистрирован: 04 фев 2016, 23:06
- Репутация: 275
- Настоящее имя: Дамир
- Контактная информация:
Re: Grber2GCode
Вы имеете в виду овалом внутри пройтись? Я что-то об этом не подумал, щас исправим.N1X писал(а):Крутяк! Спасибо! Завтра-послезавтра значит буду пробовать, если работой не завалят. А с фрезой меньше ширины слота умеет работать? Например слот 1.7х3 вырезать единицей можно?
Программа GGEasy (фрезеровка из гербера, производство ПП на ЧПУ) GERBER_X3/releases
Прежде чем писать о багах проверьте, является ли ваша версия последней!
Баги - глюки и ПРЕДЛОЖЕНИЯ(Хотелки) писать СЮДА!!! Багтрекер
Тестовая версия
Прежде чем писать о багах проверьте, является ли ваша версия последней!
Баги - глюки и ПРЕДЛОЖЕНИЯ(Хотелки) писать СЮДА!!! Багтрекер
Тестовая версия
- N1X
- Мастер
- Сообщения: 3653
- Зарегистрирован: 16 фев 2015, 21:19
- Репутация: 1646
- Настоящее имя: Владимир
- Откуда: Беларусь, Гомель
- Контактная информация:
Re: Grber2GCode
Ага, у меня на скрине 2 страницы назад как раз было:
-
X-Ray
- Мастер
- Сообщения: 600
- Зарегистрирован: 04 фев 2016, 23:06
- Репутация: 275
- Настоящее имя: Дамир
- Контактная информация:
Re: Grber2GCode
Для сверловок работает. Для апертур и отверстий сложнее но думаю тоже сделаю.N1X писал(а):Ага, у меня на скрине 2 страницы назад как раз было:
Если инструмент меньше: Иначе:
Программа GGEasy (фрезеровка из гербера, производство ПП на ЧПУ) GERBER_X3/releases
Прежде чем писать о багах проверьте, является ли ваша версия последней!
Баги - глюки и ПРЕДЛОЖЕНИЯ(Хотелки) писать СЮДА!!! Багтрекер
Тестовая версия
Прежде чем писать о багах проверьте, является ли ваша версия последней!
Баги - глюки и ПРЕДЛОЖЕНИЯ(Хотелки) писать СЮДА!!! Багтрекер
Тестовая версия
-
X-Ray
- Мастер
- Сообщения: 600
- Зарегистрирован: 04 фев 2016, 23:06
- Репутация: 275
- Настоящее имя: Дамир
- Контактная информация:
Re: Grber2GCode
Всё, можно извращаться как угодно.
Программа GGEasy (фрезеровка из гербера, производство ПП на ЧПУ) GERBER_X3/releases
Прежде чем писать о багах проверьте, является ли ваша версия последней!
Баги - глюки и ПРЕДЛОЖЕНИЯ(Хотелки) писать СЮДА!!! Багтрекер
Тестовая версия
Прежде чем писать о багах проверьте, является ли ваша версия последней!
Баги - глюки и ПРЕДЛОЖЕНИЯ(Хотелки) писать СЮДА!!! Багтрекер
Тестовая версия
- N1X
- Мастер
- Сообщения: 3653
- Зарегистрирован: 16 фев 2015, 21:19
- Репутация: 1646
- Настоящее имя: Владимир
- Откуда: Беларусь, Гомель
- Контактная информация:
Re: Grber2GCode
Добрался до новой версии сейчас только
Блин, или я туплю, или перестали работать настройки для drl файла (точность и обрезка нулей на входных данных). Т.е. я меняю формат, например с 3:4 на 2:5 а отрисовка не меняется. Причем на этом же файле в предыдущей версии работало.
На всякий случай архив с файлами прицепил.
На всякий случай архив с файлами прицепил.
- Вложения
-
- CPLDPrgSh.zip
- (7.59 КБ) 496 скачиваний
-
X-Ray
- Мастер
- Сообщения: 600
- Зарегистрирован: 04 фев 2016, 23:06
- Репутация: 275
- Настоящее имя: Дамир
- Контактная информация:
Re: Grber2GCode
Мой косяк. Когда искал баг кусок кода закоментил, а вернуть забыл. Перезалил.N1X писал(а):Добрался до новой версии сейчас толькоБлин, или я туплю, или перестали работать настройки для drl файла (точность и обрезка нулей на входных данных). Т.е. я меняю формат, например с 3:4 на 2:5 а отрисовка не меняется. Причем на этом же файле в предыдущей версии работало.
На всякий случай архив с файлами прицепил.
А почему форма такая забавная? Вы её сами делали или прога сгенерила.
Последний раз редактировалось X-Ray 20 апр 2019, 21:34, всего редактировалось 2 раза.
Программа GGEasy (фрезеровка из гербера, производство ПП на ЧПУ) GERBER_X3/releases
Прежде чем писать о багах проверьте, является ли ваша версия последней!
Баги - глюки и ПРЕДЛОЖЕНИЯ(Хотелки) писать СЮДА!!! Багтрекер
Тестовая версия
Прежде чем писать о багах проверьте, является ли ваша версия последней!
Баги - глюки и ПРЕДЛОЖЕНИЯ(Хотелки) писать СЮДА!!! Багтрекер
Тестовая версия
-
X-Ray
- Мастер
- Сообщения: 600
- Зарегистрирован: 04 фев 2016, 23:06
- Репутация: 275
- Настоящее имя: Дамир
- Контактная информация:
Re: Grber2GCode
Появилась такая бодяга.
Упд. Можно пользоваться!!!
Программа GGEasy (фрезеровка из гербера, производство ПП на ЧПУ) GERBER_X3/releases
Прежде чем писать о багах проверьте, является ли ваша версия последней!
Баги - глюки и ПРЕДЛОЖЕНИЯ(Хотелки) писать СЮДА!!! Багтрекер
Тестовая версия
Прежде чем писать о багах проверьте, является ли ваша версия последней!
Баги - глюки и ПРЕДЛОЖЕНИЯ(Хотелки) писать СЮДА!!! Багтрекер
Тестовая версия
- N1X
- Мастер
- Сообщения: 3653
- Зарегистрирован: 16 фев 2015, 21:19
- Репутация: 1646
- Настоящее имя: Владимир
- Откуда: Беларусь, Гомель
- Контактная информация:
Re: Grber2GCode
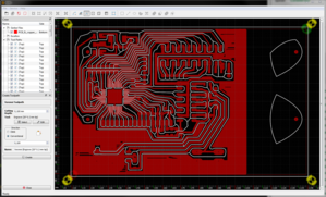
Сам, это адаптер для пограмматора, под CPLD в PLCC-44. Вещь безкорпусная и можно сказать разовая, поэтому я по приколу просто обвел контур по линиям обвода дорог )))X-Ray писал(а):А почему форма такая забавная? Вы её сами делали или прога сгенерила.
- selenur
- Почётный участник

- Сообщения: 4605
- Зарегистрирован: 21 авг 2013, 19:44
- Репутация: 1622
- Настоящее имя: Сергей
- Откуда: Новый Уренгой
- Контактная информация:
Re: Grber2GCode
Помню был как-то вопрос по очень быстрому способу изготовления платы, вот и решениеX-Ray писал(а):Появилась такая бодяга.
А если указать диаметр инструмента, больше чем расстояние между проводниками, или контактами, появится траектория?
Мой сайт: http://selenur.ru
Исходники моих программ: https://github.com/selenur
Instagram https://www.instagram.com/zheigurov/
Исходники моих программ: https://github.com/selenur
Instagram https://www.instagram.com/zheigurov/
-
X-Ray
- Мастер
- Сообщения: 600
- Зарегистрирован: 04 фев 2016, 23:06
- Репутация: 275
- Настоящее имя: Дамир
- Контактная информация:
Re: Grber2GCode
Да. Пока не знаю как забороть. Точнее знаю, но оно жутко кривое и работает минутами. Всё равно это не окончательный варик. Сейчас бьюсь над скоростью того что есть и нашёл забавную вещь...selenur писал(а):А если указать диаметр инструмента, больше чем расстояние между проводниками, или контактами, появится траектория?
23:45:24: Запускается D:\PRO\QT_PROJECTS\GERBER_X2\build-G2G-Desktop_Qt_5_12_1_MSVC2017_64bit-Release\release\Getber2Gcode.exe ...
UID: "Philips BDM4350 (43inch Wide LCD MONITOR)"
groupedPaths 3 ms
jcv_diagram_generate 618 ms
m_returnPaths 686 ms
merge 60 ms
23:51:05: Запускается D:\PRO\QT_PROJECTS\GERBER_X2\build-G2G-Desktop_Qt_5_12_1_MSVC2017_32bit-Release\release\Getber2Gcode.exe ...
UID: "Philips BDM4350 (43inch Wide LCD MONITOR)"
groupedPaths 5 ms
jcv_diagram_generate 1029 ms
m_returnPaths 1149 ms
merge 79 ms
Всегда выбирайте нативный вариант для х64.
Разница почти в 2 раза.
Последний раз редактировалось X-Ray 21 апр 2019, 03:25, всего редактировалось 1 раз.
Программа GGEasy (фрезеровка из гербера, производство ПП на ЧПУ) GERBER_X3/releases
Прежде чем писать о багах проверьте, является ли ваша версия последней!
Баги - глюки и ПРЕДЛОЖЕНИЯ(Хотелки) писать СЮДА!!! Багтрекер
Тестовая версия
Прежде чем писать о багах проверьте, является ли ваша версия последней!
Баги - глюки и ПРЕДЛОЖЕНИЯ(Хотелки) писать СЮДА!!! Багтрекер
Тестовая версия
-
X-Ray
- Мастер
- Сообщения: 600
- Зарегистрирован: 04 фев 2016, 23:06
- Репутация: 275
- Настоящее имя: Дамир
- Контактная информация:
Re: Grber2GCode
Забыл.
Ctrl + Shift + клик в "сыром" гербере пытается выделить элементы замкнутого контура.
Пы.Сы.
QGraphicsScene и QGraphicsView и всё что сними связанно просо огонь, можно творить не вообразимые вещи быстро и просто.
Ctrl + Shift + клик в "сыром" гербере пытается выделить элементы замкнутого контура.
Пы.Сы.
QGraphicsScene и QGraphicsView и всё что сними связанно просо огонь, можно творить не вообразимые вещи быстро и просто.
Программа GGEasy (фрезеровка из гербера, производство ПП на ЧПУ) GERBER_X3/releases
Прежде чем писать о багах проверьте, является ли ваша версия последней!
Баги - глюки и ПРЕДЛОЖЕНИЯ(Хотелки) писать СЮДА!!! Багтрекер
Тестовая версия
Прежде чем писать о багах проверьте, является ли ваша версия последней!
Баги - глюки и ПРЕДЛОЖЕНИЯ(Хотелки) писать СЮДА!!! Багтрекер
Тестовая версия
-
X-Ray
- Мастер
- Сообщения: 600
- Зарегистрирован: 04 фев 2016, 23:06
- Репутация: 275
- Настоящее имя: Дамир
- Контактная информация:
Re: Grber2GCode
* Создание траекторий вынесена в отдельный поток с возможностью прерывания.
Программа GGEasy (фрезеровка из гербера, производство ПП на ЧПУ) GERBER_X3/releases
Прежде чем писать о багах проверьте, является ли ваша версия последней!
Баги - глюки и ПРЕДЛОЖЕНИЯ(Хотелки) писать СЮДА!!! Багтрекер
Тестовая версия
Прежде чем писать о багах проверьте, является ли ваша версия последней!
Баги - глюки и ПРЕДЛОЖЕНИЯ(Хотелки) писать СЮДА!!! Багтрекер
Тестовая версия
-
Step@n
- Новичок
- Сообщения: 3
- Зарегистрирован: 22 апр 2019, 14:21
- Репутация: 2
- Настоящее имя: Владимир
- Контактная информация:
Re: Grber2GCode
Программа получилась шикарная. Но есть немного конструктивной критики
1.окошко выбора формата сверловки не прячется при разворачивании других программ
2.при открытии гербер файла не видно контура платы, он появляется только после наведения мыши, потом опять пропадает
3. при попытке генерации обрезки выскакивает окошко: No valid tool...! часть надписей типа Tool diameter =0! c восклицательным знаком,а часть типа Stepover = 0 без восклицательного знака. (мелочь но все таки)
4. при вводе диаметра сверла не совсем корректо работает окошко ввода (не получается удалить,все время висит буква m, иногда можно ввести случайные буквы.При наведении курсора,то-есть по отдельности символ тоже нельзя исправить, приходится каждый раз вводить заново)
5. часть текста на русском, часть на английском. Сделайте все на русском,так будет гораздо понятнее
6.некоторые окошки с ошибками называются !!! , исправьте их на error
7. в окне настроек сверловки кнопки create и close были спрятаны под панель пуск. Пришлось скрывать пуск,что бы можно было нажать кнопку create
Дальше под каждый диаметр приходится выбирать свой инструмент. Нельзя ли сделать галочку, и просверлить все одним сверлом?
8. Как указать координату 0?
9. Подсказку на кнопке save selected tool paths можно изменить на save gcode
10. Почему программа много раз генерирует одну и ту же траекторию в группе tool paths-->
Profile outside (end mill 0.5mm).tap
пришлось поснимать галочки что бы не сохранять 10 раз одну и ту же траекторию
1.окошко выбора формата сверловки не прячется при разворачивании других программ
2.при открытии гербер файла не видно контура платы, он появляется только после наведения мыши, потом опять пропадает
3. при попытке генерации обрезки выскакивает окошко: No valid tool...! часть надписей типа Tool diameter =0! c восклицательным знаком,а часть типа Stepover = 0 без восклицательного знака. (мелочь но все таки)
4. при вводе диаметра сверла не совсем корректо работает окошко ввода (не получается удалить,все время висит буква m, иногда можно ввести случайные буквы.При наведении курсора,то-есть по отдельности символ тоже нельзя исправить, приходится каждый раз вводить заново)
5. часть текста на русском, часть на английском. Сделайте все на русском,так будет гораздо понятнее
6.некоторые окошки с ошибками называются !!! , исправьте их на error
7. в окне настроек сверловки кнопки create и close были спрятаны под панель пуск. Пришлось скрывать пуск,что бы можно было нажать кнопку create
Дальше под каждый диаметр приходится выбирать свой инструмент. Нельзя ли сделать галочку, и просверлить все одним сверлом?
8. Как указать координату 0?
9. Подсказку на кнопке save selected tool paths можно изменить на save gcode
10. Почему программа много раз генерирует одну и ту же траекторию в группе tool paths-->
Profile outside (end mill 0.5mm).tap
пришлось поснимать галочки что бы не сохранять 10 раз одну и ту же траекторию
-
Step@n
- Новичок
- Сообщения: 3
- Зарегистрирован: 22 апр 2019, 14:21
- Репутация: 2
- Настоящее имя: Владимир
- Контактная информация:
Re: Grber2GCode
-возможно ли масштабировать колесиком мыши?
-возможно ли сохранять базу инструмента на всякий случай?
-если ввсести имя инструмента, а затем выбрать его тип, то введенное имя заменяется на текст типа Engrave (0mm tip) Поменяйте местами окошки что бы такого не было
-за что отвечает параметр one turn cut ?
-при генерации нового инструмента, он уже создан,но без параметров. Что бы применить заданные параметры,нужно нажать кнопку apply. Я считаю что она ненужна, достаточно было бы нажать ок и все
- я так и не понял как сгенерировать траекторию фрезеровки дорожек (можно кратко рассказать для нееопытных пользователей что и куда жать на русском в кнопке help)
- иногда отказывают кнопки из меню toolpath (pocket,driling,setup material)
- не сохраняется формат сверловки после перезапуска программы (настройки edit format)
-при наведении курсором на отверстия,они пропадают, потом появляются в хаотичном порядке. Если нажать кнопки zoom in или zoom out все востанавливается
-При нажатии кнопки закрыть все, программа действительно закрывает все файлы. Введите предупреждение. Так же при нажатии кнопки закрыть все,винда сообщает что прекращена работа программы
Сигнатура проблемы:
Имя события проблемы: APPCRASH
Имя приложения: Getber2Gcode.exe
Версия приложения: 0.0.0.0
Отметка времени приложения: 5cbc8f67
Имя модуля с ошибкой: ucrtbase.DLL
Версия модуля с ошибкой: 10.0.10240.16390
Отметка времени модуля с ошибкой: 55a5b718
Код исключения: 40000015
Смещение исключения: 0000000000065a5f
Версия ОС: 6.1.7601.2.1.0.256.1
Код языка: 1049
Дополнительные сведения 1: 9318
Дополнительные сведения 2: 931894b9cce88d197ac772adf527019b
Дополнительные сведения 3: 69d5
Дополнительные сведения 4: 69d5627638ce089f692f0e680a097007
Я развожу платы в Altium Disinger, а у него есть сложности с выводом на печать файлов. Приходится танцевать с бубном. Было бы замечательно если бы в последствии появилась возможность не только экспортировать в пдф, а еще и выводить на печать в негативе и позитиве,как это сделано в SprintLayout
-возможно ли сохранять базу инструмента на всякий случай?
-если ввсести имя инструмента, а затем выбрать его тип, то введенное имя заменяется на текст типа Engrave (0mm tip) Поменяйте местами окошки что бы такого не было
-за что отвечает параметр one turn cut ?
-при генерации нового инструмента, он уже создан,но без параметров. Что бы применить заданные параметры,нужно нажать кнопку apply. Я считаю что она ненужна, достаточно было бы нажать ок и все
- я так и не понял как сгенерировать траекторию фрезеровки дорожек (можно кратко рассказать для нееопытных пользователей что и куда жать на русском в кнопке help)
- иногда отказывают кнопки из меню toolpath (pocket,driling,setup material)
- не сохраняется формат сверловки после перезапуска программы (настройки edit format)
-при наведении курсором на отверстия,они пропадают, потом появляются в хаотичном порядке. Если нажать кнопки zoom in или zoom out все востанавливается
-При нажатии кнопки закрыть все, программа действительно закрывает все файлы. Введите предупреждение. Так же при нажатии кнопки закрыть все,винда сообщает что прекращена работа программы
Сигнатура проблемы:
Имя события проблемы: APPCRASH
Имя приложения: Getber2Gcode.exe
Версия приложения: 0.0.0.0
Отметка времени приложения: 5cbc8f67
Имя модуля с ошибкой: ucrtbase.DLL
Версия модуля с ошибкой: 10.0.10240.16390
Отметка времени модуля с ошибкой: 55a5b718
Код исключения: 40000015
Смещение исключения: 0000000000065a5f
Версия ОС: 6.1.7601.2.1.0.256.1
Код языка: 1049
Дополнительные сведения 1: 9318
Дополнительные сведения 2: 931894b9cce88d197ac772adf527019b
Дополнительные сведения 3: 69d5
Дополнительные сведения 4: 69d5627638ce089f692f0e680a097007
Я развожу платы в Altium Disinger, а у него есть сложности с выводом на печать файлов. Приходится танцевать с бубном. Было бы замечательно если бы в последствии появилась возможность не только экспортировать в пдф, а еще и выводить на печать в негативе и позитиве,как это сделано в SprintLayout
Последний раз редактировалось Step@n 22 апр 2019, 15:13, всего редактировалось 4 раза.
-
Я_свой
- Новичок
- Сообщения: 7
- Зарегистрирован: 23 фев 2015, 16:39
- Репутация: 1
- Настоящее имя: Дмитрий
- Контактная информация:
Re: Grber2GCode
-Ctrl + колесо = лупа, Shift + колесо = прокрутка по горизонтали. Средняя кнопка мыши = таскать.Step@n писал(а):-возможно ли масштабировать колесиком мыши?
-возможно ли сохранять базу инструмента на всякий случай?
-файл называется "tools.dat"
-
Step@n
- Новичок
- Сообщения: 3
- Зарегистрирован: 22 апр 2019, 14:21
- Репутация: 2
- Настоящее имя: Владимир
- Контактная информация:
Re: Grber2GCode
-Еще очень большая трудность : нет кнопки шаг назад ctrl+z,и шаг вперед, приходится удалять созднанную траекторию
-при нажатии на кнопки из меню toolpatch (profile packet driling...) вкладки в левом окне должны переключатся (слои - create toolpach) пока я с этим не разобрался,думал что кнопки profile packet driling отказали, а они все это время работали
-кнопка exit в меню file я думаю не нужна,есть красный крестик в правом верхнем углу
-и хорошо было бы сохранять недоделанный проект отдельным файлом
-при нажатии на кнопки из меню toolpatch (profile packet driling...) вкладки в левом окне должны переключатся (слои - create toolpach) пока я с этим не разобрался,думал что кнопки profile packet driling отказали, а они все это время работали
-кнопка exit в меню file я думаю не нужна,есть красный крестик в правом верхнем углу
-и хорошо было бы сохранять недоделанный проект отдельным файлом
-
Я_свой
- Новичок
- Сообщения: 7
- Зарегистрирован: 23 фев 2015, 16:39
- Репутация: 1
- Настоящее имя: Дмитрий
- Контактная информация:
Re: Grber2GCode
Это с непривычкиStep@n писал(а):-Еще очень большая трудность : нет кнопки шаг назад ctrl+z,и шаг вперед
-
X-Ray
- Мастер
- Сообщения: 600
- Зарегистрирован: 04 фев 2016, 23:06
- Репутация: 275
- Настоящее имя: Дамир
- Контактная информация:
Re: Grber2GCode
Жирно выходит, многое переписывать придётся.Step@n писал(а):-и хорошо было бы сохранять недоделанный проект отдельным файлом
не припомню ни одной кам программы где бы это распространялось на созданные УП.Step@n писал(а):нет кнопки шаг назад ctrl+z,и шаг вперед
это Распространяемые пакеты Visual C++. Попробуйте переустановить. Если именно DLL, а не dll то есть подозрения что она левая.Step@n писал(а):ucrtbase.DLL
Программа GGEasy (фрезеровка из гербера, производство ПП на ЧПУ) GERBER_X3/releases
Прежде чем писать о багах проверьте, является ли ваша версия последней!
Баги - глюки и ПРЕДЛОЖЕНИЯ(Хотелки) писать СЮДА!!! Багтрекер
Тестовая версия
Прежде чем писать о багах проверьте, является ли ваша версия последней!
Баги - глюки и ПРЕДЛОЖЕНИЯ(Хотелки) писать СЮДА!!! Багтрекер
Тестовая версия
-
X-Ray
- Мастер
- Сообщения: 600
- Зарегистрирован: 04 фев 2016, 23:06
- Репутация: 275
- Настоящее имя: Дамир
- Контактная информация:
Re: Grber2GCode
Это перемещение инструмента за один оборот. Используется для вычисления скорости резания (если стоят галки).Step@n писал(а):-за что отвечает параметр one turn cut ?
Программа GGEasy (фрезеровка из гербера, производство ПП на ЧПУ) GERBER_X3/releases
Прежде чем писать о багах проверьте, является ли ваша версия последней!
Баги - глюки и ПРЕДЛОЖЕНИЯ(Хотелки) писать СЮДА!!! Багтрекер
Тестовая версия
Прежде чем писать о багах проверьте, является ли ваша версия последней!
Баги - глюки и ПРЕДЛОЖЕНИЯ(Хотелки) писать СЮДА!!! Багтрекер
Тестовая версия