Автономный контроллер для самодельного лазерного гравера

Контроллеры, драйверы, датчики, управляющие устройства.
Аватара пользователя
ArrSoft
Мастер
Сообщения: 424
Зарегистрирован: 20 май 2017, 18:31
Репутация: 235
Настоящее имя: добродушненький
Контактная информация:

Re: Автономный контроллер для самодельного лазерного гравера

Сообщение ArrSoft »

Q-starь писал(а):
selenur писал(а): Возможность продолжить проект может быть лишь при наличии исходников....
Если аффтар бросает проект то зачем исходники замораживать. Или это капец какой секрет? Можно же передать в надёжные руки.
сейчас нет надежных рук, есть алчные , жадные, и хитрые человекоподобные существа.
С другой стороны чего бы ради такой труд кому то передавать?
Исходники собственность автора, его труд.
Так то пульт работает, и вполне нормально.


кто захочет сделать подобный пульт, должен начать с "нуля", если захочет.
Аватара пользователя
MX_Master
Мастер
Сообщения: 7490
Зарегистрирован: 27 июн 2015, 19:45
Репутация: 3113
Настоящее имя: Михаил
Откуда: Алматы
Контактная информация:

Re: Автономный контроллер для самодельного лазерного гравера

Сообщение MX_Master »

ArrSoft писал(а):сейчас нет надежных рук, есть алчные , жадные, и хитрые человекоподобные существа.
Ты этот натюрморт, случаем, не с зеркала писал? :lol1:
Аватара пользователя
ArrSoft
Мастер
Сообщения: 424
Зарегистрирован: 20 май 2017, 18:31
Репутация: 235
Настоящее имя: добродушненький
Контактная информация:

Re: Автономный контроллер для самодельного лазерного гравера

Сообщение ArrSoft »

MX_Master писал(а):
ArrSoft писал(а):сейчас нет надежных рук, есть алчные , жадные, и хитрые человекоподобные существа.
Ты этот натюрморт, случаем, не с зеркала писал? :lol1:
Считаешь себя надежным?, честным?, деньги не нужны?
Простой как сама простота?
Или дома зеркала нет?

Знаю я одного простого и честного: "если семь лет быть президентом- с ума можно сойти". и ничего," проканало ".
Аватара пользователя
Q-starь
Мастер
Сообщения: 918
Зарегистрирован: 04 апр 2011, 16:50
Репутация: 604
Настоящее имя: Гэн
Откуда: Казахстан
Контактная информация:

Re: Автономный контроллер для самодельного лазерного гравера

Сообщение Q-starь »

ArrSoft писал(а): сейчас нет надежных рук, есть алчные , жадные, и хитрые человекоподобные существа.
С другой стороны чего бы ради такой труд кому то передавать?
Злой вы, сударь, а никакой не добродушненький ( или это был сарказм? )
Винтовка, жена и ложка - оружие строго индивидуальное!
Изображение
Аватара пользователя
MX_Master
Мастер
Сообщения: 7490
Зарегистрирован: 27 июн 2015, 19:45
Репутация: 3113
Настоящее имя: Михаил
Откуда: Алматы
Контактная информация:

Re: Автономный контроллер для самодельного лазерного гравера

Сообщение MX_Master »

ArrSoft писал(а):Считаешь себя надежным?, честным?, деньги не нужны?
Простой как сама простота?
Я, просто, не люблю самовлюблённых горе-разработчиков, которые пользуются дешёвыми хитростями. Возможно, по твоей инициативе разработка и закончилась.
Аватара пользователя
ArrSoft
Мастер
Сообщения: 424
Зарегистрирован: 20 май 2017, 18:31
Репутация: 235
Настоящее имя: добродушненький
Контактная информация:

Re: Автономный контроллер для самодельного лазерного гравера

Сообщение ArrSoft »

Q-starь писал(а):
ArrSoft писал(а): сейчас нет надежных рук, есть алчные , жадные, и хитрые человекоподобные существа.
С другой стороны чего бы ради такой труд кому то передавать?
Злой вы, сударь, а никакой не добродушненький ( или это был сарказм? )
сарказм.
Все говорят приблизительно то же что и Вы, но чуть по другому.
Типа: сдохни и т.п.
Аватара пользователя
ArrSoft
Мастер
Сообщения: 424
Зарегистрирован: 20 май 2017, 18:31
Репутация: 235
Настоящее имя: добродушненький
Контактная информация:

Re: Автономный контроллер для самодельного лазерного гравера

Сообщение ArrSoft »

MX_Master писал(а):
ArrSoft писал(а):Считаешь себя надежным?, честным?, деньги не нужны?
Простой как сама простота?
Я, просто, не люблю самовлюблённых горе-разработчиков, которые пользуются дешёвыми хитростями. Возможно, по твоей инициативе разработка и закончилась.
Я здесь вообще не при делах.
Вообще догадки - загадки называются: сплетни.
Аватара пользователя
Козёл
Мастер
Сообщения: 252
Зарегистрирован: 15 мар 2017, 12:07
Репутация: 482
Настоящее имя: Артурио
Откуда: Бишкек
Контактная информация:

Re: Автономный контроллер для самодельного лазерного гравера

Сообщение Козёл »

Разработка контроллера для фрезера прекращена т.к. "она просто закончена", т.е. "все функции реализованы".

Лучше сделаю (точнее до делаю) контроллер для "своего" лазера. Он особо не будет отличаться от того, что есть сейчас.
Новые функции:
  • кинематика CoreXY будет включаться параметром, больше не будет двух прошивок;
  • доработанный режим рисовалки (сейчас можно создать ситуацию когда контроллер зависнет);
  • также при рисовании я всегда (или почти всегда) использовал одну скорость, поэтому в режиме рисовалки скорость из файла читаться не будет (опция - т.е. можно чтобы и читалась);
  • можно будет указать скорость ручного перемещения осей (их будет две - быстрая и медленная);
  • можно поменять размер шага при одиночном нажатии кнопки ручного управления;
  • инвертировать выход управления лазером (как бы не нужно, но мне как-то раз очень не хватало этого);
  • указать безопасную (минимальную) мощность лазера, или вообще запретить включение лазера кнопкой ON/OFF;
  • включение лазера на максимальную мощность длительностью до 255 миллисекунд (иногда удобно когда можно оставить точку на заготовке);
Что осталось:
  • как-то умудриться поместить все это в Arduino Nano (я проверял еще на Mega, чуть-чуть не вписываюсь);
  • развести печатную плату (без проводов);
  • может быть еще добавить возможность менять частоту ШИМ, т.к. оказывается это важно или нет?, и влияет на конечный результат, особенно при выжигании;
  • +что-то придумать еще (для оптимизации/упрощения какой-нибудь функции), чтобы не удалять поддержку концевиков;
4arus
Кандидат
Сообщения: 69
Зарегистрирован: 21 июл 2017, 07:21
Репутация: 126
Настоящее имя: Олег
Контактная информация:

Re: Автономный контроллер для самодельного лазерного гравера

Сообщение 4arus »

Козёл писал(а):возможность менять частоту ШИМ, т.к. оказывается это важно или нет?
Это правильно, слабый лазер - медленнее скорость выжигания - меньшая частота и наоборот.
4arus
Кандидат
Сообщения: 69
Зарегистрирован: 21 июл 2017, 07:21
Репутация: 126
Настоящее имя: Олег
Контактная информация:

Re: Автономный контроллер для самодельного лазерного гравера

Сообщение 4arus »

Козёл писал(а):+что-то придумать еще
Поставить бипер :) , а так как контроллер идёт ещё и под нихромовый станок, сделать отключение нагрева. Может и не нужно.
Harkan
Новичок
Сообщения: 18
Зарегистрирован: 04 янв 2018, 18:05
Репутация: 21
Настоящее имя: Sahib
Контактная информация:

Re: Автономный контроллер для самодельного лазерного гравера

Сообщение Harkan »

A. можно дабавить функции при отключения света станок запомнил последние координаты.
Илья Владимирович
Новичок
Сообщения: 25
Зарегистрирован: 05 янв 2018, 14:26
Репутация: 3
Настоящее имя: Илья
Контактная информация:

Re: Автономный контроллер для самодельного лазерного гравера

Сообщение Илья Владимирович »

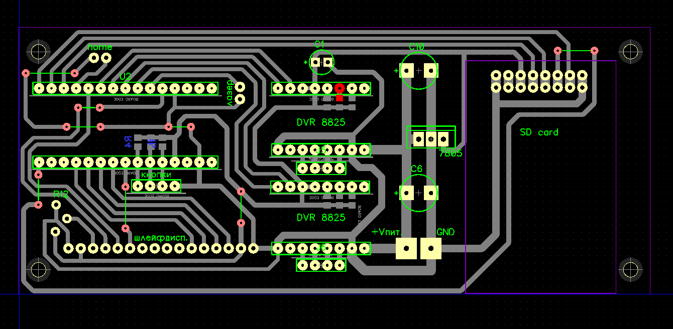
Простите дурака два дня уже ветку эту читаю и силы на исходе. Все мне ясно кроме одних лишь номиналов До 19 страницы дочитал не нашел информации. Но вижу что все паяют и всем все понятно.
С1 = 100мкФ 25 V
С6 = ???
С10 = ???
R2 = 2 кОм
R3 = 2 кОм
R4 = 10 кОм
R5 = ???
R6 = ???
R7 = ???
R12 = 50-200Ом (подсветка дисплея - резистор может уже быть на плате дисплея)

Я ничего не забыл? Спасибо огромное тому кто ответит.
Вложения
2018-01-05_14-53-20.png (5491 просмотр) <a class='original' href='./download/file.php?id=128418&mode=view' target=_blank>Загрузить оригинал (40.04 КБ)</a>
клаудчейзер
Новичок
Сообщения: 3
Зарегистрирован: 23 июл 2017, 14:25
Репутация: 5
Настоящее имя: Alexandr
Контактная информация:

Re: Автономный контроллер для самодельного лазерного гравера

Сообщение клаудчейзер »

На 32 странице, пост 624 выложили схему с номиналами. Сам тормознулся на этой-же стадии создания платы. Но я завис из-за отсутствия смд компонентов, вот только на днях пришли с али. Все руки не доходят допаять из-за этих праздников.
Вложения
20180105_180846.jpg (5455 просмотров) <a class='original' href='./download/file.php?id=128419&mode=view' target=_blank>Загрузить оригинал (1.09 МБ)</a>
Аватара пользователя
Q-starь
Мастер
Сообщения: 918
Зарегистрирован: 04 апр 2011, 16:50
Репутация: 604
Настоящее имя: Гэн
Откуда: Казахстан
Контактная информация:

Re: Автономный контроллер для самодельного лазерного гравера

Сообщение Q-starь »

А я вот тормознулся на стадии создания панели с кнопками :-) Опыта пользования никакого, поэтому попрошу покритиковать мою панельку ( формат продиктован имеющейся коробочкой ) Драйвера 6560 будут стоять отдельно. Кнопки большие - 12 мм
Кнопки1.jpg (5447 просмотров) <a class='original' href='./download/file.php?id=128420&mode=view' target=_blank>Загрузить оригинал (443.22 КБ)</a>
Кнопки2.jpg (5447 просмотров) <a class='original' href='./download/file.php?id=128421&mode=view' target=_blank>Загрузить оригинал (444.18 КБ)</a>
Кнопки3.jpg (5447 просмотров) <a class='original' href='./download/file.php?id=128422&mode=view' target=_blank>Загрузить оригинал (444.79 КБ)</a>
Винтовка, жена и ложка - оружие строго индивидуальное!
Изображение
Аватара пользователя
ArrSoft
Мастер
Сообщения: 424
Зарегистрирован: 20 май 2017, 18:31
Репутация: 235
Настоящее имя: добродушненький
Контактная информация:

Re: Автономный контроллер для самодельного лазерного гравера

Сообщение ArrSoft »

Илья Владимирович писал(а):Простите дурака два дня уже ветку эту читаю и силы на исходе. Все мне ясно кроме одних лишь номиналов До 19 страницы дочитал не нашел информации. Но вижу что все паяют и всем все понятно.
С1 = 100мкФ 25 V
С6 = ???
С10 = ???
R2 = 2 кОм
R3 = 2 кОм
R4 = 10 кОм
R5 = ???
R6 = ???
R7 = ???
R12 = 50-200Ом (подсветка дисплея - резистор может уже быть на плате дисплея)

Я ничего не забыл? Спасибо огромное тому кто ответит.
С6 и С10 это сглаживающие конденсаторы,емкость от 100мКф,(лучше побольше), рабочее напряжение не ниже напряжения питания моторов.
С1 это для сглаживания пульсаций после стабилизатора на 5В, можно поставить какой есть в наличии но емкостью не менее указанной и рабочим напряжением не ниже 6В.
там в схеме только один резистор номиналом 10К, к ножке А5(Ардуино), остальные по 2К, и под драйверами типа резисторы-это впаиваемые перемычки для установки микрошага, можно использовать резистор до1К (вместо перемычек).
Последний раз редактировалось ArrSoft 05 янв 2018, 18:15, всего редактировалось 1 раз.
Аватара пользователя
ArrSoft
Мастер
Сообщения: 424
Зарегистрирован: 20 май 2017, 18:31
Репутация: 235
Настоящее имя: добродушненький
Контактная информация:

Re: Автономный контроллер для самодельного лазерного гравера

Сообщение ArrSoft »

Q-starь писал(а):А я вот тормознулся на стадии создания панели с кнопками :-) Опыта пользования никакого, поэтому попрошу покритиковать мою панельку ( формат продиктован имеющейся коробочкой ) Драйвера 6560 будут стоять отдельно. Кнопки большие - 12 мм
Кнопки1.jpg
Кнопки2.jpg
Кнопки3.jpg
Щас покритикую: коробочка слишком правильная, кнопки слишком удобно расположенны, так как далеко друг от друга и тяжело будет не на те кнопки нажимать, ещё и цветные, очень некрасиво, зачем так все правильно ?, а как же другие,у которых нет такой коробочки?, о них подумали?, они же расстроятся, провода как будут торчать?, разъем или просто провода?, крепления нет никакого, будет падать, хоть крючечек надо или магнит.
Пока всё.
Аватара пользователя
Q-starь
Мастер
Сообщения: 918
Зарегистрирован: 04 апр 2011, 16:50
Репутация: 604
Настоящее имя: Гэн
Откуда: Казахстан
Контактная информация:

Re: Автономный контроллер для самодельного лазерного гравера

Сообщение Q-starь »

ArrSoft, Крепление будет - к раме примастырю, провода - пучком без разьёма, т.к. коробочка носиться не будет.
У кого нет такой коробочки могут её купить ( не у меня, у меня тока одна ) Меня больше расположение кнопок интересует, а не их правильность.
Винтовка, жена и ложка - оружие строго индивидуальное!
Изображение
Аватара пользователя
ArrSoft
Мастер
Сообщения: 424
Зарегистрирован: 20 май 2017, 18:31
Репутация: 235
Настоящее имя: добродушненький
Контактная информация:

Re: Автономный контроллер для самодельного лазерного гравера

Сообщение ArrSoft »

Q-starь писал(а):ArrSoft, Крепление будет - к раме примастырю, провода - пучком без разьёма, т.к. коробочка носиться не будет.
У кого нет такой коробочки могут её купить ( не у меня, у меня тока одна ) Меня больше расположение кнопок интересует, а не их правильность.
я бы кнопку стоп сделал снизу под большой палец, даже можно овальную сделать миллиметров 20-30 (две кнопки запаралелить и общую нажималку сделать длинную)
Аватара пользователя
Rom327
Почётный участник
Почётный участник
Сообщения: 2989
Зарегистрирован: 03 апр 2015, 13:23
Репутация: 437
Настоящее имя: Роман
Откуда: Подольск
Контактная информация:

Re: Автономный контроллер для самодельного лазерного гравера

Сообщение Rom327 »

Q-starь писал(а): Меня больше расположение кнопок интересует, а не их правильность.
Что касается расположений, то это дело сугубо индивидуальное. Пример: если вы привыкли часто пользоваться кнопкой "0", то ее надо располагать в более доступном для пальца месте, например с краю.
У нас на одном станке, на пульте, стояли такие кнопки, так называемые антивандальные.
кнопка.jpg (5407 просмотров) <a class='original' href='./download/file.php?id=128443&mode=view' target=_blank>Загрузить оригинал (92.06 КБ)</a>
Очень полезная штука, как оказалось: исключают случайное нажатие...
Это сугубо мое мнение, могу и ошибаться...
https://vk.com/rom327
GRBL настройки: http://blogandbux.blogspot.com/2018/07/ ... revod.html
G коды: http://3d-stanki.ru/spravochnik/program ... stankov-2/
svm
Мастер
Сообщения: 367
Зарегистрирован: 23 ноя 2017, 12:56
Репутация: 75
Настоящее имя: Владимир Сергеев
Откуда: Бузулук
Контактная информация:

Re: Автономный контроллер для самодельного лазерного гравера

Сообщение svm »

Доброе время суток! Это мое первое сообщение, так-что особо прошу не наезжать. После выхода на пенсию решил вспомнить радиолюбительскую молодость. В прошлые новогодние каникулы собрал 3Д принтер, но кроме нескольких игрушек для внучек ничего не напечатал. Эти новогодние каникулы решил его немного припахать и собрать выжигатель. Изначально решил использовать автономный контроллер и рассматривал два варианта один с исходниками, а второй ArrSoft. Собрал первый и запустил его на 3Д принтере. В принципе работает, но функционал урезан да и подготовка G кодов не понравилась. Зато получил опыт по работе с Ардуино, и собрать контроллер ArrSoft было делом пары часов. Результат превзошел ожидания и решил остановиться на нем. В результате 30 декабря начал моделировать механику и потихоньку печатать детали. Процесс нудный и пока принтер печатает окультуривал электронику. Делать печатки было лень, да и время мало. Собрал на макетке. Единственное, что не стал доводить до ума это кнопки решил что пора испытывать аппарат. И вот с утра 5 января запустил первые тесты. Вот сам аппарат, мощность лазера 2,5 Вт
Пирограф (5807 просмотров) <a class='original' href='./download/file.php?id=128459&mode=view' target=_blank>Загрузить оригинал (57.13 КБ)</a>
Пирограф
Это первые пробы
Проба1.jpg (5807 просмотров) <a class='original' href='./download/file.php?id=128461&mode=view' target=_blank>Загрузить оригинал (38.33 КБ)</a>
Проба2.jpg (5807 просмотров) <a class='original' href='./download/file.php?id=128462&mode=view' target=_blank>Загрузить оригинал (53.41 КБ)</a>
Плата расположение деталей и монтаж
Плата 1.JPG (5807 просмотров) <a class='original' href='./download/file.php?id=128463&mode=view' target=_blank>Загрузить оригинал (73.33 КБ)</a>
Монтаж.JPG (5807 просмотров) <a class='original' href='./download/file.php?id=128464&mode=view' target=_blank>Загрузить оригинал (98.09 КБ)</a>
Вот пока и все. Спасибо форуму и создателю контроллера. Если что спрашивайте.

Решил немного окультурить клавиатуру.
Взял кусок стеклотекстолита и вот такой китайский карандаш для рисования ПП
pen.jpg (5726 просмотров) <a class='original' href='./download/file.php?id=128523&mode=view' target=_blank>Загрузить оригинал (51.94 КБ)</a>
Быстренько нарисовал и опустил в хлорное железо. Вот плата в процессе травления:
Травление.JPG (5726 просмотров) <a class='original' href='./download/file.php?id=128524&mode=view' target=_blank>Загрузить оригинал (44.14 КБ)</a>
А вот что получилось.
Косяк травления.JPG (5726 просмотров) <a class='original' href='./download/file.php?id=128525&mode=view' target=_blank>Загрузить оригинал (52.82 КБ)</a>
Вопрос конечно немного не по теме, но может быть кто-то пользовался такими карандашиками.
В чем дело? Или есть какая-то технология секретная, или хлорное железо из советских времен слишком ядреное?
Ну и результат
ind2.jpg (5726 просмотров) <a class='original' href='./download/file.php?id=128527&mode=view' target=_blank>Загрузить оригинал (78.27 КБ)</a>

Переделывать уже не хочется, хотя практически ни одна дорожка не звонится. Взял тонкие проводочки от оплетки и продублировал все дорожки. Облудить тоже не получается, в результате получилось вот такое безобразие, но работает. Если прикрыть крышечкой с отверстиями под клавиши , то получится нормальная клава.
Ответить

Вернуться в «Электроника»