4х осевого?torvn77 писал(а): возьмут и дадут пост от токарного
Делюсь своим 4-х осевым постпроцессором для PowerMill 10.06
- NightV
- Почётный участник

- Сообщения: 6610
- Зарегистрирован: 30 дек 2011, 09:14
- Репутация: 2279
- Настоящее имя: Владимир Айрапетян
- Откуда: Israel
- Контактная информация:
Re: Делюсь своим 4-х осевым постпроцессором для PowerMill 10
Всё просто! если знаешь КАК!
- igorvpetrov
- Мастер
- Сообщения: 317
- Зарегистрирован: 27 май 2015, 13:33
- Репутация: 64
- Настоящее имя: Игорь
- Контактная информация:
Re: Делюсь своим 4-х осевым постпроцессором для PowerMill 10
Как почитаешь форум и этому не удивишься.NightV писал(а):4х осевого?torvn77 писал(а): возьмут и дадут пост от токарного
- torvn77
- Мастер
- Сообщения: 2442
- Зарегистрирован: 02 июн 2012, 22:12
- Репутация: 215
- Откуда: Россия,Санкт-Петербург
- Контактная информация:
Re: Делюсь своим 4-х осевым постпроцессором для PowerMill 10
NightV писал(а):4х осевого?
Почему не могут?igorvpetrov писал(а):Как почитаешь форум и этому не удивишься.
https://www.youtube.com/watch?v=ONcSdDm4RGU
-
My/lbT_ro/loBa
- Новичок
- Сообщения: 1
- Зарегистрирован: 20 авг 2015, 19:40
- Репутация: 0
- Настоящее имя: vasya
- Контактная информация:
Re: Делюсь своим 4-х осевым постпроцессором для PowerMill 10
Ооо, я как-то делал почти такую же трубу, только отверстия были не в семи разных плоскостях, а в шести, но тоже под углом относительно оси трубы.aftaev писал(а):В Powermill получится вырезать такое: Труба, в ней нужно вырезать отверстия. Нужно чтобы вместо оси X получили градусы например ось X
Если интересно, могу поделиться как делал, если еще не поздно.
Я на трех осевом делал, вырезал два шестигранника (в твоем случае семигранники) с отверстием внутри под диаметр трубы (как большая гайка без резьбы), разрезал фрезой, и просверливал так, чтоб две половинки скрутить можно было болтами потай. Одевал сначала один, потом второй ровно, а первый снимал (при переустановке). Вырезал еще уголок с полметра где-то из листа 20мм (какой был лист, такой и взял) с пазами, чтоб к столу можно было крепко прижать, и тиски ставил на стол, за уголком чтоб многогранник зажимать (в твоем случае нужно будет одну половинку призмы сделать, чтоб между губкой тисков и углом грани ставить). Таким образом, трубу на уголок клал (перед эти параллельность уголку выставив), чтоб край упирался в стол. Край трубы (или середину) с многогранником в тиски возле верха уголка который прижат, а другой край у основания уголка прижимом в центр трубы к уголку. И по два-три отверстия, за установку, потом поворачиваешь многогранник и т.д. Параллельность индиктором один край крайнюю точку, потом второй, разницу выстукиваем, и так пока не станет ровно. Получилось достаточно точно, учитывая что ноль у меня был край трубы под углом)))
-
aftaev
- Зачётный участник

- Сообщения: 34042
- Зарегистрирован: 04 апр 2010, 19:22
- Репутация: 6194
- Откуда: Казахстан.
- Контактная информация:
Re: Делюсь своим 4-х осевым постпроцессором для PowerMill 10
Поздно уже больше годаMy/lbT_ro/loBa писал(а):Если интересно, могу поделиться как делал, если еще не поздно.
Это все прекрасно, но нам нужно в месяц несколько километров труб резатьMy/lbT_ro/loBa писал(а):Я на трех осевом делал, вырезал два шестигранника (в твоем случае семигранники) с отверстием внутри под диаметр трубы (как большая гайка без резьбы), разрезал фрезой, и просверливал так, чтоб две половинки скрутить можно было болтами потай. Одевал сначала один, потом второй ровно, а первый снимал (при переустановке).
Дилетанту сложные вещи кажутся очень простыми, и только профессионал понимает насколько сложна самая простая вещь
Кто хочет - ищет возможности, кто не хочет - ищет оправдание.
Найди работу по душе и тебе не придется работать.
Кто хочет - ищет возможности, кто не хочет - ищет оправдание.
Найди работу по душе и тебе не придется работать.
Re: Делюсь своим 4-х осевым постпроцессором для PowerMill 10
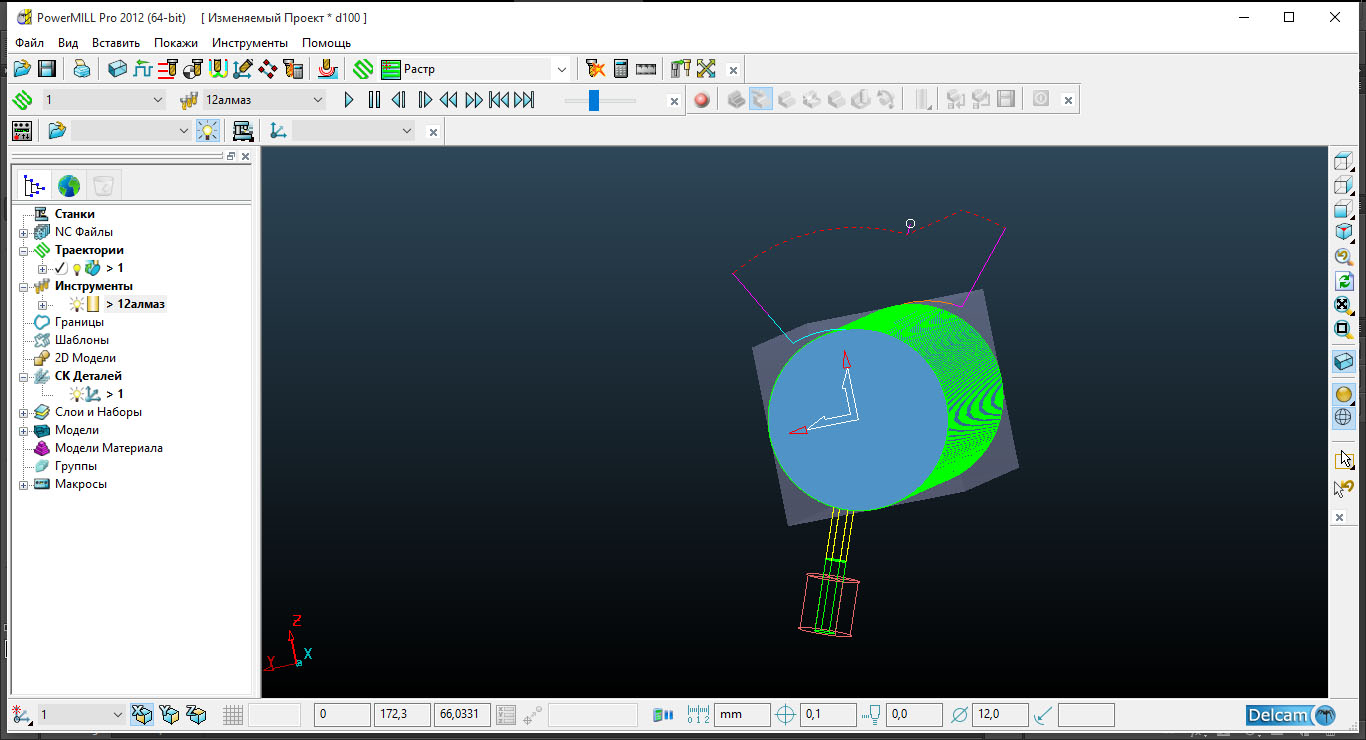
Саша, Ваш пост у меня почему-то не заработал на pm12. Сейчас мучаюсь с постом под mach 4х осевой, так же Вашим. Есть небольшая проблема. В ПМ симуляция "4х осевая" стратегии отображается коректно. А в исполняемом коде появляется какие-то паразитные перемещения по z и y, ось инструмента уже не перпендикулярна оси вращения заготовки. Он как бы по 180 градусов перемещается вдоль поверхности. Может подскажете что может служить причиной.
- Вложения
-
- d100.tap.txt
- (523.61 КБ) 1312 скачиваний
- ZONG
- Кандидат
- Сообщения: 93
- Зарегистрирован: 09 окт 2013, 04:02
- Репутация: 19
- Откуда: Амурская область г Свободный
- Контактная информация:
Re: Делюсь своим 4-х осевым постпроцессором для PowerMill 10
Поделитесь постом для 3х осей под маch3
Последний раз редактировалось ZONG 21 сен 2015, 17:50, всего редактировалось 1 раз.
- Predator
- Мастер
- Сообщения: 9583
- Зарегистрирован: 18 июл 2013, 18:26
- Репутация: 2531
- Контактная информация:
Re: Делюсь своим 4-х осевым постпроцессором для PowerMill 10
Какой победитель?ZONG писал(а):Победитель
- ZONG
- Кандидат
- Сообщения: 93
- Зарегистрирован: 09 окт 2013, 04:02
- Репутация: 19
- Откуда: Амурская область г Свободный
- Контактная информация:
Re: Делюсь своим 4-х осевым постпроцессором для PowerMill 10
Сорри т9 исправил
- Predator
- Мастер
- Сообщения: 9583
- Зарегистрирован: 18 июл 2013, 18:26
- Репутация: 2531
- Контактная информация:
Re: Делюсь своим 4-х осевым постпроцессором для PowerMill 10
Тут, где-то на форуме, есть 3-х осевой пост под Mach3, воспользуйся поиском 
- ukr-sasha
- Мастер
- Сообщения: 3401
- Зарегистрирован: 21 мар 2011, 07:47
- Репутация: 2181
- Настоящее имя: Украинец Александр Григорьевич
- Откуда: Киев, Украина
- Контактная информация:
Re: Делюсь своим 4-х осевым постпроцессором для PowerMill 10
В чем проблема этот использовать??? 
- Predator
- Мастер
- Сообщения: 9583
- Зарегистрирован: 18 июл 2013, 18:26
- Репутация: 2531
- Контактная информация:
Re: Делюсь своим 4-х осевым постпроцессором для PowerMill 10
Видимо смущает наличие еще одной осиukr-sasha писал(а):В чем проблема этот использовать?
-
ferty
- Новичок
- Сообщения: 7
- Зарегистрирован: 13 ноя 2015, 00:31
- Репутация: 0
- Настоящее имя: ferty r
- Контактная информация:
Re: Делюсь своим 4-х осевым постпроцессором для PowerMill 10
почемуто после постпроцессора вид г кода отличается от того что в миле мне кажется это не верно
как будто вывернули весь г код как изменить постпроцессор чтоб был вид как в миле
как будто вывернули весь г код как изменить постпроцессор чтоб был вид как в миле
- Вложения
-
- 222.rar
- (435 КБ) 521 скачивание
-
ferty
- Новичок
- Сообщения: 7
- Зарегистрирован: 13 ноя 2015, 00:31
- Репутация: 0
- Настоящее имя: ferty r
- Контактная информация:
Re: Делюсь своим 4-х осевым постпроцессором для PowerMill 10
это пост
- Вложения
-
- Mach3_4_axesv4byx.rar
- (9.48 КБ) 982 скачивания
- NightV
- Почётный участник

- Сообщения: 6610
- Зарегистрирован: 30 дек 2011, 09:14
- Репутация: 2279
- Настоящее имя: Владимир Айрапетян
- Откуда: Israel
- Контактная информация:
Re: Делюсь своим 4-х осевым постпроцессором для PowerMill 10
ferty, хохмачь! тоже самое относительно оси Х, но с другой стороны (по Y)
Всё просто! если знаешь КАК!
-
ferty
- Новичок
- Сообщения: 7
- Зарегистрирован: 13 ноя 2015, 00:31
- Репутация: 0
- Настоящее имя: ferty r
- Контактная информация:
Re: Делюсь своим 4-х осевым постпроцессором для PowerMill 10
NightV, верно тоже самое но вывернутое на изнанку
- NightV
- Почётный участник

- Сообщения: 6610
- Зарегистрирован: 30 дек 2011, 09:14
- Репутация: 2279
- Настоящее имя: Владимир Айрапетян
- Откуда: Israel
- Контактная информация:
Re: Делюсь своим 4-х осевым постпроцессором для PowerMill 10
ferty, покажи весь Гкод
Всё просто! если знаешь КАК!
-
ferty
- Новичок
- Сообщения: 7
- Зарегистрирован: 13 ноя 2015, 00:31
- Репутация: 0
- Настоящее имя: ferty r
- Контактная информация:
Re: Делюсь своим 4-х осевым постпроцессором для PowerMill 10
NightV, вот все файлы
- Вложения
-
- Desktop.rar
- (1.56 МБ) 760 скачиваний
- NightV
- Почётный участник

- Сообщения: 6610
- Зарегистрирован: 30 дек 2011, 09:14
- Репутация: 2279
- Настоящее имя: Владимир Айрапетян
- Откуда: Israel
- Контактная информация:
Re: Делюсь своим 4-х осевым постпроцессором для PowerMill 10
если ты работаешь так же как я, то все верно. почти, я работаю Х в - координатах
по Х координаты в +, Y и Z центр детали (центр вращения оси А)
по Х координаты в +, Y и Z центр детали (центр вращения оси А)
Всё просто! если знаешь КАК!
-
ferty
- Новичок
- Сообщения: 7
- Зарегистрирован: 13 ноя 2015, 00:31
- Репутация: 0
- Настоящее имя: ferty r
- Контактная информация:
Re: Делюсь своим 4-х осевым постпроцессором для PowerMill 10
NightV, я надеялся что вывод будет такимже как и в павермиле но очень странно работает постпроцессирование в павермил и вывод получается как бы вывернутым ок я написал в поддержку павермила может они чтото подскажут еще 1 вопрос у меня не подскажете как организовать работу поворотно оси так чтобы ось вращения работала строго в пределах -180 180 и 0 360 градусов тоесть доходя до 360 обнулялась на 0 без холостого переезда с 360 на 0 надеюсь объяснил понятно и вы сможете мне помочь