LinuxCNC и modbus
-
aftaev
- Зачётный участник

- Сообщения: 34042
- Зарегистрирован: 04 апр 2010, 19:22
- Репутация: 6194
- Откуда: Казахстан.
- Контактная информация:
Re: LinuxCNC и modbus
Чем все закончилось? Заработала платка из первого поста?
Дилетанту сложные вещи кажутся очень простыми, и только профессионал понимает насколько сложна самая простая вещь
Кто хочет - ищет возможности, кто не хочет - ищет оправдание.
Найди работу по душе и тебе не придется работать.
Кто хочет - ищет возможности, кто не хочет - ищет оправдание.
Найди работу по душе и тебе не придется работать.
- Lexxa
- Мастер
- Сообщения: 2703
- Зарегистрирован: 16 дек 2011, 16:48
- Репутация: 319
- Настоящее имя: Алексей
- Откуда: ryazan
- Контактная информация:
Re: LinuxCNC и modbus
Итак, пришла мне игрушка Mitsubishi GX совместимый PLC контроллер:
16 оптоизолированных входов с индикацией
14 релейных выходов
таймеры, регистры, счетчики, константы итд
RS232, RS485, Modbus.
Вроде как 2 ЦАП и 4 АЦП. Посмотрим.
Пишут, что RS232 используется для программирования HMI, соединения с PC, а RS485 с поддержкой modbus RTU.
Сделал кабель для RS232.
USB<->RS485 и RS232<->RS485 заказал, но быстрее сделать, чем дождаться.
На днях займусь прикручиванием ее к linuxcnc через modbus.
16 оптоизолированных входов с индикацией
14 релейных выходов
таймеры, регистры, счетчики, константы итд
RS232, RS485, Modbus.
Вроде как 2 ЦАП и 4 АЦП. Посмотрим.
Пишут, что RS232 используется для программирования HMI, соединения с PC, а RS485 с поддержкой modbus RTU.
Сделал кабель для RS232.
USB<->RS485 и RS232<->RS485 заказал, но быстрее сделать, чем дождаться.
На днях займусь прикручиванием ее к linuxcnc через modbus.
- Вложения
-
- PLC FX1S-plc module.pdf
- (362.1 КБ) 2071 скачивание
-
Duhas
- Мастер
- Сообщения: 1961
- Зарегистрирован: 10 окт 2015, 23:25
- Репутация: 285
- Настоящее имя: Андрей
- Откуда: Красноярск
- Контактная информация:
Re: LinuxCNC и modbus
для 485 есть юсб свистки. либо с китая либо в местном магазинчике каком\аукционе, если хочется погонять с компа заранее.
- going
- Мастер
- Сообщения: 523
- Зарегистрирован: 29 сен 2013, 20:55
- Репутация: 129
- Настоящее имя: Леонид
- Откуда: г.Киров
- Контактная информация:
Re: LinuxCNC и modbus
Почём игрушка, если не секрет?Lexxa писал(а):Итак, пришла мне игрушка Mitsubishi GX совместимый PLC контроллер:
Платы: BPI-M3, BPI-A64, OPI-PC2
- PKM
- Почётный участник

- Сообщения: 4263
- Зарегистрирован: 31 мар 2011, 18:11
- Репутация: 705
- Настоящее имя: Андрей
- Откуда: Украина
- Контактная информация:
Re: LinuxCNC и modbus
И чем закончилось - работает?Lexxa писал(а):Итак, пришла мне игрушка Mitsubishi GX совместимый PLC контроллер:
16 оптоизолированных входов с индикацией
14 релейных выходов
таймеры, регистры, счетчики, константы итд
RS232, RS485, Modbus.
Вроде как 2 ЦАП и 4 АЦП. Посмотрим.
Пишут, что RS232 используется для программирования HMI, соединения с PC, а RS485 с поддержкой modbus RTU.
Сделал кабель для RS232.
USB<->RS485 и RS232<->RS485 заказал, но быстрее сделать, чем дождаться.
На днях займусь прикручиванием ее к linuxcnc через modbus.
-
kondrenkov
- Новичок
- Сообщения: 10
- Зарегистрирован: 29 май 2017, 00:24
- Репутация: 0
- Настоящее имя: Денис
- Контактная информация:
Re: LinuxCNC и modbus
Завелась?
-
Валерий
- Мастер
- Сообщения: 241
- Зарегистрирован: 21 июл 2013, 21:01
- Репутация: 2
- Контактная информация:
Re: LinuxCNC и modbus
Как игрушка поддалась?Lexxa писал(а):Итак, пришла мне игрушка Mitsubishi GX совместимый PLC контроллер:
16 оптоизолированных входов с индикацией
14 релейных выходов
таймеры, регистры, счетчики, константы итд
RS232, RS485, Modbus.
Вроде как 2 ЦАП и 4 АЦП. Посмотрим.
Пишут, что RS232 используется для программирования HMI, соединения с PC, а RS485 с поддержкой modbus RTU.
Сделал кабель для RS232.
USB<->RS485 и RS232<->RS485 заказал, но быстрее сделать, чем дождаться.
На днях займусь прикручиванием ее к linuxcnc через modbus.
-
Валерий
- Мастер
- Сообщения: 241
- Зарегистрирован: 21 июл 2013, 21:01
- Репутация: 2
- Контактная информация:
Re: LinuxCNC и modbus
Вот у меня такой модуль появился FX2N-64-001,практический аналог вашей платы Mitsubishi GX совместимый PLC контроллер.
Не подскажите с чего начать подключение по Modbus
Не подскажите с чего начать подключение по Modbus
-
david1920
- Кандидат
- Сообщения: 50
- Зарегистрирован: 19 мар 2015, 19:19
- Репутация: 3
- Настоящее имя: Сергей
- Контактная информация:
Re: LinuxCNC и modbus
Я думаю сначала надо в настройках EMC указать скорость,адреса, передачи и настроить количество входов выходов которые будут использованы при работе с контроллером
Затем в контроллер прописать программу работы с ModBus
Ну и соответственно соединить входа выхода ЕМС с входами выходами которые будут передаваться в контроллер
Далее два варианта
1 у тебя PLC полноценный поэтому грузить ЕМС выполнением лишней логики нет о программу ЭА обрабатывать в контроллере
2 Программу ЭА обрабатывать в ЕМС а PLC использовать для ввода вывода
Я пошёл по 3-му пути менее затратному
Собрал на микроконтроллере контроллер ввода вывода по Modbus
Он имеет 48 in 24 out 3ADC 0-5v, 1DAC 0-10v
PS Я как то поднимал тему про самодельный контроллер MODBUS для сигналов периферией(не для управления двигателями)но она неприжилась
Затем в контроллер прописать программу работы с ModBus
Ну и соответственно соединить входа выхода ЕМС с входами выходами которые будут передаваться в контроллер
Далее два варианта
1 у тебя PLC полноценный поэтому грузить ЕМС выполнением лишней логики нет о программу ЭА обрабатывать в контроллере
2 Программу ЭА обрабатывать в ЕМС а PLC использовать для ввода вывода
Я пошёл по 3-му пути менее затратному
Собрал на микроконтроллере контроллер ввода вывода по Modbus
Он имеет 48 in 24 out 3ADC 0-5v, 1DAC 0-10v
PS Я как то поднимал тему про самодельный контроллер MODBUS для сигналов периферией(не для управления двигателями)но она неприжилась
-
Валерий
- Мастер
- Сообщения: 241
- Зарегистрирован: 21 июл 2013, 21:01
- Репутация: 2
- Контактная информация:
Re: LinuxCNC и modbus
Добрый вечер.david1920 писал(а):Я пошёл по 3-му пути менее затратному
Собрал на микроконтроллере контроллер ввода вывода по Modbus
Он имеет 48 in 24 out 3ADC 0-5v, 1DAC 0-10v
PS Я как то поднимал тему про самодельный контроллер MODBUS для сигналов периферией(не для управления двигателями)но она неприжилась
"На данный момент сделал плату MODBUS 24in-24out-4ain-1aout (MEGA16+8-ми битный цап на шпиндель(PWM нехочу)"
Вот третий путь меня тоже заинтересовал, с ATMEGA -ми я знаком.
Может есть какие нибудь библиотеки по MODBUS, схема включения ATMEGA 16 по USART наверное? Через какую микросхему у Вас подключено? Не поделитесь информацией на эту тему
-
david1920
- Кандидат
- Сообщения: 50
- Зарегистрирован: 19 мар 2015, 19:19
- Репутация: 3
- Настоящее имя: Сергей
- Контактная информация:
Re: LinuxCNC и modbus
В первых вариантах ставил max232
Сейчас использую ADM3251
Шина мультиплексная
Частота опроса 48in24out1dac3adc примерно 30Гц
Всё это чудо должно управлять ТПК
Сейчас использую ADM3251
Шина мультиплексная
Частота опроса 48in24out1dac3adc примерно 30Гц
Всё это чудо должно управлять ТПК
- Serg
- Мастер
- Сообщения: 21923
- Зарегистрирован: 17 апр 2012, 14:58
- Репутация: 5183
- Заслуга: c781c134843e0c1a3de9
- Настоящее имя: Сергей
- Откуда: Москва
- Контактная информация:
Re: LinuxCNC и modbus
А это что такое?..david1920 писал(а):Всё это чудо должно управлять ТПК
Я не Христос, рыбу не раздаю, но могу научить, как сделать удочку...
-
david1920
- Кандидат
- Сообщения: 50
- Зарегистрирован: 19 мар 2015, 19:19
- Репутация: 3
- Настоящее имя: Сергей
- Контактная информация:
Re: LinuxCNC и modbus
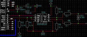
max232 потому что в компе rs232
А по плате --Это входа ADC место для резисторов подтяжки
А по плате --Это входа ADC место для резисторов подтяжки
-
Валерий
- Мастер
- Сообщения: 241
- Зарегистрирован: 21 июл 2013, 21:01
- Репутация: 2
- Контактная информация:
Re: LinuxCNC и modbus
А в качестве протокола обмена у Вас modbus?
В описании протокола modbus определены типа данных:
— один бит, доступен только на чтение.
— один бит, доступен на чтение и на запись.
— 16-битный регистр, доступен только на чтение.
— 16-битный регистр, доступен на чтение и на запись. и т.д.
modbus ASCII — все данные передаются в текстовом виде, удобно отлаживать, но уменьшатся скорость
modbus RTU — данные в бинарном виде, скорость выше чем у modbus ASCII
modbus TCP — для обмена поверх протокола TCP.
У Вас всё это поддерживается? Как реализовали протокол modbus на AVR ?
Нет ли небольшого примера (для ознакомления) управления светодиодами на AVR(включить выключить) по протоколу modbus.
Меня интересует связать LinuxCNC с AVR по Мodbus
В описании протокола modbus определены типа данных:
— один бит, доступен только на чтение.
— один бит, доступен на чтение и на запись.
— 16-битный регистр, доступен только на чтение.
— 16-битный регистр, доступен на чтение и на запись. и т.д.
modbus ASCII — все данные передаются в текстовом виде, удобно отлаживать, но уменьшатся скорость
modbus RTU — данные в бинарном виде, скорость выше чем у modbus ASCII
modbus TCP — для обмена поверх протокола TCP.
У Вас всё это поддерживается? Как реализовали протокол modbus на AVR ?
Нет ли небольшого примера (для ознакомления) управления светодиодами на AVR(включить выключить) по протоколу modbus.
Меня интересует связать LinuxCNC с AVR по Мodbus
-
david1920
- Кандидат
- Сообщения: 50
- Зарегистрирован: 19 мар 2015, 19:19
- Репутация: 3
- Настоящее имя: Сергей
- Контактная информация:
Re: LinuxCNC и modbus
rtu speed115200