А я даже еще более того скажу - если запустить их с DMA, то вообще ничего не нужно делать - в выбранном адресе памяти всегда будет лежать актуальное значение счетчика, даже с регистрами работать не нужно, будет обычная переменная, обновляемая в реальном времени без участия ЦПУpup писал(а):про таймеры - так и есть:
а есть смысл попробовать смастерить свой сервопривод?
- AndyBig
- Мастер
- Сообщения: 3971
- Зарегистрирован: 07 мар 2014, 04:01
- Репутация: 1121
- Откуда: юг России
- Контактная информация:
Re: а есть смысл попробовать смастерить свой сервопривод?
-
sidor094
- Мастер
- Сообщения: 826
- Зарегистрирован: 20 фев 2014, 09:13
- Репутация: 81
- Настоящее имя: Сергей
- Откуда: Москва
- Контактная информация:
Re: а есть смысл попробовать смастерить свой сервопривод?
Так и без дма ничего не нужно делать читаешь в любое время счетчик ,а там значение энкодера.AndyBig писал(а):А я даже еще более того скажу - если запустить их с DMA, то вообще ничего не нужно делать - в
Re: а есть смысл попробовать смастерить свой сервопривод?
oх как круто. остается понять, что делать со значением счетчика, как запихнуть это в pid (тут наверное копипаст поможет), и как ко всему этому прицепить step-dir управление. некий буфер? как получаем степ, в зависимости от дир добавляем или уменьшаем целевое значение в пид? а пид управление - в основном цикле?
буду изучать материалы от nkp. там про ац. говорят, это посложнее, чем дц управлять.
буду изучать материалы от nkp. там про ац. говорят, это посложнее, чем дц управлять.
-
sidor094
- Мастер
- Сообщения: 826
- Зарегистрирован: 20 фев 2014, 09:13
- Репутация: 81
- Настоящее имя: Сергей
- Откуда: Москва
- Контактная информация:
Re: а есть смысл попробовать смастерить свой сервопривод?
Сиеп.дир можно прицепить к другому счетчику.Дальше вычесть значение энкодера из значений степ дир,ну а разность запихать в пид.Значение пид в шим .На некоторых таймерах можно управлять трехфазным шимом даже с установкой мертвого времени.И так с частотой более 10 килогерц по прерыванию другого таймера.Слава богу там таймеров выше крышиpup писал(а): и как ко всему этому прицепить step-dir управление. некий буфер? как получаем степ, в зависимости от дир добавляем или уменьшаем целевое значение в пид? а пид управление - в основном цикле?
Re: а есть смысл попробовать смастерить свой сервопривод?
для управления дц мотором оно надо? трехфазный шим с частотой йболее 10 кгц? я вообще не думал, что там шим какой-то нужен
а перегруз по току есть смысл смотреть?
в отсутствие железок хз имеет ли смысл алгоритмы сочинять. даже для прошивки нужна какая-никакая плата. думаю, отталкиваться от той, что была с тиьнкой по ссылке на первой странице: надо будет читать даташит на ir2103 - сможет ли stm управлять напрямую, без левел-шифтера.
оптопары к stm напрямую подключаются?
а lm393?
а перегруз по току есть смысл смотреть?
в отсутствие железок хз имеет ли смысл алгоритмы сочинять. даже для прошивки нужна какая-никакая плата. думаю, отталкиваться от той, что была с тиьнкой по ссылке на первой странице: надо будет читать даташит на ir2103 - сможет ли stm управлять напрямую, без левел-шифтера.
оптопары к stm напрямую подключаются?
а lm393?
-
sidor094
- Мастер
- Сообщения: 826
- Зарегистрирован: 20 фев 2014, 09:13
- Репутация: 81
- Настоящее имя: Сергей
- Откуда: Москва
- Контактная информация:
Re: а есть смысл попробовать смастерить свой сервопривод?
Вытянетpup писал(а):оптопары к stm напрямую подключаются?
-
aftaev
- Зачётный участник

- Сообщения: 34042
- Зарегистрирован: 04 апр 2010, 19:22
- Репутация: 6194
- Откуда: Казахстан.
- Контактная информация:
Re: а есть смысл попробовать смастерить свой сервопривод?
Сервоконтроллер на DS PIC
Вариант недорогого, компактного сервоконтроллера на DS PIC30F412 для DC серводвигателей. Проект рабочий ... http://www.chipmaker.ru/topic/136186/pa ... p__2320728
Самодельные сервомоторы.
http://www.chipmaker.ru/topic/169526/pa ... p__3049766
Вариант недорогого, компактного сервоконтроллера на DS PIC30F412 для DC серводвигателей. Проект рабочий ... http://www.chipmaker.ru/topic/136186/pa ... p__2320728
Самодельные сервомоторы.
http://www.chipmaker.ru/topic/169526/pa ... p__3049766
Дилетанту сложные вещи кажутся очень простыми, и только профессионал понимает насколько сложна самая простая вещь
Кто хочет - ищет возможности, кто не хочет - ищет оправдание.
Найди работу по душе и тебе не придется работать.
Кто хочет - ищет возможности, кто не хочет - ищет оправдание.
Найди работу по душе и тебе не придется работать.
Re: а есть смысл попробовать смастерить свой сервопривод?
про ir2103 пишут
3.3V, 5V and 15V logic compatible
про lm393d пишут, что это некий компаратор. выход 1 - это выход. судя по названию светодиода OV_CUR - это для оценки перегруза по току. Судя по всему, при перегрузе на выходе появляется что-то около нуля, загорается светодиод, а судя по наличию d3 и d4 эта штука не должна навредить контроллеру. не ясно, нафига она вообще (через эти диоды) подключена туда. ведь выход же? чтобы в этот момент отключать сигнал с ir2103?
у тини2313 вроде нету адц. теоретически этот выход с компаратора можно будет подключить к адц входу стм. но нужно ли?
3.3V, 5V and 15V logic compatible
про lm393d пишут, что это некий компаратор. выход 1 - это выход. судя по названию светодиода OV_CUR - это для оценки перегруза по току. Судя по всему, при перегрузе на выходе появляется что-то около нуля, загорается светодиод, а судя по наличию d3 и d4 эта штука не должна навредить контроллеру. не ясно, нафига она вообще (через эти диоды) подключена туда. ведь выход же? чтобы в этот момент отключать сигнал с ir2103?
у тини2313 вроде нету адц. теоретически этот выход с компаратора можно будет подключить к адц входу стм. но нужно ли?
- AndyBig
- Мастер
- Сообщения: 3971
- Зарегистрирован: 07 мар 2014, 04:01
- Репутация: 1121
- Откуда: юг России
- Контактная информация:
Re: а есть смысл попробовать смастерить свой сервопривод?
Так и есть.pup писал(а):про lm393d пишут, что это некий компаратор
Правильноpup писал(а):выход 1 - это выход
Точно. Ток меряется шунтом R12.pup писал(а):судя по названию светодиода OV_CUR - это для оценки перегруза по току
Ноль и появляется, точнее земляpup писал(а):Судя по всему, при перегрузе на выходе появляется что-то около нуля
Да, компаратор при срабатывании перебивает управление драйверами от контроллера, заставляя драйвера включить землю на обоих выводах двигателя.pup писал(а):а судя по наличию d3 и d4 эта штука не должна навредить контроллеру. не ясно, нафига она вообще (через эти диоды) подключена туда. ведь выход же? чтобы в этот момент отключать сигнал с ir2103?
АЦП (пиши уж русскую аббревиатуру, раз все равно пишешь русскими буквамиpup писал(а):у тини2313 вроде нету адц. теоретически этот выход с компаратора можно будет подключить к адц входу стм. но нужно ли?
Re: а есть смысл попробовать смастерить свой сервопривод?
ухуху... убил сейчас три часа, изучая темы на чипмейкере по ссылкам выше от афтаева). Краткое содержание. Страница обсуждения №1:
- мужики, а не сделать ли нам?
- да
- нет, фигня получится. пансоник с яскавой десятилетия делают
- дешевле купить готовое
Страницы 2-20 - совсем другие люди пишут про то, что все дураки. эффект близости, скин-эффект, индукционный нагрев
Страница 21:
- (тс) а вот и я, всё получилось, всем спасибо. спасибо Виктору Петровичу.
- у меня тоже всё получилось. спасибо Виктору Петровичу.
Страница 22
Виктор Петрович: а как вообще моё устройство подружить с махом?
Во второй теме делают на специализированном пике. И оттудова еще ссылки на родительские проекты. Типа этотпик заточен под декодирование квадратурного сигнала.
один немец на тиньке продаёт наборы (оплата банковским переводом - когда уже десятилетие пейпал рулит)
но i'm an avr guy. в смысле есть в заначке программатор. для стм есть под другие цели плата дискавери, то есть залить прошивку в стм, думаю, смогу. покупать программатор для пиков - смысла как бы немного, да и среды под макось вроде как нету. так что либо авр, либо стм.
на стм так и не попалось ничегошеньки.
залез на oshw - там тоже по ключевому слову servo ничего не нашлось.
У Виктора Петровича, кстати, сделано круто. Насколько я понял, есть некая софтина, которая помогает подобрать параметры под мотор и настроить драйвер. Как эта настройка делается в схеме на тиньке - не очень понятно. В большой теме на чипмейкере обсуждали, что у брендовых серводрайверов реализованы крутые обучающие алгоритмы. У меня сложилось такое представление, что с разными нагрузками крутят на разных скоростях мотор (мб даже с разными ускорениями), заполняют некие таблички, а потом уже из этих табличек считают, какой сигнал подавать.
У каких-то лидшайновских моделей (то ли шаговики, то ли сервошаговики) был специальный выход на контроллер, мол, ошибка. По идее, имея на руках какой-никакой энкодер (если прицеливаться 2000 импульсов на оборот и швп 4 мм на оборот, получается 2 микрона?), и если считать, что ни один импульс не проходит мимо - наверное, можно реализовать некий выход на плату контроллера (типа DRO, машинные координаты, и даже писать их в память при отключении питания?)
- мужики, а не сделать ли нам?
- да
- нет, фигня получится. пансоник с яскавой десятилетия делают
- дешевле купить готовое
Страницы 2-20 - совсем другие люди пишут про то, что все дураки. эффект близости, скин-эффект, индукционный нагрев
Страница 21:
- (тс) а вот и я, всё получилось, всем спасибо. спасибо Виктору Петровичу.
- у меня тоже всё получилось. спасибо Виктору Петровичу.
Страница 22
Виктор Петрович: а как вообще моё устройство подружить с махом?
Во второй теме делают на специализированном пике. И оттудова еще ссылки на родительские проекты. Типа этотпик заточен под декодирование квадратурного сигнала.
один немец на тиньке продаёт наборы (оплата банковским переводом - когда уже десятилетие пейпал рулит)
но i'm an avr guy. в смысле есть в заначке программатор. для стм есть под другие цели плата дискавери, то есть залить прошивку в стм, думаю, смогу. покупать программатор для пиков - смысла как бы немного, да и среды под макось вроде как нету. так что либо авр, либо стм.
на стм так и не попалось ничегошеньки.
залез на oshw - там тоже по ключевому слову servo ничего не нашлось.
У Виктора Петровича, кстати, сделано круто. Насколько я понял, есть некая софтина, которая помогает подобрать параметры под мотор и настроить драйвер. Как эта настройка делается в схеме на тиньке - не очень понятно. В большой теме на чипмейкере обсуждали, что у брендовых серводрайверов реализованы крутые обучающие алгоритмы. У меня сложилось такое представление, что с разными нагрузками крутят на разных скоростях мотор (мб даже с разными ускорениями), заполняют некие таблички, а потом уже из этих табличек считают, какой сигнал подавать.
У каких-то лидшайновских моделей (то ли шаговики, то ли сервошаговики) был специальный выход на контроллер, мол, ошибка. По идее, имея на руках какой-никакой энкодер (если прицеливаться 2000 импульсов на оборот и швп 4 мм на оборот, получается 2 микрона?), и если считать, что ни один импульс не проходит мимо - наверное, можно реализовать некий выход на плату контроллера (типа DRO, машинные координаты, и даже писать их в память при отключении питания?)
Re: а есть смысл попробовать смастерить свой сервопривод?
посмотрел stmbl. в принципе заявлена поддержка DC моторов.
здесь на форуме критика суровая. а в самом проекте два контроллера. stm32f4 всё считает, и попроще- шимом в силовой части управляет. bom у немцев под 70 евро. думаю, у нас порядок цен будет примерно похожим. как по мне, дешевым его не назвать. по количеству запчастей - простым его тоже не назвать.
интересно, неужели оправдано два микроконтроллера, f4 не справляется с шимом?
хотя их замечательный faq отвечает на все вопросы.
Does it work with DC Servos?
Yes, but a UHU servo is probably the better choice. DC servos usually operate at a much lower voltage, and the IGBT module we use is not very efficient at low voltages.(гуглю, что такое UHU servo)
Why do you use 2 CPUs?
The driver is designed to run of rectified mains, without a transformer. Therefore the high voltage side has to be fully isolated. Here we need to supply about 8 digital I/Os, and measure many analog values. The cheapest way of doing this is to use a second CPU, and only isolate a UART. The communication is running at 5Mbit, but 10Mbit is possible.
но у меня-то моторы на 30В рассчитаны. вряд ли на них вообще будет больше 50В...
здесь на форуме критика суровая. а в самом проекте два контроллера. stm32f4 всё считает, и попроще- шимом в силовой части управляет. bom у немцев под 70 евро. думаю, у нас порядок цен будет примерно похожим. как по мне, дешевым его не назвать. по количеству запчастей - простым его тоже не назвать.
интересно, неужели оправдано два микроконтроллера, f4 не справляется с шимом?
хотя их замечательный faq отвечает на все вопросы.
Does it work with DC Servos?
Yes, but a UHU servo is probably the better choice. DC servos usually operate at a much lower voltage, and the IGBT module we use is not very efficient at low voltages.(гуглю, что такое UHU servo)
Why do you use 2 CPUs?
The driver is designed to run of rectified mains, without a transformer. Therefore the high voltage side has to be fully isolated. Here we need to supply about 8 digital I/Os, and measure many analog values. The cheapest way of doing this is to use a second CPU, and only isolate a UART. The communication is running at 5Mbit, but 10Mbit is possible.
но у меня-то моторы на 30В рассчитаны. вряд ли на них вообще будет больше 50В...
Re: а есть смысл попробовать смастерить свой сервопривод?
хаха. уху - как раз тот, на тине2313 от немцев, за банковский перевод.
и тема даже на чипмейкере есть.
http://www.chipmaker.ru/topic/10130/page__st__20
буду читать.
и тема даже на чипмейкере есть.
http://www.chipmaker.ru/topic/10130/page__st__20
буду читать.
- AndyBig
- Мастер
- Сообщения: 3971
- Зарегистрирован: 07 мар 2014, 04:01
- Репутация: 1121
- Откуда: юг России
- Контактная информация:
Re: а есть смысл попробовать смастерить свой сервопривод?
Для микроконтроллера и 12 вольт - очень даже high voltagepup писал(а):но у меня-то моторы на 30В рассчитаны
Re: а есть смысл попробовать смастерить свой сервопривод?
однако в других проектах такого разделения нету. в схеме на тиньке микроконтроллер от силовой части отделен всего лишь диодами вроде как. к тому же у них через усб подключается это всё к компьютеру. с одной стороны можно не изобретать велосипед и пробовать повторить stmbl. с другой стороны он весьма сложный и дорогой. попробовать нарисовать/развести плату и вникать в программирование стм. для начала научиться выводить с энкодера положение...
кстати, как правильнее сделать вход для энкодера (похоже, светят омроновские в перспективе). там были модели с напряжением питания 5В (соответственно на выходах тоже 5В - значит, делитель напряжения? или у стм те входы 5в tolerant?)
хорошо, когда есть наработки в плане обвязки питания/разводки плат - можно повторять...
кстати, как правильнее сделать вход для энкодера (похоже, светят омроновские в перспективе). там были модели с напряжением питания 5В (соответственно на выходах тоже 5В - значит, делитель напряжения? или у стм те входы 5в tolerant?)
хорошо, когда есть наработки в плане обвязки питания/разводки плат - можно повторять...
- AndyBig
- Мастер
- Сообщения: 3971
- Зарегистрирован: 07 мар 2014, 04:01
- Репутация: 1121
- Откуда: юг России
- Контактная информация:
Re: а есть смысл попробовать смастерить свой сервопривод?
И ничего хорошего в этом нет, это ухудшение в компромисс со стоимостьюpup писал(а):на тиньке микроконтроллер от силовой части отделен всего лишь диодами вроде как
Ну, уж одно из двух - повторять готовое или вникатьpup писал(а):пробовать повторить stmbl. с другой стороны он весьма сложный и дорогой. попробовать нарисовать/развести плату и вникать в программирование стм
Насчет толерантности выводов - не знаю, надо смотреть даташит. Но и делитель сделать несложно, или вообще через опторазвязку пустить.pup писал(а): на выходах тоже 5В - значит, делитель напряжения? или у стм те входы 5в tolerant?
Это же не радиомодуль на пару гигагерц, что тут той обвязкиpup писал(а):хорошо, когда есть наработки в плане обвязки питания/разводки плат - можно повторять...
-
nkp
- Мастер
- Сообщения: 8340
- Зарегистрирован: 28 ноя 2011, 00:25
- Репутация: 1589
- Контактная информация:
Re: а есть смысл попробовать смастерить свой сервопривод?
скоро разрабы выложат платы и схемы на рассыпухе(сила) , тогда цена немного упадет))pup писал(а):пробовать повторить stmbl. с другой стороны он весьма сложный и дорогой.
это намного дороже выйдет))pup писал(а):попробовать нарисовать/развести плату и вникать в программирование стм. для начала научиться выводить с энкодера положение...
но этот проект интересен синусоидой в обмотках,просто в открытом доступе подобного не видать(если кто знает - кидайте ссылки))
а у тебя вроде DC?
на пиках япсоподобные испытанные схемы с прошивками есть...
Re: а есть смысл попробовать смастерить свой сервопривод?
на бескомпромисные решения денег нетути
про разводку радиомодуля на пару гигагерц - если за всю свою историю сделал всего лишь две-три простеньких платы, то практически всё выглядит сложным. так что на мой взгляд хорошо, когда есть возможность подсмотреть испытанные решения.
nkp, скоро - это год-другой? на четверть сотни долларов дешевле, но ведь рассыпуха тоже денег стоит.
синусоиды в обмотках - это интересно для ac моторов, у меня dc. впрочем, они и сами говорят, что их плата подойдет, но лучше взять uhu (видать, дешевле? подозреваю, что для DC и схема может быть проще?)
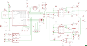
хм. нарыл схему uhu. сложнее пероначальной конструкции на тиньке
еще и читается сложно. 2005 год. но и там не видно развязки между силовой частью и контроллером.
вот кстати, по пути к ic2 стоит некое IC10d, 7514. а вверху к ic1 ничего такого нет.
еще какое-то ic8b
интересно, а что в stmbl мешало развязать оптопарой? или там шим на слишком высокой частоте? думаю, можно за вечер перекроить исходную схему, с которой планировал, на свой stm, а потом в этом стм реализовать идеи, которые элм чаном изложены.
нашел сейчас вроде бы собранную прошивку под исходный проект на тиньке. осталось понять, как делаются настройки (комментариев не было нигде!). если найду - попробую собрать на тиньке/посмотреть, что выйдет в итоге. если не устроит - переделывать на stm.
пик - не хочу плодить зоопарк.
про разводку радиомодуля на пару гигагерц - если за всю свою историю сделал всего лишь две-три простеньких платы, то практически всё выглядит сложным. так что на мой взгляд хорошо, когда есть возможность подсмотреть испытанные решения.
nkp, скоро - это год-другой? на четверть сотни долларов дешевле, но ведь рассыпуха тоже денег стоит.
синусоиды в обмотках - это интересно для ac моторов, у меня dc. впрочем, они и сами говорят, что их плата подойдет, но лучше взять uhu (видать, дешевле? подозреваю, что для DC и схема может быть проще?)
хм. нарыл схему uhu. сложнее пероначальной конструкции на тиньке
еще и читается сложно. 2005 год. но и там не видно развязки между силовой частью и контроллером.
вот кстати, по пути к ic2 стоит некое IC10d, 7514. а вверху к ic1 ничего такого нет.
еще какое-то ic8b
интересно, а что в stmbl мешало развязать оптопарой? или там шим на слишком высокой частоте? думаю, можно за вечер перекроить исходную схему, с которой планировал, на свой stm, а потом в этом стм реализовать идеи, которые элм чаном изложены.
нашел сейчас вроде бы собранную прошивку под исходный проект на тиньке. осталось понять, как делаются настройки (комментариев не было нигде!). если найду - попробую собрать на тиньке/посмотреть, что выйдет в итоге. если не устроит - переделывать на stm.
пик - не хочу плодить зоопарк.
-
nkp
- Мастер
- Сообщения: 8340
- Зарегистрирован: 28 ноя 2011, 00:25
- Репутация: 1589
- Контактная информация:
Re: а есть смысл попробовать смастерить свой сервопривод?
а почему так пессимистично?? знаком с разработчиками?pup писал(а):nkp, скоро - это год-другой?
ну так латр поставить - тоже денёг надо))pup писал(а):на четверть сотни долларов дешевле, но ведь рассыпуха тоже денег стоит.
Re: а есть смысл попробовать смастерить свой сервопривод?
не, я как раз думал, может, ты знаком
пессимистично - это по-моему наоборот оптимизм. там с прошлого лета вроде не было обновлений. то есть как по мне - неторопливый проект?
мой моторчик - тот что в правом столбике транзисторы: похоже, что тока для моторчика маловато?
насколько я понял, uhu предполагает возможность замены irf540 (оно тоже на них!) на IRFP260N: прада, оно заметно дороже.
на али есть несколько предложений 10шт. за ~600 рублей, но нет гарантий, что не перемаркированы... в среднем - порядка 700-1000 рублей за десяток.
мой моторчик - тот что в правом столбике транзисторы: похоже, что тока для моторчика маловато?
насколько я понял, uhu предполагает возможность замены irf540 (оно тоже на них!) на IRFP260N: прада, оно заметно дороже.
на али есть несколько предложений 10шт. за ~600 рублей, но нет гарантий, что не перемаркированы... в среднем - порядка 700-1000 рублей за десяток.
- AndyBig
- Мастер
- Сообщения: 3971
- Зарегистрирован: 07 мар 2014, 04:01
- Репутация: 1121
- Откуда: юг России
- Контактная информация:
Re: а есть смысл попробовать смастерить свой сервопривод?
То пытаться самому разработать что-то более-менее серьезное не стоитpup писал(а):если за всю свою историю сделал всего лишь две-три простеньких платы
За такие схемы вообще расстреливать нужноpup писал(а):еще и читается сложно.
Это инвертер. К IC1 идет прямой сигнал, а к IC2 инвертированный.pup писал(а): по пути к ic2 стоит некое IC10d, 7514. а вверху к ic1 ничего такого нет
В чипдипе тоже нет никакой гарантииpup писал(а):на али есть несколько предложений 10шт. за ~600 рублей, но нет гарантий, что не перемаркированы...