Пора продолжить извращения - год назад я делал датчик длины инструмента из ПЗС сенсора цифровой камеры
http://www.cnc-club.ru/forum/viewtopic.php?f=34&t=9907
В этот раз я сделал более точный, надежный и безопасный датчик из карбидной фрезы и подшипника. В качестве сенсора я использовал оптроны, снятые с затвора Canon EOS 5D MarkII.
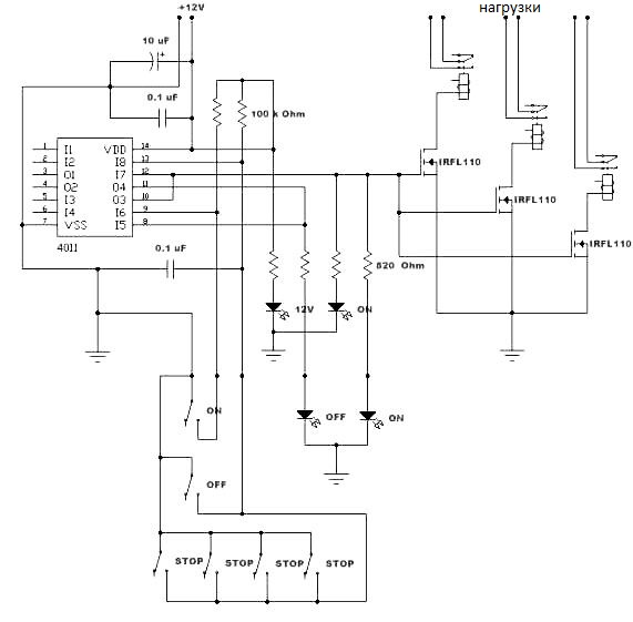
Первый, верхний оптрон определяет длину фрезы, второй, нижний оптрон выполняет аварийный останов станка (E-stop) в случае, если оператором была допущена ошибка, не был настроен датчик, ошибка в макросе, глюки в Mach3. Принцип работы датчика виден из схемы.
Одно время я использовал в качестве датчика длины инструмента фрезерованный брусок Д16Т. Благодаря этому факту у меня накопилось немало покалеченных фрез ( в основном сломанные кончики режущей части). Ломались фрезы по разным причинам - чаще всего человеческий фактор и гораздо реже: зависания, глюки Mach3.
Для датчика длины я выбрал сломанную карбидную фрезу 6мм. В отличии от советских фрез, она вся полированная и самое главное - торец хвостика очень ровный и выполнен под 90 градусов к телу фрезы. Без специальных приспособлений я вряд ли смог бы сделать абсолютно перпендикулярный рез вала или фрезы, а для датчика длины инструмента это крайне важно, так как это будет измерительная плоскость, пусть и небольшого диаметра . Покупал я эту фрезу на Ebay. Кончик фрезы получил скол при сбое калибровки длины инструмента об брусок дюрали. Фреза отлично вставляется в советский подшипник и плавно двигается в нем, без малейшего люфта.


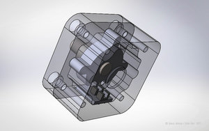
Я набросал чертеж датчика в солидворкс и решил отпилить хвостик от фрезы дремелем, отрезным диском. Каково же было мое удивление, что отрезной диск не только не царапал сталь фрезы, но и сам крошился! В итоге я взял болгарку с 125мм камнем и долго пилил, в итоге все же отрезал кусок фрезы. Фреза раскалилась докрасна, однако это в дальнейшем никак не повлияло на ее твердость ( после того как отрезал хвостик, дремель опять не смог взять непокорную сталь в попытках срезать острые заусенцы). В итоге, помог только алмазный надфиль. Этот факт я потом обратил в свою пользу - ведь если мой датчик будет иметь такую твердость, то он будет иметь очень износостойкую поверхность, а подпружиненный флажок с валом не позволит ломаться граверам 0,1мм в процессе калибровки.
Флажок датчика я сделал из акрилового камня. Так как в этом материале нежелательно нарезать мелкую резьбу, то я сделал слепок и отлил копии. В пластиковой копии сделал сбоку два отверстия и нарезал резьбу М2 - впоследствии флажок будет приклеен к хвостику от фрезы и зафиксирован двумя винтами. На теле фрезы я сделал алмазным инструментом плоские надпилы для надежной фиксации винтами М2.
Корпус датчика выполнил из Д16Т. Плата с оптопарами вклеена на автомобильный эпоксидный клей. Пружину для флажка с валом подобрал от старого струйного принтера. Провод для датчика использовал экранированный МГТФ.
После сборки датчика, откалибровал его с помощью металлического диска от HDD 3.5. Калибровку выполнял с помощью мультиметра по касанию, а диск подкладывал под датчик.
После всех работ я проверил повторяемость срабатывания датчика таким способом: подключил верхний оптрон на канал E-stop и предварительно обнулив ось Z вверху, ехал вниз. Станок делал аварийный останов в момент срабатывания верхнего оптрона, мне оставалось только записывать значения срабатывания датчика.
Всего я сделал 5 замеров:
1. 39.1675 мм
2. 39.1597 мм
3. 39.1612 мм
4. 39.1584 мм
5. 39.1602 мм
Повторяемость датчика длины инструмента значительно превышает повторяемость моего станка по всем осям, поэтому завершение работы я посчитал вполне удачным.