Мое хобби

Показываем свои изделия, гордимся, хвастаемся, завидуем.
Аватара пользователя
Den39
Опытный
Сообщения: 122
Зарегистрирован: 06 дек 2014, 01:11
Репутация: 186
Настоящее имя: Денис
Откуда: Königsberg
Контактная информация:

Re: Мое хобби

Сообщение Den39 »

По мере появления свободного времени, работаю на станке. Конструкция со шкафом заметно упростила жизнь. Теперь стружка не летит во все стороны. В потолке шкафа сделал освещение - наклеил полоски светодиодных лент. Теперь освещение равномерно заливает весь объем шкафа, резкие тени отсутствуют.
20160616_211810.jpg (7987 просмотров) <a class='original' href='./download/file.php?id=83823&mode=view' target=_blank>Загрузить оригинал (576.84 КБ)</a>
20160616_211848.jpg (7987 просмотров) <a class='original' href='./download/file.php?id=83824&mode=view' target=_blank>Загрузить оригинал (682.32 КБ)</a>
20160616_215858.jpg (7987 просмотров) <a class='original' href='./download/file.php?id=83825&mode=view' target=_blank>Загрузить оригинал (474.42 КБ)</a>

Защитный экран не дает разлетаться стружке, даже тогда, когда станок работает с открытой дверцей. После работы я просто прохожу пылесосом с аквафильтром под стеклом и затем внутри шкафа, убрав стекло. Теперь носки чистые от алюминиевой стружки и пыли :hehehe:
20160617_194815.jpg (7987 просмотров) <a class='original' href='./download/file.php?id=83826&mode=view' target=_blank>Загрузить оригинал (1.02 МБ)</a>
Запилил некоторые детали из Д16Т. Все пилил на сухую, без СОЖ, кроме гравировки текста - там использовалась "кукуруза" 0,9мм, с ней пилил в жидком масле.
20160620_004358.jpg (7987 просмотров) <a class='original' href='./download/file.php?id=83827&mode=view' target=_blank>Загрузить оригинал (397.07 КБ)</a>
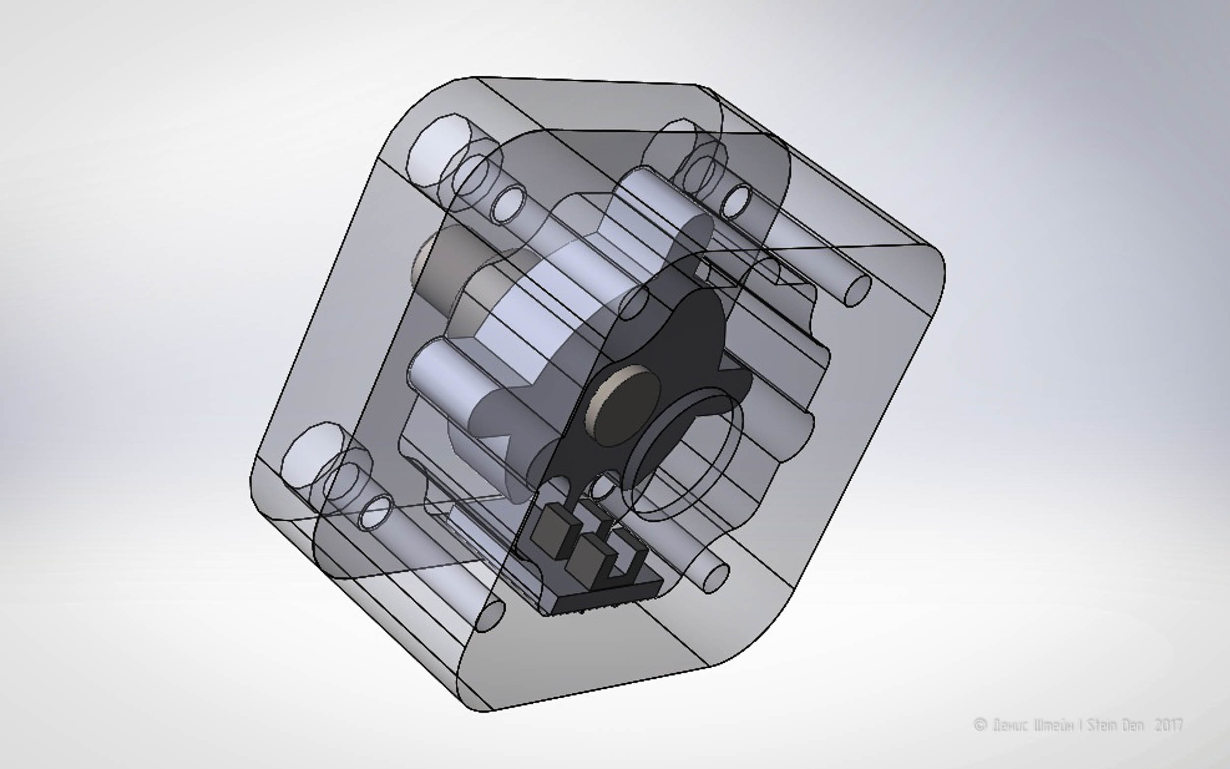
Сделал контактную группу - интерфейс в связке камеры и системы стабилизации.
20160703_134619.jpg (7987 просмотров) <a class='original' href='./download/file.php?id=83828&mode=view' target=_blank>Загрузить оригинал (298.36 КБ)</a>
20160703_135306.jpg (7987 просмотров) <a class='original' href='./download/file.php?id=83830&mode=view' target=_blank>Загрузить оригинал (460.5 КБ)</a>
В нижней части узла будет установлен акселерометр-гироскоп, электрическая разводка (гибкий шлейф буду скоро делать).
20160703_135224.jpg (7987 просмотров) <a class='original' href='./download/file.php?id=83829&mode=view' target=_blank>Загрузить оригинал (592.86 КБ)</a>
Так узел выглядит в сборе с камерой.
20160703_135522.jpg (7987 просмотров) <a class='original' href='./download/file.php?id=83831&mode=view' target=_blank>Загрузить оригинал (540.04 КБ)</a>
20160703_135601.jpg (7987 просмотров) <a class='original' href='./download/file.php?id=83832&mode=view' target=_blank>Загрузить оригинал (442.33 КБ)</a>
По узлу видно, что некоторые из деталей крепятся торцом друг к дружке. Торцы я сверлил шуруповертом, прижимая деталь рукой к столу (к сожалению не имею крупного сверлильного станка, а оси Z у станка с ЧПУ не хватает), а затем нарезал резьбу - М2.5 и М3. Точность требовалась очень хорошая, ведь под все головки винтов у меня сделаны углубления, так что винты садятся плотно. Несмотря на мои опасения,все собралось очень замечательно. Разметку под отверстия я производил карбидными сверлами М2.5 и М3. По отметке сверлил сначала сверлом 1мм, стараясь на глаз соблюсти параллельность сверла к плоскости детали. Затем чуть большими сверлами под резьбу, и в конце осторожно, руками нарезал резьбу метчиками.

Так как почти все детали имеют двухстороннюю обработку, это создало некоторые трудности. Я не имею никакого прибора-краеискателя, поэтому для алюминиевых деталей я зажимал каленый вал 4мм в цангу шпинделя и в ручной подаче по сотым долям миллиметра искал касание с помощью тестера ( звуковая прозвонка). Таким образом я выставлял деталь абсолютно параллельно оси X ,а затем так же касанием искал край по оси Y. С контактной группой все было сложнее - там материал диэлектрик. Я наносил токопроводящий клей (для ремонта автозеркал и автостекол) на деталь, и с помощью того же тестера искал край с учетом толщины клея (0,11мм). Конечно, все это отнимало массу времени, но получаемая точность меня устраивала.
Аватара пользователя
N1X
Мастер
Сообщения: 3653
Зарегистрирован: 16 фев 2015, 21:19
Репутация: 1646
Настоящее имя: Владимир
Откуда: Беларусь, Гомель
Контактная информация:

Re: Мое хобби

Сообщение N1X »

Den39 писал(а):Я наносил токопроводящий клей (для ремонта автозеркал и автостекол) на деталь, и с помощью того же тестера искал край с учетом толщины клея (0,11мм). Конечно, все это отнимало массу времени, но получаемая точность меня устраивала.
Сурово... Зажимаешь индикатор ИЧ10 в шпиндель, либо крепишь к шпиндельной бабке, как - дело вкуса... можно какой-нить рычажно зубчатый боковой (ИРБ), он удобнее и катаешь кромку...
Точно так же катаются центра отверстий...
О, первая ссылка, даже сразу в шпиндель зажимать можно: http://hortz.ru/catalog_in/indikator_ry ... 8_001_krin
Аватара пользователя
Den39
Опытный
Сообщения: 122
Зарегистрирован: 06 дек 2014, 01:11
Репутация: 186
Настоящее имя: Денис
Откуда: Königsberg
Контактная информация:

Re: Мое хобби

Сообщение Den39 »

N1X писал(а): Сурово... Зажимаешь индикатор ИЧ10 в шпиндель, либо крепишь к шпиндельной бабке, как - дело вкуса... можно какой-нить рычажно зубчатый боковой (ИРБ), он удобнее и катаешь кромку...
Точно так же катаются центра отверстий...
О, первая ссылка, даже сразу в шпиндель зажимать можно: http://hortz.ru/catalog_in/indikator_ry ... 8_001_krin
Да я не теряю надежды разжиться нормальным электронным датчиком. Хороший механический индикатор стоит нормальных денег, понятно, что в хозяйстве пригодится, но приоритеты пока другие, приходится экономить. Брать китайский, типа такого http://www.ebay.com/itm/NEW-Professiona ... Sw14xWPcgh я что-то опасаюсь, хоть и недорого, а выкидывать деньги на ветер будет досадно.
arkhnchul
Мастер
Сообщения: 1773
Зарегистрирован: 01 фев 2016, 13:56
Репутация: 339
Откуда: москва
Контактная информация:

Re: Мое хобби

Сообщение arkhnchul »

Den39 писал(а):Хороший механический индикатор стоит нормальных денег ... Брать китайский, типа такого я что-то опасаюсь
на маркете чипмейкера вполне человеческие советские ИЧ всегда есть по 500-700р, ИРБ в районе 1000.

ЗЫ а, да, не заметил, где вы территориально)
Аватара пользователя
Predator
Мастер
Сообщения: 9583
Зарегистрирован: 18 июл 2013, 18:26
Репутация: 2531
Контактная информация:

Re: Мое хобби

Сообщение Predator »

arkhnchul писал(а):да, не заметил, где вы территориально
А какая разница, где территориально? :wik:
Я вот, как раз таки, в Калининграде покупал индикаторы и мне их сюда выслали :)
Аватара пользователя
Den39
Опытный
Сообщения: 122
Зарегистрирован: 06 дек 2014, 01:11
Репутация: 186
Настоящее имя: Денис
Откуда: Königsberg
Контактная информация:

Re: Мое хобби

Сообщение Den39 »

Predator писал(а):
arkhnchul писал(а):да, не заметил, где вы территориально
А какая разница, где территориально? :wik:
Я вот, как раз таки, в Калининграде покупал индикаторы и мне их сюда выслали :)
А где это у нас в Калининграде такое водится? :o Я вот вчера заказал ИРБ с Ханты-Мансийска за тыщу рублей.До этого полазил по нашим рынкам- только ИЧ видел...
Аватара пользователя
Predator
Мастер
Сообщения: 9583
Зарегистрирован: 18 июл 2013, 18:26
Репутация: 2531
Контактная информация:

Re: Мое хобби

Сообщение Predator »

Бывает, проскакивает, на разных сайтах ;)
arkhnchul
Мастер
Сообщения: 1773
Зарегистрирован: 01 фев 2016, 13:56
Репутация: 339
Откуда: москва
Контактная информация:

Re: Мое хобби

Сообщение arkhnchul »

Predator писал(а):А какая разница, где территориально? :wik:
ау) смотрю - написана локация иностранной мовой, решил что это не здесь)
Аватара пользователя
Den39
Опытный
Сообщения: 122
Зарегистрирован: 06 дек 2014, 01:11
Репутация: 186
Настоящее имя: Денис
Откуда: Königsberg
Контактная информация:

Re: Мое хобби

Сообщение Den39 »

arkhnchul писал(а):
Predator писал(а):А какая разница, где территориально? :wik:
ау) смотрю - написана локация иностранной мовой, решил что это не здесь)
Да, у нас гораздо чаще можно услышать слово "Кёниг", чем "Калининград". :)
Аватара пользователя
Den39
Опытный
Сообщения: 122
Зарегистрирован: 06 дек 2014, 01:11
Репутация: 186
Настоящее имя: Денис
Откуда: Königsberg
Контактная информация:

Re: Мое хобби

Сообщение Den39 »

На днях разбирал свой станок в поисках проблемы люфта. Долгое время не давала покоя проблема, которая проявлялась как легкое несоответствие размеров выпиленной детали к эскизу, особенно окружности. Так окружность приобретала легкий эллипс - для размера окружности 20мм показания прыгали от 19,75мм до 20мм, на одной детали. Кроме того, стабильно на всех окружностях был виден след от фрезы в момент входа\выхода - эдакая еле заметная вертикальная канавка.
1212.jpg (7728 просмотров) <a class='original' href='./download/file.php?id=84985&mode=view' target=_blank>Загрузить оригинал (19.79 КБ)</a>
С прямоугольными деталями, размеры вдоль оси Х станка (самая длинная у меня) могли быть очень точными, а вдоль направления оси Y меньше от 0,15 до 0,25мм. Причем не было разницы что фрезеровать - дерево, алюминий, сталь. Везде одинаковые погрешности.
На днях покачал портал в направлении параллельном оси Y и услышал едва слышимый стук. По остальным осям все тихо. Решил найти причину стука. Изначально предположил что у меня смещается вал ШВП. В станке на конце ШВП стоят спаренные подшипники 6000RS с гайкой, я перебрал этот узел, все вроде бы стягивается очень плотно, но стук все равно присутствовал. Я купил новые подшипники получше качеством - SKF. Заменил, стук так и остался. Пришлось разбирать полностью оси Z и Y, чтобы локализовать место люфта. Добравшись до гайки ШВП по оси Y, я увидел, что два крепежных винта гайки ослабли и там имеется приличный зазор. Затянул винты, предварительно капнув локтайт на резьбу.
20160715_131927.jpg (7728 просмотров) <a class='original' href='./download/file.php?id=84986&mode=view' target=_blank>Загрузить оригинал (2.77 МБ)</a>
Собрал станок и попробовал выпилить круг 25мм из акрилового камня толщиной 12,55мм. В итоге размеры круга получились в диапазоне от 24,946 мм до 25.002 мм по всей окружности. Т.е. получаемая повторяемость +-0,03мм ? Кроме того, теперь окружность не имеет канавки, входа\выхода фрезы. Поверхность очень гладкая.

Далее попробовал зажать в шпиндель индикатор ИЧ и обкатывать вручную окружность по жертвенному столу из фанеры. На вылете 65мм показания скачут +-0,2мм, но это вроде бы не так критично. Да и учитывая, что я давно не фрезеровал жертвенную фанеру, она могла вспучиться от сырого калининградского климата. Вообщем, проблема с вертикальностью шпинделя пока отходит на второй план.
20160716_125404.jpg (7728 просмотров) <a class='original' href='./download/file.php?id=84987&mode=view' target=_blank>Загрузить оригинал (111.4 КБ)</a>
Аватара пользователя
Den39
Опытный
Сообщения: 122
Зарегистрирован: 06 дек 2014, 01:11
Репутация: 186
Настоящее имя: Денис
Откуда: Königsberg
Контактная информация:

Re: Мое хобби

Сообщение Den39 »

Нашел альтернативное применение станку с ЧПУ. Оказывается, с помощью станка очень удобно делать юстировку положения CMOS сенсора зеркальной камеры. В современных зеркальных камерах уже давно применяют способ установки CMOS матриц на пружинах. Раньше,( в эпоху моделей EOS 5D, EOS 10D - 40D) производитель ставил юстировочные прокладки под крепление матрицы, так что перед установкой матрицы требовалось лишь все поставить на место. С выходом моделей EOS 5DmkII, EOS 50D и по нынешнее время, вместо прокладок, фирма Canon стала ставить пружины. Затягивая винт, пружина сжимается и соотв. меняется Flange Back расстояние. В связи с этим появилась необходимость снимать размеры перед снятием матрицы, записывать их и после ремонта выставлять углы матрицы как было. Обычно для этой цели используется индикаторная стойка с тяжелым шлифованным основанием. Этой штуки у меня нет и тратить кучу денег на ее покупку не хочется. Ранее пользовался микрометрами и штангенциркулями, но точность и удобство меня не очень устраивали. Неточность установки матрицы приводит к нарушению параллельности относительно байонета и появлению бэк\фронт фокуса с любой оптикой. Это будет хорошо заметно при съемке с светосильной оптикой по узкому ГРИП.
Станок с ЧПУ отлично подходит для очень точного измерения высоты по углам матрицы CMOS. Обнуляя Z, используя карбидное сверло 2мм и тестер, я записываю точное значение трех углов. Потом после ремонта останется лишь вернуть прежние значения.
20160727_190956.jpg (7599 просмотров) <a class='original' href='./download/file.php?id=85786&mode=view' target=_blank>Загрузить оригинал (122.52 КБ)</a>
20160727_175117.jpg (7599 просмотров) <a class='original' href='./download/file.php?id=85784&mode=view' target=_blank>Загрузить оригинал (1.67 МБ)</a>
20160727_181553.jpg (7599 просмотров) <a class='original' href='./download/file.php?id=85785&mode=view' target=_blank>Загрузить оригинал (1.21 МБ)</a>
Аватара пользователя
Den39
Опытный
Сообщения: 122
Зарегистрирован: 06 дек 2014, 01:11
Репутация: 186
Настоящее имя: Денис
Откуда: Königsberg
Контактная информация:

Re: Мое хобби

Сообщение Den39 »

Для 18-ти часовой съемки на открытом воздухе, я изготовил из 4мм оргстекла всепогодный домик для камеры с объективом. Размеры домика оптимизированы для съемки начиная с фокусного расстояния 17мм для 35мм сенсора, так чтобы в кадр не попадала конструкция домика. Домик должен защитить электронику от воздействия влаги. Данное изделие монтируется на камеру одним движением руки - на горячий башмак. Кроме того, сделал модуль внешнего питания для камеры на DC\DC преобразователе. Таким образом, камера может работать сколько угодно долго. На первой же съемке за 18 часов камера три раза подвергалась удару стихии - дождю, на видео это видно. Камера и объектив остались сухими. Тест можно сказать пройден. Естественно, домик с камерой монтировались по ветру, иначе косой дождь частично зальет переднюю линзу объектива.

Вложения
20160811_133009.jpg (7450 просмотров) <a class='original' href='./download/file.php?id=86824&mode=view' target=_blank>Загрузить оригинал (2.42 МБ)</a>
20160813_094049.jpg (7450 просмотров) <a class='original' href='./download/file.php?id=86825&mode=view' target=_blank>Загрузить оригинал (2.93 МБ)</a>
20160813_094633.jpg (7450 просмотров) <a class='original' href='./download/file.php?id=86826&mode=view' target=_blank>Загрузить оригинал (2.85 МБ)</a>
20160813_095312.jpg (7450 просмотров) <a class='original' href='./download/file.php?id=86827&mode=view' target=_blank>Загрузить оригинал (1.95 МБ)</a>
20160811_133050.jpg (7435 просмотров) <a class='original' href='./download/file.php?id=86838&mode=view' target=_blank>Загрузить оригинал (1.87 МБ)</a>
Аватара пользователя
Den39
Опытный
Сообщения: 122
Зарегистрирован: 06 дек 2014, 01:11
Репутация: 186
Настоящее имя: Денис
Откуда: Königsberg
Контактная информация:

Re: Мое хобби

Сообщение Den39 »

Сделал фотографию кристалла отечественного интегрального стабилизатора К142ЕН1Б, дата выпуска: апрель 1983 года. Несмотря на симпатичный внешний вид(все благодаря обилию позолоты и керамики) сейчас вряд ли кто использует подобные микросхемы. Исполнение корпуса подходит для оборонного применения, но скорее всего там уже появились более совершенные аналоги.
2016-08-14-11.49.21 ZS PMax.jpg (7381 просмотр) <a class='original' href='./download/file.php?id=86880&mode=view' target=_blank>Загрузить оригинал (868.94 КБ)</a>
20160814_120317-2.jpg (7381 просмотр) <a class='original' href='./download/file.php?id=86881&mode=view' target=_blank>Загрузить оригинал (247.43 КБ)</a>
Аватара пользователя
slavyan75
Мастер
Сообщения: 307
Зарегистрирован: 16 авг 2016, 17:51
Репутация: 31
Настоящее имя: Вячеслав
Откуда: Tilsit
Контактная информация:

Re: Мое хобби

Сообщение slavyan75 »

:good:
не верьте никому, уж мне то вы можете поверить...
Аватара пользователя
Rom327
Почётный участник
Почётный участник
Сообщения: 2989
Зарегистрирован: 03 апр 2015, 13:23
Репутация: 437
Настоящее имя: Роман
Откуда: Подольск
Контактная информация:

Re: Мое хобби

Сообщение Rom327 »

Den39 писал(а):Когда доделывал свой станок, я перебрал несколько китайских контроллеров USB - motion board for Mach3. Все они оказались редкостным барахлом, в итоге я разорился и купил Ethernet Smoothstepper. Пришлось немало изучить этот контроллер, ибо в подключении он оказался заметно сложнее "китайцев". Сложность была в том, что мне непременно нужно было использовать 9 индуктивных датчиков, да и еще с опторазвязкой. В штатном решении смустеппера, это оказалось невозможно.
На своем лазерном выжигателе я сделал немного по-другому. Датчики "home" X и Y подключил к ардуино (или USB - motion board for Mach3, неважно). А для 4-х концевых выключателя собрал небольшую платку с триггером и реле. Кнопка "пуск" запускает триггер, срабатывают реле и подают напряжение на драйвера ШД и лазер. Кнопка "стоп" и к ней 4 концевика в парараллель сбрасывают триггер и снимают напряжение с драйверов ШД и лазера. Станок останавливается, лазер отключается. https://youtu.be/swza67se5cw
Работает уже полгода и ни одного глюка! Может кому пригодится!
ON_OFF.jpg (6341 просмотр) <a class='original' href='./download/file.php?id=98600&mode=view' target=_blank>Загрузить оригинал (49.23 КБ)</a>
Это сугубо мое мнение, могу и ошибаться...
https://vk.com/rom327
GRBL настройки: http://blogandbux.blogspot.com/2018/07/ ... revod.html
G коды: http://3d-stanki.ru/spravochnik/program ... stankov-2/
Аватара пользователя
Den39
Опытный
Сообщения: 122
Зарегистрирован: 06 дек 2014, 01:11
Репутация: 186
Настоящее имя: Денис
Откуда: Königsberg
Контактная информация:

Re: Мое хобби

Сообщение Den39 »

Rom327 писал(а):Станок останавливается, лазер отключается.
А вот такой момент: если при срабатывании ограничительного датчика отключать питание драйвера ШД, то после повторной подачи питания, вал ШД может провернуться на 1,8 градуса. Но возможно это не окажет особого влияния на точность последующей обработки.
Аватара пользователя
Rom327
Почётный участник
Почётный участник
Сообщения: 2989
Зарегистрирован: 03 апр 2015, 13:23
Репутация: 437
Настоящее имя: Роман
Откуда: Подольск
Контактная информация:

Re: Мое хобби

Сообщение Rom327 »

Den39 писал(а):
Rom327 писал(а):Станок останавливается, лазер отключается.
А вот такой момент: если при срабатывании ограничительного датчика отключать питание драйвера ШД, то после повторной подачи питания, вал ШД может провернуться на 1,8 градуса. Но возможно это не окажет особого влияния на точность последующей обработки.
А это совсем не важно. Посла такой аварийной ситуации необходимо обнулять оси и делать перезагрузку. А дальше смотреть...
Это сугубо мое мнение, могу и ошибаться...
https://vk.com/rom327
GRBL настройки: http://blogandbux.blogspot.com/2018/07/ ... revod.html
G коды: http://3d-stanki.ru/spravochnik/program ... stankov-2/
Аватара пользователя
Den39
Опытный
Сообщения: 122
Зарегистрирован: 06 дек 2014, 01:11
Репутация: 186
Настоящее имя: Денис
Откуда: Königsberg
Контактная информация:

Re: Мое хобби

Сообщение Den39 »

Пора продолжить извращения - год назад я делал датчик длины инструмента из ПЗС сенсора цифровой камеры http://www.cnc-club.ru/forum/viewtopic.php?f=34&t=9907
В этот раз я сделал более точный, надежный и безопасный датчик из карбидной фрезы и подшипника. В качестве сенсора я использовал оптроны, снятые с затвора Canon EOS 5D MarkII.
xCTqXnE4TBo.jpg (5895 просмотров) <a class='original' href='./download/file.php?id=100528&mode=view' target=_blank>Загрузить оригинал (251.36 КБ)</a>
Первый, верхний оптрон определяет длину фрезы, второй, нижний оптрон выполняет аварийный останов станка (E-stop) в случае, если оператором была допущена ошибка, не был настроен датчик, ошибка в макросе, глюки в Mach3. Принцип работы датчика виден из схемы.
Безымянный.jpg (5895 просмотров) <a class='original' href='./download/file.php?id=100530&mode=view' target=_blank>Загрузить оригинал (188.07 КБ)</a>
Безымянны2й.jpg (5895 просмотров) <a class='original' href='./download/file.php?id=100529&mode=view' target=_blank>Загрузить оригинал (186.5 КБ)</a>
Одно время я использовал в качестве датчика длины инструмента фрезерованный брусок Д16Т. Благодаря этому факту у меня накопилось немало покалеченных фрез ( в основном сломанные кончики режущей части). Ломались фрезы по разным причинам - чаще всего человеческий фактор и гораздо реже: зависания, глюки Mach3.

Для датчика длины я выбрал сломанную карбидную фрезу 6мм. В отличии от советских фрез, она вся полированная и самое главное - торец хвостика очень ровный и выполнен под 90 градусов к телу фрезы. Без специальных приспособлений я вряд ли смог бы сделать абсолютно перпендикулярный рез вала или фрезы, а для датчика длины инструмента это крайне важно, так как это будет измерительная плоскость, пусть и небольшого диаметра . Покупал я эту фрезу на Ebay. Кончик фрезы получил скол при сбое калибровки длины инструмента об брусок дюрали. Фреза отлично вставляется в советский подшипник и плавно двигается в нем, без малейшего люфта.
20170119_200738.jpg (5895 просмотров) <a class='original' href='./download/file.php?id=100532&mode=view' target=_blank>Загрузить оригинал (387.01 КБ)</a>
20170119_200124.jpg (5895 просмотров) <a class='original' href='./download/file.php?id=100531&mode=view' target=_blank>Загрузить оригинал (274.39 КБ)</a>

Я набросал чертеж датчика в солидворкс и решил отпилить хвостик от фрезы дремелем, отрезным диском. Каково же было мое удивление, что отрезной диск не только не царапал сталь фрезы, но и сам крошился! В итоге я взял болгарку с 125мм камнем и долго пилил, в итоге все же отрезал кусок фрезы. Фреза раскалилась докрасна, однако это в дальнейшем никак не повлияло на ее твердость ( после того как отрезал хвостик, дремель опять не смог взять непокорную сталь в попытках срезать острые заусенцы). В итоге, помог только алмазный надфиль. Этот факт я потом обратил в свою пользу - ведь если мой датчик будет иметь такую твердость, то он будет иметь очень износостойкую поверхность, а подпружиненный флажок с валом не позволит ломаться граверам 0,1мм в процессе калибровки.

Флажок датчика я сделал из акрилового камня. Так как в этом материале нежелательно нарезать мелкую резьбу, то я сделал слепок и отлил копии. В пластиковой копии сделал сбоку два отверстия и нарезал резьбу М2 - впоследствии флажок будет приклеен к хвостику от фрезы и зафиксирован двумя винтами. На теле фрезы я сделал алмазным инструментом плоские надпилы для надежной фиксации винтами М2.
20170119_200354.jpg (5895 просмотров) <a class='original' href='./download/file.php?id=100539&mode=view' target=_blank>Загрузить оригинал (297.73 КБ)</a>
Корпус датчика выполнил из Д16Т. Плата с оптопарами вклеена на автомобильный эпоксидный клей. Пружину для флажка с валом подобрал от старого струйного принтера. Провод для датчика использовал экранированный МГТФ.
20170115_172335.jpg (5895 просмотров) <a class='original' href='./download/file.php?id=100536&mode=view' target=_blank>Загрузить оригинал (465.83 КБ)</a>
20170115_210404.jpg (5895 просмотров) <a class='original' href='./download/file.php?id=100537&mode=view' target=_blank>Загрузить оригинал (394.57 КБ)</a>
После сборки датчика, откалибровал его с помощью металлического диска от HDD 3.5. Калибровку выполнял с помощью мультиметра по касанию, а диск подкладывал под датчик.
20170116_163719.jpg (5895 просмотров) <a class='original' href='./download/file.php?id=100538&mode=view' target=_blank>Загрузить оригинал (315.81 КБ)</a>
После всех работ я проверил повторяемость срабатывания датчика таким способом: подключил верхний оптрон на канал E-stop и предварительно обнулив ось Z вверху, ехал вниз. Станок делал аварийный останов в момент срабатывания верхнего оптрона, мне оставалось только записывать значения срабатывания датчика.

Всего я сделал 5 замеров:
1. 39.1675 мм
2. 39.1597 мм
3. 39.1612 мм
4. 39.1584 мм
5. 39.1602 мм

Повторяемость датчика длины инструмента значительно превышает повторяемость моего станка по всем осям, поэтому завершение работы я посчитал вполне удачным.
Аватара пользователя
Rom327
Почётный участник
Почётный участник
Сообщения: 2989
Зарегистрирован: 03 апр 2015, 13:23
Репутация: 437
Настоящее имя: Роман
Откуда: Подольск
Контактная информация:

Re: Мое хобби

Сообщение Rom327 »

Здорово получилось! :good: Но в этом датчике половина бонусов по праву принадлежит компании Canon, любезно предоставившей комплект оптронов. :hehehe:
Это сугубо мое мнение, могу и ошибаться...
https://vk.com/rom327
GRBL настройки: http://blogandbux.blogspot.com/2018/07/ ... revod.html
G коды: http://3d-stanki.ru/spravochnik/program ... stankov-2/
Kopyloff
Мастер
Сообщения: 387
Зарегистрирован: 28 мар 2013, 07:40
Репутация: 117
Настоящее имя: Сергей
Откуда: Первоуральск
Контактная информация:

Re: Мое хобби

Сообщение Kopyloff »

Я так думаю - компания Canon не предоставляла любезно эти оптроны, а честно их продала (в нагрузку с фотоаппаратом), так что все бонусы честные и принадлежат полноправно и в полном объёме автору темы :hehehe:
Ответить

Вернуться в «Изделия»