скоростной фрезер 900х2000
Re: скоростной фрезер 900х2000
пайка 3х мм шариков - тот еще цирк!
Re: скоростной фрезер 900х2000
почти доделал. завтра сделаю 16 отвестий под винты крепления и будем испытывать на биения. и фрезеровать лыски.pkasy писал(а):что нам стоит ось построить - нарисуем, будем ... ждать )
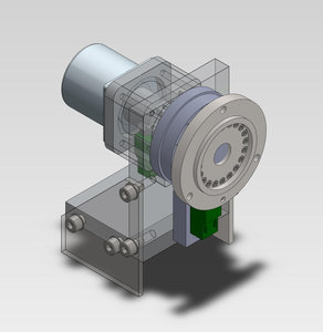
шаговый поставил ДШИ200 со старого станка.
вот его то к мессе ни как не могу подключить!
кто может посказать, как защитить эту стальную деталь от коррозии? заворонить? или еще как?
Re: скоростной фрезер 900х2000
саму пластину вырезал одноперой фрезой 6 мм при подаче 1500 оборотах 12000 и глубине захода 1 мм.
если посмотреть на рез, который я немного потер шкуркой, то видно ближе сильные выбоины, а дальше - меньше.
сначала резал на сухую, с подачей 700, потом добавил подачу до 1500, а так же стал выдувать стружку из канала воздухом и брызгать водой. стало заметно лучше и фреза очень хорошо сохранилась.
еще фрезерование было встречным и поэтому фрезу пыталась углубиться в материал. думаю, что следующую деталь попробу резать попутным и делать припуск на 0,1-0,2 мм, а потом проходить еще на чистовую.
а, надо еще свои новые фрезы попробовать. наверное, без сожа должны хорошо работать, но стружку надо все равно выдувать.
спирта мне уже натащили, кстати - цены от 130 руб за литр медицинского - это не дорого?
буду работать в респираторе. потом его посушил - и можно опять работать.
вообщем, куча вопросов и всего, что хочется попробовать.
если посмотреть на рез, который я немного потер шкуркой, то видно ближе сильные выбоины, а дальше - меньше.
сначала резал на сухую, с подачей 700, потом добавил подачу до 1500, а так же стал выдувать стружку из канала воздухом и брызгать водой. стало заметно лучше и фреза очень хорошо сохранилась.
еще фрезерование было встречным и поэтому фрезу пыталась углубиться в материал. думаю, что следующую деталь попробу резать попутным и делать припуск на 0,1-0,2 мм, а потом проходить еще на чистовую.
а, надо еще свои новые фрезы попробовать. наверное, без сожа должны хорошо работать, но стружку надо все равно выдувать.
спирта мне уже натащили, кстати - цены от 130 руб за литр медицинского - это не дорого?
буду работать в респираторе. потом его посушил - и можно опять работать.
вообщем, куча вопросов и всего, что хочется попробовать.
Re: скоростной фрезер 900х2000
выборку под корпус редуктора и под муфту для соединения с ДШИ фрезеровал двуперой фрезой 10 мм при глубине 2 мм. режет почти идеально насухую. если кому будет интересно - посмотрю подачи и обороты.
- Predator
- Мастер
- Сообщения: 9583
- Зарегистрирован: 18 июл 2013, 18:26
- Репутация: 2531
- Контактная информация:
Re: скоростной фрезер 900х2000
Сделай воронение, точно не помешает и от коррозии поможет. Можно и оцинковку, но мне кажется, что воронение всё-таки лучше будет.pkasy писал(а):заворонить?
- N1X
- Мастер
- Сообщения: 3653
- Зарегистрирован: 16 фев 2015, 21:19
- Репутация: 1646
- Настоящее имя: Владимир
- Откуда: Беларусь, Гомель
- Контактная информация:
Re: скоростной фрезер 900х2000
Лучше как раз таки оцинковка, если есть где =)
Re: скоростной фрезер 900х2000
Нету. Есть оружейный способ воронения. Им и сделаю.
- shalek
- Почётный участник

- Сообщения: 3023
- Зарегистрирован: 25 авг 2014, 10:40
- Репутация: 2583
- Настоящее имя: Александр
- Откуда: РБ Бобруйск
- Контактная информация:
Re: скоростной фрезер 900х2000
pkasy писал(а):Есть оружейный способ воронения
Есть еще сравнительно простой способ золочения.
Берем царскую водку (смесь азотной и соляной кислот 50x50) и растворяем в ней золото. Думаю 1 кг на все хватит. Очищенную и обезжиренную деталь равномерно покрываем раствором. Затем прокаливаем на древесных углях. Полируем. Оставшийся раствор утилизируем.
У шейхов в арабских эмиратах таким способом все рамы под станки сделаны!
Хотел себе так замутить, но из всех компонентов доступна только емкость под раствор.
Берем царскую водку (смесь азотной и соляной кислот 50x50) и растворяем в ней золото. Думаю 1 кг на все хватит. Очищенную и обезжиренную деталь равномерно покрываем раствором. Затем прокаливаем на древесных углях. Полируем. Оставшийся раствор утилизируем.
У шейхов в арабских эмиратах таким способом все рамы под станки сделаны!
Хотел себе так замутить, но из всех компонентов доступна только емкость под раствор.
Если ты не можешь решить проблему, значит это не твоя проблема!
Мой канал на YouTube: YouTube
ЧПУ "Бобр" 600x500 мм
shalek64@gmail.com
Мой канал на YouTube: YouTube
ЧПУ "Бобр" 600x500 мм
shalek64@gmail.com
Re: скоростной фрезер 900х2000
Хороший способ, но я все золото продал.
Re: скоростной фрезер 900х2000
поставил два индекса на 4ю ось, получил теоритическую точность нахождения дома 0,05 градуса.
через пару дней проведем ходовые и узнаем, так ли это.
два зеленых датчика можно подключить по схеме логическое И или один на home-b, второй на index-b.
кому какое решение нравится больше, мне кажется разницы нет.
через пару дней проведем ходовые и узнаем, так ли это.
два зеленых датчика можно подключить по схеме логическое И или один на home-b, второй на index-b.
кому какое решение нравится больше, мне кажется разницы нет.
Re: скоростной фрезер 900х2000
кто может подсказать, как физически, то есть схемотехнически, подключить mesa к любому драйверу шагового двигателя?
есть MESA 5i20 в связке с 7i37 7i33
нужно подключить к 7i37TA
но.
степ/дир у нее в входных.
теоритически они работают как ключи с опторазвязкой, я прав?
то есть подаем напряжение от 5 до 24 вольт и, в зависимости от сигнала, оно либо проходит, либо нет.
или я что то недопонимаю?
есть MESA 5i20 в связке с 7i37 7i33
нужно подключить к 7i37TA
это то, что касается выходных пинов.All output drivers are low saturation voltage MOSFETS for low power dissipation. Each of the 8 output switches is isolated from the others, allowing high side, low side, push-pull and other output switch configurations. The 16 opto isolated inputs will operate with input voltages from 5 to 24 V. Reverse protection diodes are provided to allow use with AC inputs.
но.
степ/дир у нее в входных.
теоритически они работают как ключи с опторазвязкой, я прав?
то есть подаем напряжение от 5 до 24 вольт и, в зависимости от сигнала, оно либо проходит, либо нет.
или я что то недопонимаю?
Re: скоростной фрезер 900х2000
Пообщавшись с сервисным инженером из месы я узнал, что 7i37 не подходит для управления шаговыми двигателями из-за своих конструктивных осоенностей.
нужно либо покупать другую, либо паять свое.
наверное, и с вводом данных тоже проблеммы из-за этого.
вобщем, я выбрад неправильную комбинацию плат для своего станка.
и у меня есть вопрос, а правда low saturation voltage MOSFETS очень медленные и не могут выдавать шаги с требуемой частотой?
а обязательно выходные должны быть буферизированы?
а сейчас они какие?
знаю, все равно никто не ответит, пишу просто для своих записей ))
нужно либо покупать другую, либо паять свое.
наверное, и с вводом данных тоже проблеммы из-за этого.
вобщем, я выбрад неправильную комбинацию плат для своего станка.
и у меня есть вопрос, а правда low saturation voltage MOSFETS очень медленные и не могут выдавать шаги с требуемой частотой?
а обязательно выходные должны быть буферизированы?
а сейчас они какие?
знаю, все равно никто не ответит, пишу просто для своих записей ))
- N1X
- Мастер
- Сообщения: 3653
- Зарегистрирован: 16 фев 2015, 21:19
- Репутация: 1646
- Настоящее имя: Владимир
- Откуда: Беларусь, Гомель
- Контактная информация:
Re: скоростной фрезер 900х2000
Про скорость MOSFET в отдельности не говорят, у них бывает разный заряд затвора, необходимый для отпирания... А скорость соответственно определяется связкой транзистор/драйвер... В общем все от схемотехники конкретного изделия зависит...pkasy писал(а):и у меня есть вопрос, а правда low saturation voltage MOSFETS очень медленные и не могут выдавать шаги с требуемой частотой?
Re: скоростной фрезер 900х2000
MOSFET 3055
транзистор A7W
запутался ((
транзистор A7W
запутался ((
- Nick
- Мастер
- Сообщения: 22776
- Зарегистрирован: 23 ноя 2009, 16:45
- Репутация: 1735
- Заслуга: Developer
- Откуда: Gatchina, Saint-Petersburg distr., Russia
- Контактная информация:
Re: скоростной фрезер 900х2000
Да, 7i37 - не быстрая плата, с шаговиками скорее всего не будет работать.
Скорее всего для них тебе подойдет 7i42TA. Это просто breakout, я так понимаю просто токоограничивающая плата + защита от коротыша на -5 - +12 В, работать может на частотах до 10МГц. Либо можешь прямо с 5i20 взять выходы, но на свой страх и риск
.
http://www.cnc-box.ru/content/Mesa_7i42TA
Скорее всего для них тебе подойдет 7i42TA. Это просто breakout, я так понимаю просто токоограничивающая плата + защита от коротыша на -5 - +12 В, работать может на частотах до 10МГц. Либо можешь прямо с 5i20 взять выходы, но на свой страх и риск
http://www.cnc-box.ru/content/Mesa_7i42TA
Re: скоростной фрезер 900х2000
уже! ))Nick писал(а):Либо можешь прямо с 5i20 взять выходы,
Re: скоростной фрезер 900х2000
да, все старые фрезы почистились, стали как новые. ставлю на станок, пилить приклад на винтовку ))nik1 писал(а):Эта хрень реально жрет алюмяку, но чуть передержишь и фреза темнеет
Re: скоростной фрезер 900х2000
а кто знает, какой именно пин используется при процедуре поиска начал, если HOME_USE_INDEX YES?
просто много чего на каждой оси со словом index связано.
как отловить - не знаю пока.
может, кто уже сталкивался как добавить внешний index?
просто много чего на каждой оси со словом index связано.
как отловить - не знаю пока.
может, кто уже сталкивался как добавить внешний index?
-
nik1
- Мастер
- Сообщения: 8408
- Зарегистрирован: 02 окт 2012, 07:37
- Репутация: 3629
- Откуда: Красногорск
- Контактная информация:
Re: скоростной фрезер 900х2000
Покажи потом как получился приклад
