Автономный контроллер для самодельного лазерного гравера

Контроллеры, драйверы, датчики, управляющие устройства.
4arus
Кандидат
Сообщения: 69
Зарегистрирован: 21 июл 2017, 07:21
Репутация: 126
Настоящее имя: Олег
Контактная информация:

Re: Автономный контроллер для самодельного лазерного гравера

Сообщение 4arus »

spryt писал(а):Автором создан файл для компенсации ножа на питоне. Только не знаю конечный результат подойдет ли
Нет не подойдёт под этот контроллер. Нужно Мач3 или аналогичные. Или самому что то создавать.
Аватара пользователя
Козёл
Мастер
Сообщения: 252
Зарегистрирован: 15 мар 2017, 12:07
Репутация: 482
Настоящее имя: Артурио
Откуда: Бишкек
Контактная информация:

Re: Автономный контроллер для самодельного лазерного гравера

Сообщение Козёл »

4arus писал(а):Нет не подойдёт под этот контроллер. Нужно Мач3 или аналогичные. Или самому что то создавать.
Почему это не подойдет? Все подойдет. Вот пример траекторий для вырезания прямоугольника, одна создана в Aspire, другая с использованием Python-скрипта:
Аватара пользователя
Q-starь
Мастер
Сообщения: 918
Зарегистрирован: 04 апр 2011, 16:50
Репутация: 604
Настоящее имя: Гэн
Откуда: Казахстан
Контактная информация:

Re: Автономный контроллер для самодельного лазерного гравера

Сообщение Q-starь »

Козёл, А Аспайр умеет выбирать офсет? У меня есть восмёрка, просто я глубоко не вдавался в изучение, на практике пока применить некуда. Это я так, на будущее.
Винтовка, жена и ложка - оружие строго индивидуальное!
Изображение
4arus
Кандидат
Сообщения: 69
Зарегистрирован: 21 июл 2017, 07:21
Репутация: 126
Настоящее имя: Олег
Контактная информация:

Re: Автономный контроллер для самодельного лазерного гравера

Сообщение 4arus »

Козёл писал(а):Вот пример траекторий для вырезания прямоугольника, одна создана в Aspire, другая с использованием Python-скрипта:
В Аспире не пробовал, а через АртКам вылетало с ошибкой. Спасибо надо потестить. :good:
Аватара пользователя
grom
Новичок
Сообщения: 8
Зарегистрирован: 15 окт 2017, 19:47
Репутация: 8
Настоящее имя: Я не Игорь.
Контактная информация:

Re: Автономный контроллер для самодельного лазерного гравера

Сообщение grom »

Доброго времени суток, господа!
Очень хорошая тема. Очень меня заинтересовала. Пролистал ее, но бегло, потому прошу сильно не пинать. Но накопилось несколько вопросов. А некоторые и не вопросы даже, но все равно стоит озвучить. Так же лучше сразу признаться, что в схемотехнике я не силен. Припаять могу, в лут смогу тоже, элементы подобрать. А вот что-то сложнее пока увы.
1. Главная плата, как я понимаю, односторнонняя и травить можно одностороннюю заготовку.
2. Если найти(наверняка есть) в китае модуль не чтения SD-карт, а ЮСБ флешек. Подойдет ли такой модуль к прошивке GRBL или нужно будет плясать с бубном? Меня, в принципе, и кардридер устроит, но сложилась такая ситуация, что карт памяти у меня нет свободных(все под что-то заняты), а вот обычных флешек накопилось некоторое количество.
3. В одном из сообщений прочел про "программирование через XLoader". :hehehe: Оставлю это пожалуй без коментариев, но все же. Кроме бинарника из архива, можно ли загружать в ардуинку через IDE официальный скетч GRBL 1.1?
3. Сейчас у меня в распоряжении находится вот такой контроллер на базе ардуино нано:
Изображение
И его вторая версия, уже более новая, есть у моего знакомого:
Изображение
Контроллеры весьма популярные, а именно EleksMaker Mana и EleksMaker Mana SE. В сети даже есть их схемы для травления.
Можно ли взять за основу эти контроллеры, а не паять главную плату снова?
Если да, то супер. :controller:
4. Продаются разные лазерные головы. Есть с ТТЛ, есть без. У меня без и куда подключать на плате лазер без ТТЛ(два вывода(+/-), 12В)? А вот у знакомого с ТТЛ(VCC, GND(-), PWM(+)). И такой же вопрос уже в таком случае. Ориентируюсь на разводку с сайта https://sites.google.com/view/arrsoft/:
Изображение
5. Верхняя левая часть платы предназначена для концевиков, так? Какая их распиновка?
6. Дисплей у меня один есть(второй в случае удачной сборки закажу позже). Нашел на нем маркировку P1620B, распиновка гуглится не сложно. Он подойдет?
7. Драйвера сейчас я использую А4988, как многие заметили по фото. Нужно ли менять в прошивке что? И хоть у меня есть запасные DRV8825, я пока не вижу смысла их менять, т.к. А4988 меня пока устраивают.
8. Подводя итог, главным вопросом будет, можно ли мне обойтись дисплеем, кардридером, площадкой с кнопками и перепрошивкой ардуинки в моем случае?
В общем хотелось бы услышать ответы, как минимум на эти вопросы(особенно последний) и спасибо зарание.
Аватара пользователя
ArrSoft
Мастер
Сообщения: 424
Зарегистрирован: 20 май 2017, 18:31
Репутация: 235
Настоящее имя: добродушненький
Контактная информация:

Re: Автономный контроллер для самодельного лазерного гравера

Сообщение ArrSoft »

grom писал(а):Доброго времени суток, господа!
Очень хорошая тема. Очень меня заинтересовала. Пролистал ее, но бегло, потому прошу сильно не пинать. Но накопилось несколько вопросов. А некоторые и не вопросы даже, но все равно стоит озвучить. Так же лучше сразу признаться, что в схемотехнике я не силен. Припаять могу, в лут смогу тоже, элементы подобрать. А вот что-то сложнее пока увы.
1. Главная плата, как я понимаю, односторнонняя и травить можно одностороннюю заготовку.
2. Если найти(наверняка есть) в китае модуль не чтения SD-карт, а ЮСБ флешек. Подойдет ли такой модуль к прошивке GRBL или нужно будет плясать с бубном? Меня, в принципе, и кардридер устроит, но сложилась такая ситуация, что карт памяти у меня нет свободных(все под что-то заняты), а вот обычных флешек накопилось некоторое количество.
3. В одном из сообщений прочел про "программирование через XLoader". :hehehe: Оставлю это пожалуй без коментариев, но все же. Кроме бинарника из архива, можно ли загружать в ардуинку через IDE официальный скетч GRBL 1.1?
никакая прошивка от ГРБЛ здесь работать не будет.
ХLoader отлично справляется , не нравиться не пользуйся не Игорь,схема контроллера есть в самом начале. повторивших людей много, плата-проще некуда, если нет свободных карт памяти, то что?
Вот эти Ваши расхваливаемые платки уже готовые - хотите используйте, на дисплей проводки напаяйте и на кнопки, или как там Вам удобно.
куда подключать на плате лазер без ТТЛ?, а почему на плату?, можно же сразу к 12В.
Платки ваши красивые, но здесь собрались те у кого руки растут с нужного места. поэтому как несложно заметить. никого не интересуют готовые платы так сильно, есть даже вариант просто на "атмеге" , плату сделать пару часов, тем более по готовому.
Вы выбрали первый вариант платы, там не очень удачно с питанием +5В, ардуино сильно греется, так как ток доходит до 0,4А, лучше питание 5 В подавайте отдельно, припаяв проводок к нужному выводу.
для этих драйверов надо будет разводку платы изменить. им надо +5В для питания отдельно подать.
Аватара пользователя
grom
Новичок
Сообщения: 8
Зарегистрирован: 15 окт 2017, 19:47
Репутация: 8
Настоящее имя: Я не Игорь.
Контактная информация:

Re: Автономный контроллер для самодельного лазерного гравера

Сообщение grom »

ArrSoft писал(а):
grom писал(а):Доброго времени суток, господа!
Очень хорошая тема. Очень меня заинтересовала. Пролистал ее, но бегло, потому прошу сильно не пинать. Но накопилось несколько вопросов. А некоторые и не вопросы даже, но все равно стоит озвучить. Так же лучше сразу признаться, что в схемотехнике я не силен. Припаять могу, в лут смогу тоже, элементы подобрать. А вот что-то сложнее пока увы.
1. Главная плата, как я понимаю, односторнонняя и травить можно одностороннюю заготовку.
2. Если найти(наверняка есть) в китае модуль не чтения SD-карт, а ЮСБ флешек. Подойдет ли такой модуль к прошивке GRBL или нужно будет плясать с бубном? Меня, в принципе, и кардридер устроит, но сложилась такая ситуация, что карт памяти у меня нет свободных(все под что-то заняты), а вот обычных флешек накопилось некоторое количество.
3. В одном из сообщений прочел про "программирование через XLoader". :hehehe: Оставлю это пожалуй без коментариев, но все же. Кроме бинарника из архива, можно ли загружать в ардуинку через IDE официальный скетч GRBL 1.1?
никакая прошивка от ГРБЛ здесь работать не будет.
ХLoader отлично справляется , не нравиться не пользуйся не Игорь,схема контроллера есть в самом начале. повторивших людей много, плата-проще некуда, если нет свободных карт памяти, то что?
Вот эти Ваши расхваливаемые платки уже готовые - хотите используйте, на дисплей проводки напаяйте и на кнопки, или как там Вам удобно.
куда подключать на плате лазер без ТТЛ?, а почему на плату?, можно же сразу к 12В.
Платки ваши красивые, но здесь собрались те у кого руки растут с нужного места. поэтому как несложно заметить. никого не интересуют готовые платы так сильно, есть даже вариант просто на "атмеге" , плату сделать пару часов, тем более по готовому.
Вы выбрали первый вариант платы, там не очень удачно с питанием +5В, ардуино сильно греется, так как ток доходит до 0,4А, лучше питание 5 В подавайте отдельно, припаяв проводок к нужному выводу.
для этих драйверов надо будет разводку платы изменить. им надо +5В для питания отдельно подать.
Какая странная реакция на контроллер от EleksMaker. А вопрос-то был поставлен прямо и просто: можно ли без последствий переделать и использовать уже имеющийся. Если надо протравить на одну плату больше, это не трудно, как будет лучше, так в итоге и сделаю. И если подключать, то куда? Прошу показать на плате. Говорю же, я не силен в схемотехнике. А подключение лазера на плате не обозначено. Так же, как и подключение концевиков, что тоже хотелось бы увидеть.
Вооот. Эти 5В это для работы с лазером с ТТЛ? А если 12В? Вы сказали не через плату, а как еще? Напрямую от БП? А как тогда указывать, что в определенной точке жечь не надо? Не БП-же это будет указывать лазеру. Чушь же.))
Я не говорил, что XLoader не справляется. Просто одно дело загрузка готового бинарника, а другое дело полноценная работа со скетчем через IDE. Но к основому вопросу это не относится.
>>никакая прошивка от ГРБЛ здесь работать не будет.
Изображение
Взаимоисключающие параграфы?
На самом деле не принципиально. Не ГРБЛ, так не ГРБЛ. Хоть Марлин, хоть еще что. Какая разница, что закидывать в ардуину? Главное же, что б работало без сбоев, верно?
>>для этих драйверов надо будет разводку платы изменить.
Как именно? На сколько я в курсе, разница в установке A4988 и DRV8825 в том, что они вставляются в пазы зеркально. И если в моем случае ключ(для настройки) находится справа от чипа, то в случае DRV8825 нужно просто поставить драйвер зеркально, что б ключ был слева. Так?
ALViktor
Кандидат
Сообщения: 84
Зарегистрирован: 07 апр 2015, 17:24
Репутация: 50
Настоящее имя: Виктор
Контактная информация:

Re: Автономный контроллер для самодельного лазерного гравера

Сообщение ALViktor »

grom писал(а):Какая странная реакция на контроллер от EleksMaker. А вопрос-то был поставлен прямо и просто: можно ли без последствий переделать и использовать уже имеющийся.
Так схема есть , берите и сравнивайте распайку. Или кто то за вас это должен делать?
Аватара пользователя
grom
Новичок
Сообщения: 8
Зарегистрирован: 15 окт 2017, 19:47
Репутация: 8
Настоящее имя: Я не Игорь.
Контактная информация:

Re: Автономный контроллер для самодельного лазерного гравера

Сообщение grom »

Там вообще двусторонняя плата. Но все элементы только сверху. Опять же, повторю, что если мой вопрос про такой контроллер слишком труден, то мне не сложно сделать лут и главной платы. Все равно остаются другие вопросы, про подключение лазера, концевиков, драйверов. :rasp:
Для подключения флешек, а не карт памяти нужна такая плата?
ALViktor
Кандидат
Сообщения: 84
Зарегистрирован: 07 апр 2015, 17:24
Репутация: 50
Настоящее имя: Виктор
Контактная информация:

Re: Автономный контроллер для самодельного лазерного гравера

Сообщение ALViktor »

Наверняка на эту плату схема найдется. Схема на данный контроллер есть. Надо просто сравнить выходы на драйвера клавиатуру и дисплей.
Для подключения USB флешек надо не только плата , нужно еще программу переписать.
Аватара пользователя
ArrSoft
Мастер
Сообщения: 424
Зарегистрирован: 20 май 2017, 18:31
Репутация: 235
Настоящее имя: добродушненький
Контактная информация:

Re: Автономный контроллер для самодельного лазерного гравера

Сообщение ArrSoft »

grom писал(а):
ArrSoft писал(а):
grom писал(а): >>никакая прошивка от ГРБЛ здесь работать не будет.
Изображение
Взаимоисключающие параграфы?
На самом деле не принципиально. Не ГРБЛ, так не ГРБЛ. Хоть Марлин, хоть еще что. Какая разница, что закидывать в ардуину? Главное же, что б работало без сбоев, верно?
>>для этих драйверов надо будет разводку платы изменить.
Как именно? На сколько я в курсе, разница в установке A4988 и DRV8825 в том, что они вставляются в пазы зеркально. И если в моем случае ключ(для настройки) находится справа от чипа, то в случае DRV8825 нужно просто поставить драйвер зеркально, что б ключ был слева. Так?
для работы ваших драйверов A4988 им нужно питание отдельное 5В на ножку VDD, для DRV8825 не нужно, поэтому на плате нет дорожки, вся разница,
ничего не надо зеркально вставлять, только подать питание 5В.
Реакция самая обыкновенная: Вы видите электрическую схему контроллера. У Вас есть схема Вашего, в чем трудности?, все же очевидно,надо взять да перепаять если есть желание.
Вложения
8825.jpg (4960 просмотров) <a class='original' href='./download/file.php?id=122251&sid=5e8208105b5c512cb8a6731e438e3fc8&mode=view' target=_blank>Загрузить оригинал (104.23 КБ)</a>
а4988.jpg (4960 просмотров) <a class='original' href='./download/file.php?id=122252&sid=5e8208105b5c512cb8a6731e438e3fc8&mode=view' target=_blank>Загрузить оригинал (86.21 КБ)</a>
Аватара пользователя
ArrSoft
Мастер
Сообщения: 424
Зарегистрирован: 20 май 2017, 18:31
Репутация: 235
Настоящее имя: добродушненький
Контактная информация:

Re: Автономный контроллер для самодельного лазерного гравера

Сообщение ArrSoft »

grom писал(а):Там вообще двусторонняя плата. Но все элементы только сверху. Опять же, повторю, что если мой вопрос про такой контроллер слишком труден, то мне не сложно сделать лут и главной платы. Все равно остаются другие вопросы, про подключение лазера, концевиков, драйверов. :rasp:
Для подключения флешек, а не карт памяти нужна такая плата?
такая плата так просто не будет работать, у ардуино памяти не хватит для работы с ней.
Andrey_Pavkin
Мастер
Сообщения: 211
Зарегистрирован: 09 янв 2017, 12:10
Репутация: 293
Настоящее имя: Andrey
Контактная информация:

Re: Автономный контроллер для самодельного лазерного гравера

Сообщение Andrey_Pavkin »

Grom - для сд карты -
http://s.aliexpress.com/bU7fQf6N
(from AliExpress Android)
Схема на первой странице выбери #133
Аватара пользователя
санчо
Кандидат
Сообщения: 83
Зарегистрирован: 08 авг 2017, 20:28
Репутация: 71
Настоящее имя: алекс
Контактная информация:

Re: Автономный контроллер для самодельного лазерного гравера

Сообщение санчо »

Andrey_Pavkin писал(а): Схема на первой странице выбери #133
По этой плате есть вопрос, выводы enable на ней не подключены, провод кинуть на +5? или пустить через выключатель? по идее тогда можно движки выключать будет :)
Вложения
плата низ реп (1).jpg (4915 просмотров) <a class='original' href='./download/file.php?id=122254&sid=5e8208105b5c512cb8a6731e438e3fc8&mode=view' target=_blank>Загрузить оригинал (260.71 КБ)</a>
4arus
Кандидат
Сообщения: 69
Зарегистрирован: 21 июл 2017, 07:21
Репутация: 126
Настоящее имя: Олег
Контактная информация:

Re: Автономный контроллер для самодельного лазерного гравера

Сообщение 4arus »

санчо писал(а):или пустить через выключатель? по идее тогда можно движки выключать будет
А можно в контроллере.
Аватара пользователя
ArrSoft
Мастер
Сообщения: 424
Зарегистрирован: 20 май 2017, 18:31
Репутация: 235
Настоящее имя: добродушненький
Контактная информация:

Re: Автономный контроллер для самодельного лазерного гравера

Сообщение ArrSoft »

санчо писал(а):
Andrey_Pavkin писал(а): Схема на первой странице выбери #133
По этой плате есть вопрос, выводы enable на ней не подключены, провод кинуть на +5? или пустить через выключатель? по идее тогда можно движки выключать будет :)
для этого и не подключены, каждый сам для себя решит что с ними делать.
Аватара пользователя
sergey27rus
Почётный участник
Почётный участник
Сообщения: 1146
Зарегистрирован: 15 авг 2013, 07:22
Репутация: 730
Настоящее имя: Сергей
Откуда: Хабаровск Дальний Восток РФ
Контактная информация:

Re: Автономный контроллер для самодельного лазерного гравера

Сообщение sergey27rus »

Приветствую, подскажите пожалуйста, есть модуль карт памяти MicroSD, его задействовать можно? И есть модуль по SD
ALViktor
Кандидат
Сообщения: 84
Зарегистрирован: 07 апр 2015, 17:24
Репутация: 50
Настоящее имя: Виктор
Контактная информация:

Re: Автономный контроллер для самодельного лазерного гравера

Сообщение ALViktor »

sergey27rus писал(а):Приветствую, подскажите пожалуйста, есть модуль карт памяти MicroSD, его задействовать можно? И есть модуль по SD
У меня работает SD и через переходник MicroSD тоже работает.
Так что модуль должен работать.
Аватара пользователя
spryt
Кандидат
Сообщения: 90
Зарегистрирован: 21 май 2017, 20:02
Репутация: 89
Настоящее имя: Тимур
Контактная информация:

Re: Автономный контроллер для самодельного лазерного гравера

Сообщение spryt »

grom писал(а):Говорю же, я не силен в схемотехнике.
На Ваших платах и в данном контроллере, выходы ардуины имеют разное назначение. Это надо перерезать дорожки и соединять проводами нужные точки.
Имея схему и чертеж платы, Вы не определили куда подключить лазер и концевики.
Лучший вариант вытравить плату и собирать как все, или соединить все модули проводами по схеме.
OUT1 - лазер, XY_HOME - концевики.
Аватара пользователя
Козёл
Мастер
Сообщения: 252
Зарегистрирован: 15 мар 2017, 12:07
Репутация: 482
Настоящее имя: Артурио
Откуда: Бишкек
Контактная информация:

Re: Автономный контроллер для самодельного лазерного гравера

Сообщение Козёл »

Q-starь писал(а):Козёл, А Аспайр умеет выбирать офсет? У меня есть восмёрка, просто я глубоко не вдавался в изучение, на практике пока применить некуда. Это я так, на будущее.
Да умеет, но на сколько хорошо не знаю, т.к. нету ножа. Нужно открыть меню Gadgets (рядом с Help) -> там есть пункт 'Dragknife Toolpath'.
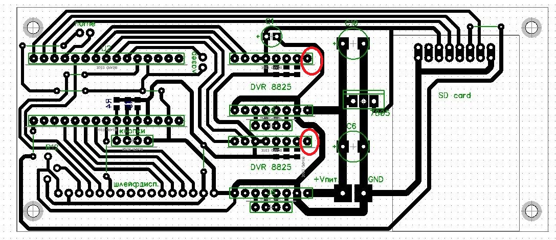
санчо писал(а):
Andrey_Pavkin писал(а): Схема на первой странице выбери #133
По этой плате есть вопрос, выводы enable на ней не подключены, провод кинуть на +5? или пустить через выключатель? по идее тогда можно движки выключать будет :)
Вывод ENABLE не подключен т.к. в этом нет необходимости. Если вам зачем-то нужно выключать ШД, то можете подключить все выводы ENABLE ко входу XY_HOME на Arduino. ШД будут выключаться если статус IDLE и позиция по X и Y равна нулю.
sergey27rus писал(а):Приветствую, подскажите пожалуйста, есть модуль карт памяти MicroSD, его задействовать можно? И есть модуль по SD
Можно. У меня под большую флешку, но я через адаптер пользуюсь маленькой.

grom, вы можете сделать что-то типа такой платы, и просто вывести ~6 проводков к своей EleksMaker?
Ответить

Вернуться в «Электроника»