Fusion 360

Обсуждение аспектов работы с CAD программами, моделирование, расчеты, симуляция.
nik1
Мастер
Сообщения: 8408
Зарегистрирован: 02 окт 2012, 07:37
Репутация: 3629
Откуда: Красногорск
Контактная информация:

Re: Fusion 360

Сообщение nik1 »

Спасиб, попробую
Аватара пользователя
hmnijp
Мастер
Сообщения: 1754
Зарегистрирован: 20 авг 2017, 15:02
Репутация: 542
Настоящее имя: Константин
Откуда: Ульяновск
Контактная информация:

Re: Fusion 360

Сообщение hmnijp »

nik1 писал(а): Можно ли задать коррекцию на радиус от другого инструмента?
Например для инструмента номер 1
в первой (или не важно какой) уп коррекция от номера 1
Во второй уп для 1 инструмента допустим от номера 4
Самый простой вариант который приходит на ум - сделать копию инструмента, и там в последней вкладке изменить номер ячейки диаметра c дефолтного=диаметру, на другой, который нужен.
Снимок экрана 2021-01-10 012507.jpg (2128 просмотров) <a class='original' href='./download/file.php?id=190925&mode=view' target=_blank>Загрузить оригинал (27.66 КБ)</a>
В уп получится не будет смены инструмента между операциями(М6 не пишет), но в G41/42 параметр D будет уже другой, от другой ячейки таблицы.
nik1 писал(а): Если отключить коррекцию , то фреза начинает идти по контуру , режет центром
Как сделать , что бы без коррекции резало краем?
ну то есть тебе нужен обычный дефолтный режим, где смещение считается в самой программе, без вывода компенсации? (compensation type - in computer)
Последний раз редактировалось hmnijp 10 янв 2021, 10:11, всего редактировалось 1 раз.
Kost_irk
Мастер
Сообщения: 1000
Зарегистрирован: 19 июл 2018, 07:46
Репутация: 194
Откуда: Иркутск
Контактная информация:

Re: Fusion 360

Сообщение Kost_irk »

nik1 писал(а): отключить коррекцию , то фреза начинает идти по контуру , режет центром
Как сделать , что бы без коррекции резало краем?
Не понятно, отключить коррекцию это ввести diameter offset = 0? И при этом резать краем? Тогда тип компенсации нужен wear или invese wear.
Аватара пользователя
hmnijp
Мастер
Сообщения: 1754
Зарегистрирован: 20 авг 2017, 15:02
Репутация: 542
Настоящее имя: Константин
Откуда: Ульяновск
Контактная информация:

Re: Fusion 360

Сообщение hmnijp »

Kost_irk писал(а): Тогда тип компенсации нужен wear или invese wear
они будут выводить G41/42 и вызывать корректор, но при этом траектория будет смещена, как будто коррекция на диаметр рассчитана в программе.
nik1
Мастер
Сообщения: 8408
Зарегистрирован: 02 окт 2012, 07:37
Репутация: 3629
Откуда: Красногорск
Контактная информация:

Re: Fusion 360

Сообщение nik1 »

Через копирование инструмента понял как разрулить, но думал , что такая функция имеется
Довольно часто применяю и понятное дело задавать удобнее и быстрее из конкретной стратегии не меняя инструмент
Но это так сказать дело привычки

С компенсацией поиграюсь , еще не привык к новой логике
Вобще хотел такое
Допустим вывели вывод компенсации в стойке
В уп есть г41, фреза пилит боком, идет попутно
Теперь нужно все тоже самое только без вывода в код г41
Вот про это и спрашивал :)

Пыс, с геометрией на той детали получилось без эскиза, это мне понравилось как фьюжен могет замыкать большие промежутки
Kost_irk
Мастер
Сообщения: 1000
Зарегистрирован: 19 июл 2018, 07:46
Репутация: 194
Откуда: Иркутск
Контактная информация:

Re: Fusion 360

Сообщение Kost_irk »

nik1 писал(а): Допустим вывели вывод компенсации в стойке
В уп есть г41, фреза пилит боком, идет попутно
Теперь нужно все тоже самое только без вывода в код г41
Ничего не понял. Если включена компенсация in computer, траектория смещается согласно радиусу инструмента в таблице на компьютере, г41 не добавляется. Если компенсация in control, то траектория совпадает с контуром, при этом в таблице инструментов чпу должен быть радиус фрезы, г41 испольуется. Если компенсация wear/inverse wear, то траектория выводится согласно радиусу инструмента в таблице на компьютере, но при этом г41 также используется. В таблице инструментов на чпу должна быть поправка радиуса.
Аватара пользователя
hmnijp
Мастер
Сообщения: 1754
Зарегистрирован: 20 авг 2017, 15:02
Репутация: 542
Настоящее имя: Константин
Откуда: Ульяновск
Контактная информация:

Re: Fusion 360

Сообщение hmnijp »

nik1 писал(а): Теперь нужно все тоже самое только без вывода в код г41
Вот про это и спрашивал
Ну это In computer)

nik1 писал(а): Через копирование инструмента понял как разрулить, но думал , что такая функция имеется
Довольно часто применяю и понятное дело задавать удобнее и быстрее из конкретной стратегии не меняя инструмент
Но это так сказать дело привычки
А вообще, интересно, что за ситуация на практике, когда такое нужно? самому в голову особо не приходит) обычно, если заранее знаю что нужно какой-то припуск задать, отличный от других проходов, то просто в "сток ту лив" это делаю...
Kost_irk
Мастер
Сообщения: 1000
Зарегистрирован: 19 июл 2018, 07:46
Репутация: 194
Откуда: Иркутск
Контактная информация:

Re: Fusion 360

Сообщение Kost_irk »

hmnijp писал(а): А вообще, интересно, что за ситуация на практике, когда такое нужно? самому в голову особо не приходит) обычно, если заранее знаю что нужно какой-то припуск задать, отличный от других проходов, то просто в "сток ту лив" это делаю...
Я думаю, что когда есть несколько точных фич с разными допусками, нужно каждую поймать, а потом повторить несколько деталей.
nik1
Мастер
Сообщения: 8408
Зарегистрирован: 02 окт 2012, 07:37
Репутация: 3629
Откуда: Красногорск
Контактная информация:

Re: Fusion 360

Сообщение nik1 »

Ну типа того , если на детали нескольо отверстий или пазов , которые с разницей в посадке несколько соток
У меня довольно часто 2-3 разные коррекции на одной детальке
В токарке то же самое, на один инструмент задаешь коррекцию от другого , если разные посадки
Если задавать припуск в каме, то надо ходить и править если не попало
А так с софта -стойки меняешь припуск , так быстрее и удобнее

Насчет компенсации, у меня было так как я написал, не важно включена ли г41 или нет, фреза идет краем
Пост выводит траекторию для края фрезы
Правильно это или нет это другой вопрос
Но мне такой вариант вполне подходил , поэтому естесно хотел тоже самое получить на фьюжене
Kost_irk
Мастер
Сообщения: 1000
Зарегистрирован: 19 июл 2018, 07:46
Репутация: 194
Откуда: Иркутск
Контактная информация:

Re: Fusion 360

Сообщение Kost_irk »

nik1 писал(а): Насчет компенсации, у меня было так как я написал, не важно включена ли г41 или нет, фреза идет краем
Пост выводит траекторию для края фрезы
Правильно это или нет это другой вопрос
Но мне такой вариант вполне подходил , поэтому естесно хотел тоже самое получить на фьюжене
Где было, в солиде? Еще раз повторю, поставь wear в окошке компенсации и посмотри на результат.
nik1
Мастер
Сообщения: 8408
Зарегистрирован: 02 окт 2012, 07:37
Репутация: 3629
Откуда: Красногорск
Контактная информация:

Re: Fusion 360

Сообщение nik1 »

Конечно в солиде
nik1
Мастер
Сообщения: 8408
Зарегистрирован: 02 окт 2012, 07:37
Репутация: 3629
Откуда: Красногорск
Контактная информация:

Re: Fusion 360

Сообщение nik1 »

Парни, еще несколько вопросов :)
Что отвечает за вывод в уп г 55 , г56 ?
Сделал вторую установку , в Уп г54

Зачем при установке параметров второй стороны прога просит указать заготовку?
Или я чет не так делаю ?

Для работы с 4 осью, нужно только поставить ноль на центре вращения или еще что то включить?
Аватара пользователя
hmnijp
Мастер
Сообщения: 1754
Зарегистрирован: 20 авг 2017, 15:02
Репутация: 542
Настоящее имя: Константин
Откуда: Ульяновск
Контактная информация:

Re: Fusion 360

Сообщение hmnijp »

nik1 писал(а): Парни, еще несколько вопросов
Что отвечает за вывод в уп г 55 , г56 ?
Сделал вторую установку , в Уп г54
Снимок экрана 2021-01-12 162314.jpg (1980 просмотров) <a class='original' href='./download/file.php?id=191016&mode=view' target=_blank>Загрузить оригинал (81.18 КБ)</a>
WCS в последней вкладке сетапа. 0,1 - 54, 2-55, 3-56 итд

nik1 писал(а): Зачем при установке параметров второй стороны прога просит указать заготовку?
Или я чет не так делаю ?
Ну это же не обязательно второй установ, это может быть просто следующая деталь из сборки) по тому и спрашивает...

Там в настройке стока есть выбор - из предыдущего сетапа, и галка продолжить обработку, чтобы 3д операции при использовании доработки, по второму раза не резали черновую...
Но сначала зайди в настройки, и вот на скрине четвертую галку включи)
photo_2021-01-12_16-31-45.jpg (1980 просмотров) <a class='original' href='./download/file.php?id=191017&mode=view' target=_blank>Загрузить оригинал (71.29 КБ)</a>
photo_2021-01-12_16-25-47.jpg (1980 просмотров) <a class='original' href='./download/file.php?id=191018&mode=view' target=_blank>Загрузить оригинал (19.85 КБ)</a>
nik1 писал(а): Для работы с 4 осью, нужно только поставить ноль на центре вращения или еще что то включить?
Если в постпроцессоре есть все настройки готовые(в посте MyCNC вроде было, помогал запустить 4ую ось в ней как-то) и есть строчка где указывается направление оси A, то вроде больше ничего не надо, должно заработать...
Хотя надо смотреть, может там ещё подачу обратную времени нужно отдельно включить, или ещё что настроить. зависит от ПП... Бывает что настройки 4ой оси через Машин конфиг передаются в пп, и нужно сначала его сделать, описать станок так сказать. Либо руками в ПП.
Короче попробуй, потом разбираться будем :hehehe:
nik1
Мастер
Сообщения: 8408
Зарегистрирован: 02 окт 2012, 07:37
Репутация: 3629
Откуда: Красногорск
Контактная информация:

Re: Fusion 360

Сообщение nik1 »

Спасиб
4 ось тогда чуть позже попробую
В Г коде ось А выводит
nik1
Мастер
Сообщения: 8408
Зарегистрирован: 02 окт 2012, 07:37
Репутация: 3629
Откуда: Красногорск
Контактная информация:

Re: Fusion 360

Сообщение nik1 »

по предыдущим вопросам разрулилось :) кроме 4 оси, еще не добрался
на 4 ось создаю то количество нулей , сколько будет плоскостей обработки, так?
если допустим деталь типа квадрата, то задаю один ноль, делаю уп и потом делаю трансформацию на остальные стороны, так?

как делать , что бы ручная дописка , например м0 появлялась не в конце дерева , а под конкретной Уп?
как на скрине
это делал перетаскиванием
Вложения
Снимок.PNG (1953 просмотра) <a class='original' href='./download/file.php?id=191038&mode=view' target=_blank>Загрузить оригинал (32.31 КБ)</a>
Аватара пользователя
hmnijp
Мастер
Сообщения: 1754
Зарегистрирован: 20 авг 2017, 15:02
Репутация: 542
Настоящее имя: Константин
Откуда: Ульяновск
Контактная информация:

Re: Fusion 360

Сообщение hmnijp »

nik1 писал(а): по предыдущим вопросам разрулилось кроме 4 оси, еще не добрался
на 4 ось создаю то количество нулей , сколько будет плоскостей обработки, так?
если допустим деталь типа квадрата, то задаю один ноль, делаю уп и потом делаю трансформацию на остальные стороны, так?
Хм. ну смотри, для 4 осей ты можешь с делать ОДИН сетап, и в нем обработку с разных сторон. Там как бы кроме основного нуля в сетапе, есть ещё тул орентейшн в каждой операции, и для каждой операции ноль можно там переназначить, выбирая только ориентацию Z, а положение ноля оставляя то что в сетапе. Это как раз для многоосевых удобно.
Снимок экрана 2021-01-12 235314.jpg (1937 просмотров) <a class='original' href='./download/file.php?id=191042&mode=view' target=_blank>Загрузить оригинал (99.91 КБ)</a>
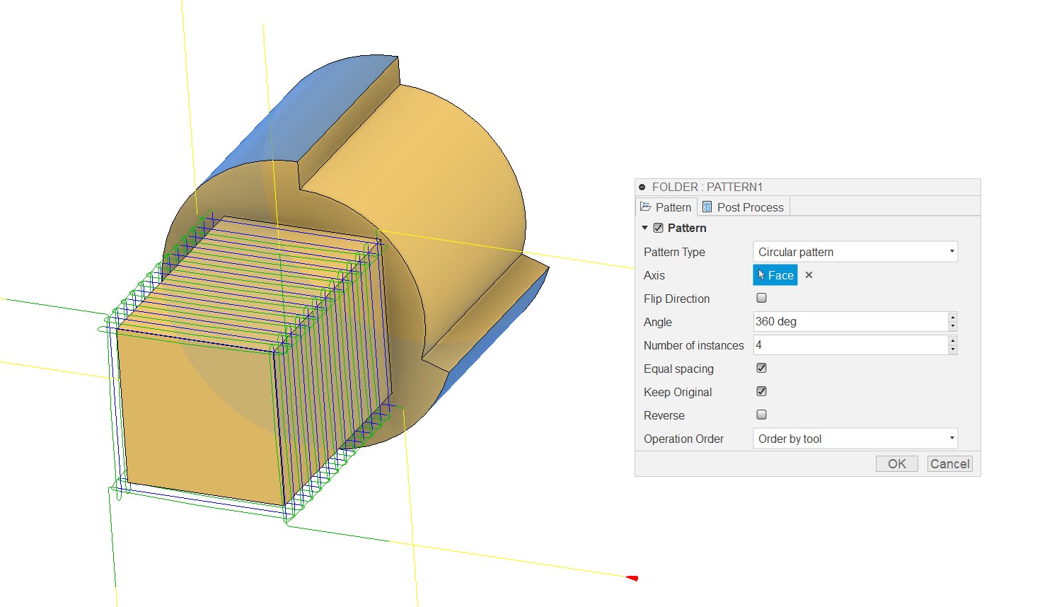
Ну и про паттерны не забывай если что)
Снимок экрана 2021-01-12 235417.jpg (1937 просмотров) <a class='original' href='./download/file.php?id=191041&mode=view' target=_blank>Загрузить оригинал (152.21 КБ)</a>
nik1 писал(а): как делать , что бы ручная дописка , например м0 появлялась не в конце дерева , а под конкретной Уп?
как на скрине
это делал перетаскиванием
Хмм, ну в дереве новая уп всегда летит последняяя в очереди) только тянуть
nik1
Мастер
Сообщения: 8408
Зарегистрирован: 02 окт 2012, 07:37
Репутация: 3629
Откуда: Красногорск
Контактная информация:

Re: Fusion 360

Сообщение nik1 »

Понял, патерн фьюжена это считай трансформация ск
По повороту на первом скрине, я так понял это для однотипной обработки
Хорошо, попробую покрутить оттуда
Константин, ты станок создавал или выбрал подходящий?
Я пока использую хаас 4х
Аватара пользователя
hmnijp
Мастер
Сообщения: 1754
Зарегистрирован: 20 авг 2017, 15:02
Репутация: 542
Настоящее имя: Константин
Откуда: Ульяновск
Контактная информация:

Re: Fusion 360

Сообщение hmnijp »

nik1 писал(а): Константин, ты станок создавал или выбрал подходящий?
Я пока использую хаас 4х
Да можно создать, а можно вообще туда не лезть и не выбирать... Эта конфигурация нужна только чтобы передать данные вбитые там в ПП.
Снимок экрана 2021-01-13 140452.jpg (1890 просмотров) <a class='original' href='./download/file.php?id=191065&mode=view' target=_blank>Загрузить оригинал (73.88 КБ)</a>
Из важного там это направление и лимиты поворотной оси, и настройки TCP и feedrate mode для многоосевой. То есть в 3хосевых работах можно вообще машин конфиг не использовать. Также эти параметры можно выбрать и в настройках пп(где зеленые строчки перед выводом уп), если их туда вынесли. в mycnc вроде было.
Снимок экрана 2021-01-13 141712.jpg (1890 просмотров) <a class='original' href='./download/file.php?id=191064&mode=view' target=_blank>Загрузить оригинал (149.15 КБ)</a>
Вот, разве что включение G93 они не добавили туда...
nik1
Мастер
Сообщения: 8408
Зарегистрирован: 02 окт 2012, 07:37
Репутация: 3629
Откуда: Красногорск
Контактная информация:

Re: Fusion 360

Сообщение nik1 »

Начал знакомиться с токаркой, в целом вполне понятно что и как
Естесно есть вопросы :)
Как сделать так , что бы при открытии фрезерного проекта пост был бы фрезерный
А при открытии токарного проекта соответственно токарный
Можно ли убрать из списка ненужные посты?
Пыс, четырех осевую оставляю напоследок
nik1
Мастер
Сообщения: 8408
Зарегистрирован: 02 окт 2012, 07:37
Репутация: 3629
Откуда: Красногорск
Контактная информация:

Re: Fusion 360

Сообщение nik1 »

Токарка у фьюжена как по мне огонь, надо было давно попробовать
С постом конечно придется поиграться, но надеюсь разрулится
Ответить

Вернуться в «CAD пакеты»