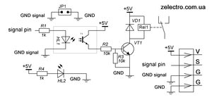
вот схема подойдет илиmikehv писал(а):Потребуется либо купить либо собрать простую плату с опторазвязкой и тремя реле для включения нагрузки (прямое вращение и реверс головки, соленоид разжима)
ТПК-125 Восстановление
- rebire
- Мастер
- Сообщения: 219
- Зарегистрирован: 25 сен 2015, 00:43
- Репутация: 25
- Настоящее имя: Дмитрий
- Откуда: ульяновск
- Контактная информация:
Re: ТПК-125 Помогите разобраться
_____________________
Собрали и смело включайте, лишнее выгорит!
Собрали и смело включайте, лишнее выгорит!
- mikehv
- Мастер
- Сообщения: 2115
- Зарегистрирован: 14 авг 2013, 10:10
- Репутация: 1175
- Откуда: Иваново
- Контактная информация:
Re: ТПК-125 Помогите разобраться
У меня просто взята оптопара PC817 . На выходе нагрузка в виде реле. реле с маленьким током.
Питание для реле брал из этого же системника.
Питание для реле брал из этого же системника.
- rebire
- Мастер
- Сообщения: 219
- Зарегистрирован: 25 сен 2015, 00:43
- Репутация: 25
- Настоящее имя: Дмитрий
- Откуда: ульяновск
- Контактная информация:
Re: ТПК-125 Помогите разобраться
mikehv писал(а):У меня просто взята оптопара PC817 . На выходе нагрузка в виде реле. реле с маленьким током.
Питание для реле брал из этого же системника.
Понял буду собирать схему управления.
СПАСИБО.
_____________________
Собрали и смело включайте, лишнее выгорит!
Собрали и смело включайте, лишнее выгорит!
- rebire
- Мастер
- Сообщения: 219
- Зарегистрирован: 25 сен 2015, 00:43
- Репутация: 25
- Настоящее имя: Дмитрий
- Откуда: ульяновск
- Контактная информация:
Re: ТПК-125 Восстановление
Здравствуйте.
Не прошло и года,я наконец то все подсоединил,БОЛЬШОЕ СПАСИБО mikehv за помощь.
вот фото разместил все в корпусе системника
спаял преобразователь шим спаял релейный модуль и так
Не прошло и года,я наконец то все подсоединил,БОЛЬШОЕ СПАСИБО mikehv за помощь.
вот фото разместил все в корпусе системника
спаял преобразователь шим спаял релейный модуль и так
_____________________
Собрали и смело включайте, лишнее выгорит!
Собрали и смело включайте, лишнее выгорит!
- rebire
- Мастер
- Сообщения: 219
- Зарегистрирован: 25 сен 2015, 00:43
- Репутация: 25
- Настоящее имя: Дмитрий
- Откуда: ульяновск
- Контактная информация:
Re: ТПК-125 Восстановление
Здравствуйте,
подскажите пожалуйста как организовать программу по сверлению с отходом,вот плоскость токарного станка с размерами, инструмент начинает движение из нуля
по z до начала детали 100мм
по x ось 50мм
сверлить надо 10мм
подскажите пожалуйста как организовать программу по сверлению с отходом,вот плоскость токарного станка с размерами, инструмент начинает движение из нуля
по z до начала детали 100мм
по x ось 50мм
сверлить надо 10мм
_____________________
Собрали и смело включайте, лишнее выгорит!
Собрали и смело включайте, лишнее выгорит!
- rebire
- Мастер
- Сообщения: 219
- Зарегистрирован: 25 сен 2015, 00:43
- Репутация: 25
- Настоящее имя: Дмитрий
- Откуда: ульяновск
- Контактная информация:
Re: ТПК-125 Восстановление
вот нашел
G73 -сверление с прерыванием стружки. Формат G73X-Z-R-Q-<L->.
R- начальная позиция по Z.
Q-инкремент по Z
L- количество повторов.
а что задает X и Z?
и еще нулевые точки на токарном станке где должны быть?
G73 -сверление с прерыванием стружки. Формат G73X-Z-R-Q-<L->.
R- начальная позиция по Z.
Q-инкремент по Z
L- количество повторов.
а что задает X и Z?
и еще нулевые точки на токарном станке где должны быть?
_____________________
Собрали и смело включайте, лишнее выгорит!
Собрали и смело включайте, лишнее выгорит!
- rebire
- Мастер
- Сообщения: 219
- Зарегистрирован: 25 сен 2015, 00:43
- Репутация: 25
- Настоящее имя: Дмитрий
- Откуда: ульяновск
- Контактная информация:
Re: ТПК-125 Восстановление
rebire писал(а):вот нашел
G73 -сверление с прерыванием стружки. Формат G73X-Z-R-Q-<L->.
R- начальная позиция по Z.
Q-инкремент по Z
L- количество повторов.
а что задает X и Z?
и еще нулевые точки на токарном станке где должны быть?
все нашел http://www.axispanel.ru/gcode/g83.php
вдруг кому пригодится.
По поводу нуля просто не пойму у меня ноль в крайнем правом положении и если судить по координатам то от нуля влево это отрицательные числа (-10)
а у меня получается что положительные числа влево,так и должно быть?
может что в настройках.
_____________________
Собрали и смело включайте, лишнее выгорит!
Собрали и смело включайте, лишнее выгорит!
- Nick
- Мастер
- Сообщения: 22776
- Зарегистрирован: 23 ноя 2009, 16:45
- Репутация: 1735
- Заслуга: Developer
- Откуда: Gatchina, Saint-Petersburg distr., Russia
- Контактная информация:
Re: ТПК-125 Восстановление
Обычно 0 - это поверхность детали, все, что менбше 0 - это деталь, все, что больше - воздух.
ЧПУ у тебя какая?
ЧПУ у тебя какая?
- rebire
- Мастер
- Сообщения: 219
- Зарегистрирован: 25 сен 2015, 00:43
- Репутация: 25
- Настоящее имя: Дмитрий
- Откуда: ульяновск
- Контактная информация:
Re: ТПК-125 Восстановление
у меня получается ось z двигается в противоположную сторону при указания координат,Nick писал(а):Обычно 0 - это поверхность детали, все, что менбше 0 - это деталь, все, что больше - воздух.
в ini правил min max,(пример) ставлю от 0 до 165 и нажимаю поиск нулей ось z начинает двигаться в право т.е к 165,и потом в программе пишу G0 Z50 начинается движение почему то влево.не пойму почему.и еще на экране в программе показывается движение инструмента так вот в программе движение идет в право ,а на деле ось движется влево,вот как то так.
контроллера нет все подключено к LPT.Nick писал(а):ЧПУ у тебя какая?
_____________________
Собрали и смело включайте, лишнее выгорит!
Собрали и смело включайте, лишнее выгорит!
- rebire
- Мастер
- Сообщения: 219
- Зарегистрирован: 25 сен 2015, 00:43
- Репутация: 25
- Настоящее имя: Дмитрий
- Откуда: ульяновск
- Контактная информация:
Re: ТПК-125 Восстановление
а если здесь прописать 165ммNick писал(а):Обычно 0 - это поверхность детали, все, что менбше 0 - это деталь, все, что больше - воздух.
HOME_OFFSET = 0.0 (Положения датчика home на оси или индекс импульса, в единицах измерения станка.)
так можно?
_____________________
Собрали и смело включайте, лишнее выгорит!
Собрали и смело включайте, лишнее выгорит!
- rebire
- Мастер
- Сообщения: 219
- Зарегистрирован: 25 сен 2015, 00:43
- Репутация: 25
- Настоящее имя: Дмитрий
- Откуда: ульяновск
- Контактная информация:
Re: ТПК-125 Восстановление
что то ни каких советов
Но все же,сегодня долго думал что может быть,и увидел что вращение шаговиков правильное,а вот винт крутится в другую сторону из-за редуктора поэтому все работает в зеркальном отражении,т.е шаговик крутит в одну сторону а винт в другую.
а если бы шаговик стоял прям на винте тогда бы все было нормально.
в каком месте можно это исправить в программе.
Но все же,сегодня долго думал что может быть,и увидел что вращение шаговиков правильное,а вот винт крутится в другую сторону из-за редуктора поэтому все работает в зеркальном отражении,т.е шаговик крутит в одну сторону а винт в другую.
а если бы шаговик стоял прям на винте тогда бы все было нормально.
в каком месте можно это исправить в программе.
_____________________
Собрали и смело включайте, лишнее выгорит!
Собрали и смело включайте, лишнее выгорит!
- Nick
- Мастер
- Сообщения: 22776
- Зарегистрирован: 23 ноя 2009, 16:45
- Репутация: 1735
- Заслуга: Developer
- Откуда: Gatchina, Saint-Petersburg distr., Russia
- Контактная информация:
Re: ТПК-125 Восстановление
Это лучше было в разделе linuxcnc написать.rebire писал(а):у меня получается ось z двигается в противоположную сторону при указания координат,
в ini правил min max,(пример)
В общем, ставишь scale в ini так, чтобы направлени Z- было к патрону, а Z+ к задней бабке.
Потом, если надо поменять направление поиска нуля - то ставишь скорость поиска нуля отрицательную и все.
- rebire
- Мастер
- Сообщения: 219
- Зарегистрирован: 25 сен 2015, 00:43
- Репутация: 25
- Настоящее имя: Дмитрий
- Откуда: ульяновск
- Контактная информация:
Re: ТПК-125 Восстановление
спасибо за ответ,Nick писал(а):Это лучше было в разделе linuxcnc написать.
В общем, ставишь scale в ini так, чтобы направлени Z- было к патрону, а Z+ к задней бабке.
Потом, если надо поменять направление поиска нуля - то ставишь скорость поиска нуля отрицательную и все.
но я просто поменял местами А+ и А- на драйвере и все стало работать правильно.
_____________________
Собрали и смело включайте, лишнее выгорит!
Собрали и смело включайте, лишнее выгорит!
- rebire
- Мастер
- Сообщения: 219
- Зарегистрирован: 25 сен 2015, 00:43
- Репутация: 25
- Настоящее имя: Дмитрий
- Откуда: ульяновск
- Контактная информация:
Re: ТПК-125 Восстановление
Вчера проверял цанговый патрон на осевое биение получилось 0.04-0.05 в допуске это? (патрон делали на заказ по чертежам.)
я просто раньше дело с этим не имел.
я просто раньше дело с этим не имел.
_____________________
Собрали и смело включайте, лишнее выгорит!
Собрали и смело включайте, лишнее выгорит!
- rebire
- Мастер
- Сообщения: 219
- Зарегистрирован: 25 сен 2015, 00:43
- Репутация: 25
- Настоящее имя: Дмитрий
- Откуда: ульяновск
- Контактная информация:
Re: ТПК-125 Восстановление
а какой допуск?aegis писал(а): это большое биение
и как это исправимо?
_____________________
Собрали и смело включайте, лишнее выгорит!
Собрали и смело включайте, лишнее выгорит!
- aegis
- Мастер
- Сообщения: 3171
- Зарегистрирован: 22 мар 2012, 06:59
- Репутация: 1810
- Настоящее имя: Михайло
- Откуда: Україна, Конотоп=>Запоріжжя=>Харьків
Re: ТПК-125 Восстановление
rebire, где биения мерял? биения по посадочным пояскам какие? по прутку в цанге?
нікому нічого не нав'язую.
- rebire
- Мастер
- Сообщения: 219
- Зарегистрирован: 25 сен 2015, 00:43
- Репутация: 25
- Настоящее имя: Дмитрий
- Откуда: ульяновск
- Контактная информация:
Re: ТПК-125 Восстановление
вынул цангу и мерил уперев индикатор в конус который зажимает цангу.aegis писал(а): где биения мерял? биения по посадочным пояскам какие? по прутку в цанге?
по прутку не знаю как пруток квадрат.
Последний раз редактировалось rebire 22 ноя 2015, 19:03, всего редактировалось 1 раз.
_____________________
Собрали и смело включайте, лишнее выгорит!
Собрали и смело включайте, лишнее выгорит!
- shalek
- Почётный участник

- Сообщения: 3023
- Зарегистрирован: 25 авг 2014, 10:40
- Репутация: 2583
- Настоящее имя: Александр
- Откуда: РБ Бобруйск
- Контактная информация:
Re: ТПК-125 Восстановление
rebire писал(а):упирев
Слово то какое! Сразу думал упырей.
Последний раз редактировалось shalek 22 ноя 2015, 17:27, всего редактировалось 1 раз.
Если ты не можешь решить проблему, значит это не твоя проблема!
Мой канал на YouTube: YouTube
ЧПУ "Бобр" 600x500 мм
shalek64@gmail.com
Мой канал на YouTube: YouTube
ЧПУ "Бобр" 600x500 мм
shalek64@gmail.com
- rebire
- Мастер
- Сообщения: 219
- Зарегистрирован: 25 сен 2015, 00:43
- Репутация: 25
- Настоящее имя: Дмитрий
- Откуда: ульяновск
- Контактная информация:
Re: ТПК-125 Восстановление
у кого какая фантазияshalek писал(а):Слово то какое! Сразу думал упырей
_____________________
Собрали и смело включайте, лишнее выгорит!
Собрали и смело включайте, лишнее выгорит!
