ЧПУ на сварной раме.

Фрезерные и гравировальные станки для обработки мягких материалов (дерево, пластики, мягкие металлы).
Аватара пользователя
dag
Кандидат
Сообщения: 89
Зарегистрирован: 08 дек 2015, 21:54
Репутация: 2
Настоящее имя: василий
Контактная информация:

Re: ЧПУ на сварной раме.

Сообщение dag »

Paganel Спасибо,
Ваши технические решения вдохновляют.
paganel
Опытный
Сообщения: 158
Зарегистрирован: 21 июл 2015, 11:47
Репутация: 214
Откуда: Latvia
Контактная информация:

Re: ЧПУ на сварной раме.

Сообщение paganel »

Будущее зеркальце .
Овал 90х100 глубина рельефа 5мм, материал бук.
Фреза для 3Д R0.25 за один проход шаг 0,05 , об.15000 ,подача 1200мм/мин.
Делал 3:30 часа
Вложения
Из под фрезы. (7475 просмотров) <a class='original' href='./download/file.php?id=142636&mode=view' target=_blank>Загрузить оригинал (4.14 МБ)</a>
Из под фрезы.
После скотч брайта (7475 просмотров) <a class='original' href='./download/file.php?id=142637&mode=view' target=_blank>Загрузить оригинал (3.55 МБ)</a>
После скотч брайта
Замочил в масле. (7475 просмотров) <a class='original' href='./download/file.php?id=142638&mode=view' target=_blank>Загрузить оригинал (4.01 МБ)</a>
Замочил в масле.
paganel
Опытный
Сообщения: 158
Зарегистрирован: 21 июл 2015, 11:47
Репутация: 214
Откуда: Latvia
Контактная информация:

Re: ЧПУ на сварной раме.

Сообщение paganel »

Сделал приспособление для гравировки алмазным гравером .
Состоит из двух разрезных кареток , ER20 патрона и соединительной пластины.
Пока работает за счет собственного веса но хочу сделать регулировку усилия , пока не нашел подходящую пружину.
Из плюсов цена , жесткость , отсутствие люфта и простота изготовления нужно сделать только соединительную пластину.

И небольшой тест , текст с высотой заглавной буквы 0,5мм , 1мм и 1,5мм
Вложения
Приспособа (7255 просмотров) <a class='original' href='./download/file.php?id=144986&mode=view' target=_blank>Загрузить оригинал (3.63 МБ)</a>
Приспособа
тест (7255 просмотров) <a class='original' href='./download/file.php?id=144987&mode=view' target=_blank>Загрузить оригинал (1.46 МБ)</a>
тест
paganel
Опытный
Сообщения: 158
Зарегистрирован: 21 июл 2015, 11:47
Репутация: 214
Откуда: Latvia
Контактная информация:

Re: ЧПУ на сварной раме.

Сообщение paganel »

Готовую нужных размеров пружину Я не нашел , пришлось делать самодельную.
Вышло кривовато , но работает . Теперь можно компенсировать усилие на гравер.
Вложения
Пружина (6886 просмотров) <a class='original' href='./download/file.php?id=149605&mode=view' target=_blank>Загрузить оригинал (3.46 МБ)</a>
Пружина
parket_3d
Мастер
Сообщения: 223
Зарегистрирован: 11 апр 2014, 19:32
Репутация: 36
Настоящее имя: Евгений
Откуда: Курск
Контактная информация:

Re: ЧПУ на сварной раме.

Сообщение parket_3d »

paganel писал(а):Овал 90х100 глубина рельефа 5мм, материал бук.
Фреза для 3Д R0.25 за один проход шаг 0,05 , об.15000 ,подача 1200мм/мин.
Делал 3:30 часа
А что такая скорость маленькая? Проба пера или ускорения большие?
paganel
Опытный
Сообщения: 158
Зарегистрирован: 21 июл 2015, 11:47
Репутация: 214
Откуда: Latvia
Контактная информация:

Re: ЧПУ на сварной раме.

Сообщение paganel »

parket_3d писал(а):А что такая скорость маленькая? Проба пера или ускорения большие?

Могу поднять до 1500мм/мин но большого выигрыша не будет , на рельефе средняя скорость все равно меньше.
Ускорение стоит 250мм/сек при большем ускорении появляются неприятные звуки.
А по вашему какая должна быть скорость для 3Д фрезы с радиусом 0,25мм ?
parket_3d
Мастер
Сообщения: 223
Зарегистрирован: 11 апр 2014, 19:32
Репутация: 36
Настоящее имя: Евгений
Откуда: Курск
Контактная информация:

Re: ЧПУ на сварной раме.

Сообщение parket_3d »

0,25 я не резал, а R0,5 можно и 5м/мин смело.
Аватара пользователя
slavyan75
Мастер
Сообщения: 307
Зарегистрирован: 16 авг 2016, 17:51
Репутация: 31
Настоящее имя: Вячеслав
Откуда: Tilsit
Контактная информация:

Re: ЧПУ на сварной раме.

Сообщение slavyan75 »

paganel писал(а):Ускорение стоит 250мм/сек
ну, при таких ускорениях нет смысла и скорость поднимать...
не верьте никому, уж мне то вы можете поверить...
paganel
Опытный
Сообщения: 158
Зарегистрирован: 21 июл 2015, 11:47
Репутация: 214
Откуда: Latvia
Контактная информация:

Re: ЧПУ на сварной раме.

Сообщение paganel »

slavyan75 писал(а):ну, при таких ускорениях нет смысла и скорость поднимать...
Я об этом и говорю . И мой контроллер под 3Д не заточен .
paganel
Опытный
Сообщения: 158
Зарегистрирован: 21 июл 2015, 11:47
Репутация: 214
Откуда: Latvia
Контактная информация:

Re: ЧПУ на сварной раме.

Сообщение paganel »

Сделал Pitbull Clamps вдруг пригодятся .
Немного увеличил размер под болт М3 , у них модели только под М2.5 ( нет такого метчика ) а М4 уже большой.
Фото и Видео процесса .

https://www.youtube.com/watch?v=yTBNV1sw--U
Вложения
IMAG0548.jpg (6325 просмотров) <a class='original' href='./download/file.php?id=153698&mode=view' target=_blank>Загрузить оригинал (3.53 МБ)</a>
IMAG0549.jpg (6325 просмотров) <a class='original' href='./download/file.php?id=153699&mode=view' target=_blank>Загрузить оригинал (3.79 МБ)</a>
IMAG0550.jpg (6325 просмотров) <a class='original' href='./download/file.php?id=153700&mode=view' target=_blank>Загрузить оригинал (3.38 МБ)</a>
IMAG0551.jpg (6325 просмотров) <a class='original' href='./download/file.php?id=153701&mode=view' target=_blank>Загрузить оригинал (3.24 МБ)</a>
IMAG0552.jpg (6325 просмотров) <a class='original' href='./download/file.php?id=153702&mode=view' target=_blank>Загрузить оригинал (3.52 МБ)</a>
IMAG0553.jpg (6325 просмотров) <a class='original' href='./download/file.php?id=153703&mode=view' target=_blank>Загрузить оригинал (4.23 МБ)</a>
IMAG0554.jpg (6325 просмотров) <a class='original' href='./download/file.php?id=153704&mode=view' target=_blank>Загрузить оригинал (3.57 МБ)</a>
Chili
Мастер
Сообщения: 1277
Зарегистрирован: 07 окт 2015, 21:38
Репутация: 1074
Настоящее имя: Эдуард Чилиджян
Откуда: Таганрог
Контактная информация:

Re: ЧПУ на сварной раме.

Сообщение Chili »

Привет. Если это М3 -то ключ под шестигранник на 2. Очень быстро придет в негодность ,лучше с цилиндрической головкой под ключ 2.5мм.
paganel
Опытный
Сообщения: 158
Зарегистрирован: 21 июл 2015, 11:47
Репутация: 214
Откуда: Latvia
Контактная информация:

Re: ЧПУ на сварной раме.

Сообщение paganel »

Chili писал(а):Привет. Если это М3 -то ключ под шестигранник на 2. Очень быстро придет в негодность ,лучше с цилиндрической головкой под ключ 2.5мм.
Здравствуй. У них такой тип болтов и используется судя по CAD модели , но Я взял и стандартный болт , только шляпка у него в два раза выше и он торчит из зажима
что влияет на минимальную высоту зажима детали.
Smlua
Мастер
Сообщения: 806
Зарегистрирован: 15 май 2017, 16:29
Репутация: 374
Настоящее имя: Mikhail
Контактная информация:

Re: ЧПУ на сварной раме.

Сообщение Smlua »

Есть с цилиндрической головкой low profile . Вот м4 в сравнение с обычным м4. Вообще лучше torx брать - более живучие.
Вложения
IMG_20190105_131556.jpg (6166 просмотров) <a class='original' href='./download/file.php?id=153745&mode=view' target=_blank>Загрузить оригинал (2.31 МБ)</a>
paganel
Опытный
Сообщения: 158
Зарегистрирован: 21 июл 2015, 11:47
Репутация: 214
Откуда: Latvia
Контактная информация:

Re: ЧПУ на сварной раме.

Сообщение paganel »

Smlua писал(а):Есть с цилиндрической головкой low profile . Вот м4 в сравнение с обычным м4. Вообще лучше torx брать - более живучие.
Посмотрел на сайте магазина где покупал винты . Стандартный винт М3 DIN 912 высота шляпки 3мм ключ 2.5мм
с низкой шляпкой DIN 7984 высота шляпки 2мм ключ 2мм а Я купил ISO 7380 высота шляпки 1.5мм ключ 2мм так что не вижу смысла в них.
Если знаете номер винта М3 с низкой шляпкой под torx , буду благодарен.
Smlua
Мастер
Сообщения: 806
Зарегистрирован: 15 май 2017, 16:29
Репутация: 374
Настоящее имя: Mikhail
Контактная информация:

Re: ЧПУ на сварной раме.

Сообщение Smlua »

ISO 7380 идет и на торкс - 1.65 высота, но да, скругленная тоже.
paganel
Опытный
Сообщения: 158
Зарегистрирован: 21 июл 2015, 11:47
Репутация: 214
Откуда: Latvia
Контактная информация:

Re: ЧПУ на сварной раме.

Сообщение paganel »

Прикупил на Али лазер 2.5W .
Ток лазера установил примерно 1А.
Небольшой тест , управление мощностью ШИМ 8бит каждая линия мощность увеличивалась на 10 единиц от 10 до 250.
Фильтра нет , поэтому видео можно перемотать почти до конца.

https://www.youtube.com/watch?v=L6vIxfaPcsM
Вложения
Тест регулировки мощности. (5556 просмотров) <a class='original' href='./download/file.php?id=161889&mode=view' target=_blank>Загрузить оригинал (4.91 МБ)</a>
Тест регулировки мощности.
Логотип  форума. (5556 просмотров) <a class='original' href='./download/file.php?id=161890&mode=view' target=_blank>Загрузить оригинал (3.55 МБ)</a>
Логотип форума.
paganel
Опытный
Сообщения: 158
Зарегистрирован: 21 июл 2015, 11:47
Репутация: 214
Откуда: Latvia
Контактная информация:

Re: ЧПУ на сварной раме.

Сообщение paganel »

Счастье было не долгим , лазерный диод сгорел .
Разобрал модуль , к моему удивлению диод похож на Nichia NDB7A75 3.5W
думал будет хуже , скорей всего он был сильно уставший.
Диод без верхней крышки установлен в латунный держатель .
Коллиматор с одной линзой.
Китаец обещает вернуть часть денег , думаю купить M140 M-type 2W б/у на ebay.
Вложения
IMAG0632.jpg (5439 просмотров) <a class='original' href='./download/file.php?id=162211&mode=view' target=_blank>Загрузить оригинал (3.23 МБ)</a>
IMAG0634.jpg (5439 просмотров) <a class='original' href='./download/file.php?id=162212&mode=view' target=_blank>Загрузить оригинал (3.21 МБ)</a>
DSCF8582.JPG (5439 просмотров) <a class='original' href='./download/file.php?id=162213&mode=view' target=_blank>Загрузить оригинал (1.5 МБ)</a>
DSCF8583.JPG (5439 просмотров) <a class='original' href='./download/file.php?id=162214&mode=view' target=_blank>Загрузить оригинал (1.59 МБ)</a>
DSCF8585.JPG (5439 просмотров) <a class='original' href='./download/file.php?id=162215&mode=view' target=_blank>Загрузить оригинал (1.63 МБ)</a>
paganel
Опытный
Сообщения: 158
Зарегистрирован: 21 июл 2015, 11:47
Репутация: 214
Откуда: Latvia
Контактная информация:

Re: ЧПУ на сварной раме.

Сообщение paganel »

Пока жду лазерный диод решил проверить что выдает драйвер на выходе.
Подключил белый светодиод на 1Вт частота 4 Кгц ШИМ 50% сигнал на диоде не очень похож на ШИМ.
Хотя продавец писал что можно подавать от 1Кгц до 7Кгц .
А когда Я тестировал модуль менял частоту от 500гц до 32Кгц , возможно такой сигнал и поджарил диод.
Не плохой сигнал на 200гц но все равно есть острый пик.
Перерисовал схему драйвера , нашёл похожую в интернете , на схеме не был установлен конденсатор
после его установки выбросы пропали . Но его добавлением влияет на ШИМ сигнал с заполнением от 0 до 30%
наверное снизилась скорость реакции операционного усилителя.
Вложения
ШИМ 4Кгч 50% (5296 просмотров) <a class='original' href='./download/file.php?id=162671&mode=view' target=_blank>Загрузить оригинал (40.67 КБ)</a>
ШИМ 4Кгч 50%
ШИМ 200гц 50% (5296 просмотров) <a class='original' href='./download/file.php?id=162672&mode=view' target=_blank>Загрузить оригинал (39.25 КБ)</a>
ШИМ 200гц 50%
ШИМ 4Кгц 50% с конденсатором (5296 просмотров) <a class='original' href='./download/file.php?id=162673&mode=view' target=_blank>Загрузить оригинал (37.97 КБ)</a>
ШИМ 4Кгц 50% с конденсатором
ШИМ 200гц 50% с конденсатором (5296 просмотров) <a class='original' href='./download/file.php?id=162674&mode=view' target=_blank>Загрузить оригинал (37.59 КБ)</a>
ШИМ 200гц 50% с конденсатором
ШИМ 250гц 10% (5296 просмотров) <a class='original' href='./download/file.php?id=162676&mode=view' target=_blank>Загрузить оригинал (36.6 КБ)</a>
ШИМ 250гц 10%
ШИМ 250гц 10% с конденсатором (5296 просмотров) <a class='original' href='./download/file.php?id=162677&mode=view' target=_blank>Загрузить оригинал (35.54 КБ)</a>
ШИМ 250гц 10% с конденсатором
paganel
Опытный
Сообщения: 158
Зарегистрирован: 21 июл 2015, 11:47
Репутация: 214
Откуда: Latvia
Контактная информация:

Re: ЧПУ на сварной раме.

Сообщение paganel »

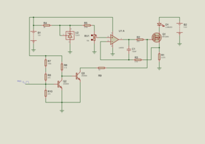
Выкладываю схему драйвера , все номера компонентов соответствуют реальным кроме силового транзистора на
который не какой информации не нашёл.Отсутствует преобразователь с 12В на 5В и конденсаторы по питанию.
Удалил конденсатор С1 который не был установлен (но место на плате было) и уменьшил сопротивление R2 до 50 Ом
стало хорошо . Ещё один недостаток не считая низкой частоты ШИМ нет регулировки начального тока диода.
Вложения
Схема драйвера (5216 просмотров) <a class='original' href='./download/file.php?id=162714&mode=view' target=_blank>Загрузить оригинал (45.91 КБ)</a>
Схема драйвера
ШИМ 250Гц 10% увеличение (5216 просмотров) <a class='original' href='./download/file.php?id=162715&mode=view' target=_blank>Загрузить оригинал (35.14 КБ)</a>
ШИМ 250Гц 10% увеличение
ШИМ 250Гц 10% (5216 просмотров) <a class='original' href='./download/file.php?id=162716&mode=view' target=_blank>Загрузить оригинал (36.34 КБ)</a>
ШИМ 250Гц 10%
ШИМ 250Гц 25% (5216 просмотров) <a class='original' href='./download/file.php?id=162717&mode=view' target=_blank>Загрузить оригинал (36.49 КБ)</a>
ШИМ 250Гц 25%
ШИМ 250Гц 75% (5216 просмотров) <a class='original' href='./download/file.php?id=162719&mode=view' target=_blank>Загрузить оригинал (36.8 КБ)</a>
ШИМ 250Гц 75%
ШИМ 250Гц 100% (5216 просмотров) <a class='original' href='./download/file.php?id=162720&mode=view' target=_blank>Загрузить оригинал (34.62 КБ)</a>
ШИМ 250Гц 100%
paganel
Опытный
Сообщения: 158
Зарегистрирован: 21 июл 2015, 11:47
Репутация: 214
Откуда: Latvia
Контактная информация:

Re: ЧПУ на сварной раме.

Сообщение paganel »

Не без приключений получил лазерный диод M140 2W (в импульсном режиме).
Полностью сделал свой модуль , изготовил корпус из алюминия , купил драйвер с аналоговым управлением но пока управляю ШИМ ,
вентилятор на 6.8W , и линзу G-2 .
Векторы рисует а фотка получаются с паласами .
Вложения
Диод из китайского модуля 9мм а М140 5,6мм (4547 просмотров) <a class='original' href='./download/file.php?id=165490&mode=view' target=_blank>Загрузить оригинал (2.8 МБ)</a>
Диод из китайского модуля 9мм а М140 5,6мм
Мой модуль (4547 просмотров) <a class='original' href='./download/file.php?id=165491&mode=view' target=_blank>Загрузить оригинал (3.29 МБ)</a>
Мой модуль
Мой модуль (4547 просмотров) <a class='original' href='./download/file.php?id=165492&mode=view' target=_blank>Загрузить оригинал (3.6 МБ)</a>
Мой модуль
Тест мощности от 10 до 100% (4547 просмотров) <a class='original' href='./download/file.php?id=165494&mode=view' target=_blank>Загрузить оригинал (3.3 МБ)</a>
Тест мощности от 10 до 100%
Вектор (4547 просмотров) <a class='original' href='./download/file.php?id=165495&mode=view' target=_blank>Загрузить оригинал (3.74 МБ)</a>
Вектор
Фотка (4547 просмотров) <a class='original' href='./download/file.php?id=165496&mode=view' target=_blank>Загрузить оригинал (3.72 МБ)</a>
Фотка
Ответить

Вернуться в «Фрезерные станки по дереву и пластикам, гравировальные станки, роутеры»